上一页目录下一页


第四章  孵化阶段

所有的淡水虾孵化场都是独特的,没有一种准确的样板孵化场可以适用于任何地方条件。因此,本手册不试图提供一个完整的设计,但将对孵化场所具有的各种特点和采用的技术进行说明。本章不仅引用了原手册的内容,而且还大量吸收近来一些回顾(Correia、Suwannatous和New 2000年;Valenti和Daniels 2000年)中的大量资料。主要描述两种基本类型的孵化场。

第一种类型是流水式系统,这种系统在世界许多地方得到有效应用,它是根据Takuji Fujimura和他的研究小组于上个世纪60和70年代在夏威夷的Anuenue渔业研究中心开发的原始设施,经改进形成的。流水式系统现有的衍生系统(如高密度养殖、“肥水”与“清水”管理、沿海与内陆孵化场)将在本章的后面讨论。

开发采用生物过滤的再循环系统是为了保护水和能源的使用,减少对海水或盐水的需求,并促进内陆孵化场的建立。它们包括从小型孵化场使用的简单系统到研究工作和商业孵化场使用的复杂系统。本手册描述的第二种孵化场则采用一种特殊的水循环形式,称为动态封闭系统[6]。在本章的其他地方,这一系统简称为再循环系统。它的基本原理是幼体水不断地循环,通过物理和生物过滤来祛除固体和含氮的废物。在这个系统中,每个幼体池可以有一个自用的生物过滤器,或若干个幼体箱共用一个生物过滤器。后一种自然较为危险,因为系统如出现故障可能会影响大量的幼体。然而,需要将风险与多重过滤系统的资本投入和维修成本进行权衡。
流水式和再循环系统的一般细节(设施和管理)是类似的。本章将在每个分项标题内具体论述有关再循环系统的特殊要求。

4.1 建筑和设备

在热带淡水虾孵化场,一般没有暂养亲虾的特殊设施。然而,在进行季节性养成的地方却需要这些设施,在那里,亲虾越冬极为重要。这是因为需要提早开始幼体饲养周期,以便在气候条件有利时尽快在养成设施中放养。亲虾设施和管理已经讨论过了。具体设备的规格取决于每个孵化场计划生产后期幼体的数量。

地点和建筑的基本要求

孵化场需要可靠的电力供应,因为曝气系统的连续运转极为重要。即使是在公共电力供应可靠的地方,也需要有一台备用的发电机。或许你希望全部使用自己发的电,但是一台备用设备依然至关重要。断电有可能很快造成全部资源的死亡。你可能认为你的孵化场需要靠近育苗场或将要放养你的产品(后期幼体)的养成池。这样当然很好,但是从技术角度讲,可以对后期幼体进行长途运输,因此这一点在技术上并非很重要。如前所述,供水-淡水、海水、盐水或人造海盐合成的水-必须质量优良。采用再循环系统的孵化场,其地点不需要靠近有海水或盐水供应的地方,因为这种系统减少了对水的需求量。当使用人造海盐时,孵化场仅需要淡水供应。

在热带地区的流水式孵化场,孵化池可以露天放置,但是在水温可能会升得太高的地方,至少应当拥有简单的遮挡(如棕榈叶或竹架)。连续运转的露天孵化池水温在一年的某些时候也会降得很低,因此最好将孵化池安置在建筑物内,以便于控制温度和光照,减少昆虫和尘埃的进入。屋顶和墙壁不必是永久性的,最好是用当地的现有材料。热带地区成功的孵化场的建筑通常很简单,便于扩大或重新安置(图14a和14b)。如果孵化场经营的成功,生意做得好,可以考虑以后扩大并建造更为永久性的建筑(图14c)。

图14a 小型孵化场可以建造的很简单(秘鲁)

资料来源:OSCAR ORBEGOSO MONTALVA

图14b 建造简单的内陆淡水

资料来源:HASSANAI KONGKEO

图14c 随着孵化场的逐渐兴旺,建筑物常常要重建,但依然保持简单结构(泰国)

资料来源:HASSANAI KONGKEO

如果在温带地区建造孵化场,合适的建筑物对温度控制和效率极为重要。在这里没有精确的孵化场设计,原因在前面已经提到,但是图15展示了流水式孵化场的室内场景,图16是这种类型孵化场的简单布局。图17为单池再循环系统的图示。

图15 部分遮盖的幼体池,用混凝土方砖建造(泰国)

资料来源:HASSANAI KONGKEO

设备及水和空气的分配

饲养池

每一个孵化场最关键部分就是幼体培育池。有许多类型的容器都可以用于养殖淡水虾,包括圆形平底桶(塑料制或改造过的大型排水管道)、圆形锥底(有时称为圆锥形)塑料桶、衬有塑料的木箱、长方形混凝土池、水泥面的砖池或石条池以及陶制水罐(在泰国被称为“klong pot”,见附件4,图4)。长方形池有许多优点,圆形池也可以接受,但是如果想扩大孵化场的容量则需要大量的小池和少量非常大的池子。大的圆形池使用起来不方便。如果使用许多小的圆形池,它们之间的空间就会浪费掉,而且还需要有很多不必要的管道配件等。长方形池的主要优点是可以自己建造,所以无论池子扩大、长度延长多少,其宽度可以保持一致。一个10立方米的长方形池子可以方便地进行喂食、清理和观察幼体,与一个1立方米的长方形池子一样。

适用于池子建造的材料在各地有所不同。对淡水虾幼体来讲,铜和锌(及其合金材料)、镀锌钢、裸露混凝土和油均是有毒的。在建造和装备池子的时候,所需购买管子、水泵和气泵等,应避免含有这些材料。硬质塑料、玻璃纤维或衬有塑料的木箱是理想的材料。原始的“夏威夷式”淡水虾池里边是玻璃纤维,外边喷上一层混凝土来加固。池子的建造可以使用优质混凝土或表面为混凝土的空心砖、然后用钢筋纵向加固。效果极好的池子使用混凝土方砖、用平滑的混凝土衬砌,并涂有数层纯环氧树脂以防止有害化学物从混凝土中渗出(图18)。

图18 在许多圆形池之间会有很多空间被浪费掉,但是在这些长方形的幼体池之间则没有被浪费的地方(泰国)

资料来源:HASSANAI KONGKEO

据一些人报告,混凝土结构经常出现裂缝,需要用(很贵的)环氧树脂再次涂层,但这可能是由于池子最初建造时的质量不好。建造池子必须认真,防止渗漏。它们一定要建在夯实的地基上(例如,一个5立方米的池子可以承受5公吨的水,再加上自重)。混凝土的浇筑和砌面的工作必须连续进行,这样混凝土就不会分块干燥。否则连接部位将来会出现裂缝和渗漏。尽量将幼体池置于高处,以便在需要时进行自流排水。用瓦片、贴面砖或混凝土修建排水渠道来排放培育幼体的水,以防破坏池体的地基。反对建造混凝土池的另一个观点是这些池子“永远”不能移动。塑料或玻璃纤维池可以从货架直接购买,并在希望调整孵化场的布局时,将它们重新安置。然而,购买塑料池的价格非常昂贵,许多商业淡水虾孵化场坚持使用混凝土衬砌的或混凝土池。

无论选择哪种池子,必须确保这些池子表面平滑,所有直角部位(池壁结合部及与池底相接部位)要修成“圆形”(见图18)。这样可以更易于有效地进行池子的清理,并缩小藻类、细菌和原生动物生长的表面积。平滑的表面还可减少幼体在池子角落集中的倾向。圆形池可以避免这种问题,但是孵化场的一些经营者发现在饵料分配和池体清理方面,由于在圆形池之间移动较困难,它们不如长方形池方便。有些经营者喜欢锥形池,因为他们发现锥形池易于清理。图19展示了这种池的内部情况。可以通过将池子分组的方式来减少孵化场经营者在众多圆形池之间工作不便的困难,如图20所示。很明显,在池子建造和布局方面有许多不同的选择,必须自己做决定,本手册只能指出每一种池子类型的优点和缺点。无论选择哪一种,新建的池子必须先采用半咸水浸泡数周、其间换水数次,使它们“老化”。这种办法能够使可溶解毒性物质排出。

图19 圆锥形幼体池的内部,展示了用于水交换的中心竖管(巴西)

资料来源:EUDES CORREIA

图20 通过将池子分组排列可以节省一些空间,但是圆锥形孵化池之间依然有些“死”空间(巴西)

资料来源:EUDES CORREIA

许多孵化场管理人员认为,有颜色(绿色、蓝色、黑色)的内壁效果更好,而且一些研究结果也证明了这一点。请注意,图19和图20所展示的孵化池被涂成黑色。一些人推测,在这种情况下幼体可以更清楚地看见其食物并能更均匀地分布。然而,并非所有成功的孵化场经营者都赞同。一些人声称幼体是通过接触而非视觉来发现食物,白色池子更容易清理和观察幼体!图18展示的池子被涂成淡蓝色,这似乎是一种折中。另一个经营者发现,将池底和池壁下边30厘米涂成米色,其他部位保持黑色可以为丰年虫提供最佳颜色对比,使幼体在间接光线下进食更有效。因此,本手册无法对颜色提出肯定建议(进一步的研究或许会在未来提出明确可行的建议)。个体孵化场基于灵活的管理、对幼体的观察以及(最重要的)以最短的时间和以最佳的成活率成功生产健康后期幼体的经验决定对颜色的选择。

每个池子的规格取决于拟放养的幼体数量以及你认为管理少数较大池子还是许多较小池子最为方便。再循环系统中的幼体池规格一般为1-8立方米,过滤器既可以公用(图21)也可以单用(图22)。流水系统中2和5立方米的池子最典型,但是部分孵化场经营者喜欢较大的池子(如10立方米)。一些孵化场使用各种规格的池子,这样可以在开始时用小池进行高密度饲养(这种方法节省水和饵料,更易于管理),然后在幼体需要更多空间时将它们转到较大的池子。其他孵化场管理人员认为这种方法的优点无法弥补在换池 过程中造成的幼体损失和死亡。为了对管理技术进行图解说明并计算需水量等,本手册使用容水5立方米的标准池。

图21 这些幼体池的水通过一个公用过滤器进行循环(巴西)

资料来源:WAGNER VALENTI

图22 这些幼体培育池有单独的再循环系统(巴西)

资料来源:WAGNER VALENTI

良好的排水极为重要。在水交换时必须将水排出,并在收获时从池中移出后期幼体。图19清楚地显示了圆锥形孵化池的内部排水系统。如果使用长方形池子,需要将其向排水的一端倾斜。5立方米的池子需要使用一个2英寸(5厘米)的翻转式排水管。较大的池子将需要更大的排水管(如10立方米池需使用4英寸-10厘米的管子)。较小的池子可使用小一些的管子排水,但是注意不要让排水管太小,否则水交换的时间就会过长。这些管子必须在池内有一尼龙过滤网套(见图23)来防止换水时虾的流失。如图24所示,在安放这些排水管时,可以使它们向一个中央排水渠排水。因为幼体太小,开始时要先使用150-250微米网目的滤网。但是使用这样网目的滤网排水很慢,必须随着幼体的生长加大网目。到池里有了后期幼体时,可以使用1000-1200微米网目的滤网。在收获时将过滤套移开。

 

除了幼体池以外,可能还需要其它类型的池子。例如,需要提供孵化活饵料生物(如丰年虫)的池(罐)。还需要混水池,用于调制孵化场使用的半咸水,以及用于海水或盐水和淡水的储水池(图25)。应将混合池和储水池修建在高处,以便可以靠自流向各个池子送水。然而,建造高位储水池的费用极高,所以一般采用水泵送水的办法,如图25所示。孵化场总的储藏、暂养和混水能力应当至少是幼体培育池总容量的两倍(如每十个5立方米的幼体培育池要有四个25立方米或两个50立方米的池子)。需要有这样的容量来为生产12ppt半咸水进行水的储存、处理和混合。还需要在育苗和养成设施内提供出售或放养前暂养后期幼体的池子。建造储水和供水系统时使用的材料的类型、规格和形状,如同幼体池,要根据各地的具体情况和经营规模而定。热带地区的一些孵化场发现,后期幼体暂养池的适宜规格是25或50立方米,但是最终的选择取决于每个生产周期使用的幼体池的数量。

图25 泰国一个内陆孵化场使用的超咸水和淡水储水池,也用于调水目的;注意为防止空气污染和控制温度所建的顶棚和侧面遮挡。

资料来源:HASSANAI KONGKEO

供 气

非常重要的一点是向所有的池子(幼体、丰年虫培育、混水、储水)充分供气,以便保持高水平(>5ppm)溶解氧(DO2)。表7列出了温度、盐度和溶解氧饱和浓度之间的关系。在幼体池,曝气还使幼体保持与其饵料的密切接触。有些孵化场通过数个直径为0.5-1.0英寸(1.25-2.5厘米)的聚氯乙烯硬管送气(在圆形池中,1.25厘米的管子效果最好),这些管子按0.3-0.5米间距用1/32英寸的钻头开孔。其他的则使用开有小孔的塑料软管铺设在池子底部。然而,最好使用优质气石,因为管子上的孔很容易被堵塞。此外,池底的管子隐藏碎屑,为真菌和原生动物的生长提供有利条件,使池子的清理极为困难。因此,建议使用气石,不要在幼体池使用开孔的管子或塑料管。

要确保正在作业的池子数量或毗邻池子阀门开关不会影响另一个池子的空气流动。可以通过2或3英寸(5厘米或7.5厘米)大孔径环形送气系统(图26),连接较小的0.5英寸(1.25厘米)或1.0英寸(2.5厘米)管子向每个池子送气,每个池子有单独阀门控制(图27)。鼓风机的功率应当能够提供高于所需的气量(见下文),多余的气体可以通过环形主管道一个能够根据孵化场的每日需求进行调整的阀门排出。

图27 幼体池半咸水、淡水和空气供气阀门的近景(巴西)

资料来源:EUDES CORREIA

曝气系统是孵化场极为重要的组成部分,因此要防止被损坏。无论是室内还是室外孵化场,送气系统可以埋在中等沙砾或沙子下面4英寸(10厘米)的深度来避免意外损坏。孵化场的任何管道都不要用混凝土覆盖。另外一种可能较好的方法是,将曝气系统悬挂在孵化场的顶棚上,然后向下引出管子为每个池子供气(图38)。空气需要在幼体池内均匀分配,不仅要保持池内氧气充足,还要使幼体接近其饵料。通过气石在幼体池内分配空气(大约每平方米池底放置一个)。除了要保持高度的溶解氧以外,必须安装再循环系统使用的池内曝气装置,以便它能在池内形成从中间到四周和从上到下的水循环。如果不这样做,便会使池内形成“死点”,幼体和废弃饵料聚集在那里,固体废物将无法被清除并进行过滤处理。不解决这一问题将会导致大量细菌集结,造成水质和疾病
问题。

对孵化场来讲,无油鼓风机(图28)比空气压缩机好,因为它能提供大量、低压、无污染的空气。除了用于冲洗再循环系统的过滤器以外,一般情况下不需要空气压缩机提供的高压。应当为每立方米的水提供大约0.3立方英尺/分(0.55立方米/小时)的空气。一台200立方英尺/分(5.66立方米/小时)的罗茨式(双叶转子式)或类似的鼓风机足可为年产能力为2000万尾幼体的孵化场供气。必须有随时可用的备用鼓风机和发动机,鼓风机应定期交替使用。不要总是使用一台机器并希望在出现紧急情况时另一台能够运转。每天还必须对两台鼓风机进行一次检查,确认它们状态良好。备用鼓风机必须固定地与管线连接,以便在另一台机器出现故障时可以立即投入运转。图28展示了两种形式的备用设备(防备水泵故障和电力故障)。可以在空气分配系统上安装一个压降传感器,如主鼓风机出现故障时,它可自动启动备用鼓风机,但是在大部分淡水虾孵化场很少出现上述情况,他们依靠警觉的工人(无论白天还是夜里)和电力故障报警系统来保障安全。

图28 电力供应并非总是可靠的。停止曝气会很快给孵化场造成损失。图中的孵化场不仅安装了两台电动鼓风机(一台作为备用)而且还有一台汽油发动机,如果断电,便可很快地改换传动皮带(泰国)

资料来源:HASSANAI KONGKEO

配 水

孵化场的各种配水系统差异很大。许多孵化场建有精心设计并固定的分配系统,通过管道为每一个池子单独供应海水、淡水和半咸水,如图27所示。图29是流水式孵化场的配水系统布局范例。这些系统在部分商业孵化场经过一段时间的使用之后已经停用,因为水会在管道中停留一段时间,容易造成水质下降。这样复杂的配水系统可以用软管和潜水泵替代。如果孵化场结构紧凑,使用潜水泵很容易,但是如果使用不当,它可能会在未处理和处理过的供水之间造成污染并可能导致培育池之间的疾病传播。

在安装每个池子的进水口时,要让它们可以向池外翻转,以便将部分水在灌入池子之前排放掉。这样可以防止在管内停留时间过长或经太阳照射而在管内变得很热的水进入培育池。另一种预防办法是使用一小节软管连接每个进水口,在水流进池内之前先向外排放一、二分钟。

水泵规格的选择取决于具体的孵化场规模和设计。正如前面所讲,具体的孵化场设计不在本手册讨论的范围之内。应该选择能满足以最高需求速度而不是平均速度向池子注水的那种水泵规格。使用小马力水泵注水是很烦人的事。铜和锌对淡水虾是致命的,但是使用含有这两种金属的合金材料(由于它们的抗腐性而经常会被选用,特别是抽吸海水)的水泵应当没有问题,因为水只流经水泵一次。浸在水中的泵(潜水泵)或再循环系统的其他组成部分接触水的部件必须采用惰性材料制造,例如塑料。空气提升泵(见图13a和13b)对水的再循环和将水从一个池子转移到另一个池子也是很有用处的。在任何情况下,水泵的规格应当尽可能标准化以便减少所需的备用水泵。要确保可以简单、容易地更换有故障的水泵并保有充足零配件随时可供使用。让诸如水泵、鼓风机和发电机保持良好状态是极为重要的。应每周对这些设备状况进行一次检查。

在再循环系统中,适宜的水流速和良好的循环是充分清除废物的关键。所有的设备必须能够满足幼体期最高水流速的要求。最理想的是,幼体培育池的水应当平均每天至少通过过滤器循环10次(1000%),但是水泵的规格应当以最高流量要求为准。幼体放养率高的时候,水需要以70-100%/小时的周转率通过过滤器,因此一个5立方米的幼体养殖系统需要能够提供5立方米/小时流量的设备。达到这一要求的最好办法是使用空气提升泵(见图13a和13b)。所有的水泵、过滤器和消毒系统的功率都必须满足这一最高流量要求。Wheaton的论著(1977年)提供了有关水泵和抽水的详细信息。

排 水

应当注意孵化场排出的水不要污染孵化场淡水和海水的进水水源。这一点在使用地表水的地方特别重要。使用表层海水的沿海孵化场在确定进水地点的时候应当考虑潮汐和水流特点与孵化场排污之间的关系。在从河流引入淡水的地方,孵化场的污水应当在远离引水点的下游排放。不要将含有化学物质,如用于设备消毒的高含氯水等排放到开放水体。

光 线

过去十年来已经在商业孵化场基本失宠的“肥水”幼体培育系统明显地需要光照。在这些系统中茂盛的浮游植物为幼体提供了遮挡并帮助维持良好的水质。现在,几乎所有的孵化场都使用“清水”系统。不要让幼体直接暴露在阳光之下,这样做似乎是有害的。因此建议,室外“清水”流水式池子的90%的水面应当予以遮盖。只要能够经受日晒、雨淋或风吹,任何可以在当地找到并便宜的材料都可用于池子的遮盖。这样可以防止浮游植物的生长,还可以减少Takuji Fujimura称之为“皮癌”的发生。

一些室外的后院式孵化场用黑色防水油布将孵化池完全遮盖起来,防止附近的池子曝气时产生的飞沫传播病菌。大多数孵化场管理人员坚持认为,某些光线,特别是自然光线对幼体的良好生存极为重要,因此他们的孵化场使用透明的顶棚,但是用石棉或塑料薄板来遮盖部分池子,将光线保持在最低水平(见图18)。可以用人造光源(钨丝灯或特殊的深蓝色荧光灯)代替自然光,这种光含有接近蓝色的(无毒)紫外线波长。有报告证明可在光线强度为250和6500勒克斯之间进行成功饲养。然而,建议商业孵化采用250-800勒克斯的照明强度。自然光最好,但是可以在阴天的日子和需要延长光照时采用人造光。藻类的过度生长会淤塞再循环系统中的生物过滤器,在为养殖池提供间接光照时应遮蔽这些过滤器。

过滤器

孵化场使用两种类型的过滤器,物理式和生物式。物理过滤器清除固体废物,主要是排泄物、未吃的饵料和细菌残骸。生物过滤器是淡水虾孵化场循环系统最基本的组成部分。它们清除幼体和活饵料分泌的氨及有机物腐烂形成的氨。在这些过滤器中,氨首先被转化为亚硝酸盐,然后变为硝酸盐。在生物过滤器中也发生某些物理过滤。在每天的池子虹吸过程中将固体废物清除掉。

物理过滤器包括砂滤器、滚筒式过滤器和膨化介质过滤器(如颗粒过滤器)。它们既可向上(图30)又可以向下流动,但是必须易于清洗并减少系统中水的流失。砂滤器和颗粒过滤器可适用于淡水虾孵化场,但是滚筒式过滤器不易阻塞并能自动反冲。如果采用砂滤器,建议使用850微米的颗粒。需要对这些过滤器的容量进行计算,以便满足拟议采用的具体再循环系统的流量要求。为了达到最高效率,物理过滤器通常安装在系统的紫外线单元(如果使用)和生物过滤器的前边。需要对它们进行定期冲洗(至少每天一次)以防止有机物将其阻塞并成为潜在的病原菌源。砂滤器可以用水和气反冲以节省半咸水(在使用人造海水时尤为重要)。如果水要经过紫外线单元,需要减少相当多的颗粒来降低悬浮物,进而改善这种类型的水处理。紫外线处理在淡水虾孵场并不常见,但是今后的研究可能会证明其使用是否有益。

生物过滤器在循环系统中极为重要(图31)。这种过滤器有许多类型(图32)。水下过滤器高效、简单并且便宜。那种平行分为若干小室的类型(如图31所示)似乎最有效。生物过滤器需要通过曝气来保持充分的溶解氧,以便提供硝化细菌。建议淡水虾再循环孵化系统的生物过滤器的容量应相当于池体总容量的大约10%(在4-20%范围之间)。建议使用碾碎的牡蛎壳、白云石[CaMg(CO3)2]或珊瑚(5毫米颗粒)作为过滤介质(这可以提供硝化细菌生存的表面面积)。再循环系统中的水有可能变为酸性的(pH值下降),但是石灰质介质含有用不完的缓冲物质(碳酸盐和重碳酸铁),它们能够缓慢地在水中溶解。然而,没有缓冲能力的塑料过滤介质常常用于生物过滤器。这是因为它们易于处理而且外形和颗粒大小合适,为硝化细菌提供了最大的表面面积。使用塑料介质的再循环系统最终会需要通过添加碳酸氢钠(NaHCO3)或碳酸钠(Na2CO3)对水进行缓冲,以使其pH保持在7.0-8.5之间。使用石灰质过滤介质避免了这种问题。将过滤介质放在塑料或尼龙袋更易于处理。据估算,饲养200万尾幼体的系统一旦在幼体达到最大生物量时,过滤器内将需要大约500公斤的碎珊瑚。这一需要可以根据孵化场的具体经营规模进行调整。

图31 这是巴西的两个幼体池公用生物过滤池,显示了水进入机械过滤池(前边),从那里再经过生物过滤池,然后通过简单的气压提升泵回到两个池中

资料来源:WAGNER VALENTI

生物过滤器在使用前需要“激活”,即需要在幼体培育系统中添加初始细菌种菌,以缩短启动时间,然后细菌可以繁殖以应付水中所含的氮。细菌种菌可以来自另外一台正在运转的过滤器或来自预处理池,这个池的温度和盐度与幼体养殖池的一样。插文5是摘自Valenti和Daniels(2000年)有关生物过滤器的激活的进一步详细论述。

插文5
激活生物过滤器

激活是一个步骤程序,可以从现有系统中的水或介质进行接种开始,或从头开始。首先,在含有氯化铵(NH4CI)基质材料的水或其它无机材料中添加希望在幼体养殖系统中产生的总氨量的10%。当这一数量被细菌消耗时(如水样中显示出氨的总含量减少),再添加同样量的氨。重复此程序直至细菌可以在24小时内将所有的氨转化为硝酸盐。然后再添加双倍于初始量的氨并重复这一过程。继续添加氨,监测氨的分离并将添加的氨量增倍至生物过滤器所能处理的水平,从而在池中有幼体的条件下使氨的数量在24小时内达到最高期望值。一旦达到最高细菌接种量,生产周期即可开始。

介质中的细菌种群需要保持最高的氨和亚硝酸盐消耗量。生物过滤器介质的增加应与增加幼体生物量后所增加的NH3-N相符。从放养后3天开始,必须每天将不断增加的“激活的”介质放入到生物过滤器中。通过介质增加得到的细菌种群应能有效祛除全部氨和亚硝酸铵。

幼体期结束之后,清除全部生物过滤器介质,将其彻底冲洗,然后晾干保存或将其放回预处理池来重新建立和维持菌落。或者,基质可以通过氯化清除全部细菌,脱氯,然后用来自其它预处理池的原种菌重新接种。

在海水鱼虾孵化场中所采用的过滤技术通常比上述方法更为复杂。将这些技术用于淡水虾孵化场或许在将来能够被证明是有益的。Van Wyk等(1999年)和Moretti等(2002年)的论著提供了有关这些系统的详细信息。

其它设备

对于每个孵化场来说,许多小设备和器具都是非常重要的。它们包括桶、环氧树脂涂料、秤、玻璃纤维修补工具箱、网、工具、尼龙和布网、毛刷、软管、后期幼体运输设备(袋、箱、便携式供气设备等)、电动设备的备件、防病药品和化学品、聚氯乙烯管道配件和阀门、配制饲料的厨房设备、冰箱、(40倍)立体显微镜、折光计(用于测量盐度)、pH计、加热器、量杯、玻璃罐、各类化学品等。所有设备均应适用于海水,并且没有诸如铜或锌等金属渗滤造成的潜在污染。

4.2 孵化场管理

淡水虾孵化场的每个生产周期需要40天,其中包括为下一个周期作准备的时间。严密监测孵化场各个方面的管理是获得成功(以最低成本生产最多数量的健康后期幼体)的关键。

水处理

孵化场的水在使用之前需要处理。进水通常需要流经某种物理形式的(砂砾/沙层)过滤器(见图30)。如果引入水未经过滤或依然浑浊,则需要在输往另一个池子进行处理之前让固体在一个池内沉淀。将海水或盐水与淡水混合,形成12ppt的半咸水(见表4),然后按插文6所示的方法对水进行处理。

从地下提取的水或许不需要沉淀。然而,如同插文6所讲,通过氯化清除原生动物和细菌依然非常重要。其他形式的水处理可能会有帮助。一些孵化场先用5微米过滤器过滤半咸水,然后再予以使用,但是大部分商业孵化场省略了这一步骤。一些孵化场对幼体培育用水添加10ppm的螯合剂乙二胺四乙酸来改善饲养效果,其他孵化场的用水则可能含有不适宜的铁(见插文1)。

插文6
半咸水的处理

让水保持静止以便稳定沉淀物。要尽可能多地清除悬浮固体,否则随后进行的氯化处理就会部分或完全不起作用。
用5ppm活性氯对半咸水进行氯化[7]

让水保持静止一天。

在使用前需通过充分曝气6小时来祛除残留的氯(注:可以用硫代硫酸钠更快地祛除残留氯,但不予推荐,因为它对幼体来讲是有毒的。充分曝气6小时即可)。

水质依然是重要的,不仅是供水,而且还包括孵化场本身的水质。应经常监测孵化场幼体池的水,确保维持良好的水质(插文7)。可以购买简单的实地工具用以检查列在插文7中的参数,但是本手册没有列出具体数据,因为它们都是标准水质项目。对小型流水式孵化场来讲,安装用于其它类型分析工作的设备,特别是涉及海水或半咸水的分析是不切实际的。检查诸如硬度、金属、农药残留等其它指标的水样应当送到政府、大学或私营化验室,这些化验室有设备和人员处理这些水样。有关水质和分析的更详细资料可参阅Boyd(1979年)的论著。

插文7
怀幼体饲养水质的定期监测

应当对流水式孵化池的下列参数进行测量:
温度
pH
盐度
溶解氧

注:在一些国家,溶解氧测量计非常昂贵。最好能够对这一参数进行监测,但是如果肯定自己的曝气系统运转良好,则可以省略这项工作。

需要对再循环系统进行下列额外参数的监测:


亚硝酸盐

如果使用再循环系统,将盐度和温度调整到5-7ppt和28-31C,让系统稳定后再进行放养。这样的盐度允许将幼体从孵化池取出后直接进行放养而无需适应环境。然后,养殖池的盐度应当增加到12ppt。当加入了生物过滤器基质后,不应再通过生物过滤器添加无论是人造海水还是淡水,其细菌对突然的温度和盐度变化很敏感。新水在进入系统之前要先消毒和过滤。罗氏沼虾试验孵化场的再循环系统有使用紫外线(UV)进行水处理的记录,但是对于商业孵化场并非至关重要。

再循环系统用水的pH值在幼体周期内通常变化不大,但有时,特别是生物过滤器使用人工介质(非石灰质)时,可能会需要定期施用碳酸氢钠(NaHCO3)或碳酸钠(Na2CO3)进行缓冲,如前所述。应当保持温度的稳定,不仅是为了幼体,而且还因为温度波动使生物过滤器不能有效运转。生物过滤器应使未离子化氨、亚硝酸盐和硝酸盐保持在可接受的水平。

开始幼体的批次培育

孵化和放养幼体

如同本手册前边所讨论过,在随时可以从野生环境或养成虾场得到怀卵雌虾的热带地区通常不保留养殖的亲虾,即使这样做是有益的。无论是养殖亲虾还是野生怀卵亲虾,应当将它们保存在水温25-30C、pH值为7.0-7.2的微咸水(~5 ppt)中直至卵孵化。微咸水导致较好的卵孵化能力,最近的研究(Law、Wong和Abol-Munafi,2001年)显示,严格控制pH能够明显提高孵化率(孵化能力)。温度低于25C会促进卵上真菌的生长。温度低于最佳范围还会造成部分卵粒脱落并延长卵的发育时间。温度高于30C会促使原生动物和其它不良微生物的生长。尽管需要避免直接日晒,但是光线似乎不会影响卵的孵化能力。没有必要给仅为收集幼体而暂养数日的雌虾投饲。

可以在一个特殊的亲虾暂养系统(见图12)孵化幼体,然后将它们转到12ppt水的幼体培育池。在使用再循环系统的孵化场,常常使用收集装置从亲虾暂养池收获新孵化的幼体(阶段I)。如果经营一个简单的流水式孵化场,可以将带有褐色到灰色卵粒的雌虾直接放到幼体池。然后在卵孵化后用粗网目的抄网将雌虾移走。有些孵化场将雌虾放在幼体池中的粗眼笼子里,这样在卵孵化后可以很容易地将它们移走。当把雌虾放到幼体培育池的时候,水位应当在大约30厘米,盐度大约为5ppt,pH为7.0-7.2。移走雌虾后,将水位提高到正常水平(~70-90厘米)并将盐度调整到正常的幼体培育水平(12 ppt)。卵的孵化主要发生在夜间,可以观测到池内出现幼体和雌虾腹部下侧不再有卵粒。利用一块白板(图33)可以更容易地观察到幼体。

幼体池的放养率取决于是否准备在同一个池中将它们培育到变态或打算通过稀释或转移到其它池的办法调整密度。一些孵化场喜欢将幼体从放养到收获后期幼体一直保持在一个池内。这种方法的优点是幼体不必转移。转移存在伤害幼体的危险而且在转移过程中还可能造成幼体在数量上的损失。其它孵化场则喜欢先高密度放养幼体,然后通过向原始池加水(稀释培育),或将全部或部分幼体转移到其它池子(两阶段培育)的办法为其提供更大的生长空间。这种技术的优点是降低了批量孵化的需水量,并且能够在早期的幼体阶段进行更为有效的投饲(幼体距饵料更近)。对这两种办法进行折衷也是可以的。所以插文8提出了三种放养战略。

插文8
幼体放养备选战略

幼体从阶段1到后期幼体阶段的同池培育

如果准备在同一池子将幼体养到变态,按60-100尾幼体/升的密度在池中放养。

两阶段培育

如果准备采用两阶段培育方法来给幼体提供更多的空间,按500尾幼体/升的密度将它们放养在阶段1池中。它们达到幼体生长的第5或6个阶段(见附件1)大约需要10天的时间,之后应通过将幼体转移到其它池的办法将密度减少到50尾幼体/升。

稀释培育

如果希望在向其它池子转移的过程中避免给幼体造成应激反应,但又要让投饲更为有效和水耗低于第一种放养方法,应先按100尾幼体/升将幼体放养在35-45厘米深的水中,然后随着幼体的生长,逐渐将水位增加到正常水平(70-90厘米)。

必须选择全部处在同样成熟期的怀卵雌虾。这样可以确保幼体池中的幼体龄期一致(1-3天之内),从而减少同类相残并可采用适宜的投饲时间表。通过对从亲虾系统(如果有的话)移出的幼体数量进行估计,可以获得插文8所显示的初始放养率。或者,如果直接将怀卵雌虾放到幼体培育池,可以做一假设,每1克怀卵雌虾重量可以产出大约1000尾幼体。体长(额角到尾节)10-12厘米的怀卵雌虾通常怀有大约1万到3万卵粒。然而,在将怀卵雌虾从培育池或捕捞渔业中进行转移时,许多卵粒由于身体伤害和雌性成虾的自相残杀损失掉,而且还有一些卵粒不能孵化。因此,如果假设损失的原始卵块达到50%,5个上述规格的怀卵雌虾应当可为1立方米幼体池提供大约50尾幼体/升。如本手册下一小节所讨论的,在培育阶段检查实际的放养密度并监测幼体数量非常重要。

计算幼体数量

幼体培育周期的总死亡率是显而易见的,不需计算存活幼体数量即可得知。然而,无论是在放养期间还是培育阶段,对池中的幼体数量进行估算是很重要的。它可以使你预测成活率、调整幼体密度、控制投饲时间,并对不同批次的孵化进行对比。

除非幼体在池中均匀分布,否则无法计算幼体数量。用手将池中的水搅匀,然后按固定的量(如30毫升量杯,或裁掉两头以扩大管口直径的玻璃吸管)至少取10个样本。清点每个样本中幼体的数量,用每毫升的平均数乘上采样池子的总水量(按毫升)。例如,如果一组30毫升量杯样本得出的幼体平均数是10,池中幼体的估计数便是10÷30×1000=333尾幼体/升。今后在淡水虾孵化场可以使用自动计数装置,但是目前的孵化场几乎没有几个达到值得为此投资的规模。

日常工作

良好的幼体水质

准确的幼体培育盐度并非像许多早先孵化场经营者所认为的那样重要。然而,建议将罗氏沼虾幼体培育周期的盐度保持在12ppt(注:其它沼虾属采用不同的含盐量)。盐度的轻微变化不会有害,但是要避免造成突然的变化。如果错误地使用纯海水或淡水,而不是半咸水便会出现这种情况。最简单的办法是用手持折光计检查盐度。

适合于罗氏沼虾的最佳温度范围是28-31C。低于24-26C幼体无法正常生长,推迟进入变态的时间。这将严重影响孵化场的经济效益。温度超过33C通常会造成高死亡率。水位过低时(如为了节省用水)可能会导致温度过高,特别是如果池子处在室外,而且没有适当遮挡的时候。尽管温度在最佳范围内的逐渐变化(例如日夜或阴晴之间的自然变化)是可以接受的,但是应当尽量避免。温度变化即使是小到1.0C也会惊扰幼体并造成死亡。因此极为重要的一项工作是储备充足的12ppt水,保存在与幼体池同样的条件下,随时供换水之用。不要用在强日光照射下的池水突然更换幼体池的水!

幼体培育水中的溶解氧应当尽可能维持在饱和(表7)水平。有时需要将曝气系统关闭一段时间(如为了观察幼体),如果为了对池子进行处理而将其关闭,在池子处理完毕后要反复检查充氧系统是否已重新启动。造成幼体死亡的一个主要原因往往就是在这一环节上的操作失误。在实践中,如果在换水、池子的清理和投饲方面遵守本手册规定的程序,而且孵化场供气系统不出现故障,那么就不会遇到氧气水平低的问题。对幼体培育水进行溶解氧水平的测量并非必不可少,但是如果有便携式仪表,该项工作还是有益的。它可以在幼体处在应激状态前,向你发出需要换水的警告。

保持良好水质

应当减少有机物质,特别是悬浮体,以便防止异种细菌的增殖,降低生物氧需要量,并防止亲虾和幼体的应激。尽可能经常采用虹吸清除多余饵料和废物的办法来清理池子。幼体培育水的水质会发生许多看不见的化学变化。这主要是由于幼体本身(及鲜活饵料)产生的新陈代谢废物及过剩饵料造成的水质退化所致。有些这样的变化对幼体是有害的。pH和温度升高时非离子化[8]氨(NH3)出现特别明显的增加以及亚硝酸盐含量的升高则是最为严重的。水化学方面的问题超出了本手册的讨论范畴,但是有意研究这一问题的读者可查阅Valenti和Daniels的论文(2000年),其中还包含有关这一主题的其他参考书目。

如果经营的孵化场是以“清水”流水式系统为基础,则除了经常性水交换以外没有其他的替代办法。插文9介绍了在流水式系统中保持良好幼体水质的推荐程序。在本手册后面的章节中将进一步提供有关系统卫生方面的建议。

插文9

有关保持良好幼体水质的建议

不要过度投饲。

保持良好的卫生状况及每两天用“橡胶扫帚”或刮板清理池子内壁。

停止供气以便让固体颗粒沉淀,然后使用虹吸管吸出(图34a和34b)池底多余的饵料颗粒和新陈代谢废物。应每天做这项工作,然后马上进行投饲。尽量缩短完成这项工作的时间,并尽快重新启动供气。将这项工作列为每日水交换程序的组成部分。虹吸也能够清除任何幼体的尸体。这项工作为观察幼体状况提供了良好的机会。

图34b 良好的池体卫生是孵化场成功的关键(夏威夷)

资料来源:SPENCER MALECHA

虹吸不会带来严重的健康幼体流失的危险,因为幼体在水中游动而不是爬行。池底可能会有一些活的幼体并可能通过虹吸管被吸出。有些孵化场经营者收集这些幼体(图35)并将它们送回幼体池。建议你不要这样做,因为它们可能太弱小而不能逃避虹吸,说明是劣质幼体,可以放弃它们。

无论任时,只要怀疑水质不良,就应毫不犹豫地予以更换(除了正常的交换以外,见下文)。水质不良是可以察觉到(例如,由于过多的过度投饲),如溶解氧水平低,水变混浊和/或有异味,或幼体似乎“状况不佳”。“状况不佳”的幼体行动迟滞、不活跃。它们似乎无力顶着气泡游动,只能在池子的边缘见到它们,有时会跃出池来。可以通过其颜色发现不进食幼体。由于食用丰年虫无节幼体,它们通常呈褐色。如果担忧水质不良,应立即更换大部分水,注意采用正确盐度和温度的水来替换。使用翻转式排水管排水,直至水深只有大约10厘米,用“新”水冲洗池子10-15分钟,然后再蓄水至70厘米深。用于冲洗和替换的“新”水必须预先充氧,盐度为12ppt,温度与“旧”水同样,池中曝气系统在整个过程中必须保证持续运转。

根据池中水的盐度(见上文)定期对其中的部分进行交换。在幼体培育的前三、四天不必进行更换。随着惰性食物的采用,根据水质每天或每两天交换50%的水。在接近培育周期结束、生物量和投饲量达到最高水平时,有必要将水的交换率增加到每天50%以上。部分通过上述的虹吸方法,部分通过使用翻转排水管将水位从70厘米降到大约35厘米。用预先混好、温度同幼体池水温一样、经过充氧的12ppt水补充排掉的水。在投饲前进行这项工作,以便节省饵料。或许你会认为效仿部分淡水虾和海水虾孵化场的做法是有益的,即在幼体培育水中保持10ppm的乙二胺四乙酸钠盐,据信,其螯化力能够提高生产力(见术语表 - 附件11)。

对再循环系统的特殊考虑

日常维护工作在再循环系统中比在流水式孵化场中更为重要,特别是新建的过滤系统。尽管如此,据熟悉再循环系统的人称,所需要的工作量并不比流水系统的高。根据Valenti和Daniels的建议(2000年),插文10列出了再循环系统日常维护建议时间表。在本手册后面的章节中将进一步提供有关系统卫生方面的建议。

插文10
再循环系统的养护时间表:

上午:

· 监测系统,检查水温、水位和水流。

· 清理滤网并检查它们是否需要更换。

· 补充损失的水,即用经过适当处理和储存的水(这可以避免在添加不同成分、盐度或温度的水时“冲击”幼体或生物过滤器的细菌)。

· 监测机械过滤器并予以必要的清理。

· 喂养幼体应根据正常时间表和生长阶段(见附件1)并监测其生长和健康状况。

· 收获丰年虫无节幼体并将多余的数量储存起来(见附件4,表4)供今后使用。

· 准备孵化一批新的丰年虫。

下午:

· 擦洗池底和池壁以便清除所有的藻类和有机物碎屑。在做这项工作时需保持曝气,这样幼体便不会被困在拖把和池壁或池底之间。

· 关闭曝气和流水然后将池中看得见的废物用虹吸管吸走。应确保在工作完成后将曝气和供水重新开启!

· 检查虹吸管吸出废物(见图35)中的死亡幼体,统计其数量,并从放养的数量或前一天估算的数量中减去。请记住:这是一个低估的数字,因为有死的或体弱的幼体会被同类残食。估算虽然不准确,但是可以提醒注意死亡率增加或可能出现的严重问题。在管理良好的再循环孵化场,成活率通常好于流水式孵化场(其部分原因可能是损失的幼体数量少,但主要是因为水质更为稳定)。

· 测量氨和亚硝酸盐的水平(在系统稳定后这种检验的频率可以减至每周二到三次)。

· 查看饵料的消耗量是否有所下降(这可能显示细菌或水质问题)。如果拥有微生物设备,也可以监测水中细菌浓度。

每两天:

· 对所有小型器材,如量杯、多孔气石、软管、水桶等用5ppm/升的活性氯溶液进行消毒,用淡水彻底冲净,并在干燥后存放。

Daniels、D’Abramo和Parseval(1992年)及Fuller、Kelly和Smith(1992年)的论著对再循环式淡水虾孵化场进行了详细说明。更详细的相关资料,请参阅Valenti和Daniels的论著(2000年)。Chowdhury、Bhattacharjee和Angell的论著(1993年)介绍了简单的再循环系统。

投 饲

各个孵化场使用的饲料范围广泛,包括丰年虫无节幼体(Artemia spp.)、枝角类甲壳动物(Moina spp.)、鱼子、鱿鱼肉、冷冻丰年虫成虫、丰年虫成虫薄片、鱼肉、鸡蛋黄、蠕虫和商业饵料。本淡水虾手册只对在实践中被证明有效的投饲方式进行详细说明。然而,现实中存在许多不同的投饲方法,读者可以使用地方现有的饲料。建议那些正在考虑使用其它活饵料的读者索取粮农组织的另外一份手册(Lavens和Sorgeloos,1996年),该手册包含有关轮虫(如Brachionus plicatilis)和枝角类甲壳动物(如Moina spp.)以及丰年虫在水产养殖孵化场的培养和使用。粮农组织的另外一本出版物(Moretti、Pedini Fernandez-Criado、Cittolin和Guidastri,1999年)也涉及活饵料方面的有用信息,该出版物描述了轮虫和丰年虫在海水鱼类孵化场的使用。

本手册介绍的投饲系统使用两种饲料,即丰年虫无节幼体(Artemia nauplii)和配制的鸡蛋黄。附件4(关于丰年虫无节幼体)和附件5(关于鸡蛋黄)介绍了在使用前如何制作这些饲料的方法。丰年虫无节幼体是用孢囊孵化的小型甲壳类无节幼体,市场上可以买到真空袋装和铁罐包装的孢囊。表8是投饲时间表的一个实例。

大部分淡水虾幼体第一天(孵化日)不需要喂食。然而,建议在第一天傍晚提供一些丰年虫无节幼体,因为有些幼体开始进食较早。从第2天到第4天,每天投喂丰年虫无节幼体五次,最后一次和主要的一次投饲在晚上进行。此后,可以逐渐减少每天用丰年虫无节幼体的投饲数量,直到第10天,仅在晚上投喂丰年虫无节幼体。晚上的投饲时间越晚越好(18:00-19:00)。每次投饲时的丰年虫无节幼体数量取决于对幼体水的观察。淡水虾幼体不主动寻觅食物,这也是丰年虫无节幼体(如同幼体,在水中同一部分游动活跃)成为有价值的饲料类型的原因。最好池中经常有足够数量的丰年虫无节幼体供幼体“碰撞”。任何特定时间所需丰年虫无节幼体的数量取决于池体的容量,而并非有多少幼体,尽管后者决定丰年虫无节幼体的消耗率。插文11明确地解释了这一概念。

插文11
投喂丰年虫无节幼体取决于池体容量,而不是池中的幼体数量

· 假设每个淡水虾幼体消耗50个丰年虫无节幼体/日。

· 假设一个池中有15万幼体。

· 因此需要50×150 000 = 750万丰年虫无节幼体/日来提供充足的饵料。

· 然而,假设另外一个池内只有一个幼体。

· 是否只投放50个丰年虫无节幼体而且幼体能够发现它们?不能!

· 这说明起决定作用的是丰年虫无节幼体的密度而不是总量。

根据幼体的龄期,投饲后每毫升水中应当有3-6个丰年虫无节幼体,到下一次投饲,每毫升水中剩下1个丰年虫无节幼体。如果后来每毫升水中丰年虫无节幼体多于1个,则说明投饲过量或进食不佳。如果每毫升水中丰年虫无节幼体少于1个,那么下一次投饲量则需要增加。在一个5立方米的池中3-6个丰年虫无节幼体/毫升的密度意味着投放1500万到3000万个丰年虫无节幼体。生产100万丰年虫无节幼体所需丰年虫包囊的数量取决于其来源和质量以及对它们的预处理,这些信息通常在包装标签上注明。然而,作为一个粗略的概念,可以假定生产1500万到3000万丰年虫无节幼体将需要75到150克丰年虫包囊,以满足一个5立方米幼体池每天所需的投饲量,该池的初始放养率为50个幼体/升,预计提供约25尾后期幼体/升。这种规模的幼体池,其每一个生产周期通常要消耗1.25-2.5公斤丰年虫卵。

从第三天开始可以使用很少量的鸡蛋黄,逐渐将投喂次数增加到每日五次,时间应分配均匀。最后一次鸡蛋黄投喂应在大约下午三时进行。不要在傍晚的最后一次投饲中使用鸡蛋黄,因为满足过夜需求的一次性投饲量将会把水搞浑浊,只能使用丰年虫无节幼体。从第5天起开始减少投喂丰年虫无节幼体的次数,从第6天开始则应当每天用鸡蛋黄投饲约5次。在整个幼体周期的剩余时间里应保持该投喂次数。第10天之后仅在晚上使用丰年虫无节幼体,以确保夜间的饵料供应。到了这个阶段,每次投饲时应当增加鸡蛋黄的数量。

每次喂食的准确数量是无法规定的,因为这取决于幼体的饵料利用程度,必须用肉眼来判断。随着幼体的生长,鸡蛋黄饵料的消耗将会增加。基本原则是每次投喂鸡蛋黄之后应当马上可以看到每个幼体均携有鸡蛋黄颗粒。在幼体达到10天之前使用约0.3毫米的鸡蛋黄颗粒,此后直到变态阶段则使用0.3-1.0毫米的颗粒。必须使鸡蛋黄颗粒靠近幼体,这是对幼体池保持有力曝气的另一个原因。投饲不足将会导致饥饿、同类相残和生长缓慢等现象;而投饲过量(特别是在下一次投饲之前可以明显见到大量鸡蛋黄)将会造成水污染。投饲过量造成的污染是明显的,表现为在下一次投饲之前有鸡蛋黄颗粒,或水面上有许多“泡沫”和“浮渣”。如果因失误造成水污染,必须按本手册前边介绍的方式立即换水。作为一个近似的例子,一个初始放养50个幼体/升,容积为5立方米池子,在每个幼体期大约需要使用7.5公斤的鸡蛋黄。如此规格和放养密度的池子在第5天的鸡蛋黄初始投喂量为每次25克/池,然后增加到每次约100克/池。

另外一种可供选择的投饲方法列在表9中。按照这一方法,商品化的惰性饲料用于补充丰年虫无节幼体和鸡蛋黄饵料。补充饲料的使用不仅是要降低投饲成本,也是为了补偿丰年虫无节幼体的营养不足。然而,丰年虫的营养水平可以通过强化培养来提高(附件4)。

本节所含的一般性建议也适用于再循环系统,但是所有的孵化场都有各自不同的投饲方法。如有些使用再循环系统的孵化场在投饲时关闭流水系统以来避免丰年虫无节幼体离开池子。其他孵化场则使用小孔目的滤网(90-150 微米)来避免丰年虫无节幼体在生物过滤器中的损失。

卫生、健康和管理问题

良好的卫生

良好的卫生是孵化场成功的关键。最理想的情况是,每套设备只用于一个池子。这样每个池子有各自专用的网、虹吸软管、备用过滤器等。由于这种做法耗时耗资,因此很少被采用。然而,有些重要的准则必须遵守。

决不能将一个幼体池的水转移到另外一个幼体池,决不能将孵化场输水用的潜水泵置于幼体池,因为这些泵可能是疾病的潜在传染源。经常利用自流或虹吸排干池水,仅在储水池和混水池使用潜水泵。每天应对所有的移动器材(水桶、虹吸软管、网、量杯、吸液管等)进行消毒。将它们浸泡在500ppt活性氯溶液中,然后用清水冲净,干燥后存放[9]。在幼体培育周期之间,定期对幼体池进行消毒。不这样做通常会造成大量有机物的繁殖,如聚缩虫(Zoothamnium),累枝虫(Epistylis),水螅虫(hydroids)等,从而对幼体造成伤害。消毒并不能根除有机物,但是可以有效地防止其生长。在养殖周期之间将池底刮净,然后注入500ppm的活性氯溶液浸泡一天,用清水进行非常彻底的冲洗,在阳光下晾晒一天,并在使用前再次用水彻底冲洗。

在再循环式和流水式孵化池两者之间,良好的卫生和管理标准对于前者更为重要。错误的作法会导致幼体死亡。所有新的水桶、过滤容器和过滤介质以及所有其他孵化器材均应在使用前放入流动的淡水浸泡一至两周,以便消除潜在的有毒物质。然后在向系统灌注半咸水之前,清理并用过滤的淡水冲洗。当系统灌注半咸水后,还应在进行放养前的数天,添加5ppm的氯(见插文6)对其进行消毒。让包括过滤器在内的整个系统正常运转,进行充氧,这样可以在几天之内清除残留的氯。使用硫代硫酸钠可以更快地完成这项工作,但是由于本手册前面提到的问题,不建议采用这种方法。可以利用臭氧化或紫外线来替代氯或硫代硫酸盐,但是这必然要增加基本建设费用,因此尚未发现商业淡水虾孵化场采用这种办法。插文12列出了有关再循环系统卫生问题的附加建议。

插文12
有关再循环系统卫生问题的附加建议

· 通过在进入孵化场和重返工作前使用化学洗脚液以及洗手的办法,预防工作人员和来访者带入有病生物和化学污染物。

· 让全部设备、供应品和饲料在任何时间都保持清洁。新的幼体周期开始之前要特别谨慎。

· 为每个循环系统配备专用设备的办法可以避免疾病传播。为每个系统保留一套备用设备。

一般管理问题

孵化场的大部分问题都是管理不善引起的。最常见的幼体损失原因并不是水质不良和疾病引起的死亡,而是在池子的清理和虹吸、换水等过程中由于操作人员的简单错误所致。内部(如在孵化场内部)水质不良通常是因为管理不善,例如,换水不足、每天对幼体的观察不严格、投饲过量、由于鼓风机维护不当或电力供应问题引起的曝气设备全面瘫痪、或个别池子的曝气装置阻塞或未开启等。由于后期的幼体(接近变态时)频繁跳跃,其中许多因越出水面而搁浅也会造成损失。许多孵化场用环氧树脂将一段蚊帐粘在池内水线部位。鉴于水位会有变化,建议这段蚊帐的宽度为大约12厘米。这将有助于避免幼体跳滩。

尽管本手册试图为淡水虾养殖的某种特定的方法制定指导方针,但是必须强调的是,纪律和饲养的结合是孵化场成功经营的关键。最重要的是要牢记,如果对自己的虾关心不够,你的孵化场必将失败。你和你的工作人员必须始终密切观察幼体的行为和池子的状况。

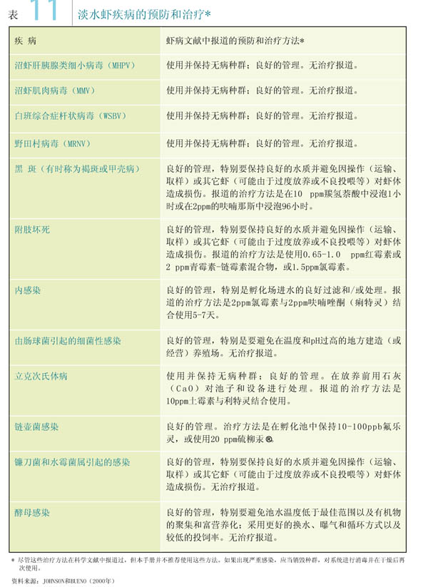
疾病和掠食问题

影响淡水虾幼体的疾病有若干种。表10对这些疾病进行了概述。表11列出了部分预防措施。Johnson和Bueno的论著(2000年)提供了更为详细的信息。如果观察到由于疾病引起的问题,应当请当地水生动物卫生专家(如果有的话)和微生物学家进行鉴定并向他们寻求治疗建议。插文13提出了一些简单的注意事项。一些孵化场将使用福尔马林(200-250ppm,每日浸泡30分钟)作为对付原生动物和水螅虫类感染及真菌疾病有效的治疗手段。在处理时间短的地方,最好在池水水位非常低(10-15厘米)的时候采用这种方法,以便在处理完毕之后迅速地用“新的”12ppt水冲洗。冲洗过程要持续1小时。

插文13
有关潜在疾病问题的说明

许多疾病问题首先是由于池子卫生状况不好、水交换不足、投饲质量欠佳、投饲方法不适以及溶解氧含量低所造成或促成的。所有这些问题都将导致幼体状况不佳。

原生动物是引起幼体“疾病”的普通原因。最为常见的当属累枝虫、聚缩虫和钟形虫属。原生动物四处游动并依附在幼体的表面和鳃腺上。它们通常在蜕皮过程中脱落,但是有可能严重影响幼体的移动、进食和鳃的功能。在池子的表面也经常看到它们。纤毛虫靠细菌生存。很明显,它们与池子保养不良有关。

据报道,小型水螅虫在水母阶段大量捕食丰年虫无节幼体和淡水虾幼体。当使用地表水时,水螅虫的问题特别严重。因此使用地下水和在没有地下水的情况下对水进行适当处理是非常重要的。

细菌感染有若干种形式。首先是几丁质分解的细菌,它们经常在虾体受损后侵蚀外骨骼表面,并导致出现黑色或褐色斑点或病灶
(通常称为甲壳病)或可能造成附肢脱落。这些中度和轻度感染很少发生,也极少导致死亡,而且经常在幼体蜕壳后消失。外骨骼和下面的组织更为严重的细菌感染可能会因细菌性坏死而造成很高的幼体死亡率。尤其是细丝状类型的细菌,也可附着在鳃的表面并影响呼吸。在病原性细菌通过外表面或消化道进入体内而形成的内部感染也会造成严重疾病,给整个虾体或主要是诸如消化腺等器官造成损伤。

由于应激或含氧量低,幼体肌肉有时会变得不透明或发白,但常常在外部问题解决后恢复原状。这种病症与过度的日晒有关,但可能预示着病毒性或其它病原体引起的严重疾病。

据报告,一些病毒对淡水虾会有影响,但是与发病率或死亡率尚不相关。大部分病毒问题发生在养成阶段。然而,在上个世纪的90年代后期,加勒比地区沼虾孵化场出现的严重死亡现象归咎于一种微小病毒。可以观察到的症状是尾部发白。

幼体的真菌感染可以通过更好的饲料卫生和减少幼体密度予以消除,但是却给沼虾孵化场造成严重问题,特别是在中国的台湾省。那里的孵化场所经历的真菌感染可以通过体弱或死亡幼体外骨骼(虾壳)上出现的菌丝体网络而很容易地被鉴别出来。

在处理过程中曝气必须按正常情况持续进行。也可以使用25-30 ppm低浓度福尔马林进行更长时间的处理,然后在24小时之后换水。可以通过每5-10天将健康幼体转移到新近消毒的池子的办法,减少水螅虫的大量出现。孔雀石绿(0.2 ppm,每日浸泡30分钟)也被用于治疗。然而,不建议使用这种物质,因为它对孵化场工人有害;它的使用在部分国家被禁止。同样,现已不再建议使用硫酸铜(以前曾建议采用0.4 ppm浸泡6小时),有时使用抗生素来控制丝状细菌(Leucothrix spp.)。

一些孵化场在幼体培育周期之间用石灰(CaO)作为防病的办法。其他孵化场则采用抗生素和/或磺胺类药物作为防病办法,但是本手册明确地不建议采用这种方法,其部分原因是今后在水产养殖业它们可能会被禁用,另一部分原因则是有促使抗病品系发展的危险。Johnson和Bueno的论著(2000年)描述了如何应用上述和其他治疗方法。

如本节前边所讲的那样,一些疾病非常频繁的出现是因为基本管理上的失误。如果按照本手册的建议去做,就会减少这类失误。然而,有时仍然会出现疾病。建议完全放弃有任何严重感染的幼体批次,务必排干池水,并对孵化场所有设备进行消毒。不要浪费时间去治疗严重的感染。应减少损失和尽量找出问题的根本原因,消灭致病因素并开始孵化一批新的幼体。

发生在罗氏沼虾孵化场的一种主要疾病被称为 “养殖中期疾病”,其确切病因尚不清楚。如其名称所示,它在幼体培育的中期(即第15-22天,当幼体处在第VI-VII阶段时)最为明显,可能每天出现大量死亡。甚至早在第10天死亡情况就会变得明显。患病后的特征是幼体变成蓝灰色并且呈螺旋式缓慢游动,而且丰年虫的消耗量减少且生长率下降。通过在培育周期之间对孵化场设备进行清洗、消毒和干燥以及在整个幼体培育期间注意总体卫生,可以减少这种疾病的发病率。如果出现严重的疾病爆发,应当考虑对孵化场进行全面清理,这就意味着消灭全部幼体和对整个孵化设施进行彻底消毒,因此这不是一个简单的决定。

另一个明显影响幼体的疾病有时被称为“蜕壳综合症”(EED)或“蜕壳死亡综合症”(MDS)。这种病的特点是幼体在蜕壳过程中被困在旧的外骨骼中(蜕壳),这在幼体培育周期结束时极易见到,特别是在第XI阶段变态为后期幼体的蜕壳过程中。此时的死亡率非常高。目前EED的病因尚未确定;或许存在着多种病因。有可能是饲料结构中缺乏营养,因此需要增加养分。幼虾和成虾在蜕壳期间同样会遇到退掉旧外骨骼的困难。蜕壳过程很紧迫,或许对体弱的虾来讲是件困难的事情,也就是在这个时候隐藏的问题会变得显而易见。

监测生长状况

许多孵化场经营者根据幼体放养的时间来决定何时更改投饲计划。如果一批幼体生长状况良好,而且根据过去的管理经验,上述做法是符合要求的。通过立体显微镜检查,还可以对幼体的生长状况作出更为准确的判断。应当每天坚持这样做,直至孵化池中出现第一只后期幼体。幼体期的要点说明列在附件1中。

可利用一块白色板子(图33)对幼体行为进行观察,通过粗略的肉眼观测可以很快地确定幼体的喂养和生长状况是否良好。当曝气系统关闭之后,健康的幼体在水的表面游动(特别是在前10天)、进食积极、具有红褐色的色素形成,无自相残杀现象。不健康的幼体在池底聚集,身体通常呈蓝色,饲料消耗量下降。如果问题已经十分严重,便可见到死去的幼体。健康幼体游动时尾部在前,头朝下,腹部朝上。变态为后期幼体的特征是行为和外观的急剧变化, 它们首次形似缩小的成虾,其中许多在池子表面爬行或附着,而不是在水中自由游动。

在养成阶段,淡水虾的状况取决于所放养的后期幼体和幼虾的生长史。因此,如果孵化场要为高质量后期幼体生产建立并保持良好的信誉,对养殖虾的生长条件进行监测是很重要的。Tayamen和Brown(1999年)制定了一个对罗氏沼虾生长条件进行评分的方法。这个方法以微观检验为基础,然后利用计数法对条件指数进行评分。在东南亚的各个孵化场,按照这一系统得分高的幼体显示出良好的生长和存活特性。图36a显示了评分系统,图36b则为幼体质量记录表。

尽管一些孵化场称他们获得了从第I阶段到变态为后期幼体期间高达80%的成活率,但是实践中40-60%更为常见。一个批次的幼体到变态所需要的时间根据喂养和环境条件,特别是温度而长短不一。在孵化场,处于最佳温度范围之内、喂养良好的批次可以在放养后的第16-20天首次见到少量后期幼体。大部分幼体在建议的28-31°C水温范围内应当在25-32天时变态为后期幼体。部分孵化场的经营者等到最后几个幼体变态后才收获,但是对一个批次的保存时间超过32-35天(在这个时候,90-95%应当出现变态)通常是不经济的。因此建议最晚在第35天之后结束每个幼体批次的培育。这样可以腾出设备,为下一个批次做准备。一些孵化场的经营者将原始批次剩余幼体转移到另一个较小的池中,等待它们变态,但是不建议这样做。

淡水虾的肥水养殖系统

“清水”系统现在有许多改进。正如前边谈到的那样,没有两个完全一样的孵化场。一些经营者声称用复杂的清水系统可以实现更高的生产力,但是操作这些设备较为困难,因此本手册不对此进行详细说明。前边各章节总体上适用于各种类型的淡水虾清水孵化场,无论是“流水式”还是“再循环式”。

对流水式孵化场来讲,替代“清水”系统的一个更为常用的系统是 “肥水”系统。在夏威夷开发的原始肥水系统中,以小球藻属(Chlorella spp.)为主的浮游植物混合养殖是在另外的池中进行的。其细胞密度约为75万-150万细胞/毫升。每周至少要向池中添加一次有肥料溶液的自来水以维持养殖。这种溶液是4份尿素和1份氮磷钾(15:15:15)庭院肥料的混合物,按每个10立方米池塘185克的比率使用。罗非鱼(Sarotherodon mossambicus)按每400升一尾的比例放养在池中,食用并控制丝状藻类。为了控制轮虫,按0.6 ppm的比率每周向肥水池添加一次硫酸铜。罗非鱼还有助于肥化养殖。肥水养殖水中有时也包括乙二胺四乙酸的钠盐,按10ppm比率作为螯合剂。肥水按照与幼体培育水相同的盐度制备(注:当盐度超过12ppt时肥水便不会旺盛)并在换水过程中代替简单的半咸水,作为置换水来使用。不要使用超过三天的肥水养殖物。部分必须丢掉或用于灌注幼体池,剩余部分则应定期稀释以避免幼体池发生浮游植物“崩溃”现象(溶解氧过低引发的问题)。

自从夏威夷系统创建以来,有各种基于原始肥水系统的方法被人们所采用,特别是在马来西亚和毛里求斯。但是在其他地方,这种技术仅在有限的范围获得成功。尽管肥水系统可能具备某些优势(如据称,它可以起到遏制氨积累的缓冲作用),但是对它进行成功的管理却很难,而且它使孵化程序更加复杂化。因此,现在大部分商业淡水虾孵化场,无论是流水式还是再循环式,均使用清水管理系统。本手册不建议使用肥水系统。

4.3 收获后期幼体

新的后期幼体长度约为7-8毫米。虽然后期幼体可以承受从12ppt水突然转移到淡水的生理冲击,但是建议不要将后期幼体从幼体池收获后直接放到有淡水的暂养池中。最好让它们在幼体池中习惯淡水环境。当大部分幼体变态后(至少在第32-35天),利用翻转式排水装置将流水式系统的池水水位降至大约35厘米。然后在12个小时内逐渐注入淡水。在这一过程中要一直保持曝气。尔后便可以收获并转移后期幼体,或在幼体池中再注入淡水至70厘米水位,然后在此对它们进行临时保存。如果采用后一种方法,后期幼体在转移到更大的暂养池之前,在保持经常换水的情况下,只能在池中再多保留几天。如果不及时转移,生物量会变得太高,将会出现水质下降和自相残杀情况。

收获后期幼体的最好办法是降低水位,然后用抄网捕出。有些孵化场经营者使用与幼体虹吸过滤装置类似的幼体集中系统,如图35所示。然而,这种方法与使用抄网相比会造成更严重的应激,因此不建议采用这种方法。在收获过程中,应将池子的大部分遮盖住,让后期幼体集中在有光亮的地方。对残留的少量后期幼体,可以去掉池中的过滤套,然后向下开启翻转式排水装置,将它们冲到池外,用网捕获。在这些过程中,须注意不要让后期幼体搁滩,或溶解氧含量过低。作为放养记录,要对每一个周期的后期幼体数量进行估计(附件6)。将后期幼体从任何适宜的容器迅速转移到预先充氧的淡水暂养池中。不要在这些临时的运输器皿(如水桶)内放入太多的后期幼体,也不要让后期幼体在这些容器中存放时间过长,否则将会导致缺氧。然而,除非暂养池在另外一个地点,否则不需要充氧或特殊包装。

大部分流水式孵化场经营者仅在生产周期结束时收获一次后期幼体。其他单位,特别是研究部门或再循环式孵化场,则选择在每个周期结束前进行多次收获。如果中途进行收获,第一次收获要在大约25-30%的幼体变态时进行。这大约出现在放养后的第23-28天。然后按三天的间隔进行第二或第三次收获,直至最终的收获。Valenti和Daniels对这一方法作了描述,此处不予引用,因为根据本手册的建议,商业淡水虾孵化场可进行一次性完全捕捞。

 


[6]  另一种再循环方式被称为静态封闭系统,基本上与流水式系统相同,只是在换水时将从系统中置换掉的水输送到一个单独的物理和生物过滤器进行处理,然后再送回幼体培育池,这一过程还涉及氯化和化学脱氯。这样做容易增加幼体应激和死亡,因此不在本手册的建议之列。
[7]  无论干粉还是液体氯,每一种产品和每一个批次的氯含量差异极大。最好在使用之前测定氯的含量,以便确保使用量符合自己的需要。附件4的表6列出了商品漂白粉或液体漂白剂中氯含量的测定方法。
[8]  NH4+系为电离氨
[9]  无论干粉还是液体氯,每一种产品和每一个批次地氯含量差异极大。最好在使用之前测定氯的含量,以便确保使用量符合自己的需要。附件4的表6给出了商品漂白粉或液体漂白剂氯含量的测定方法。配制200ppm活性氯溶液的方法列在附件4的表3中;如配制500ppm活性氯消毒溶液,用2.5乘上根据该表计算出的液体漂白剂或漂白粉的量即可。
 

上一页上面下一页