上一页目录下一页


第六章  养成阶段

淡水虾可以在混凝土和土筑的水库、池塘、灌溉沟渠、网箱、围栏和自然水体中放养。网箱和围栏养殖是试验性的,而灌溉沟渠生产比较缓慢。在自然水体和水库中放养被称为渔业增殖。从河流或(较少情况)育苗场获取淡水虾供在开放性水体放养。放养后期幼体并不实际,因为它们的大部分将被掠食。较大的幼虾(2-3克)通常被用于增殖目的。渔业增殖这个主题在这里仅是提及,而在New、Singholka和Kutty的研究中(2000年)则作了更为详细的论述。本手册的这一章节仅涉及土塘养殖淡水虾的管理。

淡水虾养殖场同淡水鱼养殖场非常相像。本手册没有提供详细的养殖场的施工设计,其原因是每个养殖场肯定在其场地特点上有其独特性。图43提供了大型淡水虾养殖场的图片。本手册的这一部分简要介绍水产养殖场发展的某些一般性原则。为此使用了粮农组织有关场地调查(粮农组织,1989年b)、水供应(粮农组织,1981年)和养殖场及池塘的修建(粮农组织,1992年b、1995年)等手册提供的材料。另有一本关于小型淡水鱼类养殖的简明手册(粮农组织,1994年)。如果准备修建自己的养殖场,建议你一定在修建养殖场之前得到这些出版物。

图43 罗氏沼虾养殖场可以很大(这个占地70公顷),但是需要严谨的生产、销售和经营管理,以保证不断取得成功(巴西)

资料来源:MICHAEL NEW

6.1 对地点的要求和建筑

在本手册前面的部分已经对场址的选择作了论述。在选好场址后,你将需要对其作一番彻底的调查,以便确定水源入口、池塘、通路以及污水排放的最佳规划。这些问题并不是专门针对淡水虾养殖场的,因此这里不准备重复上述粮农组织手册中已有的内容。有关淡水虾养殖 地点的开发,在Muir和Lombardi(2000年)的研究中作了详尽论述。

养殖池塘的定义

池塘面积和形状选择
如果准备使用围网捕捞方式,长方形池塘是最为适宜的形状。围网捕捞是淡水虾养殖常见的收获方式,因为在进行最终捕捞之前,需要筛选出较大规格的虾(而且当雄虾和雌虾的价格不同时,还需要将它们分开)。对于这种类型的经营,池塘的最大宽度不应该超过工人能够方便地将围网从池塘的一端拖至另一端的距离。适宜的宽度为30米。在实践中,比这更宽的池塘也可使用围网捕捞,但不如在窄池塘作业那样有效。池塘的长度一部分取决于场址的地形,而另一部分则取决于池塘的大小和所选养殖场的设计。最好让池塘的宽度标准化,否则将需要一系列不同规格的围网进行捕捞作业。

最容易进行管理的池塘规格在0.2至1.6公顷之间,而大部分养殖场的池塘都在0.2至0.6公顷左右。如果将池塘宽度定为30米,那么一个0.6公顷的池塘,其长度将为200米。应当注意狭窄池塘的走向,确保让(提高水中溶解氧含量的)盛行风沿长轴线,朝着排水口一端刮过,从而减少受波蚀的池塘堤岸的面积。

大型池塘的宽度一般都超过30米,而且通常采用干塘捕捞方式。如果要进行一次性全部收获(批量经营),那么池塘的大小应当取决于在价格不减的情况下市场对虾的一次性收购能力。例如,如果淡水虾的数量超过300公斤便会充斥你的市场并使价格下跌,拥有一个面积超过0.15公顷的可排水池塘(假设生产力为2公吨/公顷/造)便毫无意义。

在Muir和Lombardi(2000年)的研究中提供了有关池塘建造方面的信息;粮农组织手册(1995年)提供了有关建造技术的详细内容。

塘深选择

热带地区淡水虾养殖池塘的平均水深应当在0.9米左右,最浅为0.75米,最深为1.2米。在较寒冷的地区,为保持更加稳定的水温而使用更深的池塘(平均为1.2-1.4米)。然而,较深的池塘不容易管理。即使池塘深度符合所建议的平均深度范围,仍然需要排放或抽掉一部分水,以便于在深水一端进行围网作业。在凉爽的季节,深水池底的水温可能很低,导致虾的饲料消耗量降低。另一方面,在炎热季节里,较浅池塘的水温对于虾来说可能变得过高,而且水可能很清,使虾更容易被掠食。浅水池塘还可能促进有根水生植物的生长,因此不建议使用。

池底必须平滑(图44)。决不能有突出的石块或树桩,因为它们会妨碍有效围网作业并损坏网具。池底从入水口到排水终端都必须是缓慢倾斜和光滑的坡面,这样才能避免出现无法排净的水窝,从而防止虾被困在水窝中而死去。对于面积为0.4公顷或更大的池塘,在采用干塘捕捞时,出口倾斜的坡度最好是1:500(0.2%),较小的池塘为1:200(0.5%)。这相当于每10米的长度坡降 2-5厘米。因此,如果是一个100米长的池塘,其平均水深0.9米(90厘米),其坡度为0.5%,那么入水口的水深便是65厘米,出水口一端则应为115厘米。

池塘堤岸修筑
池塘堤岸(有时被称为堤坝或筑堤)的高度必须超出池塘预计最高水位30-60厘米。因此,在一个浅水端水深为65厘米,深水端水深为115厘米的池塘中,整个堤岸的高度必须至少为0.95米(入口处)到1.45米(出口处)。池塘堤岸的高度还必须能够保护池塘不受外部洪水侵袭。在修建池塘堤岸和处理池底时,必须采取压实的办法,以保证获得最高保水性。在修筑池塘堤岸时,如果当地土壤的保水性不好,那么就必须从外部获取材料修建防渗心墙,此心墙应当延伸至池塘底部以下(图45)。

为了便于管理,池塘堤岸内坡的坡度应当是3:1,但是在沙土地区,可能需要将坡度提高到4:1,以最大限度减少侵蚀(和由此而生的修复需要)。在土壤高度稳定的地方,内坡的坡度不应当低于2.5:1(图46)。在具有高粘度和不透水粘土的漫滩,可以为手工作业的目的建造四边几乎是垂直的极小池塘。可以在池塘岸边种植果树或其他作物。有时用(例如)树桩来防止堤岸受到过渡侵蚀。几乎可以肯定,采用垂直或近乎垂直的池塘堤岸会导致迅速侵蚀问题,图47显示了这一后果。这便意味着需要进行大量的维护工作,因此不建议较大型商业化养殖场采用这一方法。

池塘堤岸外侧的坡度应至少为2.5:1,即使是高度稳定的土壤也决不可低于1.5:1。修建较好的池塘堤岸费用较高而且占地也较多,但是如果修筑方法不正确会导致严重的侵蚀(图47)。堤岸建成后应栽种一些生长快的草本植物(如过江藤,鸭舌黄)、野葛(一种木本藤蔓)或芋头,帮助防止侵蚀。图48显示了由草皮覆盖的池塘堤岸。图49展示了种有草、香蕉和椰子树的堤岸。在堤岸上种植具有广泛根系的大型树木或植物会破坏池塘堤岸,从而引起渗漏,因此建议要谨慎。诸如香蕉、棕榈树和番木瓜树等植物是可以接受的,而且棕榈叶可以构成风障。

图47 这个淡水虾养殖池塘的堤岸正在受到侵蚀,原因是其坡度太陡(夏威夷)

资料来源:SPENCER MALECHA

图48 这些池塘的堤岸则有草皮覆盖(巴西)

资料来源:WAGNER VALENTI

图49 种有椰子树、草和香蕉树的池塘堤岸;除了起到固堤的作用,它还是一种综合作业的形式(泰国)

资料来源:HASSANAI KONGKEO

池塘堤岸的顶部应至少1米宽,供运送饲料和捕捞用具的工人们围池塘走动。坡度陡峭的狭窄池边有时要插上木桩以防止坍塌,但是它们需要经常性的维护,尤其是地点选在坡地上,而且临近池塘的水位不同时。应当确保池塘有一边堤岸的宽度至少达到2-3米(通常在排水口或拖网上岸的一端),以便于卡车到池边运送后期幼体和饲料以及搬运收获的虾,特别是活虾。在较大型的,尤其是采用机械化播撒饲料的养殖场中,池塘堤岸一个长边的顶部和一个末端的顶部必须宽阔(通常为3.5-4.0米)。

Muir和Lombardi(2000年)对有关池塘堤岸修筑方面的情况作了介绍,而且粮农组织(1995年)对建筑细节也有所论述。

池塘供水

本手册前面已经讨论了淡水虾养殖所需的供水特点。在Muir和Lombardi(2000年)的著作中对供水问题作了介绍,而且粮农组织(1981年)也进行了详细的论述。

对进入淡水虾养殖池塘的水通常不进行处理,除非为了防止食肉动物进入而进行过滤。如果水是通过管道从井里或泉里采集的,过滤程序是没有必要的,但如果是地表水或开放沟渠输送的水,则有必要进行过滤。井水需要利用瀑布式曝气法进行充氧(图50)或在高于池塘水位的位置供水以便恢复气体平衡,因为井水最初的溶解氧含量往往非常低。过滤方法有多种多样。粗略的过滤可以排除有害物种的成虫或幼虫,但非它们的卵或幼体。图51显示了一个简单的砂砾过滤器,可以同时排除鱼卵和幼体。粮农组织其他几本手册(如粮农组织,1992年b、1996年)对水的过滤装置作了论述。

图51 进水系统简单砂砾过滤池有助于尽可能减少淡水虾养殖池塘中的掠食动物(秘鲁)

资料来源:OSCAR ORBEGOSO MONTALVA

淡水虾养殖池塘用水的分配和供应方式是很重要的。从设计角度讲,养殖场的配水系统必须允许在任何时候对一个池塘(或池塘表面面积的10%,以更大的为准)充水的同时不影响其他备用水池和流水式池塘的用水(表6)。

进入池塘的水与其他池塘排放的水不能有任何接触。每个池塘都应由中央配水渠道单独供水,不应当接收从另一个池塘排泄的水。(图52)。不宜让一个池塘的水流入另一个池塘,因为这意味着第二个(和之后)池塘的水质条件下降,并带来传播疾病的危险。理想的做法是,如果当地的地形条件允许,应使用管道或明渠进行自流式供水(图53)。同样,入水管道或沟渠应当高于池塘的水位,引入的水便能从高处落在水面上(图54)。如果经济上可行,这一点可以通过用水泵将水抽到一条高架水渠来实现。入水口通常设在池塘的浅水一端,正对着排水点。必须根据每个池塘的需水量和排放要求来正确设计进水渠道(或管)和出水管的尺寸。表12列出了具有不同压力水头的混凝土管道的排水能力。粮农组织其他手册(粮农组织,1992年b、1995年)提供了有关上述主题的详 细资料。

图53 如果当地的地形条件允许,自流式供水方式将能够保持高溶解氧含量(巴西)

资料来源:JULIO VICENTE LOMBARDI,经BLACKWELL SCIENCE出版社同意,根据NEW和VALENTI(2000年)重新编制

图54 在池塘水位之上供水可提供一些增氧效果,而种草则减少池塘堤岸的侵蚀(巴西)

资料来源:WAGNER VALENTI

流入每一池塘的水必须使用阀门、堰、迭梁或栓塞(图55)。粮农组织手册(1992年b)对修建这类结构提供了详细说明。虽然自流式供水、高架入水口和毗邻池塘间无交叉感染等均为理想的做法,但是许多淡水虾养殖场却没有遵守这些建议。(由于地点、技术或财力方面的限制)很多养殖场的入水口低于池塘水位,并从与池塘水位相同的进水渠道(或诸如稻田等低洼地区)引水。在某些情况下,池塘之间是直接相通的。这些养殖场生产淡水虾通常是盈利的。然而,使用这种供水系统使风险大大增加;一个正确的配水系统对于可靠的高产至关重要。

减少因渗漏造成用水损失的方法包括使用有机物密封池塘、粘土捣拌、夯实、铺“土毯”、使用斑脱土或将池塘用聚乙烯、聚氯乙烯或丁基合成橡胶铺衬。粮农组织的另一本出版物(1996年)对上述方法作了论述。

池塘排水

池塘采用自流式排水比抽水排放要好,而且如果可能,应当修建一个放水闸门装置。这种装置(图56)便于控制水深和排放速度,并能起到过滤作用,防止养殖动物流失。在流水式系统的管理中,水持续流过这类装置。闸门能使池塘的水完全排干,而且更重要的是,在围网捕捞作业、冲洗和水循环期间,它能使你对水位进行控制。

图56 被称为闸门的泄水装置可以用来控制水位和对水进行过滤以防止淡水虾的流失(巴西)

资料来源:JULIO VICENTE LOMBARDI,经BLACKWELL SCIENCE出版社同意,根据NEW和VALENTI(2000年)重新编制

在静态(非流水式)池塘可以安装一个简单的过滤和可堵塞的出水管或一个下翻式排水管,如前面的图40所示。排水装置,不论是管道还是闸门,其尺寸都必须谨慎计算,这样池塘的排水就不会太慢(以避免捕捞作业期间的不良水质),而且这些装置应当安装在正确位置以便能使池塘的水全部排干(图57和图58)。表13列出了适用于带有出水闸门的池塘管道尺寸,而表14则列出了在不同情况下池塘排水所需要的时间。图59提供了泄水闸门的示意图。作为安全措施,泄水闸门的顶部应至少高出池塘最高水位50厘米以上。粮农组织其他手册(粮农组织1992年b、1995年)中列出了有关该主题的详细信息。

图57 先使用围网将大多数虾捕获,然后在排水的同时在排水处和通过撒网,收获其余的虾(如这幅来自印度的图片所示)

注:如果虾潜入池底(躲避),需要使用管子

资料来源:STEPHEN SAMPATH KUMAR

图58 这个淡水虾池塘刚刚完成全部排水(泰国)

资料来源:HASSANAI KONGKEO

如果池塘出水口使用的是一条低于水位的管道,那么就应当在池塘堤岸顶端下方大约20-30厘米,但在池塘的正常水位之上,插入一根溢流管。应像正常的池塘出水口那样,对该溢流管也应加装过滤装置,防治养殖动物流失。然而,如果池塘向外排水的地区其水位也上涨,溢流管道将会失效。

在由于地点的限制而不能采用自流排水方式的情况下,排干池塘或控制水位的唯一办法是用泵抽水。使用带滤网的“长尾”泵便是在平坦地区进行清塘的一种方法(图60和图61)。由于这类水泵常被于稻田灌溉,因此可以随时使用。

图60 在泰国很容易得到长尾泵

资料来源:HASSANAI KONGKEO

图61 长尾泵被用来从泰国一个灌溉渠中抽水并输送到淡水虾养殖池塘(这类泵还可以用于池塘排水)

资料来源:HASSANAI KONGKEO

当水被排出后,应当对富化水和固体废料加以处理,从而避免给流入的水体带来不利的影响,或使部分和全部池塘水可以在不同阶段被重新使用或排入其他下游系统。去除固体废物是一种主要处理形式,通常以沉淀池中的沉积为基础。可以使用曝气的方式增加氧气含量,而且沉淀池中海藻的生长会有助于除去养分。应尽可能减少水的交换,以便减少污水蓄积和保存水自身的供应;水对于 诸多形式的人类活动是至关重要的,因此对它的使用应当是负责任的。

有关收获和收获结构的问题在本手册后面有所论述。关于出水口结构的更多信息可以参考Muir和Lombardi(2000年)的论著,而且粮农组织几本其他手册(例如粮农组织1992年b、1994年)也介绍了这类结构的修建方法。

曝 气

大多数养虾场利用水交换的方法来保持溶解氧的高含量和处理其他水质方面的问题。粮农组织在1982年首次编写有关淡水虾养殖的手册时便指出,在自流水的进水渠中制造涟漪(图50)或将水从池塘水平面之上注入池塘 (图54),能够提高引入池塘的水的溶解氧含量。它还注意到,许多淡水虾养成池塘一般没有永久性的曝气设备,但是这种设备在缺氧(可能由于海藻侵入)的情况下进行紧急曝气增氧是有益的。然而,自那时起,曝气在淡水虾养殖中更为普遍,因为一些养成池和育苗池中放养密度的提高使对氧气的需求增加。

水车式增氧机(图62)是提高池塘水的溶解氧含量最为有效的方法(表15)。最近开发出由发动机驱动的长轴水车式增氧机,它可以在远离电力供应的偏僻地区使用(图63和图64)。需要曝气机来确保提高(以最高生长率和成活率为目的的)生产力所需的水质和在紧急情况下使用,特别在完成部分收获之后。根据Boyd和Zimmermann(2000年),曝气不仅对维持夜间溶解氧充足水平是有益的,而且还有助于维持在白天氧气较少的池底的溶解氧含量,而池塘中的虾大多栖居在那里。这几位作者发现,提供相当于一马力的补充增氧可以使一个池塘的生产力提高大约400-500公斤/公顷(这一观察结果来自对鱼类和海水虾类的经验,尚未对淡水虾进行量化计算)。

图62 使用水车式增氧机可以保持高溶解氧含量,从而提高放养水平

资料来源:CLAUDE BOYD

图63 电力供应并非总是可靠的。断电会造成在一天中的关键时刻和/或当池塘放养密度很高的情况下无法增氧。这个泰国的养殖场利用移动式发动机来驱动两个邻近池塘的长轴增氧机。

资料来源:HASSANAI KONGKEO

图64 正在运转的长轴增氧机(泰国)

资料来源:HASSANAI KONGKEO

粮农组织的另一本手册(粮农组织,1996年)对曝气设备的选择进行了论述。

其他问题

除了池塘及其配水系统之外,淡水虾养殖场还需要有下述设备和设施:

■ 动力;

■ 道路和通道;

■ 住处:每个养殖场应当为一些驻场工人提供住处;

■ 围栏:边界围栏,如果是较大型养殖场则安装灯光,以阻止偷渔者(人类掠食者);

■ 储藏设施:需要干货贮 存库来储藏饲料(或 拌料)、化学品、捕捞 网等;

■ 饲料分配和监测设备;

■ 网具

■ 水质监测设备;

■ 防敌害设施;和

■ 运输:较大型的养殖场 将需要卡车,用来运送 虾并收集饲料。

6.2 养成阶段的管理

本节简要地介绍水产养殖场管理的几项一般性原则。这里将大量引用粮农组织其他几本关于池塘和水管理(粮农组织,1996年)及鱼类(粮农组织,1998年)手册。一本简单的有关小型淡水鱼养殖的手册(粮农组织,1994年)也可以予以利用。建议在开始养虾场作业之前,一定索取并阅读上述出版物。本节主要讨论有关淡水虾养殖的具体事项,主要依据是粮农组织有关这一主题的原始手册并辅以引自某些著作的摘要,即Boyd和Zimmermann(2000年)、D’Abramo和New(2000年)、Johnson和Bueno(2000年)、Karplus、Malecha和Sagi(2000年)、Tidwell和D’Abramo(2000年)、Valenti和New(2000年)以及Zimmermann 和New(2000年)。所提供的资料涉及淡水虾(在不同气候区域的各种密度的)单养经营、与其他水生品种的混养以及与其他类型养殖的综合生产。收获活动在后面的章节中单独论述。

大小规格的变化

在淡水虾的养殖中,虾的规格差异管理是极其重要的一个方面,因为个别虾的生长不均衡,特别是雄虾,这种现象被称为不均匀个体生长率。如果准备在池塘中养殖最有市场价值和最高产出率的产品,根本的一点是要完全掌握这个主题。为此,本手册编制了一个特别附件(附件8),建议认真阅读。

热带地区半集约化单养

尽管本节的重点是热带地区虾类单一品种的养殖,但也包含对其他类型的淡水虾养殖同样适用的一些信息。淡水虾单养可以是粗放、半精养或精养,但这些术语的定义是相当含糊不清的(Valenti和New,2000年)。本手册将所使用的有关定义列于插文14中。
本手册这一节的主要篇幅用于论述养殖密度的半精养程度(插文14,第二级)。半精养的淡水虾在池塘养成阶段可以通过“连续的”或“批次的”系统或两者结合的方式,即“混合方式”进行经营。混合方式的另一种形式被称为“改良的批次养殖方式”。插文15对这些方式进行了描述。本手册有关养成和收获的章节围绕讨论的便是“方式3”(混合方式)。

插文14
本手册使用的养殖密度定义

第一级: 淡水虾粗放养殖

粗放养殖指池塘(也包括其他蓄水环境,如水库、灌溉池塘和稻田)生产的淡水虾不超过500公斤/公顷/年。池塘中放养的虾多数是野生来源的后期幼体或幼虾,放养密度为1-4尾/平方米。对水质没有实行控制;对虾的生长率和死亡率通常没有监测;一般不提供补充饲料;而且很少施用有机肥。

第二级: 淡水虾半精养

半精养系统包括放养 (一般来自孵化场的)淡水虾的后期幼体或幼虾,池塘里的放养密度为4-20尾/平方米,其产出高于500公斤/公顷/年,但低于本插文中对精养定义的水平。施用肥料并使用平衡的饲料配给。对敌害和竞食动物进行监控并对水质、虾体健康和生长率进行监测。这种养殖方式在热带地区最为普遍。

第三级: 淡水虾精养

精养系指小型(不超过0.2公顷)土池或混凝土池的淡水虾养殖,拥有水交换和连续增氧设备,放养密度超过20尾/平方米并达到5000公斤/公顷/年以上的产量水平。建筑和维修费用较高,而且需要高级经营手段,其中包括全营养饲料的使用、根除敌害和竞食动物以及对水质的全方位监控。本手册对这种养殖形式不予推荐,因为仍需要进一步的研究,尤其是在规格管理方面。

池塘的准备工作
在着手池塘放养之前,需要对池塘进行准备。当养殖的最后一批虾被收获后,应当将池塘水排干,清除所有的掠食动物。此时应对池塘堤岸和主要结构进行必要的修补。检查所有进出水口的过滤器。保持2-3星期的干塘状态(要在每各周期之间都这样做或许不可能,例如在雨季,但是应保证至少每年做一次)。通常没有必要在每一周期之后将淡水虾养殖池塘中的沉淀物清除。但是经过若干养殖周期之后或在长期的连续经营(插文15,方式1)期间,沉积物会积累过多 (图65)。沉积物包括进水含有的颗粒、侵蚀效应、池塘生物体的残骸、虾的排泄物、饲料残余以及蜕壳期间脱落的外骨骼等。沉积物堆积的影响之一是放养的虾所占有的水体积减少。可以通过刮擦池底来祛除沉积物,但是必须注意,不要将挖出的沉积物置于会被雨水冲回池塘或供水/排水沟渠或造成当地环境问题的地方。需要根据所在地点的具体情况确定清除沉积物的方法。然而,如果不可能将沉积物放置别处,可以将其薄薄地平铺在池塘堤岸表面晾至干裂。

图65 在连续作业的淡水虾养殖池塘中,沉积物会很厚以至于使池塘的水量和深度下降,而且干扰排放规律。这个池塘已有多年未排过水了(夏威夷)

资料来源:SPENCER MALECHA

插文15
淡水虾养成池的经营方式

方式1:连续养殖方式

该方式涉及后期幼体的定期放养和对商业规格的虾进行捕大留小式的筛选(选择性捕捞)。没有规定的作业“周期”,因此池塘只是偶然进行排水。这种只能在全年保持供水和温度适宜的地方采用的养殖方式,其问题之一是掠食和竞食动物容易定殖。此外,除非筛选过程非常有效,否则大量优势虾留存池内,从而对后来引进的后期幼体造成不利影响。其后果是平均生长速度下降。然而,从长期采用这一方式中发现,池塘的总体生产力的降低不仅限于这种经营方式,这里还存在着如本手册其他章节中讨论的遗传退化的原因。其结果是,放养动物的质量越来越差。池塘连续作业还会导致产生其他重要问题(见图65)。

在修订粮农组织关于淡水虾养殖手册原始版本时,连续经营方式的各种实际或认识到的问题并不明显。在英文第一版(New和Singholka,1982年)中,作者提及连续经营方式,但是特别省略了任何有关这个问题的细节,以免它被误认为是适用于各类情况的实施建议。然而,在被要求提供详细资料之后,作者将有关这一主题的详细信息纳入了手册的修订版(New和Singholka,1985年),而且也反映在其法文和西班牙文版中。鉴于在这一信息发表17年以来所积累的经验, 不建议采用长期连续经营方式,因此现在本手册将涉及这方面详细资料的附件略去。

方式2: 批次养殖方式

与连续养殖方式相反的是批次养殖方式,即每个池塘放养一次,使虾能够一直生长并达到平均销售规格,然后采用干塘捕捞进行收获。这样可以减少敌害和竞食动物问题。然而,尽管优势虾不会给新放养的后期幼体造成影响(因为是一次放养),但是被称为不均匀个体生长率的问题依然存在。不均匀个体生长率一词系指淡水虾生长速度不一致的情况。一些生长较快,有成为优势虾的趋势,从而导致其他的虾生长受阻。这一平实的说明是对一个非常复杂现象的简单概括。更为详尽的解释列于附件8。

方式3: 混合方式

该方式拥有批次养殖方式在减少敌害和竞食动物方面的优势,同时采用连续方式的捕大留小方法,减少了不均匀个体生长率的现象。在混合养殖系统中,池塘只放养一次。在第一批虾达到销售规格(具体规格取决于当地市场、活虾销售或出口市场的需求)时开始进行选择性捕捞。这个方法将生长速度快的虾打捞上来供销售,留下较小的虾继续生长,减少不均匀个体生长率的影响。最终,经过若干次筛选捕捞,将池塘水排出,收获全部剩余的虾。根据当地的条件,整个周期在热带地区通常持续约9至12个月。本手册建议采用该方式。

方式4: 改良的批次养殖方式

波多黎各开发的这一经营体系更为复杂(Alston和Sampaio,2000年),它包括三个阶段。在一个1000平方米,放养密度为200至400尾后期幼体/平方米的育苗池中,60-90天之后可收获0.3-0.5克的幼虾。将它们以20-30尾/平方米的密度置于清空(不存在任何虾)的“幼虾”池中。再经过2-3个月,这些幼虾池塘的围网捕捞作业开始,并在此之后每个月重复一次。这种捕捞作业将9-15克的虾清出,送入“成虾”池,与现有小虾一同放养。幼虾池塘本身则要么改为成虾池,使剩余的虾继续生长,直到符合销售规格,要么将池塘排干并重新灌水,供再度使用。根据养殖场主的介绍(J. Glude, pers. comm.,1998年),利用排水口的集捕器进行排水捕捞比围网捕捞更能节省人工成本,而且提高成活率。如果后期幼体能够在育苗池中滞留更长的时间,然后在将它们放入幼虾池之前,分成至少两个不同规格的类别,那么情况将会更加有利。

应当利用干塘期间耙松池底,以便增加土壤的含氧量,特别是在土质较硬(粘土和粘壤土)的情况下。圆盘耙(图66)是最好的工具,而且耙地工作应当趁土壤潮湿但又足以支撑拖拉机重量时进行。如果上一造出现严重的疾病情况,应当按照每公顷1000公斤农用石灰石(CaCO3)或每公顷1500公斤氢氧化钙 [有时称为熟石灰,即Ca(OH)2] 的标准施撒。最为理想的是能使用农用石灰石。如果在池塘充水之后立即进行放养(如后面出于其他原因而建议的那样),用熟石灰或生石灰(CaO)有可能会增加水的pH值,使之超过容许限度。在加入农用石灰石之后,应当让日光对池塘进行至少两周的照射,以便排尽有毒气体,如硫化氢和甲烷。一些淡水虾养殖场在每次干塘之后都固定地施用1000公斤/公顷农用石灰石。还可以采用氯处理进行消毒(见Boyd和Zimmermann,2000年),但是鉴于这种处理方式成本要高得多,因此不予推荐。

如果你的池塘过去放养过鱼,但你希望将它用来从事淡水虾的养殖,或如果上一造虾的养成阶段仍有大量的鱼在池塘里,那么你需要在收获之后而且池塘中仍有水的情况下,使用杀鱼剂对池塘进行处理。通常使用鱼藤酮或茶粕来清除养殖周期之间不要的鱼。如果将这些物品均匀地散播在整个池塘,会收到很好的效果。然而出于环境考虑,在一些国家鱼藤酮是禁用品:所以在使用前应核实。插文16列出了处理工作所需的数量。

插文16
鱼藤酮和茶粕的施用

鱼藤酮:

鱼藤酮粉(含有5%鱼藤酮,通常来自鱼藤根,因此相等于使用1克/立方米的纯鱼藤酮)的正常剂量是20克/立方米(如果平均水深为1米,200公斤/公顷)。鱼藤酮与水混合,施用时应将药液搅拌均匀。

茶 粕:

当茶粕(含有10-13%的皂角苷)的使用剂量达到50-70克/立方米时(如果平均水深为1米,500-700公斤/公顷),可以清除多余的鱼类。茶粕需要加工制作,方法是将它烘干并将籽粒细磨成粉,再放入冷水浸泡24小时,将药剂稀释后均匀地溶入池水中。

效力更强的化学品,如杀虫剂,有时被用来祛除有害生物(在较严重的情况下一些特别顽固的掠食或竞食动物能购抵御廉价的处理方式)。但是不提倡在淡水虾养殖场中施用杀虫剂来清除无用鱼类的方法,因为这类杀虫剂对于虾具有潜在毒性,会在虾的组织中积聚,从而最终给人类健康带来危害。粮农组织的另一本手册(粮农组织,1996年)包含有关清除敌害问题更详细的内容。

酸性土壤可能造成池塘养殖水的酸度过高,从而影响虾的生产力。这类土壤需要处理,以提高池水的碱度。如果日出时池塘水的pH值保持在或低于6.5,需要撒些石灰。假如需要对土壤进行处理,必须在干塘之前撒石灰,这样它可以溶解并渗透在土壤中。例行施用石灰应充分保证能够使总的含碱量达到约40毫克/升。所需石灰的量取决于土壤的类型和pH值。农用石灰石是增加含碱度的最佳化合物。首先要测量土壤的pH值,如插文17所示。

插文17
测量土壤pH值

在对土壤进行任何处理之前,从土壤顶层5厘米采集10-12个土壤样本,将它们放入60°C的烤箱中烘干,然后碾磨成粉并用0.085毫米的细孔筛子筛过。集中所有土壤样本并用15毫升的蒸馏水与15克碾磨土混合。不时地搅拌20分钟,然后最好用玻璃电极测量pH值。一些虾农使用的手持pH土壤湿度测试仪不够准确 (Boyd和Zimmermann,2000年)。

表16说明了在养殖周期之间用于处理池底的石灰数量。在施用肥料之前,应将石灰石均匀地散播在池塘里。如果采用快速换水方式,那么每次池塘排水时都有必要撒石灰。通过排放前对水进行检测来确定这种需要。如果池水所含的碱度不足30-40毫克/升,将有必要撒石灰。如果碱度超过60毫克/升, 则不应撒石灰。

不建议在有疑问的硫酸盐土壤上修建池塘,因为要使这种土壤得以利用,不仅费钱、费时而且费力。尽管有这样的建议,一些人还是将池塘建在了这种土壤上!如果继承了或购买了这种池塘,你将会发现通过在池底撒石灰来改变土壤pH值的方法一般是不实用的,原因是这种土壤对石灰的需求量极大。在这种情况下,应当只向池塘四周的堤岸撒石灰并同时种植抗酸性的草本植物,如非洲星草。不断用水冲刷池塘及其堤岸,然后晾干,用这种方法可以加速对这类池塘的改造过程。根据土壤和气候特点的不同,改变pH值所需的时间从几个月到若干年 不等。

至此,在手册本节中所讨论的都是关于水的低pH值问题。对于pH值高的池塘而言,可以通过“熟化”来予以改善。这就是说在放养之前的2-4周,将池塘蓄水,利用自然生态过程来缓冲pH值。然而如前所述,这样做还会增加掠食和竞食动物的问题。

倘若使用的水非常软,可以通过添加硫酸钙(石膏)来增加水的硬度。根据表5提供的信息,对于淡水虾养成池来说,总硬度的理想水平大约在 50-100毫克/升(CaCO3)左右。如果在排水前池塘的水硬度低于上述水平,便应当在准备池塘时加放石膏。将总硬度提高1毫克/升需要使用2毫克/升的石膏。因此,如果处理前的总硬度是20毫克/升,那么应当使用600公斤石 膏/公顷(如平均水深为1米的池塘),可将硬度改变为50毫克/升。对于硬水而言,尚无有关处理方法的建议,但是如果地点选择程序遵守得当,则不应当出现淡水虾养殖池塘的水硬度过大的情况。

有些土壤可以受益于硝酸盐的使用,来使土壤氧化,帮助在无法彻底排干的池底进行有机物的分解。对于大多数池塘来说,150-200公斤/公顷的硝酸钠就足够了。过氧化钙有时也被用于此目的,但是由于效果欠佳,因此不予推荐。

有些养殖场施用有机肥。在中国淡水虾和鲢鱼、鳙鱼混养的池塘,在养殖周期之前和期间利用肥料来肥化池塘。巴西的淡水虾池塘通常在养殖周期之间施肥,使用1000-3000公斤/公顷的牛粪或其它有机物。这一做法可增加底栖动物,成为后期幼体和幼虾的重要饲料。但是本手册不鼓励采用这一方法,其原因在插文18中作了说明。

插文18
不采用有机肥料 的理由

有机肥

· 构成不同。

· 氮和磷的含量低,因此必须大量施用。

· 导致池塘中水对氧的需求。

· 有机残留物滞留池底。

· 产生碎屑,造成丝状藻类的生长。

· 可能含有高浓度重金属。

· 可能被抗生素污染。

如果真的认为养殖周期之间施用有机肥是有效的,那么应使用植物粉,如大豆粉或稻糠,不要使用动物粪便。一般来讲,随着池塘使用年头的增加以及肥沃的池塘底部和多草的堤岸逐步形成,其生产力不断改善。有关池塘准备工作的进一步信息见Boyd和Zimmermann(2000年)的论著。

放 养

在将过滤后的水注入池塘之后最好立即进行放养。这种水不含掠食动物,而且不会造成由光合作用引起的pH值变化。最初缺乏天然食物会导致生长率略微减缓,但是成活率的提高将弥补生长率的略微减缓。迅速进行池塘放养可以减少竞食和掠食动物的数量,因为它们没有足够的时间定殖。后期幼体(变态后一至两周)往往被用于养成池的放养,它们将在那里生长,直到收获。一些虾农更喜欢将后期幼体放在简单的(相对于复杂的)孵化场养殖,相信由于它们通常是自然筛选出来的最强壮者,因此耐受性更强。幼虾比后期幼体更能够抵御高含量pH和氨,而且即使在热带地区,放养幼虾比后期幼体具有其他一些优点 (图67)。在育苗场生产或从其他人手里购买幼虾的成本较高,但是成虾的成活率提高,生长到商业规格的时间缩短应足以弥补这一不足。

图67 在放养之前将淡水虾(罗氏沼虾)养至较大(幼虾)规格的做法有若干好处

资料来源:DENIS LACROIX

本手册已经对将后期幼体(或幼虾)向养成池的运输作了论述。一旦到达池边,应当特别谨慎,将运虾袋放在池塘水中漂浮15分钟(图68),使后期幼体适应池塘的水温,然后将它们放入水中(图69)。造成严重死亡情况的原因不仅是热冲击,而且还因为pH的突然变化。应当在放养之前测量池塘的pH值。如果它比后期幼体所在的暂养箱或育苗池中的数值高出0.5pH单位,那么就应当在将后期幼体运到养成池进行放养之前,让它们在孵化池-育苗池中慢慢(一天以上时间)适应这一pH水平。

图68 在放养时,温度和pH的突然变化会导致虾的死亡。在将虾释放之前,应当将装有后期幼体的袋子放入池塘水中漂浮,使袋中的温度逐渐与池塘水温相同。应在离开孵化场之前对运输用水的pH进行调整(巴西)

资料来源:PATRICIA MORAES-RIODADES

图69 当袋子里温度与池塘温度相同时,便可释放罗氏沼虾期幼体(巴西)

资料来源:PATRICIA MORAES-RIODADES

需要采用的放养率取决于最终将出售的虾的规格(即根据所瞄准的当地、国家或国际市场的需求)、(由水源和温度决定的)生长期的长短以及所采用的经营方式。一般地说,使用年数较多的池塘比新的池塘具有更高的生产力。在决定放养率的时候应当考虑所有这些因素。本手册没有提出有关具体放养密度的建议,因为无法对生产出某一数量的虾提供保证!如插文14所阐明的,半精养的放养密度在4-20尾后期幼体/平方米之间不等(4万-20万尾/公顷)。较低的放养率将会导致虾的平均个体较大。较高的放养密度则会使总产量提高(公吨/公顷/造),但是虾的平均个体较小。因此,放养密度的选择应当根据先前在养殖场或地点积累的经验以及希望获得的产品的商业规格来决定。如果放养的是幼虾,那么在放养之前进行分类将会带来一些好处,如后面将要讨论的那样。

购买并送往池塘的后期幼体是在孵化场经清点后装入运输口袋的。你或许希望当时能够在现场以确保公平。通常孵化场装入口袋的后期幼体数目要多一些而不是更少。然而,如果在没有看到打包而接收后期幼体的情况下,建议对一两个袋子进行抽查,以便核实货物的准确性。如果装入运输口袋的后期幼体数量是标准的,那么放养程序将简单一些,因为只需对袋子的数目进行核查来保证所希望的放养密度。

在一些国家(如孟加拉国、印度、越南),孵化场目前还没有足够的能力满足所有养成需要。在这种情况下,经常使用野生后期幼体或幼虾进行放养(New,2000年b)。这种做法不予推荐,因为它有可能导致引入其他品种的虾、带病生物体和掠食鱼类,并由于过度捕捞这类幼体资源而给自然淡水渔业造成影响。应尽一切努力扩大孵化场的能力,从而建立健康的淡水虾养殖业。然而,应当认识到捕捉幼虾为农村提供了大量的就业机会,从使用野生捕捞到使用孵化场养殖后期幼体和幼虾的任何过渡都应当谨慎地分期进行,尽可能减少社会经济 问题。

从外国孵化场获得的淡水后期幼体有时用于养成池的放养。从其他地方进行引进时要谨慎,在采取行动之前应就此问题向当地的动物卫生专家进行咨询。

扩大表面积和例行的池塘维护

在养殖期间,需要对池塘进行良好的维护。应当特别注意防止和处理池塘堤岸的侵蚀情况,并维护进水和出水装置,特别是过滤器(滤网、袋)。可以扩大池塘中供虾使用的网线表面积,其方法是在整个池塘放置若干排网子,将它们挂在浮子上并用沉锤压入水下。在温带地区的养殖作业中,你还可以使用下一节将要讨论的基质。枝条、管道、砖块等常被用来作为虾的栖息地点,但是这些物件会干扰捕捞作业,因此不予推荐。

前面已经提到,池塘岸边的植被可以减少侵蚀。在水位之下,它可以为虾提供食物和栖息地。伊乐藻属和软水草等植物给虾提供了理想的底层物质。必须小心,不要使这些植物长得过于茂盛,从而影响捕捞。让池塘的深度保持在0.9米。不要让浅水区过分扩展,否则有根水生植物将在池底大面积生长(图70)。还必须通过促进浮游植物的管理规范,抑制有根水生植物和底栖水生藻类的繁殖,从而减少光对池底的照射。插文19介绍的方法将给你提供帮助。

图70 杂草正在侵入该池塘的汪水区(巴西)

资料来源:PATRICIA MORAES-RIODADES

插文19
防止有根植物 进入池塘

· 不要将池塘浅水区的面积修建得太大。

· 决不要让闲置池塘中有浅水滞留。将池塘适当排水。在浅水环境中,“杂草”更适宜生长,蟹类等掠食动物也会大量繁殖。

· 通过投饲和/或施肥来保持池塘充足的 浮游植物。它们将减少池底的光线 强度。

· 将突出的植物剪掉。拔除可能导致池塘 浑浊的植物根系。这项工作非常耗时费力,但是如果池塘修建和管理得当,则无需做此项工作。

温带地区的单一品种养殖

“温带地区”淡水虾养殖需要特殊的条件,因为养成阶段的作业时间很短(通常为大约4-5个月)。必须维持养殖的亲虾,使用室内加热孵化池,而且后期幼体要在室内育苗池中养到幼虾的规格。有必要提供较大的虾,供在当季尽快投入成虾养殖设施中放养,从而尽可能延长生长期。用这种方法能够在收获时获得可能的最高平均体重。在Tidwell和D’Abramo(2000年)的研究中对有关这类主题进行了全面的论述。

在温带地区的淡水虾养殖中,当虾的生物量达到约200-250公斤/公顷之前可以依靠天然食物,并辅以饲料和肥料。在此之后,补充饲料是关键。本手册后面章节讨论了各类食物使用,不论是供初期施肥还是作为虾饲料。或许需要增氧来维持溶解氧的良好水平。尽管温带地区养成阶段的平均水温比热带要低得多,但是最高温度有可能很高(超过30C)。随着温度的升高,溶解氧的含量下降(表7)。

对于温带地区从事罗氏沼虾单养的池塘而言,建议的放养密度大约为4尾幼虾/平方米(4万尾/公顷),不需要用基质来增加生产力。使用较大的幼虾进行放养有其若干优点。例如,有证据显示,将4尾/平方米的平均放养重量从0.17克提高到0.75克,收获时的产量将增加近30%。然而,这种放养规格的优势并不是在任何情况下都有效。研究表明,放养3克重的虾并没有改善产量,因为虾成熟的过快。

在放养之前对培育的幼虾进行分级也是非常有益的。在温带地区,它可以增加平均捕捞规格和整个池塘的产量。规格的分级是挑选快速生长的虾以及降低它们对其他虾生长的抑制因素的方法之一,同时还能提高饲料转化率。一些有关规格分级的说明列于插文20,但是应当注意的是,这个程序仍处于开发阶段。可能需要进行实验来优化这一技术。

插文20
规格的分级

将漂浮式分级器(市场上可以找到鱼类分级箱)放入一个暂养池。

在选择所使用的分级器的栅栏时,试验和出错是正常的。你的选择取决于准备分级的虾的规格。分级程序的效率是准备分级种群的平均规格的函数,即种群规格的范围变量大小,以及在分级的两个部分中你希望获得的平均重量和占总数的比例。比如,可以将平均重量约为0.6克的虾分成两个部分,使用13号栅栏的分级器(13/64英寸、5.16毫米)和14号栅栏的分级器 (14/64英寸、5.55毫米)。

用网子从育苗池中将幼虾捞出,倒入分级器并滤出。较小的虾将从分级器的平行栅栏中间穿过,而较大的虾将被留在栅栏上面。
通过使水运动(水流、移动箱体、气石)可以加快分级过程,但是重要的是不要使分级器超载,因为这会导致幼虾堆积,将不会积极的试图游出分级器。过分拥挤还会造成死亡。

建议将幼虾分成相等 (50:50)数量的上下两级规格的个体。应当将它们分池养殖,从而使两个池塘总面积收获的销售规格的虾达到最佳平均产量。

改善温带淡水虾养殖结果的另一个方式是在池底放置人造基质,这样可以将放养密度提高到前面对没有基质的池塘所建议的密度水平以上。(如修筑道路时圈地所用的)聚氯乙烯围网是理想的基质材料(图71)。在某些国家,这种材料的价格会较高,但是这项投资应是划算的,如下述信息所显示。在商业规模养殖中使用基质(图72和图73)分别使产量和平均规格超过1800公斤/公顷/造和35克,其放养密度为4尾后期幼体/平方米。而在放养密度为6.45万尾/公顷的情况下,通常可以获得超过2500公斤/公顷/造的收成,平均重量超过40克(Tidwell和D’Abramo,2000年)。因此建议将幼虾的放养密度从原来针对无基质所建议的4尾/平方米(4万尾/公顷)提高到使用水平或垂直基质后的6.5尾/平方米(6.5万尾/公顷)。如果使用这种形式的基质,没有必要聘用额外的人工,因为可以将它永久地安装在排水口设有过滤装置的池塘内。当排水时,虾离开基质,随着水流移向过滤器。你可以在几个生产周期内平摊用于安装的人工费和购买基质本身的费用。这一新技术仍处于开发阶段,但是明显的一点是,基质的使用能够大幅度增加淡水虾养殖的生产力。

图71 用于罗氏沼虾养殖的附着基质(美国)

资料来源:CHARLES WEIBEL

图72 将基质垂直放入这个温带罗氏沼虾养殖池塘中(美国)

资料来源:CHARLES WEIBEL

图73 在这个温带养殖池塘中,基质被横向旋转(美国)

资料来源:CHARLES WEIBEL

将分级方法和使用这些基质结合起来进行试验的最新(2001年)结果表明,产量可以达到将近3000公斤/公顷/造,虾的平均规格为52克(J.H. Tidwell,pers. Comm,2001年)。在编写本手册时(2001年)此项试验正在 进行之中,目的是了解这一研究结果是否可以在温带地区的商业化池塘中 应用。

这种类型的经营方式允许使用较小、较深的池塘进行虾类养殖,这在过去被认为是不合适的。这种方法可以用于内陆的丘陵地区,那里适合修建大型浅水池塘的地点非常有限。在热带的单一品种养殖系统中,放养前的分级和使用基质的方式尚未得到普遍采用,但是从温带养殖中获得的好处应当是可借鉴的。一位研究人员相信,在热带地区利用分级和基质结合的方式有可能从4个月为一周期的三个周期中获得9公吨/公顷/年、体重为20克的虾(W. Valenti,pers. Comm,2001年)。

混养和综合养殖

尽管没有具体量化,但混养和综合性养殖在全球淡水虾产量中所占比例相当大。对于将罗氏沼虾与其他品种混养或纳入其他养殖活动方面,本手册没有提出详细建议。这是因为没有一个可建议的单一方法。许多不同的经营技术都是可以采用的。然而,希望下面的实例能促使你利用当地现有的品种去尝试混养以及尝试与你所在地点的其他养殖活动相结合的方式。有关这一主题的更进一步信息列于Zimmermann和New(2000年)及New(2000年b)的论著中。

混 养

有关各类沼虾品种与单一或多个品种的鱼类混养的记录包括罗非鱼、鲤鱼、草鱼、印度鲤、美鳊、鲻鱼、鲳鱼、观赏性鱼类以及克氏原螯虾。其他混养组合也是可行的。

将淡水虾纳入混养系统几乎总是能够产生有益的增效结果,其中包括:

■ 溶解氧水平更加稳定;

■ 减少掠食敌害;

■ 能够增加饲料效率的食粪性(虾吞食鱼类粪便)情况;

■ 提高整个池塘(所有品种)的生产力;和

■ 具有通过添加高值品种来提高产品的总体价值的潜力。

然而,混养系统的管理是一项较为复杂的工作。虾的收获作业尤其如此。一些大型鱼类可以用捕大留小的方法从混养池中捕捞,但是这会干扰虾的养殖。因此,虾鱼混养系统通常使用分批捕捞的方式。很难协调鱼虾两类动物的生产来实现商业规格动物的最高产量。为此,大多数涉及淡水虾的混养系统将管理重点集中在鱼类生产方面,而且将获得的虾视为一种高值的
奖励。

将虾放入鱼类混养系统中一般不会使鱼类产量下降。另一方面,在虾类单养系统中加入鱼类的做法使养殖池塘的总产量大幅度提高,但是会使虾的数量减少到低于单养所能获得的产量水平。有些问题已经出现。例如,夏威夷虾类养殖池塘在无意中引入的罗非鱼被描述为有害生物,造成严重的竞食现象。在波多黎各淡水虾池塘的网箱中养殖的罗非鱼,在逃逸后经过了数年才被根除。然而,网箱养殖并经过人工孵化的性逆转的罗非鱼可以避免这个问题。关于采取单养或是混养的决定取决于地点和经济因素,即针对更复杂的管理系统的成本,来权衡各类品种相对的市场价值。

在获得补充饲料上,鱼类比虾的速度要快,因此混养系统中的饲喂通常是面向鱼类而不是虾类的。虾消耗的是落入池底的饲料以及鱼类的排泄物和碎屑中含有的养分。尽管热带混养系统有时也使用商业性鱼饲料,但通常采用的是简单的米糠和植物油饼的混合物,如芥末和花生。鉴于鱼类和淡水虾混养的方式如此之多,因此本手册不可能提供严格的管理准则。在表17的情况概述中,养殖周期从3个月到6个月不等,水温是26±4C。该表格还提供了实现生产力的指标。Zimmermann和New(2000年)对其它已发表的有关鱼虾混养的研究进行了回顾。中国生产的大部分罗氏沼虾来自混养系统。插文21提供了几个实例。

插文21
中国淡水虾与鲤鱼的混养

一般管理条件:

池塘规格从0.2至0.7公顷不等,水深为1.2-1.5米。溶解氧保持在大约3ppm的水平。养殖周期之间对池塘进行3-5天的晒干处理,并施用900-1125公斤/公顷生石灰(CaO)来清除有害生物。在放养前7-10天,向池塘施用发酵有机肥(通常为鸡粪),用量为750-1500公斤/公顷。每个月追加使用1-2次同一种肥料。根据水的肥力和气候条件调整用量。将水草、草和树枝等放入池塘,作为虾的藏身之地。食肉和杂食鱼类不得与虾同养。一般选择鳙和鲢。

放养的时机取决于地点。水温达到20°C时便可以放养,这在中国南方要到4月中旬,而在中部则要到5月中旬。养殖期限为4-6个月(每年一个周期)。采用局部围网捕捞方式,但是在水温降到18°C以下之前应将池塘排干。虾的平均商业规格为20克。在干塘捕捞之前使用大眼网将鱼捕出。饲料包括大豆粉、花生饼、麦糠、35%蛋白含量的颗粒饲料、鱼粉、软体动物、蚕蛹、蚯蚓以及动物内脏等。投饲率根据体重而不同,当虾低于1克时为15-20%,当虾重于10克时则逐渐减少到5-6%。每天饲料的70%是在下午晚些时候提供,30%是在上午。将食物从离岸边2米左右的地方均匀地撒在池塘中。

以淡水虾(罗氏沼虾)为生产重点的放养和生 产率:

淡水虾的放养使用1.0-1.2厘米的幼虾,密度为16.5-22.5尾/平方米。或1.5-2.0厘米幼虾,密度为15-18尾/平方米。鲢和鳙的放养密度为1500-1800尾/公顷,规格为12-15厘米。虾的产量从每造1500到3000公斤不等。鲤鱼的产量则为每造750到1500公斤。

以鲤鱼为生产重点的放养和生产率:

淡水虾的放养密度为24-30尾后期幼体/平方米,或1.0-1.2厘米的幼虾,其密度为4.5-9.0尾/平方米,或1.5-2.0厘米的幼虾,其密度为3-6尾/平方米。鲢和鳙的放养规格为3-4厘米,放养密度为16.5-21尾/平方米。虾的产量在450至750公斤/公顷/造之间。鲤鱼的鱼苗(体长为12-15厘米)产量则从5000到7500公斤/公顷/造不等。

综合养殖

含有单养或与鱼类混养的虾的池塘废水可以用于灌溉。虾还可以在稻田中养殖而不会影响稻谷的产量。在越南,这一点被证明非常可贵。有证据显示,从稻-虾综合性养殖系统中的虾所获得的收入会比种稻的收入高2-3倍。淡水虾的引进减少了用于稻谷生产的面积(因为在稻田干枯之后,必须给虾提供水层较深的栖身之地),它还减少了除草(虾吃杂草)和施肥的费用。图74显示了一个越南稻-虾养殖场,那里为养殖沼虾修建了外围沟渠设施,并在堤岸上面搭建了一个竹制结构,用来支撑黄瓜。

图74 罗氏沼虾的养殖可以同作物和其他畜牧生产相结合。在这里,虾类养殖与水稻种植和蔬菜生产被安排在一起(越南)

资料来源:MARCT WILDER,经BLACKWELL SCIENCE出版社同意,根据NEW和VALENTI(2000年)生产编制。

与混养一样,对于综合养殖而言,没有可推荐的单一管理战略 ,因为可以采用的组合形式几乎是无限的。然而, 插文22介绍了几个越南的实例。

插文22
越南淡水虾综合养殖实例

实例1:

在越南,尽管孵化场已经开始建立,但是用于在养成地点放养的大多数后期幼体和幼虾仍然来自捕捞渔业,这种渔业仍普遍使用矮灌木丛(图75)、插杆张网和诱网。池塘和菜园(作物生产)的沟渠通常放养4-6尾幼虾/平方米,稻田为0.5-2尾/平方米。池塘一般为长方形而且较小(0.1-0.2公顷),稻田为0.5-2.0公顷,其中15%至20%的空间含有内设沟渠。稻田沟渠的水位在1.0-1.2米,而水稻种植地区的水位(灌水时)为0.2-0.6米。池塘使用养殖场自制的和商业饲料,而在稻田中则间歇使用。池塘在每造之间有大约2-4个月的停歇时间,可利用这段期间撒石灰和清除掠食动物。尿素(CH4N20)和磷酸氢二铵[(NH4)2HPO4]用于稻田。丹阳池塘的生产力在0.60-0.75公吨/公顷之间。在混养系统中,水产养殖总产量为2.1-3.0公吨/公顷,其中大约有10%来自淡水虾,剩余部分为鱼类:鲢鱼、银无须、罗非鱼、河川海鲇和鲤鱼。稻田虾的生产力大约是0.1-0.3公吨/公顷/年。每年有两季水稻作物是正常的,但是虾的收成则跨越这两季作物;在第一季水稻收获期间,虾留在灌溉沟渠中(或被暂时转移到临近的池塘)并能够再次回到稻田,完成整个8-12个月的养殖周期。在最后干塘捕捞之前要进行若干次选择性捕捞。

图75 如果无法获得孵化场养殖的罗氏沼虾,矮灌木可以被用来捕捉野生后期幼体(越南)

资料来源:MICHAEL NEW,经BLACKWELL SCIENCE出版社同意,根据NEW和VALEVTI(2000年)重新编制。

实例2:

在越南的一些地区,由于河流和水渠的含盐量过高,在旱季不适于种植水稻,因此每年只能生产一季作物。鉴于这种情况,将罗氏沼虾纳入综合养殖系统或许是有益的。在三块田中(0.4、0.5和0.6公顷)对甲壳类动物-作物综合养殖进行了实验。水稻在6月中播种,淡水虾于6月底放养(1.5尾/平方米),水稻在11月中旬收割,而淡水虾则在2月初捕捞。在一块田中,海洋虾类(斑节对虾)也于2月中旬放养,6月初收获 (正好在第二年播种水稻之前)。养殖的甲壳类动物利用天然食物,直到养殖的最后一个月,那时需要投放补充饲料。稻谷产量从2.9到3.4吨不等,淡水虾的产量在434 -596公斤/公顷之间(平均单体重量为62-76克)。在放养斑节虾的稻田里,收获了额外390公斤/公顷的虾(平均重量为42克)。有关研究人员认为,这种养殖方式创造了一个低投入、高收益、无污染的机会。

虾类养殖的其他形式 混凝土池塘、网箱(通常用尼龙网封闭的漂浮式结构)的使用以及围栏(诸如水库或湖泊等较大水体的一个区域,用网子、竹架或其他结构隔开)在淡水虾养殖中并没有被广泛接受,尽管特别是泰国曾做出过若干尝试。然而,正如本手册前面提到过的,网子有时在育苗系统使用。包括联合王国在内的凉爽温带地区,多次尝试在可控环境的网箱内进行高密度淡水虾的成虾养殖。由于成本,特别是加热费用过高,这一想法被放弃。例如,可控环境室内养殖条件目前仅限于中国和美国温带地区旨在扩大产量的亲虾和育苗 系统。

6.3 投饲和施肥

手册本节集中讨论养成阶段的实用投饲方法,而且其中的表格对一些养殖场自制的淡水虾饲料作了介绍。所提供的饲料和投饲战略也同样适用于在育苗设施中养殖的虾。有关这一品种营养需求的详细信息可参阅D’Abramo和New(2000年)的论著,而有关消化系统的资料可以参阅Ismael和New(2000年)的论著。本手册前面已经讨论了淡水虾亲虾的投饲战略以及幼体阶段的饲料和投饲战略。
有必要维持浮游植物的适当密度,为淡水养殖池塘提供遮蔽物并控制杂草的生长。可以通过促进浮游植物生长的办法实现。然而,有时没有必要施肥,因为利用投饲的方式便可以很快达到目的。不过修建在砂粘土上的池塘则需要为此目的进行施肥。在必要的情况下,25公斤/公顷/月的三元过磷酸钙(Na3PO4)将使水保持绿色。在淡水虾养殖池塘的生态系统中,底栖动物有其非常重要的作用,它们形成了虾的食物链的重要组成部分。因此建议用施肥的方法来促进底栖动物的生长。动物粪肥一直被用于这一目的(例如,1000-3000公斤/公顷的牛粪),但是出于插文18中说明的原因,本手册不鼓励使用动物粪肥。动物粪肥可以由其他有机材料替代,如酿酒厂的副产品或其他植物残渣。本节余下的篇幅将专门讨论饲料的利用。

饲料类型

依赖池塘自然的生产能力可以获得较低的淡水虾产量(可能为200-300公斤/公顷/年,如插文14所介绍的第一级的情况)。然而,成功的半精养方式必须采用补充性投饲。有些养殖场主张在养殖初期依赖施肥而非投饲。还有一些养殖场则在初期促使藻类生长,方法是额外施用非有机肥料(如一种0-36-0液体配方,提供大约9公斤/公顷的磷)。其他人发现从养殖初期便开始使用饲料可以改善经营状况而且具有成本效益。但是,饲料作为虾的直接营养投入与肥料的作用两者之间在有效性方面的划分是模糊不清的。不论饲料是颗粒混合物还是单一成分(如酿酒厂的副产品),它们事实上都发挥着饲料和肥料的作用。最初,饲料的主要用途可能是一种有机肥料,促进养殖池塘的天然饲料的供应。后来,随着虾的成长,饲料越来越被虾用来直接食用。从养殖阶段初期就施用饲料/肥料不仅能够增加天然食物的供应量,而且还减少了水的透明性,从而抑制了杂草的生长。

淡水虾养殖使用的饲料类型不尽相同,而且包括各类动物或植物原料以及池塘岸边制作的混合饲料;这些饲料被统称为“养殖场自制饲料”。此外,一些国家还有专为淡水虾生产的商业饲料,它们有时来自一些水产饲料制造商。淡水虾是不偏食的动物,而且迄今所知它们的营养需求不是很高。一些虾农在淡水虾育苗过程中或当虾作为后期幼体放养的养成阶段前几周期间,使用为海洋虾类生产的商业饲料。海洋虾类饲料的蛋白含量要比淡水虾的需要量高很多,因此放养由育苗场提供幼虾的养成池须使用专为淡水虾或某一品种的鱼(如鲶鱼)生产的较廉价的商业饲料,而在放养后期幼体的养成池则应尽快予以替换。可以通过向政府渔业部门派驻当地的推广人员咨询以及找其他淡水虾虾农核实,对市场上供应的饲料的适宜性进行评定。

商业饲料的使用可能是生产性最强和最可靠的,但是这类饲料价格较高,也不能完全保证对小农的供应,而且不能利用当地现有的配料。在无法对少量订货进行定期交货的地方,还可能存在潮湿条件下储存配合饲料方面的困难。如果可以自己生产饲料,那么有些配料应能在当地获得。还可以利用养殖场的人工和简单的设备,如小型和面机和绞肉机来生产饲料。一般来说,不需要额外的人工。饲料制作可成为另一项工作,安排养殖场劳动力在其他工作之间插空进行。

若在养殖场生产自制的饲料,可以利用多种不同的单一或组合原料,制作“配合饲料”。用于淡水虾的商业饲料一般使用供应量大的配料;其中许多是全球性商品,如鱼粉或大豆粉。也可以在养殖场生产的饲料中添加一些这类成分,如本手册所介绍的配方。此外,可以使用所谓的“非传统饲料”(即通常在商业饲料中不常用的饲料,因为其供应数量小,往往只是地方性和季节性地供货);其中一些成分列于表18。除了“垃圾”鱼以外、软体动物和虾的废弃物构成了宝贵的动物蛋白来源。用印茄(银合欢属)叶制成的粉料含有虾类食物的要素,但是使用时要注意含羞草氨酸的毒性,它的使用在饲养陆生动物时造成问题。一些虾农在其池塘中加入其他材料,包括猪粪(在民族文化上可以接受的地方,它被作为饲料而不是肥料)和池塘外围养鸡场的死鸡。当地其他可获得的原料或许也很不错。

如果使用单一原材料(不是制成混合和束缚配合饲料),尤其是湿料(如鱼类废弃物和牛肝),池塘水质被污染的风险就会加大。配合饲料,特别是属于耐水型的,出现这种问题的情况较少。未加工的、或与鱼类废弃物或虾粉一同被放入绞肉机重新挤压出来的配合鸡饲料和猪饲料已被用于淡水虾养殖。其中一些被列在本手册提供的配方中。然而,要谨慎使用鸡和猪饲料,因为它们经常含有生长促进素、抗生素和其他可能对虾产生不可预见的影响的物质。在虾的组织中出现这些物质还可能导致产品不被接受。

使用耐水饲料可为你的虾提供平衡的配给量。它还能防止虾选择某种单一的成分。使用充分束缚的配合饲料还可以减少水源污染并使每天饲料投喂量的计算更加容易。可以通过几种方法使饲料耐水,如加入大量自然形成的和改良的树胶和粘合剂,添加预先糊化的淀粉,以及通过饲料生产厂家使用的某些加工技术。一些典型的淡水虾饲料配方列于附件9。

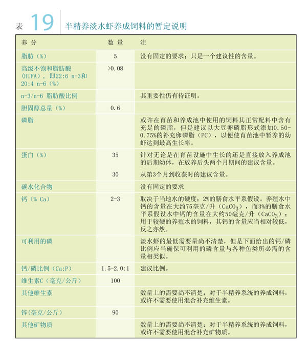
因为已经有了其他的出版物,本手册不再论述养殖场自制饲料的制作方法。粮农组织的另一本手册(New,1987年)提供了详细的资料,而关于养殖场自制的水产饲料的一般使用方法在New、Tacon和Csavas(1995年)的论著中进行了讨论。如果自己配制饲料,有必要[通过分析和/或查阅出版信息(Fonnesbeck、Harris和Kearl,1977年;Gohl,1981年;New,1987年;Tacon,1987年、1993年a、1993年b)]确定当地可获得的配料成分。淡水虾养成饲料的某些具体说明列于表19。最近(匿名,2001年a),有报道说在印 度科钦启动了一个配备了饲料机的养殖场水产饲料制作点。在这里,虾农可以使用公共设备,制作他们自己的饲料。于1992年在泰国召开的一次会议上推荐了这一发展举措(New、Tacon和Csavas,1995年),并且希望将出现更多这样的单位,帮助小型虾农制作自己的廉价饲料。然而,如果不准备自己生产饲料,那么请向当地水产饲料制造商咨询,了解他们是否生产淡水虾饲料。他们会很乐意提供帮助。

衡量饲料效率

不要仅用饲料的单位成本(每公吨饲料的价格)来衡量一种饲料的价值。必须考虑以下因素:

■ 通过使用这种饲料,希望使虾达到什么样的重量(公吨/公顷/造)?

■ 在所生产的虾中,供应市场的虾(满足市场要求的正确规格、良好的外形等)的比例是多少?

■ 投饲总成本是多少(其中不仅包括饲料本身,还包括其储藏、向池塘运输、投喂以及解决池塘管理中饲料方面出现的任何问题)?

养殖场中使用的最常见衡量单位是饲料转换比率(简称FCR)。它是用获得产量的实际重量除以投喂饲料的重量(不计算饲料和虾的不同水分含量)。比如2.8: 1至3:1的饲料转换比率是典型的干燥(水分含量~10-12%)配合饲料。诸如鱼类废弃物等湿性饲料的转换比率要高得多,大约为7:1至9:1。由干燥和湿性成分混合的半潮湿饲料(其通常水分含量在35-40%),其饲料转换比率可能在4:1到5:1之间。

然而,饲料转换比率是比较粗糙的衡量方式,因为它只涉及总的生产力,这并不能反映全部情况。从放养到收获(实现生长率)期间,虾的规格和质量的获得以及贮藏和投饲的成本只是其他重要因素中的三项。例如,我们假设两种具有同样单位成本和同样饲料转换比率的饲料,使用其中一种可能导致虾在5个月中达到平均上市规格,而另外一种则可能需要6个月。第一种饲料明显地具有更高的效率。单纯的饲料转换比率不足以说明这一点。使用这个例证只是让人们更慎重地选择饲料。

投饲率

关于每日投饲率,可能没有准确的一般性建议,因为它取决于养殖在池塘中虾(和在混养系统中的鱼)的规格和数量、水质以及饲料的种类。一些虾农最初使用的投饲率非常高(在后期幼体阶段可能高达体重的100%)。如果放养的是幼虾,投饲率可在体重的20-10%(根据幼虾的规格),而且到收获时投饲率将逐步减少到2%。如果是分批收获的池塘,效果会相当好。然而,如果采用捕大留小的方式,那么有可能导致其他的虾饲喂不足的情况。即使对池内虾的总体重进行较为准确的计算也会是非常困难的。

本手册建议,应当根据池塘的大小,以饲喂固定数量的饲料作为开始,鼓励天然食物的生长(用透明度衡量,见下文)。然后可以继续根据“需求”进行投饲(换句话说,提供虾可以消耗的数量,但不能过多)。将饲料投放到池塘周围的浅水区,那里是饲喂的理想区域。将饲料放在相互距离几米的指定“饲喂区”,便于对消耗量进行观察。这种做法还使饲喂区之间的地区保持干净,从而减少污染并促进更健康的养殖条件。一些在大型池塘作业的虾农使用船只来更加均匀地撒播饲料(图76)。其他人为此目的则使用筏子,利用几组绳索,在池塘内或岸边的固定木桩或竹桩的引导下,按照固定路线拖动。不管是将饲料局限在池塘周围还是将它更广泛地投于整个池塘,建议使用规定饲喂区的做法,而不是广泛投撒。

图76 在池塘中投放饲料时可以使用简易船,可从一个池塘提起并放到另一个池塘;在照片显示的情况下,至少从池塘的一边进行手工投饲将会是困难的,因为水渠被建在极为狭窄的堤岸上。

资料来源:HASSANAI KONGKEO

测量食物消耗量的最佳方法是使用可提出水面进行检查的食盘(图77)。可以利用任何其网目能够兜住饲料颗粒的网子来制作扳缯网。如果采用这个办法,可在下次投饲之前,将食盘提出水面,检查有多少饲料已经被消耗。如果第二天盘中没有剩余饲料,投饲率应当增加。如果还有大量剩余的食物,那么投饲率则应当降低。严重的过量投饲会导致水质方面的问题,在这种情况下,甚至可以停止投饲一天。根据24小时之后未食用饲料的情况来决定这一做法的必要性特别说明了使用耐水性食物的一个好处。

图77 使用扳缯网观察饲料消耗情况(波多黎各)

资料来源:HAROLD PHILLIPS

在总是有充足的水流经池塘的地方,可以通过改变水流速度来调整浮游植物的密度。即使池塘一般是静止,如果浮游植物密度太高(或由其他理由怀疑水质不良),也可以通过部分排水和再充水来冲洗池塘。然而,节水(和节支!)控制浮游植物密度的最佳方法是密切监测投饲率和增氧(通常用于育苗池,而且总是在集约化的养成阶段)对水体透明度的影响,如有必要应作适当调整。使用这种方法可以避免因严重过量投饲而引起的令人忧虑的情况。

插文23
淡水虾投饲率范例

假设:

· 单养

· 位于热带地区,水温最为适宜

· 放养率为5尾后期幼体/平方米

· 6-8个月的预计产量为1250公斤/公顷

· 投喂干燥饲料

投饲方法

· 开始投饲量为6公斤/公顷/日。这一数量远高于虾处于后期幼体初期的消耗量,但是饲料还作为一种促进天然食物生长的肥料。它将使底层动物数量增加,使浮游生物的密度达到能够覆盖虾群的水平,并防止有根水生植物的生长。

· 检查池塘水体(由浮游植物数量控制) 的透明度,可使用赛克盘(图78)定期进行测量。

图78 即使赛克盘不属于传统工具,测量透明度的工作也是非常简单的(秘鲁)

资料来源:OSCAR ORBEGOSO MONTALVA

· 继续投饲6公斤/公顷/日,直至赛克盘的读数显示能见度达到25至40厘米之间。进行这种测量工作的一个较粗略的方法是将胳膊至肘部放入水中。如果能够容易地看到手指尖,那么水便过于清澈。如果看不到手腕,那么浮游植物的密度则过高。

· 当测量数据显示,浮游植物的密度达到理想的水平,可以开始通过检查扳缯网来核查虾的每日消耗量时,对饲喂量进行调整。这种方法被称为按需投饲。

· 建议每天下午将全天需要的饲料一次投放(然而,许多虾农喜欢分两次进行。如果要这样做,那就在上午投放30%,下午晚些时候投放70%)。

· 将会发现,按照消耗量衡量的饲料的日投放量将从最初的6公斤/公顷/日开始逐渐增加。到了收获的时候,这一数量会提高很多。准确的高峰投饲水平将取决于虾的生长率和成活率。在临近对池塘进行收获之前,可以预计投饲率将增加到40公斤/公顷/日。

· 如果投饲调整作得准确,而且如果虾的生长和成活情况正常,那么应该能够发现,每个养殖周期的饲料使用总量不会超过约3000公斤(假设饲料转换比率为2.4左右)。

确切的每日投饲率要根据地点和管理办法而定。但是,插文23中提供的一个范例说明了如何根据水体的透明度来调整投饲量。该范例假定后期幼体直接在最后养成池中放养。使用饲料来促使浮游植物生长(与肥料相比)似乎比较昂贵,但是这个方法简单而有效。然而,正如本手册前面所论述的,将变态后最初2个月左右的后期幼体在育苗系统中养至幼虾规格是利用饲料的一种更有效方式。

6.4 健康、掠食和疾病

观察问题的迹象

不断交换小部分的水是维持良好水质的正常方法。然而,有些虾农每两周进行更为突然的换水,而且换水比列很大,因为这样做能促使虾蜕壳。同时蜕壳的越多(从而变为软壳),因自相残杀可能造成的潜在损失就越小。浮游植物的浮渣会覆盖池塘的表面。它将造成夜间溶解氧供应量降低的问题,因此应当通过减少投饲并换水的方法予以控制。如果虾开始向池外爬或在白天聚集在池边,这时就应当怀疑溶解氧过低。如果出现这种情况,就应当冲洗池塘。在紧急情况下需要使用该方法,而拥有充足供水极为重要。淡水养殖池塘中pH值太高会导致虾死亡,这既是由于pH本身的直接影响,也是因为废氨在高pH值条件下溶解性的提高。高pH值往往是由浮游植物茂密而引起的。

如果看到突然的大量死亡,或观察到在一段时间出现少量死亡现象,就应当仔细调查其原因。虾身体覆盖藻类或显示在最近没有脱皮的情况有可能表明,要么养殖条件差,要么动物不健康。养殖场管理不善可能是导致不良水质和/或疾病的原因。然而,问题也会由外部因素引起。外部水污染的最可能的来源是杀虫剂和除草剂。例如,分别导致加勒比和泰国养殖场虾死亡的原因就是邻近香蕉种植园使用的杀虫剂以在灌溉渠道中用来祛除水生风信子的除草剂。因此,选点和水源的重要性是显而易见的。有关这一主题的更多信息,可参阅Boyd和Zimmermann(2000年),Correia、Suwannatous和New(2000年)以及Daniels、Cavalli和Smullen(2000年)的论著。

处理掠食问题

掠食是包括淡水虾养殖在内的所有水产养殖企业遇到的最严重的问题之一。进行掠食的主要是其他水生品种、鸟类、蛇和人类。淡水虾养殖系统中最大的损失源自人类的偷渔行为和经营者的失误。

由于产品的价值较高而且更容易捕捉,因此淡水虾养殖场比许多鱼类养殖场更容易成为偷渔者的目标。在夜间用撒网捕捉几公斤虾(对于某些人来说,一公斤虾的价值可以是一个人月收入的十分之一),这种诱惑有时大得无法抗拒。不能排除任何形式的掠食,包括人类偷猎。然而,必须通过良好的管理来尽可能减少损失。围墙、狗、照明设备和可靠的看守都是有用的。如果养殖场较大,有相当的经济能力,可以通过在当地公共水域放养一些后期幼体来使人们对养殖场持有积极的态度,从而适当避免人类偷渔现象。如果你的养殖场较小,可能会发现同本社区的其他虾农组建合作社是有益的。这类团体活动通常会得到当地社区的保护。经营者的失误和不良管理也会导致虾的损失。例如,容许水位下降到过低水平从而导致温度过高,或溶解氧含量被允许降得太低。这两种错误都将导致虾的死亡。未能适当维护出水口建筑结构还会让虾逃走。

一般来讲,昆虫(主要是蜻蜓幼虫)、食肉鱼类和鸟类是淡水虾养殖中最严重的敌害。过去一直使用化学品杀死蜻蜓和其他昆虫,但是这种方法不予提倡,因为它会对池塘的生态系统产生不利影响。为了防治昆虫,也曾在淡水虾池塘中放养食蚊鱼(Gambusia affinis)和相关品种。如果在昆虫孵化之前进行放养,罗氏沼虾的后期幼体本身便可以控制蜻蜓种群。如前所述,可以通过在养殖周期之间施用鱼藤酮或茶粕来有效地防治有害鱼类。可以使进入池塘的水从适当的网筛或砂砾过滤器(图79)中经过,从而防止鱼类和某些昆虫进入。大部分商业化养殖场依赖简单的过滤网。如果鱼卵和幼虫真的进入养殖池塘(它们会的!),情况也不是不可救药,因为当它们长到危险的个头时,在捕大留小过程中它们中有许多将被捕捉。最理想的是将所有敌害排除在外,可这是办不到的。最重要的一点是,要在每个池塘注水之后立即进行放养,以便掠食和竞食动物没有多少机会得以定殖。在养殖池塘中,诸多青蛙和蟾蜍的出现通常表明掠食鱼类已经被比较有效地清除。

图79 养殖场供水系统中的一个简单的砂砾过滤池可以帮助排除敌害(巴西)

资料来源:WAGNER VALENTI

建议在池塘周围使用小型60厘米高的网状围栏,以防止鲶鱼和鳢鱼(图80)入侵。这些围栏还可以防止两栖动物、爬行动物和一些哺乳动物的进入。可能会发现,在选择式收获期间进行围网捕捞可以抓获大的掠食动物,如鱼、乌龟和蛇。抵制和防治鸟类是非常困难的。可以使用网子或绳索,将它们在池塘上方展开,作为一种阻止手段。可以使用各种威吓鸟类的装置。总之,不应开枪射击入侵的鸟类,否则可能会违反当地有关鸟类保护的规定[世界自然保护联盟的红色名单提供了濒危鸟类的清单(世界自然保护联盟,1996年)]。用狗来吓唬鸟类或许更为有效,而且比用枪打更经济。

图80 护网可以用来保护淡水虾不受陆上敌害的袭击(巴西)

资料来源:JULIO VICENTE LOMBARDI

对虾的掠食和竞食动物的有效管理包括:池塘注水后尽快放养,定期用围网捕捞,以及每年至少一次将池塘水排干并进行处理。

处理疾病和其他问题

与其他水产养殖类型相比,淡水虾养殖池塘中出现疾病的情况相对较少。然而,这可能是迄今使用的较低放养密度的作用。如果放养率提高,将来出现的问题就会增加。此外,据知疾病在淡水虾养成阶段发生,因为那时(无论进水还是池塘内部)水的质量较差。因此,适当注意发生疾病和其他问题的可能性是至关重要的。本节对潜在的问题作了论述。

Johnson和Bueno(2000年)论述了有关健康、疾病防御机制和诊断方面的一般性问题;他们的研究还包括关于卫生、检疫和治疗方法的一般信息。淡水虾养成阶段还存在其它一些问题,包括因营养缺乏、污着物或寄生虫引起的问题。

已知病因的疾病

表10列出了目前已知的、在淡水虾养成阶段造成危害的传染性疾病,而表11则列举了为减少问题的发生(预防)而可以采取的部分行动。表11还列出了一些已经使用的治疗方法,它们往往是在疾病出现后采用的实验性方法。然而,一般来说,治疗并不实用。在孵化场或养成系统中持续使用抗生素和其他化学制品的做法亦不予以推荐。此时对商业性养成设施中的虾进行治疗并不实际(实用而且无公害的治疗方法将会在未来得到发展)。

(通过开展良好的管理)预防总是胜于尝试性的治疗。抗生素的使用会导致潜在的人类健康危险和食品安全问题。有些抗生素,如氯霉素,在水产养殖中是被禁用的。如果使用抗生素,必须向当地的水生动物健康专家进行咨询,并只使用经过批准的药物,而且剂量要正确。还必须听取专家的意见,即收获前多长时间应当停止用药,从而确保虾体内没有残留物。

疾病问题可能源于动物从一个地点到另一地点的转移,包括将动物引入一个它们属于非本地品种的地方。本手册已经对在进行引种活动时应当注意的事项进行了论述。

无特定原因的疾病

淡水虾的整个生命阶段还受到一种被称为肌肉坏死病的影响。患病虾的尾部和附肢的横纹肌发白。坏死部分会肿大并发红,即一种类似熟虾的颜色,其原因是肌肉组织腐烂。次生病原体(细菌和镰刀霉菌)被发现与肌肉坏死病有关联(见表10)。患有慢性肌肉坏死病的虾无法存活。群体死亡率从微不足道至100%不等。该疾病与管理不善有关,而且特别发生在放养密度和操作造成的压力很高的情况下,以及环境条件差的地方(溶解氧含量低;温度波动以及孵化场盐度不稳定)。遵守本手册建议的良好管理规范,可以使发生上述问题的几率减少到最低限度。

本手册在前面已经对影响淡水虾幼体的其它不明起源的疾病进行了 论述。

寄生虫

在养殖的罗氏沼虾中,寄生虫似乎很少见。淡水虾被发现是虾疣虫(bopyrid isopod Probopyrus)的宿主。它们附着在鳃腔内部,通常导致明显的肿胀。一般只有当该现象普遍影响养殖亲虾的时候才被视为一个问题,因为有报告表明,此时这一问题会干扰产卵。如果这种寄生虫大量出现在成虾中,另外一个会发生的问题是它将影响带头出售的虾的外观;迄今尚无有关这一问题的论述。
根据观察,野生捕捞的各种淡水虾是吸虫的中间宿主。虾还是亚洲肺吸虫的宿主,但是在向哺乳动物传播方面,作用不大。

污着问题

虾的整个身体表面可以被用作丝状细菌和藻类以及单一或群体原生动物的基质。在Johnson和Bueno(2000年)的著作中提供了有关造成污着的具体生物(包括聚缩虫或、累枝虫、钟形虫、亮发菌和许多其它生物)的进一步信息以及详细了解这一主题的参考资料。蜕壳暂时使虾可以摆脱这些污着微生物。在蜕壳次数较少的大型动物特别是蓝螯雄虾中,这个问题尤其 明显。

尽管这些生物不侵害组织,它们给虾的移动和饲养带来困难,特别是在幼体和后期幼体阶段。对鳃的极度感染可破坏其功能,而且会造成幼虾或成虾的死亡。对外部表面的严重侵扰还会降低虾的市场价值。据观察,丝状藻类的侵扰还发生在高透明度(超过40厘米)的养成池。因此,减少这一问题的办法是通过对饲料进行管理来促使水的透明度降低。

可以通过良好的管理,特别是对供水的正确处理、池底的适当清理以及丰年虫孢囊的处理等,来降低孵化池中由污着生物引起的问题的发生率。在孵化和养殖池塘中,避免过量投饲以及增加换水的做法可以帮助减少虾的污着问题。尽管已经提出了有关使用某些化学方法治理污着生物的建议 (Johnson和Bueno,2000年),但本手册不予推荐。

6.5 监测经营情况和保管记录

每一个虾种群的生长率和成活率都取决于多种因素,其中包括养殖密度、掠食行为、饲料和温度。由于这些因素因地点和经营者而不同,所以本手册不对它们将取得什么样的结果进行预测,以避免引起对最终或许无法实现的结果的期待。尽管如此,插文24列举了科学著作中报告的生长率和生产率实例。在养成阶段,成活率不应低于50%。在本手册论述的半精养管理系统中,生产率通常在1000-3000公吨/公顷/年左右,但超过这个水平也是可能的。

插文24
关于淡水虾(罗氏沼虾)生长率和生产率的范例

平均产量:

除另有说明,下面是按年计算的产量。

热带单养:800-1200公斤/公顷 (巴西);1500公斤/公顷(多米尼加共和国);1200-2500公斤/公顷(瓜德罗普);2000-2250公斤/公顷/6-7个月(印度);900-3150公斤/公顷/造(马来西亚);520-1926公斤/公顷(马提尼克);1286公斤/公顷(波利尼西亚);909-1909公斤/公顷(波多黎各);2000公斤/公顷(中国台湾省);1500公斤/公顷(泰国);3100公斤/公顷/造(泰国,使用水车式增氧机);600-750公斤/公顷(越南)。

热带混养和综合养殖:200-300公斤/公顷(孟加拉国);200-500公斤/公顷 (印度);200-300公斤/公顷(越南)。

热带综合养殖:100-300公斤/公顷 (越南,稻田养殖)。

温带养殖:[每年的生长季节通常为4.0-5.5个月] 2250-3000公斤/公顷/造(中国,单养系统);1200-1800公斤/公顷/造(中国,与鲤鱼混养,以虾类生产为重点);300-900公斤/公顷/造(中国,与鲤鱼混养,以鱼类生产为重点);1200公斤/公顷/造(美国,商业性单养系统);约3000公斤/公顷/造(美国,使用基质的试验性单养系统)。

利用地热水的单养系统: 2500-3000公斤/公顷(新西兰)。

生长率:

下面是来自实验性养殖的非常近似的数据,而准确的生长率取决于环境条件和,如果是养成阶段,规格变化的管理方式。中间阶段采用捕大留小方式将那些其生长速度高于平均水平的上市规格的虾打捞 上来。

后期幼体和幼虾:在室内和室外育苗设施中的60-75天期间,初始重量在0.01-0.3 克,其生长率可以达到5-30毫克/日。

0.25克幼虾:在密度约为4尾/平方米的温带池塘放养,大约132天可以达到近34克,而放养密度约为8尾/平方米时,则可达到26克左右。

0.33克幼虾:在温带地区开展的另一项实验中,放养密度为大约6尾/平方米的没有基质的池塘,在160天的时间里可以达到平均30克,而在放有基质的池塘,重量则将近37克。

根据最近的报告,在放有基质的温带地区池塘生产的虾平均达到52克,但是有关放养率、放养幼虾的规格或养殖时间等详细资料尚未公布。

资料来源:ALSTON和SAMPAIO(2000年);DANIELS、D’ABRAMO、FONDREN和DURANT(1995年);NEW(1995年、2000年b)、REDDY和RAO(2001年);J. TIDWELL(PERS. COMM. 2001年);TIDWELL、 COYLE和SCHULMEISTER(1998年)。

在成虾生长率和生产率方面的经验会随着对池塘的经营而不断积累。只有通过认真监测和保管记录,才能做到这一点。应当保管如下项目的适当文字记录:水质、放养密度和日期、每日投饲量、换水日期(及数量)、收获日期和数量等。这一问题无论怎样强调都不过分。只有通过这种方法,才能够清楚地了解每个池塘在特定经营方式下的运转情况(而每个池塘都不尽相同),并且准确地将拥有的经验运用到今后的池塘管理工作中,以便有效地经营你的养殖场。而这也同样适用于孵化场的管理。

本手册前面章节已经对投饲率和浮游植物密度的监测方法以及对后者的管理进行论述。如果可能,对其他水质参数,如pH值、温度和溶解氧等予以例行监测是一项良好的规范,它能够将生产率与每个池塘的环境及对它们的管理方式联系起来。可以通过这种方式获取采取行动所需的信息,从而防止问题再次发生(例如,低溶解氧含量)。

最好能够在任何时候都能够确定池塘中虾的平均规格和数量。这样便可以知道生长率和成活率是否令人满意,而且可以根据池塘生物量的比例来确定日投饲量。不幸的是,除了进行定期围网捕捞之外,尚没有一个准确的方法确定淡水虾现有群体的数量。即使可以获得较为合理的池塘生物量估计数字,也不宜根据生物量的比例盲目地决定日投饲率,而是应当通过观测消耗量和浮游植物密度来进行调节。

如果是第一次养殖淡水虾,那么就必须认识到,虾种群内部的个体,其生长速度不尽相同。一些个体生长得非常快,而另外一些则几乎不长。本手册的附件8对淡水虾的这一正常特点进行了论述。生长率不一致的现象在雄虾中发生的比例高于雌虾,而且在淡水虾的成熟种群中更为常见。

应当通过重量或总长度,定期对生长率进行测量。对从眼眶到尾节顶端 (图81)长度的测量是最可靠的方法(因为一些虾的额角由于损伤而变短),但是在养殖实践中,通常用尺子来测量从额角顶端到尾节顶端的总长度。图82显示了淡水虾不分性别种群的总长度和活重之间的关系。雄虾的重量略高于同等长度的雌虾,但不明显。图3显示了区分小虾(幼虾)性别的方法。本手册前面部分还对较大雌虾和不同雄性形态型之间的区别进行了论述。

图81 正在以“科学”的方式对来自巴西圣保罗州立大学水产养殖中心的大型蓝螯罗氏沼虾的雄性亲虾进行测量(从眼眶后部到尾节顶端)

资料来源:DEBORAH ISMAEL

如果过去从来没有养殖淡水虾的经历,你会发现看不到放养的虾;在这个阶段它们既难看到又难捕到。不要灰心!此时应投放大量的食物,但是过一段时间之后,你会开始认为饲料(和你的钱!)被浪费了。由于看不到许多虾,所以你会奇怪:它们是不是都死了、逃了或被掠食动物吃掉了?不要减少饲料供应或完全停止饲喂。在放养两个月后,你将开始再次看到(此时数量已较大的)虾群。如果你等到池塘中看到了虾再开始恢复投饲,那么你的产量将无法继续提高。这是经营该品种的养殖新手普遍体验过的经历。要有耐心,并在夜间借助手电筒检查池塘相关数据。

 


[10]  对于有时被养殖场用来制作饲料的大小虾的加工废料(头、壳等),如果不经过加工便使用,则可能是带病的。最好选用市场供应的虾粉。它们携带的疾病可能不会使淡水虾产生明显症状,但是有可能导致它们将疾病传给其它甲壳类动物。在某些国家,肉粉和骨粉是被禁用的配料(因疯牛病),因此使用肉粉和骨粉生产的水产饲料养殖的虾有可能遇到消费者的抵制。其它品种的配合饲料有可能含有抗生素和/或其它对虾有害的物质含量。银合欢含有有毒的含羞草氨酸。其它一些高蛋白植物成分也含有毒素,但是可在适当的加工过程中将它们祛除。

 


上一页上面下一页