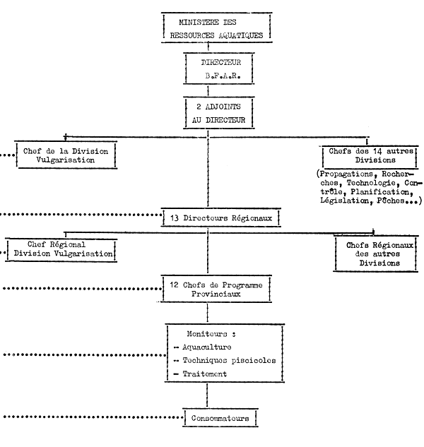
C'est l'organisme chargé de l'administration, de la gestion et du développement des pêches et de l'aquaculture en eaux continentales et en zone oôtière aux Philippines. Il relève du Ministère des ressources naturelles et comprend 15 divisions dont la division Vulgarisation qui m'a particulièrement intéressé étant l'homonyme de la Division Pêche et Pisciculture du Service de la Production Animale.
Chaque division comporte 6 sections :
Chaque section a trois domaines d'intervention : Aquaculture, Techniques piscicoles et Traitement des poissons.
Un Comité pour le développement de l'aquaculture présidé par le Directeur du B.F.A.R. a été créé pour coordonner et accélérer la réalisation de tous les programmes aquicoles.
Avec les assistances du P.N.U.D., de la Banque Mondiale, de l'Agence U.S. de Développement International (U.S.A.I.D.), du Centre de Développement des Pêches dans le Sud-Est de l'Asie (S.E.A.F.D.E.C.), le B.F.A.R. veut accroître la production des fermes piscicoles, apporter des aides financières aux aquaculteurs tout en améliorant leurs conditions socio-économiques, introduire les nouvelles techniques avancées.
Voici la liste des projets qui assistent le B.F.A.R. :
6.1 - Assistance P.N.U.D.
1959 : EPTA/FAO 1319, 1565 et 2024 “Développement des Eaux Continentales (limnologie)”.
1965 : PHI/68/018 : “Biologie des Pêches Continentales”, mettant l'accent sur l'introduction de méthodes améliorées d'élevage dans les fermes piscicoles d'eau saumâtre existantes.
1967/70 : FAO/FFHC : “Développement de la Pisciculture en eau douce”, PH 891 : Projet de prêts accordés par la Banque Mondiale (BIRD) prêts de 11.600.000 $ U.S. et 12 millions $ U.S.
1974 : RAS/74/013/A/01/12 : “Programme de Coordination et de Développement des Pêches dans le Sud de la Mer de Chine”.
1977–1981 : “Formation et Développement de l'Aquaculture en eau saumâtre”.
6.2 - Assistance USAID
Avec la contribution du Collège Piscicole de l'Université de Manille (UP) et de l'Université de l'Etat Central de Luzon (CLSU), elle a contribué à l'établissement des 2 Stations expérimentales de pisciculture de Munoz à Nueva Ecija, Eau douce, et de Leganes à Iloilo, Eau saumâtre (Voir sous-chapitres 7.1 et) 7.2).
6.3 - Assistance SEAFDEC
Le lecteur est invité à se référer au chapitre 10.
6.4 - Projet P.N.U.D.FAO-“Formation et Développement de l'Aquaculture en eau saumâtre”.
Ce projet est en cours d'exécution; la contribution P.N.U.D. s'élève à 739.086 $ U.S. tandis que la participation du Gouvernement philippin est de 3.898.200 Pesos(4). Le P.N.U.D. fournit les équipements, les experts et les frais de formation individuelle des boursiers et de formation in-service.
Objectif à long terme : Accroissement de la production des fermes piscicoles.
Objectif à court terme: - Construction de 4 étangs de démonstration où sera appliquée la technologie avancée d'aquaculture (construction d'étang, gestion). Le B.F.A.R. dispose déjà de 15 étangs de démonstration.
- Investigations techniques et socio-économiques sur l'industrie piscicole.
- Formation intensive à l'intention des moniteurs, du personnel piscicole des Stations gouvernementales, des pisciculteurs privés et des étudiants.
En ce qui concerne les stations de démonstration, le Gouvernement a déjà désigné les lieux où elles seront érigées. Ces lieux correspondent aux quatre types de olimats existant aux Philippines; j'ai visité deux d'entre eux : Peombang et Pagbilao.
Tableau 7 - Organigramme du Bureau des Pêches et des Ressources Aquatiques

64.1 - Peombang
La zone de Peombang a deux saisons : Six mois secs et Six mois pluvieux. Il y existe déjà 3 étangs qui couvrent une superficie totale de 9 hectares et qui servent d'étangs d'alevinage, d'étangs de transition et d'étangs de production. Maints problèmes sont à résoudre dans le réaménagement de la station de Peombang : protection de la digue qui la sépare directement la baie de Manille, système pour briser le vent qui y souffle trop fort, marée trop basse en période d'étiage ne permettant pas l'accès à la station, difficultés de drainer les étangs.
Le site était probablement choisi en raison de sa position stratégique; les environs de Peombang sont en effet une zone d'élevage do poissons en étangs d'eau saumâtre et les aquaculteurs privés ne seront pas obligés de se déplacer sur une longue distance pour voir et observer ce qui s'y fait.
64.2 - Pagbilao, 150 Km de Manille
Ici, il n'y a pas de saison sèche et la saison pluvieuse va de Novembre à Janvier.
C'est une nouvelle station dont les premiers travaux de construction ont commencé en Juillet 1978. La station couvrira en tout une superficie de 110 ha. Tous les travaux sont faits à la main.
Quant à la formation, et toujours dans le cadre de ce projet, le B.F.A.R. espère élever le niveau de connaissances piscicoles de 300 vulgarisateurs, de 80 pisciculteurs et de 20 responsables provinciaux.