6. PRIORITIES FOR DEALING WITH ENVIRONMENTAL PROBLEMS
6.1 Prevention and cure of the detrimental effects on aquaculture of manmade changes to the environment
6.1.1 Red tide phenomenon
The following countermeasures are used to protect aquaculture and fisheries from the adverse effects of red tides and other phytoplankton blooms:
On July 12, 1990, the Department of Agriculture (DA), the Department of Health (DOH), and the Department of Science and Technology (DOST) signed a memorandum of agreement to jointly co-ordinate research into red tides and PSP.
Monitoring/evaluation of areas predominantly affected to predict occurrences and serve as an early warning device to formulate prevention measures.
Continuous sampling of affected species using bioassays.
Issuance of public warning from the DOH and BFAR to curtail gathering and marketing contaminated species once they are beyond tolerable toxic levels.
Information and education campaign in fishing villages, schools and broadcast media.
6.2 Prevention and cure of the detrimental effects of environmental changes caused by aquaculture activities
The following countermeasures, legislation and management strategies have been proposed or implemented to mitigate the detrimental effects of aquaculture activities:
The implementation and enforcement of fish pen belts or zones.
Close monitoring of aquaculture by research institutions involved (UPV, BFAR, SEAFDEC).
Strict enforcement of DENR/EMB policy regulations on pollution (chemical, agricultural and industrial waste).
Formulation of local legislation by the community, municipalities, cities or provinces.
Chemical factors
Creation of a subcommittee on Veterinary Drugs within the National Drug Committee of the DOH to draw up guidelines for rules and regulations governing the use of drugs in animals. These should be drafted into administrative orders, discussed in public hearings and jointly approved by DA and DOH.
Establishment of DA Administrative Orders No 60 and 91 series of 1990, declaring a ban on the use of chloramphenicol in food animals.
Review relevant literature or scientific based on foreign or local studies to indicate the safety, efficacy, potency and therapeutic value of chemotherapeutants being used.
Local studies must be based on protocols acceptable to the Bureau of Foods and Drugs and the Bureau of Animal Industry to regulate the use of veterinary drugs and chemicals which have a wide range of applications to aquafarming.
Issuance of list of drugs which require strict precautions in prescribing, dispensing and use.
Establishment of DA Animal Industry Circular No. 1, Series of 1989, requiring all containers of commercial shrimp feeds to bear a complete label of ingredients.
Contamination of aquaculture products
The Food and Development Centre of the National Food Authority organised a conference on 12 September 1990 to inform shrimp farmers and processors of the significance of Salmonella sp. and Vibrio cholerae in shrimp and to develop recommendations to minimise the risk of rejections of exports due to the presence of these bacteria in consignments.
FAO 117 prohibits the operation of fish processing establishments unless minimum requirements for sanitary conditions are met.
Depuration systems have been devised to rid bivalves of their potentially pathogenic microbial loads prior to sale and consumption.
Interactions between aquaculture and native species
Ban the catching of milkfish breeders (existing as per FAO).
Establishment of the National Bangus Breeding Program (NBBP) for mass production of fry (existing as research/verification and for privatisation).
Regulations in the establishment of hatcheries.
Zonation of fish cages and seafarming facilities (as per PD 704).
The establishment of proper quarantine procedures/certification systems for the introduction of exotic fishes through FAO 135, series of 1981.
Survey, monitoring and resource assessment of standing crops.
Study of natural productivity.
Fish health management and proper monitoring of disease outbreaks.
Control and regulations on the introduction of pests, genetic pollution, and interspecies contamination causing extinction of native species.
Re-imposition of prior approval by BFAR of the importation of live fish, crustaceans and molluscs.
Social conflicts and aquaculture-inland aquaculture
A zonation plan for Laguna Lake has been drafted by the LLDA, but enforcement is weak.
Government legislation on irrigation systems, dikes, hydroelectric dams and other industrial infrastructures should be formulated to avoid conflicts over the use of aquatic resources.
Competition between aquafarmers over water, land, feed and facilities should also be considered in the future.
Social conflicts and aquaculture-coastal aquaculture
Banning conversion of mangrove swamplands to fishpond areas (as initiated by DA).
Restriction over the logging and deforestation of swamplands (as initiated by DENR).
There is a zonation plan for shellfish culture beds, pens and cages as per PD No 704, but this is not strictly implemented.
Regulations on the establishment of hatchery (proposed).
Imposing a fish cage belt in major coastal bays used for aquaculture under local legislation.
Impacts of coastal aquaculture on mangroves
The banning of the conversion of mangroves to fishponds was initiated by DA-DENR in 1990. This is enforced through the non-issuance/stoppage of Fisheries Lease Agreements (FLA), increases in the rental price of FLA through DA-FAO 125-1 and the mangrove reforestation stewardship contract to be awarded to coastal communities who shall be responsible for implementing and managing their own mangrove resources.
7. FUTURE AQUACULTURE DEVELOPMENT
As a preliminary effort, the Philippine Government, through the initiative of the Bureau of Fisheries and Aquatic Resources, recently conducted a national seminar-workshop on aquaculture and environment. The workshop was sponsored by the Joint Philippine Team (UPV, UPLB, CLSU, SEAFDEC, AQD and BFAR) of the Asian Fisheries Social Science Research Network (AFSSRN) in collaboration with ICLARM and the IDRC of Canada. It was a well attended and timely workshop before the Regional Workshop in Bangkok on the same subject was held. The participants were known representatives from the multisectors engaged in aquaculture and environment activities of various disciplines.
Among the major outputs of the workshop is the delineation of the different intervening issues and problems categorised into four sub-sectors (policy and legal; socio-economics; environmental and ecological; and aquaculture development) which are the main factors affecting aquaculture development and its relationship to the environment in the Philippines. The results and workshop recommendations are presented in Annex I.
REFERENCES
Baticados, M. C. L and Paclibare, J. O. 1991. The use of chemotherapeutic agents in aquaculture in the Philippines, p 00–00. In: Shariff, M. Subasinghe, R. and Aurthur, J. R. (eds). Proceedings of the First Symposium on Diseases in Asian Aquaculture. Fish Health Section, Asian Fisheries Society, Manila.
Bondad-Reantaso, M.G. and Aurthur, J.R. 1990. The parasites of Nile tilapia (O. niloticus) in the Philippines, including an analysis of changes in the parasite fauna of cultured tilapia from fry to marketable size. In: R. Hirano and Hanyu, I. (eds) The Second Asian Fisheries Forum, pp 729–734, AFS, Manila, Philippines.
Camacho, A.S. and Bagarinao, T.U. 1987. Impact of fish pond development on the mangrove ecosystem. In: Mangroves of Asia and the Pacific: Status and Management, pp 383–406. Technical Report UNDP/UNESCO Research and training pilot programme on mangrove ecosystems in Asia and the Pacific.
Estudillo, R. and Gonzales, C. 1984. Red tides and the paralytic shellfish poisoning in the Philippines. In: White, A.K. Anraku, M. and Kok-Kuang, H. (eds). Proceedings of a consultative meeting on Toxic red tides and shellfish toxicity in Southeast Asia, pp 72–79. 11–14 September, 1984, Singapore.
Gacutan, R. Q., Tabbu, M. Y., Aujeru, E. J. and Icatlo, F. 1985. Paralytic shellfish poisoning due to Pyrodinium bahamense var. compressum in Mati, Davao Oriental. Philippine Marine Biology 87: 223–227.
Juliano, R. O., Guerrero, R. III., and Ronquillo, I. 1989. The introduction of exotic aquatic species in the Philippines. In: de Silva, S. S. (ed). Exotic aquatic organisms in Asia, pp 83–90. AFS Special Publication No3. AFS, Manila.
Llobrera, A. T. 1987. Effects of farming phase and in-plant processing on the microbial quality of prawn (P. monodon). Term report of an FAO funded study submitted to SEAFDEC, 1987.
Natividad, J.M. 1987. Report on Philippine fish quarantine and certification programs. In: Aurthur, J. R. (ed). Fish Quarantine and fish diseases in South and Southeast Asia: 1986 update. pp, 62–72. AFS Spec. Publication. No. 1. AFS, Manila, Philippines.
Primavera, J.H. 1993. A critical review of shrimp pond culture in the Philippines. Reviews in Fisheries Science, 1 (2): 151–201 (1993).
SOGREAH/SOGELERG, 1991. Environmental assessment of Laguna de Bay, Philippines. Final Report of the Ministere Des Affaires Estrangeres of France. October, 1991. pp. 23–99.
GLOSSARY OF ABBREVIATIONS:
| A & D | Alienable and Disposable Lands |
| ADB | Asian Development Bank |
| BAI | Bureau of Animal Industry |
| BAR | Bureau of Agricultural Research |
| BAS | Bureau of Statistics |
| BCGS | Bureau of Coast and Geodetic Survey |
| BFAD | Bureau of Foods and Drugs |
| BFAR | Bureau of Fisheries and Aquatic Resources |
| BFD | Bureau of Forest Development (now Forest Management Bureau) |
| BL | Bureau of Lands (now Land Management Bureau) |
| BS | Bureau of Soils (now Bu. of Soils and Water Management) |
| BUCF | |
| CRM | Coastal Resources Management Program |
| CLSU | Central Luzon State University |
| DA | Department of Agriculture |
| DENR | Department of Environment and Natural Resources |
| DOH | Department of Health |
| DOSt | Department of Science and Technology |
| DTI | Department of Trade and Industry |
| EIA | Environmental Impact Assessment |
| EMB | Environmental Management Bureau |
| EO | Executive Order |
| EUS | Epizootic Ulcerative Syndrome |
| EWD | Early Warning Device |
| FAC | Freshwater Aquatic Centre |
| FAO | Fisheries Administrative Order |
| FLA | Fishpond Lease Agreement |
| FNRI | Food and Nutrition Research Institute |
| FPA | Fertilisers and Pesticides Authority |
| FQS | Fisheries Quarantine Station |
| FSP | Fisheries Sector Program |
| GNP | Gross National Product |
| ICLARM | International Centre for Living Aquatic Resources Management |
| LGC | Local Government Code |
| LGU | Local Government Unit |
| LLDA | Laguna Lake Development Authority |
| MIA | Manila International Airport (now NAIA) |
| MSU | Mindanao State University |
| NAMRIA | National Mapping and Resource Information Authority |
| NCSO | National Census and Statistics Office |
| NBBP | National Bangus Breeding Program |
| NRDA | National Economic and Development Authority |
| NIST | National Institute of Science and Technology (now DOST) |
| NPCC | National Pollution Control Commission |
| PCAMRD | Philippine Council for Aquatic and Marine Resources development |
| PD | Presidential Decree |
| PHRDC | Philippine Human Resources Development Centre |
| PSP | Paralytic Shellfish Poisoning |
| SEAFDEC AQD | Southeast Asian Fisheries Development Centre, Aquaculture Department |
| SRDC | Seafarming Resources Development Centre |
| UP MSI | University of the Philippines Marine Science Institute |
| UPVCF | University of the Philippines in the Visayas College of Fisheries |
ANNEX I: Aquaculture Development and the Environment in the Philippines
Priority Problems, Issues, Recommendations.
Sub-sector A: Legal Policy.
| Problems | Recommendation | Researchable Areas | |||
|---|---|---|---|---|---|
| 1. | Lack of zonation of areas for aquaculture (fish pens, fish cages, oyster beds, seaweeds and fish sanctuaries) in municipal waters (coastal areas). There should also be zones for Fish Corrals in municipal waters. | • | Require the enactment of municipal fishery ordinances to include the zonation of all areas for aquaculture in municipal waters (coastal areas). | • | Establishment of criteria for zonation. |
| • | Socio-economic and impact studies. | ||||
| • | If they already have fishery ordinances, to include zonation of all areas for aquaculture resources. | ||||
| • | The National Govt to provide technical assistance to LGUs in zonation of all areas for aquaculture and the enactment of ordinances | ||||
| 2. | Existing fisher laws, rules and regulations are applicable only to area covered by fishpond lease agreement (FLA). | • | Strict enforcement and compliance of existing laws like Proclamation 2146, PD 1586 and AO 3430. | • | Study on the carrying capacity of certain tributaries or rivers as sources of water supply for fish ponds. |
| 3. | Lack of regulation on pesticides, antibiotics, fertilisers, chemicals and other therapeutic drugs used in aquaculture. | • | Enactment of laws regulating the use of pesticides, antibiotics, fertilisers, chemicals and other therapeutic drugs in aquaculture | • | c/o Dr Fortes, UPV Inst. of Fisheries Policy Devt.' and Management. |
| 4. | Lack of quarantine laws on fish and fishery products in all forms and stages. | • | Enactment of legislation on quarantine laws on fish and fishery products in all forms and stages. | • | Review of all existing laws and literature on the subject matter. |
| 5. | Lack of legislation on economic rent for fishponds. | • | Enactment of legislation on economic rent for fishponds. | • | Research is being conducted by PIDS. |
| 6. | Non-implementation of the MOA between DA and DENR and between DA and DAR. | • | Strict implementation of these two MOAs. | ||
| • | Propose amendment between DA and DENR to effect that once the area is reverted to DENR it will remain as public land and will not be converted to a titled property. | ||||
| • | Revise the two MOAs for conversion into EO to be signed by the President directing the three departments about fish pond areas under lease agreements. | ||||
| 7. | Definition of Sabalo is technically deficient. | • | Amend the FAO on Sabalo to incorporate the necessary technical requirements. | • | c/o Mr Nelson. A. Lopez, BFAR, National Bangus Breeding Programme. |
| 8. | Lack of legal definition of aquaculture | • | To adopt the definition on FAO of aquaculture for incorporation in the amendment of existing law or in the enactment of the proposed fisheries code. | ||
| • | Simply stated, aquaculture may be defined as husbandry of aquatic animals. | ||||
| 9. | Some of the existing laws on aquaculture are either obsolete, inactive or outdated. | • | Continuous review and updating of existing laws on aquaculture. | ||
| 10. | Inadequate enforcement of laws and regulation on aquaculture. | • | Update and compile pertinent laws on aquaculture for the LGUs reference in the enactment of their fishery ordinances. | • | Socio-cultural political economic studies. |
| • | Training of LGU personnel on the effective implementation of aquaculture and environmental laws. | ||||
| • | Acquisition of facilities to effectively enforce the laws on aquaculture and the environment. | ||||
| • | Promotion of community based resource management. |
ANNEX I: Aquaculture Development and the Environment in the Philippines
Priority Problems, Issues, Recommendations.
Sub-sector B: Environmental and Ecological.
| Problems | Recommendations | Researchable Areas | |||
|---|---|---|---|---|---|
| 1. | Organic Pollution. | • | Intensify/strengthen information dissemination on monitoring and enforcement programmes of Govt and non-Govt agencies. | • | Fish health/disease (pathogens, environment-friendly controls etc). |
| 2. | Fish Diseases. | • | There is a need for a national scheme to develop aquatic zonation (determine proper water use). | • | Ecological assessment. |
| 3. | Siltation due to denudation of forests/watershed areas. | • | Strengthen/develop quarantine services. | • | Environmental/water quality monitoring. |
| 4. | Industrial/domestic wastes. | • | Conduct impact studies. Conduct research on the formulation of environment-friendly preventive controls/measures against diseases. | • | Waste water treatment. |
| 5. | Use of pesticides, chemicals and chemotherapeutic agents. | • | Immediate banning of antibiotics used in aquaculture which are also used in human disease. | • | Studies on indigenous materials as substitutes for pesticides. |
| 6. | Fishpond effluents. | • | Establishment of fishpond water treatment, disposal and recycling facilities. | • | Development of alternative technology not dependant on chemical inputs (biological means) |
| 7. | Abandonment/improper removal of aquaculture structures (wooden/bamboo pens and cages) | • | Strict enforcement of policy guidelines on the proper use and removal of aquaculture structures. | • | Studies on the acute and chronic effects of pesticides, chemicals and other non-biodegradable substances on cultured organism environment. |
| 8. | Lack of guidelines and impact studies on the utilisation of resources. | • | Development of appropriate technology to prevent intrusion of seawater. | • | Studies on the ecological effects of integrated farming. |
| 9. | Insufficient dissemination of monitoring and enforcement programmes of different agencies. | • | Regulation of entry of exotic species | ||
| 10. | Saltwater intrusion. | • | Promote integrated farming systems. | ||
| 11. | Over exploitation of the environment (beyond ecological limits). | • | Reforest denuded watershed areas. | ||
| • | Linking of various/appropriate institutions such as national committee on biosafety regarding quarantine. |
ANNEX I Aquaculture Development and the Environment in the Philippines
Priority Problems, Issues, Recommendations.
Sub-sector C: Socio-economic.
| Problems | Recommendations | Researchable Areas | |||
|---|---|---|---|---|---|
| 1. | Accessibility of the resource to the resource users (more knowledgeable/influential fish pond operators. | • | Proper legislation and implementation. | • | Valuation of aquatic resources. |
| 2. | Low level of environmental awareness. | • | Multi-sectoral participation. | • | Cost-benefit analysis of environmentally friendly aquaculture technologies. |
| 3. | Rapid increase in population growth which adds pressure on resources. | • | Systematised information dissemination. | • | Economic analysis of biodynamic fish farming systems. |
| 4. | Limited credit and Marketing facilities. | • | Appropriate legislation. | • | Comparative analysis of intensive and extensive aquaculture practices. |
| 5. | Lack of proper valuation of resources and the environment. | • | Monitoring and evaluation of culture practices which impact on the environment. | • | Socio Economic and investment. opportunities studies in specific areas. |
| 6. | Lack of alternative sources of income. | • | Proper implementation of family planning programmes. | • | Environment related attitude studies-LGUS and resource users and community at large. |
| 7. | Weak organisation of fisherfolks. | • | Relax (stringent credit requirements). | • | Income and expenditure patterns of the aquaculture participants/sectors. |
| 8. | Lack of political will and skill. | • | Proper marketing network. | • | Educational opportunities and occupational aspirations of fishing households. |
| • | Research model building national resource accounting etc. | • | Development of entrepreneurial skills among fishing households. | ||
| • | Attitude change campaign. | • | Demand analysis of aquaculture products. | ||
| • | Introduction of livelihood projects. | • | Economic evaluation of specific environmental policies (existing and proposed on aquaculture industry. | ||
| • | Availment of credit. | • | Gender studies in aquaculture. | ||
| • | Facilitate community organising (GOs, NGOs). | • | Health impact of aquaculture products on consumers. | ||
| • | Strengthen capabilities of LGUs and fisherfolks. | • | Health status of fish farming communities by commodity. | ||
| • | The effect of comprehensive agrarian reform programme (CARP) on aquaculture development. | ||||
| • | Case study application of mathematical and econometric models on the allocation of aquaculture inputs. | ||||
| • | Sustainable development- A multi-disciplinary perspective. |
ANNEX I Aquaculture Development and the Environment in the Philippines
Priority Problems, Issues, Recommendations.
Sub-sector D: Aquaculture Development.
| Problems | Recommendations | Researchable Areas | |||
|---|---|---|---|---|---|
| A | Brackishwater Aquaculture | ||||
| 1. | Policies: a. DENR standards not suitable (parameters need review). b. Lack of zoning. | • | Review/revision of DENR water quality standards. Creation of a multi-sectoral monitoring group. | • | Investigation on the effects of chemical use in aquaculture on the environment. |
| 2. | Technology: a. Wastewater management techniques and pollution devices. b. Enforcement of environmental compliance/ equipment to monitor the environment. c. Lack of personnel/equipment. d. Existing intensive culture practices. | • | Zoning laws. | • | EIA of fish pond effluents on marine ecosystems. |
| 3. | Resource assessment on the level of utilisation. | • | Legislation on the use and control of drugs | • | Development of cost-effective and environment friendly feeds. |
| 4. | Setting of production target by government (basis and support systems). | • | Restrict the use of drugs important in human medicine. | • | Biofiltration studies. |
| 5. | Regulation on the use of chemical and biological products in aquaculture (implementing rules). | • | Allocation of areas for reservoirs and settling ponds. | • | Resource assessment on pond utilisation. |
| 6. | Intrusion of saline waters into freshwater aquifers. | • | Use of biofilters. | ||
| • | Strict enforcement of laws on wastewater discharge by industries. | ||||
| • | Practice semi-intensive crop rotation. | ||||
| • | Strengthen co-operatives. | ||||
| • | Reforestation of all ponds. | ||||
| • | Shrimp farm technology using full strength seawater. | ||||
| B | Coastal Aquaculture | ||||
| 1. | Dumping of waste in seawater/offshore areas. | • | Strict enforcement of laws on waste disposal by DENR. | • | Resource assessment of coastal areas. |
| 2. | Destructive fishing practices. | • | Enforcement of fishery laws. | • | Coastal enhancement studies. |
| 3. | Illegal fishing practices. | • | Consolidate the Comprehensive Agriculture Reform Programme. | • | Co-management of fishery resources by fisherfolk community and the Govt. |
| 4. | Lack of enforcement. | • | Strengthen community organising and institutional building. | ||
| 5. | Industrial waste. | • | Zoning of coastal area. | ||
| 6. | Aquaculture effluents. | • | Enforcement of laws on conversion of mangrove areas to fishponds | ||
| 7. | Enforcement of laws on conversion of mangroves to fish ponds. | • | Formulation/implementation of fishery management system and policies giving priority to fisher folk communities. | ||
| 8. | Resource use conflicts on tourism. | ||||
| 9. | Lack of community organisation and institution building. | ||||
| 10. | Open access characteristics. | ||||
| 11. | Lack of appropriate fishery management systems. | ||||
| 12. | Legislation-institution/sectoral conflicts. | ||||
| 13. | Encroachment of coastal areas by commercial fishers | ||||
| C. | Freshwater Aquaculture | ||||
| 1. | Institutional arrangements co-ordination among Govt. agencies and fish farmer organisations. | • | Recongnition of right/privileges/knowledge of fish farmers organisation. | • | Resource assessment of freshwater bodies. |
| 2. | Lack of political will in implementing PO initiated programmes. | • | Zoning Laws. | • | EIA of introduction of new species. |
| 3. | Resource use conflict e.g. fish production vs tourism. | • | Rehabilitation of freshwaters. | • | Resource rent. |
| 4. | Improper use of aquaculture technology. | • | Reduction of existing aquaculture facilities. | • | Lake rehabilitation. |
| 5. | Institutional sector conflicts in the legislation process and law enforcement. | • | Stocking of genetically improved tilapia. | • | Participatory action and research on allocation of resources for fish culture. |
| • | Improve organisational management structure of LLDA and other Govt. Agencies. | ||||
| • | Fish farmers sectoral representation. | ||||
| • | Improve appropriate aquaculture technology, especially feeding practices. | ||||
| • | Strengthen community organising and institution building. |
by J.M.P.K. Jayasinghe, National Aquatic Resources Agency, Colombo.

Shrimp ponds built inside lagoons in Sri Lanka.
1. SUMMARY
Shrimp culture has been selected as the culture system to be studied in detail in this report as a result of its present status, contribution to the total fisheries foreign exchange earnings and its influence on the coastal environment of Sri Lanka. Several adverse impacts of the industry on the physical, chemical, biological and social environment have been identified and quantified in the present study. Increased awareness and education among shrimp farmers, improved and more effective implementation of existing rules and regulations will contribute to a sustainable development of the Sri Lankan shrimp culture industry in the future.
2. INTRODUCTION
Fish is the most important source of animal protein in Sri Lanka, comprising 65% of the total animal protein consumption. The inland water resources of Sri Lanka include 250,000 ha of freshwater and 162,500 ha of brackish water areas. Associated with those are coastal swamps and other low lying land areas which have potential for aquaculture development. Several environmental problems have emerged due to the recent rapid expansion of aquaculture activities in Sri Lanka which has shown the need to consider environmental factors in aquaculture development and allocate resources in a more sustainable manner. Several studies have been initiated by the National Aquatic Resources Agency (NARA) with a view to introducing less environmentally damaging, sustainable aquaculture development in Sri Lanka.
In response to a request by the governing council, NACA has implemented a programme on environmental assessment and management for aquaculture development. The guidelines developed during the planning workshop have helped NARA to initiate and carry out studies in a more effective and organised manner, which included several new concepts. Considering the present status, potential for future development and the policies of the government of Sri Lanka, pond culture of shrimp has been selected for the detailed country study.

Map of Sri Lanka.
3. STATUS OF AQUACULTURE
3.1 Introduction
Aquaculture in Sri Lanka is a relatively new development, with interest in fish culture first appearing during the 1950's. Shrimp culture, however, was only initiated during the last decade and before this time shrimp production in Sri Lanka was based solely on capture fisheries. Shrimp culture started in the early 1980's and the first commercial production entered the market in 1984 in very small quantities. During 1992, the total production of cultured shrimps was around 1,200 tonnes. The annual per capita consumption of fish, shrimp and other aquatic products is currently around 17.5 kg. The target per capita consumption is 21 kg, in line with the Government policy to increase nutritional standards of the people. According to targets, Sri Lanka is expected to earn Rs. 1,252 million by 1994 from the shrimp culture industry (Table. 1). This will represent 63% of total foreign exchange earnings from the export of aquatic products. The fisheries sector contributes 1.9% to the gross domestic production (GDP) of Sri Lanka.
Table 1: Targets for export of fishery products, adopted from the Ministry of Fisheries and Aquatic Resources (1992).
| Item | Value (Rs. Million) | |
|---|---|---|
| 1993 | 1994 | |
| Shrimps | ||
Capture | 627 | 690 |
Culture | 1,044 | 1,252 |
| Lobsters | 137 | 144 |
| Crabs | 27 | 27 |
| Aquarium Fish | 138 | 177 |
| Misc. Products | 124 | 124 |
(Note: 49 Rs = 1 US $)
Historical records indicate that the following fish species have been introduced in Sri Lanka for culture purposes: Ctenopharyngodon idella; Hypophthalmichthys nobilis; Hypophthalmichthys molitrix; Cyprinus carpio; Labeo rohita; Cirrhinus mrigala; Catla catla and Oreochromis sp. Production figures are not available for individual species. Total inland fish production for the period 1979 to 1989 is given in Table 2. Tilapia (Oreochromis sp.) dominate the catches in inland water bodies. Penaeus monodon is the only shrimp species cultured in Sri Lanka, although attempts have been made culture P. indicus, P. merguensis and P. semisulcatus. There are seven established hatcheries with a production capacity of 130 million post larvae/year. There are plans to develop one more hatchery for P. monodon and one for freshwater prawns.
3.2 Location of shrimp farms
Almost all of the shrimp culture development is restricted to the North Western Province (NWP) of Sri Lanka. This province is subdivided in to 10 administrative sub-divisions. The coastline of the NWP is approximately 120 km and includes several lagoons, estuarine systems and connected water areas. Three climatic zones (wet zone, dry zone and arid zone) can be identified in this district and shrimp farms are located in all of these zones. The major brackish water bodies in this province are Puttalam lagoon, Mundal lagoon and Chilaw lagoon. Eighty percent of the shrimp farms are located along a manmade canal (Dutch canal) which connects Daduru Oya, Mundal lagoon system and Puttalam lagoon. This canal serves as source for water supply as well as source for effluent discharge from these farms.
Table 2. Inland fish production, 1979–1989.
| Year | Production (x103 tonnes) |
|---|---|
| 1979 | 17.4 |
| 1980 | 20.2 |
| 1981 | 29.6 |
| 1982 | 33.3 |
| 1983 | 36.1 |
| 1984 | 31.9 |
| 1985 | 32.7 |
| 1986 | 35.4 |
| 1987 | 36.5 |
| 1988 | 38.0 |
| 1989 | 39.7 |
3.3 Legal frame work for the environmental management of aquaculture in Sri Lanka
Legislation
Several rules, regulations, legislation and laws in Sri Lanka deal with the activities related to
aquaculture development. Legal regulations relevant to environmental management of aquaculture are:
| Legislation | Scope |
|---|---|
| 1. Fisheries Ordinance 1956. | Introduction of new species. |
| 2. Draft Fisheries Act. | Licensing of fish farms. |
| 3. Coast Conservation Act No. 57 | Permit procedures for any development activity in coastal zone. |
| 4. National Environmental Act No. 47, No. 56 (amendment 1988, amendment 1993). | Prohibition of discharges and emission of effluent to environment. Environment licensing. |
| 5. Soil Conservation Act No. 25 1951. | Control of soil degradation. |
| 6. National Aquatic Resources Research and Development act - No. 54, 1981. | Development, management and conservation of aquatic resources. |
| 7. Fauna and Flora Ordinance. | |
| 8. National Wetland Heritage Bill. |
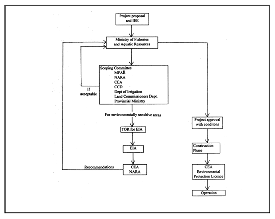
There is an Inter-Ministerial Scoping Committee to examine aquaculture development projects. The allocation of state land is recommended by this committee to the Land commissioner. The approval of this committee is also important for obtaining financial assistance. Normally these meetings are scheduled once a month. The committee consists of the following agencies:
Ministry of Fisheries and Aquatic Resources (MFAR).
National Aquatic Resources Agency (NARA).
Central Environmental Authority (CEA).
Coast Conservation Department (CCD).
Land Commissioners Department.
Provincial Ministry.
Land Reclamation and Development Board (SLRDB).
Department of Irrigation.
The procedure followed by this committee is given in Figure 1. The developer has to submit a project proposal together with an initial environmental examination (IEE), to the Ministry of Fisheries and Aquatic Resources for consideration. This application is then directed to the members of the scoping committee. NARA is expected to look into the feasibility, sociological and environmental aspects. CEA is involved in assessing environmental aspects. The initial environmental examination is essential for all aquaculture projects irrespective of size. IEE provides information on the specific location, investment, soil quality, water quality, pond plans, water requirements, details of water discharge, basic sociological aspects and environmental aspects. IEE may provide information sufficient to assess most of the small scale projects and projects identified in less environmentally sensitive areas. If the project is above 5 ha and appears to be located in an environmentally sensitive area, the committee will give terms of reference (TOR) for an environmental impact assessment (EIA). Projects are approved with a set of general conditions which includes general mitigation or protection measures. There will also be conditions specific to the project.
Special consent systems
There is an environmental protection licence system for the use of lakes, rivers, streams and coastal
areas (including mangroves) for aquaculture.

Figure 1: Procedure followed by inter-ministerial committee in approving aquaculture projects.
Water quality, pollution control and monitoring
The National Environmental Act stipulates water quality standards for industrial and domestic effluent
discharged into various water bodies. Tolerance limits for aquaculture waste water discharged into
irrigation waters, inland surface waters and marine coastal waters are also stipulated. There are also
criteria that define acceptable water quality for aquatic life in freshwater and brackish water
environments. These standards are to be monitored and enforced by the CEA in future. The CEA has
the right to cancel licences in the case of any malpractice or breach of agreement.
Control of the movement of fish
There are codes of practice for the introduction of new species. Sri Lankan legislation also requires a
certificate of health from the country of origin for imports of live fish. A special committee recently
concluded that ideally there should be a centralised quarantine facility supported by a fully equipped
diagnostic laboratory. However, due to limitations of expertise and funds, this was not considered
immediately feasible and instead a “self-quarantine system” was established. Under this system, all
imports would be held in quarantine in an approved facility until they are inspected and cleared by a
Department of Animal Health and Husbandry Quarantine Officer.
Control of toxic or hazardous substances, or pharmaceutical preparations
There are no laws or regulations governing the use of chemotherapeutants in aquaculture. Antibiotics,
malachite green and many other chemicals are freely available without veterinary prescriptions in Sri
Lanka.
Control of pesticides
There is no legislation regarding the use of biocides in aquaculture but there is a list of permitted,
restricted and banned herbicides and pesticides with regard to use in agriculture and in pest control.
“Protected areas”
Aquaculture activities are not allowed in areas protected under the Wildlife Act. These include national
wildlife parks and bird sanctuaries. An attempt has been made to conserve several wetlands under the
RAMSAR convention. A number of recent documents including the National Conservation Strategy
and the National Environmental Action Plan identifies management of wetlands and their resources.
Protection of indigenous species
There are codes of practice regarding the introduction of new species with the aim of protecting
indigenous wildlife. In addition, the new draft fisheries act foresees the special protection of aquatic
flora and fauna by safeguarding natural breeding grounds and habitats of fish with particular regard to
aquatic ecosystems, such as mangroves and coral reefs. Two marine sanctuaries have been declared in
the western and southern coasts. A list of indigenous fish are being prepared with the view of restricting
their exports.
Fish health and quarantine
There is presently no specific quarantine system in Sri Lanka, although there is concern about the
dangers of possible introduction of pathogens with the importation of live fish. Sri Lankan legislation
requires a certificate of health from the country of origin for any importation of live fish, however, only
a general statement that the fish are healthy is required. Visual examinations of consignments are made
by quarantine officers at ports of entry, but these officials are not specifically trained in fish diseases.
Thus, there are no effective health checks or certification of fish imports into Sri Lanka. Any farming
activity that is concerned with new species has to go through the scoping committee.
Product quality control
There are standards for aquaculture product quality that are monitored and enforced by the Bureau of
Standards in collaboration with NARA and the Department of Commerce. Standards with regard to
shrimp quality are covered under Sri Lanka Standards (SLS):10(1981)1st Revision.
3.4 Institutional framework
Governing aquaculture:
| Institution | Major Functions |
|---|---|
| National Aquatic Resources Agency (NARA). | Operation/Planning/monitoring. |
| Land Commissioners Department. | Planning. |
| Central Environmental Authority (CEA). | Planning/monitoring. |
| Coast Conservation Department (CCD). | Planning/monitoring. |
| Irrigation Department. | Planning. |
| Land Reclamation and Development Board. | Planning/operation. |
Governing environmental issues relating to aquaculture:
| Institution | Major Functions |
|---|---|
| Central Environmental Authority (CEA). | Management |
| Ministry of Fisheries & Aquatic Resources (MOFAR). | Management. |
| Coast Conservation Department (CCD). | Management. |
| National Aquatic Resources Agency (NARA). | Research/management. |
| University of Peradeniya/Vidyalankara/ Ruhuna /Colombo / Jaffna/Batticoloa. | Research/education. |
The Ministry of Environment and Parliamentary Affairs is charged with national environmental policy, planning and regulations.
Government policy
In the past, the inland fisheries and the aquaculture industry in Sri Lanka has been heavily subsidised by
the Government. This included a 50% subsidy for pond culture farmers, free stocking of fish seed in
inland waters, and even seed transportation was handled by the Government. There was a recent policy
decision to terminate state patronage for inland fisheries. As a result, the private sector is now being
encouraged to invest further in these operations. Regulatory and welfare functions will continue to be
discharged by the Government. Research into inland fisheries and aquaculture will be assigned to
NARA which is the research arm of the Ministry of Fisheries and Aquatic Resources. Inland fisheries
activities of the Government of Sri Lanka in future will be:
Maintenance of Inland Fisheries Centres of the Ministry. The Inland Fish Breeding Centres of the Ministry will be leased to the private sector for fish breeding and fingerling production. The shrimp hatchery complex at Karukkapone, Chilaw which was constructed under the Sri Lanka Aquaculture Development Project funded by the ADB will be leased/sold to the private sector.
Regulation of inland fisheries: The Ministry of Fisheries and Aquatic Resources will continue to exercise regulatory functions such as:
Settlement of fishing disputes, etc.
Welfare facilities for the fishermen. The Ministry will continue to provide welfare facilities such as the allocation of lands, provision of housing and sanitary facilities for inland fishermen, implementation of insurance schemes and formation of Fishermen Co-operative Societies.
District level co-ordination and implementation. Fisheries Inspectors have been appointed to each Administrative Division to operate from Kachcheries, under the supervision of Government Agents, with a view to implementing the functions as well as collecting catch statistics.
Bank loans. Bank loans can be granted to the private sector for inland fisheries under the normal credit schemes, with consideration of the feasibility of the project.
Self employment schemes. Self employment schemes in inland fisheries could be continued with assistance from the Government as there is no direct state involvement.
Environmental issues. Environmental issues with regard to aquaculture projects will be considered by the state. An Inter-Ministerial Scoping Committee has been already set up to consider aquaculture projects.
Research activities. Research activities on inland fisheries will be continued by the National Aquatic Resources Agency and other research organisations and Universities.
Assistance from Export Development Board (EDB). The Sri Lanka Export Development Board has to conduct the following activities with regard to ornamental fish culture:
With regard to shrimps and other fishery products the Export Development Board has been authorised to continue activities from 1–4 above and 7.
National Plan
In view of its great potential for development, fisheries and shrimp culture in Sri Lanka has been
accorded a high priority in the National Fisheries Development Plan (1990–1994). A high priority has
also been given to raising the production of shrimp by increasing the pond area from 750 ha in 1990 to
2,000 ha in 1994. Other activities, such as the culture of bivalves, groupers, seaweeds, crabs, milkfish
and brine shrimp, have been identified as potential fields for future development. This plan also takes
into consideration environmental issues, particularly environmental conservation and management.
There are several schemes to finance aquaculture ventures in the Export Development Board (EDB),
Board of Investment (BOI) and in banks. Low interest rates, tax concessions, tax holidays and duty free
imports are some incentives given to developers.
4. INTERACTIONS BETWEEN AQUACULTURE AND THE ENVIRONMENT GENERAL REVIEW
4.1 Impacts of the external environment on aquaculture production
4.1.1 Inland aquaculture
Physical factors
Fish kills resulting from dissolved oxygen depletion and high temperatures (associated with plankton
blooms and eutrophication) have occurred in several dry zone reservoirs. In May 1983, losses of about
100 tonnes of fish valued at US$ 225,000 from Padaviya and Pimburattaewa reservoirs were recorded
and in December 1989, a loss of 50 tonnes valued at US$ 150,000 from Whalkada reservoir occurred.
Formation of sand banks at river mouths are evident in estuaries of north-west, west, and south-west
coast.
Toxic industrial wastes
The release of industrial wastes from paper mills has brought about fish kills in the rivers of
Valachchanai and Embilipitiya. The water used for the seasoning of straw has a very high BOD when
released to watercourses. Recommendations have been made to treat the effluent from the paper mills
and several treatment tanks are now available. Further reports have indicated that industrial effluent
containing vanadium from the fertiliser factory in Sapugaskanda brought about fish kills in the Kelani
river. Recommendations have been made to treat the effluent before release into the river. This factory
is not functioning at present for financial reasons.
Human and agricultural wastes
Organic pollution and eutrophication has caused mass fish kills in a lake in the Colombo City area. In
addition, some hill country streams where there is a cold water fishery have been polluted with urban
wastes. The trout population has been affected in these streams.
Petrochemical discharges
There are no records of petrochemical spills affecting inland aquaculture.
Radioactive contamination
There are no dangers of this nature to freshwater/coastal aquaculture.
4.1.2 Coastal shrimp aquaculture
Physical factors
The limited availability of sites for coastal aquaculture is considered a major constraint to the
development of the industry. On the South-west coast, land reclamation for housing development has
led to a reduction in the area available for fish farms. In southern areas of the country, some wetlands
(e.g. Bundala Lagoon and Karagan Lewaya) are protected under the RAMSAR Convention because of
their value for migratory birds and wild life. A further constraint to farm development is the presence of
acid sulphate soils, which have been found to occur in the south-west, north-west and west coasts. The
Inter-Ministerial Scoping Committee only approves requests for the establishment of shrimp farms in
these areas with reference to the technical reports on soil characteristics furnished by NARA. The main
water source, the “Dutch canal”, at present has lost its connection to the sea due to sand bank formation
which restricts water exchange from tidal movements.
Toxic industrial wastes
There have been no reports of toxic industrial pollution affecting coastal aqua-farms. A recent
application to locate a leather tanning factory (which is suspected to release chromium) in a shrimp
farming area was rejected because of potential impacts on the shrimp industry.
Petrochemical discharges
Oil spills and other petrochemical discharges have not affected coastal aquaculture in Sri Lanka.
Radioactive contamination
There are no problems with radioactive contamination.
4.2 Contamination of aquaculture products
Many types of antibiotics and other chemicals are in continuous use mainly in hatcheries and ornamental fish farms. These may pose a hazard to public health as effluent from these farms is released to the natural environment without treatment. However, no adverse impacts on human health have been recorded as a result of the use of chemotherapeutants in aquaculture. Gloves and masks are provided to some farm workers when using chemicals such as NaOH, malachite green and formalin. Investigations by NARA on fishery products revealed that low concentrations of formalin are sometimes used to preserve fish instead of icing. Formalin residues were found in some marketed fish. This problem has been minimised by legal action and through education. An unconfirmed report has also indicated some fishermen use malathion as a preservative in the processing of dried fish. There have been no reports of red tides or paralytic shellfish poisoning in Sri Lanka.
The following chemicals are used in ornamental fish farms:
1% Copper sulphate - (fungal diseases).
2% Methylene blue - (fungal diseases).
0.5% Formalin solution - (gill flukes).
Tetracycline 250 mg/ 10 litre - (Bacterial infections).
Dipterex 5 ml/ 1000 litre (external parasites).
Problems of microbial contamination have affected some aquaculture farms (Fonseka 1988). High coliform counts have been observed in cultured shrimps in the Chilaw area and in clams and cockles in Negombo and Kalpitiya areas. Shrimp farmers are now using low stocking densities to prevent outbreaks of viral diseases. NARA has introduced a sterilised vacuum packing method for processing cultured shrimps in order to reduce any public health risk. Risk of human infections by digeneans is minimal as prolonged cooking is used in the preparation of these fish in Sri Lanka.
4.3 Impacts of aquaculture on the environment
4.3.1 Inland aquaculture
Physical factors
In Sri Lanka the freshwater aquaculture is not expanding rapidly and very few environmental problems
are associated with the industry.
Interactions between aquaculture and native species
After the introduction of tilapia, commercial catches were dominated by this fish species. The
freshwater finfish disease, epizootic ulcerative syndrome (EUS) has affected indigenous fish stocks in
Sri Lanka. It is believed that pathogenic agents responsible for the disease were released to the natural
environment from ornamental fish farms in the upper reaches of the Mahaweli river. These farms had
probably been contaminated by fish stocks imported from South East Asia (NACA, 1989).
Social conflicts and aquaculture
Extensive fish culture in ponds and seasonal tanks is practised in the dry zone of the country. In these
areas, irrigation and reservoir water is used for aquaculture. As such there is intense competition for
water with agriculture activities (such as paddy cultivation), industry, domestic users and other fish
farms. Irrigation and domestic supply is given priority in water use.
Macrobrachium rosenbergii is cultured on a small-scale in ponds within agricultural areas of the dry zone. Therefore, there is a certain degree of competition for water and land with agriculturists and other aquafarmers.
5. INTERACTIONS BETWEEN AQUACULTURE AND THE ENVIRONMENT IN DEPTH STUDY
5.1 Shrimp pond culture systems in Sri Lanka
5.1.1 Introduction
Over the past few years there has been a rapid development in the shrimp farming industry in the North Western province (Figure 2) of Sri Lanka due to high economic returns. Table 3 presents the different shrimp culture systems in Sri Lanka. Shrimp also contributes significantly to the total foreign exchange earnings from aquatic products, which varied from 48.5 % to 70.3 % during the period 1985 to 1992 (Table 4). Except for the years 1987 and 1988, there was an increasing trend in the quantity of shrimps exported. After 1989, there was a sharp reduction in export quantities due to disease outbreaks in farms.
The majority of farms depend on only one source, the Dutch Canal-Mundal lake system for their supply of brackish water. Figure 3 presents different water supply systems for shrimp farms in Sri Lanka. The Dutch Canal also acts as a receiving body for farm effluent. Moreover, the limited tidal replenishment and water movement of the canal has given rise to severe environmental problems.
5.1.2 Chemical and physical factors
As a result of fertilisation of ponds with agro-chemicals, overfeeding and overstocking, effluent containing high levels of nutrients are released to the Lagoon. A considerable increase in nitrate and phosphate concentrations has been recorded in natural waters in areas developed for shrimp culture.

Figure 2: Distribution of shrimp farms in Sri Lanka
This has resulted in problems of excessive phytoplankton growth. Increased concentrations of toxic metabolites such as ammonia and sulphides are also evident (Table 5).
Table 3. Comparison of three shrimp farming production systems in Sri Lanka.
| Small-scale | Medium-scale | Large-scale | |
|---|---|---|---|
| Stocking density (post-larvae/m2) | 5 – 10 | 5 – 12 | > 10 |
| Average farm area (ha) | 0.5–0.7 | 2 – 15 | > 15 |
| Average pond size (ha) | 0.6 | 1.2 | 1.2 |
| Aeration | None | With or without aeration. | With Aeration |
| Feed | Formulated & Supplementary. | Formulated | Formulated |
| Land ownership | Mostly state owned. | State-owned/private | State-owned |
| Number of culture cycles per year | 1.5–2 | 2 | 2 |
| Average production (t/ha/year) | 1.2 – 1.7 | 1.5 – 2.5 | > 2 |
| Investment | Local | Local | Local/foreign collaboration |

Figure 3: Different types of water supply systems for shrimp ponds in Sri Lanka.
Table 4. Quantity and value of exported shrimps, 1985–1992.
| 1985 | 1986 | 1987 | 1988 | 1989 | 1990 | 1991 | 1992 | |
|---|---|---|---|---|---|---|---|---|
| Quantity of shrimp exported (tonnes) | 1,648 | 1,973 | 1,231 | 1,826 | 2,597 | 1,855 | 942 | 1,143 |
| Value of exported shrimps (SL Rs million) | 303 | 428 | 339 | 526 | 767 | 485 | 454 | 571 |
| Total value of all aquatic products exported (SL Rs. million) | 455 | 608 | 575 | 824 | 1,137 | 883 | 855 | 1,176 |
| Contribution of shrimp to total exports (%) | 66.5 | 70.3 | 58.9 | 63.8 | 67.4 | 54.9 | 53.0 | 48.5 |
The impacts of discharges from shrimp ponds on the environment are now being monitored. Total suspended solid concentrations are known to be very high in the farm effluent (150–200 mg/l) and this has increased total suspended solids in the natural waters of the area. The depth of the Dutch Canal has been greatly reduced by heavy sedimentation, further restricting tidal exchange. It has been reported from some areas on the north-western coast that land has become saline due to seepage of salt water from shrimp ponds. Agricultural land has been seriously affected. In areas where there are no proper discharging facilities for effluent, a build up of salinity in the soil is evident. Salt water intrusion has occurred up to 6 km upstream in paddy growing areas. Several isolated patches of abandoned paddy land can be observed in shrimp culture areas. Moreover, paddy farms adjoining shrimp farms are affected by salt spray during the south-west monsoon when westerly and south-westerly winds predominate. Inundation of coconut land with shrimp farm effluent has resulted in the destruction of coconut palms. Salt water intrusion into the drinking water wells has also become a problem for rural communities.
Table 5. Changes in some water quality parameters in Dutch Canal.
| Parameter | 1983 | 1987 | 1992 |
|---|---|---|---|
| pH | 4.8–6.0 | 5.3–7.3 | 7.25–8.8 |
| Salinity (ppt) | 0 – 26 | 0 – 33 | 15 – 33 |
| Phosphate (ppm) | 0.02 – 0.5 | 0.05 – 0.85 | 0.026 – 2.0 |
| Nitrates (ppm) | 0.01 – 1.6 | 0.01 – 2.7 | 0.02 – 3.4 |
| Nitrite (ppm) | nd | 0.02 – 0.32 | 0.2 – 1.4 |
| Sulphides (ppm) | nd | 0.02 – 0.61 | 0.2 – 1.8 |
| Temperature (°C) | 23 – 32 | 23 – 32 | 25 – 32 |
| Turbidity (NTU) | 5 – 19 | 7 – 23 | 5 – 98 |
| Total suspended solids (mg/l) | 10 – 22 | 30 – 160 | 50 – 300 |
| BOD5 (mg/l) | nd | nd | 48 – 25 |
When compared with the acceptable limits and optimal ranges of water quality parameters for shrimp culture, high concentrations of total suspended solids in water appears to be a major problem. The use of sedimentation tanks to treat incoming as well as discharging water can improve the quality of the water and related environmental problems.
5.1.3 Acid soils
The majority of shrimp farms in Sri Lanka, are located in pyritic soils. Pyrites in the deeper layers of soil get exposed during pond construction. The overall reaction responsible for pyrite oxidation is as follows:
FeS2 + 15/4 O2 + 7H2O = Fe(OH)3 + 2SO42- + 4H+
Acid sulphate soils vary in terms of acidity and potential acidity, soil texture, maturity stage and other factors. Two types of acid sulphate soils (and two potentially acid sulphate soils) have been identified in areas developed for shrimp culture. Potentially acid sulphate soils produce extremely acidic conditions upon oxidation. In shrimp culture ponds constructed on acid sulphate soils there is a inherent tendency for decreasing pH levels (Table 6). This is usually masked by heavy liming by farmers. The possibility of formation of several different iron hydroxides in ponds developed on acid sulphate soils has been revealed in a recent study (Jayasinghe 1991). Deposition of these hydroxides may cause similar problems in wild crustacean populations. The stresses generated by these processes are also responsible for disease outbreaks and increases in pathogen levels due to outbreaks of disease in cultured populations has resulted in the establishment of disease agents in wild stocks (ADB, 1990).
Table 6. pH values of different acid sulphate and potential acid sulphate soils before and after incubation.
| Acid sulphate/potential acid sulphate soil category. | pH before incubation | pH after 3 months moist incubation |
|---|---|---|
| 1. Unripe sulphidic clay | 4.8 | 3.2 |
| 2. Ripe clay with sulphidic sub-soils | 5.2 | 2.9 |
| 3. Raw acid sulphate muck | 3.4 | 3.2 |
| 4. Half ripe clay with acid sulphate sub-soil | 3.7 | 3.2 |
The water discharged from shrimp ponds following pond preparation procedures can contain high concentration of iron, manganese and aluminium due to the low pH levels of the water (Table 7). A general tendency of increasing pH levels has been observed in natural water bodies after the development of shrimp farms over the past few years. This is attributed to the fact that the ponds are heavily limed. Farms abandoned due to improper site selection have left areas of unprotected, bare land that have been subject to soil erosion. About 100 ha of constructed ponds have been abandoned due to problems associated with high salinity and seepage in Puttalam district. Most of these farms were constructed before the scoping committee was established.
Table 7. Concentrations of metal ions and pH in water draining ponds during pond preparation in acid-sulphate soil areas in Sri Lanka.
| Farm Site | pH | Iron (mg/l) | Aluminium (mg/l) | Manganese (mg/l) |
|---|---|---|---|---|
| A | 3.5 | 19.3 | 2.5 | < 0.16 |
| B | 3.9 | 12.7 | 1.8 | 1.12 |
| C | 2.7 | 17.6 | 2.35 | 3.18 |
Most of the wetlands in demand for aquaculture developments are located in flood plains. Wetlands absorb flood water and release it slowly. In Puttalam, 450 acres of land to be used for aquaculture purposes form part of a total flood plain of 1,370 acres (Figure 4). Conversion of these lands to ponds will reduce the flood plain by around 33 percent. Various adverse effects are predicted including a rise in flood level, retention of floods for a prolonged period, inundation of paddy fields and the complete cut-off of several fishing villages downstream. During 1992, unusual flood levels were observed in Archchikattuwa AGA Division where there is considerable development of shrimp culture.
5.1.4 Chemical factors
The following chemicals are used in shrimp culture ponds/hatcheries in Sri Lanka:
Tea seed cake (saponin): 100 kg tea seed/ha or 1 ppm saponin - for removal of unwanted fish species in shrimp ponds.
Malachite green: 0.03 ppm - to reduce excess zooplankton in order to increase phytoplankton growth in shrimp ponds.
CaCO3: in ponds of pH 6–7, 250 kg CaCO3/ha; in ponds of pH 5–6, 500 kg CaCO3/ha; In ponds with pH < 5, 750 kg CaCO3/ha - to reduce acidity of water and soil.
CuSO4: 0.1 ppm - to reduce plankton growth in ponds.
KMnO4: 0.1 ppm - to reduce plankton growth in ponds.
Formalin: 1 ppm solution - to remove the algal growth on the outer shell of shrimps.
Super phosphate (P2O5), urea, (NH4)2 : 7 kg/ha; 4 kg/ha; 7 kg/ha respectively, are added to fertilise the ponds.
NaOH: 1% solution is sprayed on pond bottoms to remove fish fry, pathogens etc.
Antibiotics including chloramphenicol, oxytetracycline, terramycin and Furan are used in hatcheries for bacterial infections and fungal infections.
In most of the hatcheries there is an indication that antibiotics are used regularly, although the farmers are not willing to give details. As a result of over-fertilisation of ponds with chemical fertiliser, plankton growth in the Dutch Canal has increased during some seasons of the year.
5.2 Impacts of coastal aquaculture on mangroves
Removal of mangroves for construction of shrimp farms and for obtaining fence posts for shrimp farms has taken place in the North Western Province. Of a total area of 1,083 ha utilised or earmarked for brackishwater shrimp farming on the north western coast in 1987, 359.5 ha were located in healthy mangrove areas. Destruction of mangrove in the buffer zones between farms and open water sources has also been reported. With the further expansion of the shrimp farming industry, mangrove areas on the north western coasts of Sri Lanka are under threat. The Inter-Ministerial Scoping Committee does not approve the utilisation of dense mangrove areas for aquaculture projects.

Figure 4: Location of shrimp farms in the flood plain of Anakutti, Puttalam Lagoon.
5.3 Microbial populations in cultured shrimps
A total bacteria count ranging from 2.4 × 104/g to 9.0 × 105/g has been observed for cultured shrimps (Fonseka, 1988) while a count ranging from 5 × 102/g to 8.8 × 103/g has been observed for pond water. Counts were high when compared with the counts recorded from shrimp collected from natural coastal waters. Gram positive bacteria were found predominantly in cultured shrimps and were represented by Micrococci (14.8%), Corynebacterium (19.3%) and Bacillus (14.2%). Common gram-negatives were Vibrio (19.2%) and Pseudomonas (5%) (Table 8).
Table 8: Microbial flora in cultured shrimps (from Foneska, 1988).
| Bacteria | Cultured shrimp | Pond water | |
|---|---|---|---|
| Total bacteria count/g | 2.4 × 104 - 9.5 × 105 | 5 × 102 - 8.8 × 103 | |
| Gram positive bacteria | Micrococci | 14.8% | nd |
| Corynebacterium | 19.3% | ||
| Bacillus | 14.2% | ||
| Gram negative bacteria | Vibrio | 19.2% | |
| Pseudomonas | 5% |
5.4 Interaction between aquaculture and native species
Wild stocks of Penaeus monodon are caught in trawls off the north west coast of Sri Lanka, however, their relative abundance in wild is very low (5–7% of the total shrimp catch). The collection of adults for shrimp hatcheries can affect wild populations. Restrictions have been imposed on the collection of wild post larvae for shrimp culture. Eradication of several small mammalian species has been recorded in shrimp farming areas. Areas developed or earmarked for shrimp culture include grazing land of domesticated animals. The rapid expansion of shrimp culture has had several adverse impacts on grazing mammals such as cows, goats and buffaloes. In addition, areas in demand for further development are vital feeding, staging and reproductive grounds for migratory and resident birds.
5.5 Disease outbreaks in shrimp farming systems in Sri Lanka
During 1987/1988 and 1988/1989, most of the shrimp farms were stricken by disease problems. The adverse effects of these disease outbreaks were reflected in shrimp exports up to year 1989/1990 (Table 4). Several symptoms have been observed and identified (Table 9). The same table summarises shrimp production before and during outbreaks at several farm sites. Average production has dropped from 5.3 t/ha/cycle to 1.9 t/ha/cycle due to disease outbreaks. There has been an average of 64% reduction in production due to disease outbreaks. Common symptoms observed were microfouling; reduced frequency of moulting; black/brown gill condition; reduced feeding; and shrimps dying on pond sides. Imports of contaminated larvae with MBV from South East Asia, bad management practices, relatively high stocking densities, poor water exchange, location of farms on acid sulphate soils and poor pond preparatory procedures have been identified as the probable causes of the disease outbreaks. Economic losses are indicated in Table 9 at selected farm sites during disease outbreaks. A deterioration of environmental quality in the main water source (Dutch Canal) has been identified as a main contributory factors to disease outbreaks.
MBV virus was identified in affected shrimps as were bacterial infections. Other pathological conditions observed were brown gill/black gill condition, iron hydroxide deposits among gill lamellae, hypertrophic changes in gill lamellae, haemocytic infiltrations in gill lamellae, and infestations of the ectocommensal protozoan Zoothamnium.
Table 9. Shrimp production before and during disease outbreaks, symptoms observed and % reduction in production due to disease outbreaks.
| Farm | Production before disease outbreak (t/ha/cycle) | Production during disease outbreak (t/ha/cycle) | Symptoms observed | Reduction in production |
|---|---|---|---|---|
| A | 3.3 | 0.9 | 1,2,3,4,8,11 | 72% |
| B | 1.9 | 1.03 | 4,11 | 45% |
| C | 6.7 | 1.8 | 2,4,5,6,8,13 | 73% |
| D | 7.5 | 3.5 | 1,2,3,8,9 | 53% |
| E | 10.5 | 3.25 | 4,9 | 69% |
| F | 1.9 | 0.9 | 4,13 | 53% |
| G | 0.88 | 0.57 | 1,2,3,8,10,11 | 35.2 |
| H | 9.6 | 3.2 | 1,2,3,10,11,12 | 66% |
Key: 1. microfouling on shells,
2. reduced frequency of moulting,
3. reduced feeding,
4. black gills,
5. soft shell condition,
6. tail rot,
7. black spot,
8. dying on pond sides,
9. size disparity,
10. empty guts,
11. red/brown deposit on belly,
12. shrimp with red coloration,
13. reduced growth.
5.5 Remedial measures
Some of the remedial measures and recommendations suggested to overcome the disease problems (ADB 1990, NARA 1992) include:
Change from intensive rearing practices to semi intensive practices with a stocking density of 8 to 15 post-larvae/m2.
Improve the water supply systems in order to improve the quality of water by positioning pumping sites in better locations.
Improve general management practices such as better pond preparation systems and improvements in aeration systems.
Better controls on post larval quality.
Use good quality and stable food.
Avoid problem soil areas.
A rehabilitation programme for the main water source (Dutch Canal) to improve the general water quality conditions by de-silting and opening of the canal to the sea at various points.
Integrated coastal zone management plan for the entire coastal District of Puttalam.
5.6 Social implications
The main areas of user conflicts and severity of those problems in different administrative sub-divisions of the shrimp culture area is given in Table 10. Land appears to be the resource most in demand for the communities and competitive uses of land should be considered in developing areas for aquaculture. Eighteen detailed land use categories have been identified in the coastal areas. Homesteads, coconut plantations, paddy land and sparsely used cropland are the predominant land use categories in coastal areas of Sri Lanka. Bare land, homesteads, paddy land, sparsely used crop land, marshlands and mangroves are the land use categories where shrimp culture development can take place.
Table 10. User conflicts of the aquaculture expansion activities in the administrative sub-divisions.
| Area of conflicts | Administrative sub-divisions Severity index | |||||||||
|---|---|---|---|---|---|---|---|---|---|---|
| 1 | 2 | 3 | 4 | 5 | 6 | 7 | 8 | 9 | 10 | |
| 1. Uses of mangroves. | d | c | e | e | c | a | c | a | a | a |
| 2. Traditional agriculture practices. | b | c | d | d | d | a | a | a | a | a |
| 3. Traditional animal husbandry practices. | c | c | e | c | c | a | a | a | a | a |
| 4. Traditional fishing activities. | b | c | d | b | b | a | c | a | a | a |
| 5. Village expansion activities. | c | b | e | e | e | a | c | a | a | a |
| 6. Recreation and tourism. | a | a | c | c | c | a | a | a | b | b |
| 7. Salinisation of drinking water supply / agricultural water supply. | b | b | d | d | c | a | a | a | a | a |
SEVERITY INDEX a = not seen/ not recorded;
b = recorded but not severe;
c= occasionally significant locally;
d = severe locally but no widespread effect;
e = Severe locally with wider impacts.
Administrative Sub-divisions 1. Puttalam;
2. Kalpitiya;
3. Arachchikattuwa;
4. Chilaw;
5. Mahawewa;
6. Wennappuwa;
7. Negombo;
8. Katana;
9. Ja-ela;
10. Wattala.
Marshlands and mangroves (29.6%) and bare land (25.9%) are the main land use categories presently utilised for shrimp culture (Table 11). An estimated area of 400 to 500 ha of mangroves and mangrove associated land had been cleared for shrimp farming by the year 1991.
Traditional paddy growing areas are located adjoining the low lying areas of shrimp culture development. Paddy fields are also found in the upper reaches of the small water ways which feed the lagoons and estuaries. The saline water discharged from the ponds has increased salinity in the water ways feeding the paddy growing areas. Salt water intrusion up to 6 km upstream is evident in some paddy growing areas. Accurate estimates are available only for the Mahawawa sub-division. The total area of paddy lands affected are around 75 ha. The developer has agreed to compensate farmers for the losses by taking this land on lease on the request of government authorities. Developers will maintain this areas as a buffer between shrimp culture ponds and paddy fields.
Table 11. Distribution of existing shrimp farms and areas requested for shrimp farms by land use categories.
| Land use category | Extent (ha) | % |
|---|---|---|
| Bare land | 294.5 | 25.0 |
| Agricultural land | ||
Homestead | 127 | 10.7 |
Coconut | 137.6 | 11.6 |
Paddy | 36.1 | 3.07 |
Sparsely used crop land | 76.0 | 6.5 |
| Wet land | ||
Marshlands and mangroves | 349.02 | 29.6 |
| Unclassified | 159.17 | 13.0 |
TOTAL | 1,178.0 | 100.0 |
5.7 Traditional animal husbandry and shrimp culture
The communities living in the coastal areas are involved in traditional animal husbandry practices. Grazing animals (cattle, buffaloes and goats) are common in these areas. Areas developed or earmarked for aquaculture include feeding areas for these animals. Severe conflicts have been observed in Arachchikattuwa and Chilaw between shrimp farmers and members of the coastal communities. Rapid expansion in aquaculture in these areas will have an adverse impact on the traditional animal husbandry practices, which can result in the decrease in dietary protein levels of communities.
5.8 Village expansion
The annual population growth rate of Puttalam District (1.8%) is slightly above the national average (1.7%) while that of Gampaha district is considerably higher than the national average (2.8%). State-owned land is the only available land for poor coastal communities for village expansion activities. These areas are reclaimed by communities for housing and other purposes such as constructing play grounds, schools, community centres and burial grounds. More than 80% shrimp culture activities are located in state owned land and this has created several conflicts in Mundal, Arachchikattuwa, Chilaw and Mahawewa.
The flood waters that drain to the coastal areas find their way through low-lying delta areas which are developed or earmarked for shrimp culture. Ponds and protectional peripheral bunds of farms will prevent the flood water entering the coastal water bodies and result in the accumulation of flood water in the agricultural land and in homesteads. Increased incidence of flooding has been observed in areas developed for shrimp culture in Archchikattuwa and Mahawawa administrative sub-divisions.
5.9 Traditional fisheries and shrimp culture
Development of areas adjoining coastal water bodies will adversely effect the fishing community in several direct and indirect ways. Traditional paths of access to these water bodies and the areas for landing boats get destroyed. Mud flats of the lagoons and estuaries during the rainy season act as traditional fishing grounds of the coastal communities. An estimated annual production of 2.5 to 3.0 tonnes of fish and shellfish is evident in Arachchikattuwa. This activity generates additional income for 30 to 40 families in the area during rainy seasons. Construction of ponds in these areas will inhibit such seasonal activities.
Some hatcheries use live polycheates as a feed for brood stock although this activity has now been banned. Digging the shallow bottoms of the lagoons and estuaries for polycheates may also disturb the sea grass beds which serves as nursery grounds for fin fish and shell fish. Construction of hatcheries and the water inlets along the sea beach has interfered with the beach seine operations in Chilaw. Siltation of navigational paths due to effluent from shrimp farms has obstructed the traditional navigational paths of artisinal fisherman in the Arachchikattuwa area.
Severe conflicts have been observed among small scale salt producers and shrimp farmers. Lowering of salinity and reduction in salt quality due to increased levels of suspended solids have been identified as adverse impacts due to the location of shrimp farms in salt producing areas.
6. PRIORITIES FOR DEALING WITH ENVIRONMENTAL PROBLEMS
Rehabilitation of Dutch Canal -- desilting and opening of sand bars.
Improvements to existing legal framework.
Continuous monitoring system on farm performance, shrimp culture development and effluents.
Upgrade facilities in government/ semi government sector for disease outbreaks.
Environmental protection licence system for all farms.
Maintenance of feed quality and standards maintenance of feed quality.
Treatment systems for farm effluent and maintenance of buffer zones.
7. AREAS FOR FUTURE ACTIVITIES/RESEARCH
Identification, mapping and amelioration of problem soils.
Establishment of fish/ shrimp disease diagnostic laboratory and quarantine programme.
Improvements and research on effluent treatment systems.
REFERENCES
ADB 1990. Report on disease outbreaks in the shrimp culture industry. Ministry of Fisheries and Aquatic Resources, Colombo.
Fonseka, T.S.G., 1988. Microflora of pond cultured prawn (Penaeus monodon) FAO Fisheries Report No 401 Rome.
Jayasinghe, J.M.P.K., 1979. Some aspects of hydrobiology of the Panadura river estuary. M.Phil. Thesis. University of Stirling, Scotland.
Jayasinghe, J.M.P.K., 1991. Utilisation of acid sulphate soils in shrimp culture Ph.D Thesis. University of Stirling, Scotland.
National Fisheries Development Plan, 1990. Ministry of Fisheries and Aquatic Resources, Colombo. 14 pp.
National Aquatic Resources Agency, 1986. Survey for potential land for shrimp culture Phase 1 (West and North West coast) NARA, Colombo.
National Aquatic Resources Agency, 1988. Survey for potential land for shrimp culture Phase II, (South coast) NARA, Colombo.
NACA 1989. NACA Regional Research Programme on epizootic ulcerative syndrome in fish and the environment NACA/WP/89/85, Bangkok.