While the private sector takes care of the major function of production through aquaculture, the government sets the policies and provides the administrative and management arm for the industry. In general, this is done through the fisheries agency of the government which can consist all the way from a small fisheries section under a bureau or office, a bureau or office under a Department or a Ministry, or a Ministry or Department by itself. A typical organization is shown (Figure 1). If the fisheries office in a country is small, the staff for the management of fisheries may consist even of two men, while if this is adequately large such as in a department or ministry, aquaculture may be managed by an entire bureau or office under that department or ministry. The organization of such office depending on its size and capability can undertake policy formulation, administration including licensing and settling of legal conflicts, planning of development programs, promulgation of rules and regulations, training and extension, and research. If the government fisheries organization is small, it has to look upon other agencies for support. Using the Philippines as an example, existing as well as proposed fisheries/aquaculture organizations are shown (Figures 2, 3, 4 and 5).
Ancilliary agencies for specialized functions may be available in the country or in the region which may assist in such other public aquaculture functions such as research, e.g., Southeast Asian Fisheries Development Center/Aquaculture Department (SEAFDEC/AQD); education and training, University of the Philippines in the Visayas (UPV); and extension. International organizations, bilateral and multilateral assistance programs, also assist in these vital functions, e.g., FAO, UNDP, International Center of Living Aquatic Resources and Management (ICLARM). World and regional development banks specially in recent period have assisted in providing credit for the development of the aquaculture industry, e.g., World Bank, Asian Development Bank (ADB).
Delmendo, M.N., 1987 Institutional strengthening of fisheries administration in the Philippines. Paper read in the Seminar organized by the Society of Aquaculture Engineering Practitioners of the Philippines, 5 December 1987, Manila, Philippines
Delmendo, M.N. and H.R. Rabanal, 1982 The organization and administration of aqua-1982 culture development in Asian countries. Agric. Admin. 9(1982) 61–75
Rabanal, H.R., 1987 Development of the aquaculture industry in Southeast Asia: An overview. Contributed to the Seminar on Aquaculture Development in Southeast Asia sponsored by the Southeast Asian Development Center, Aquaculture Department (SEAFDEC/AQD), Iloilo City, Philippines, 8–13 September 1987

Figure 1. A typical government organization showing units that are involved in aquaculture administration and management
* With involvement on aquaculture
** With service units for aquaculture

Figure 2. Proposed organizational structure of the Office of the Secretary and Department of AgricultureA
B Includes two Assistant Secretaries (career) and four Assistant Secretaries.
C Proposed (new) staff services,
D There are 13 Department-wide regional offices,

Figure 3. Proposed organizational structure of the Department of Agriculture Regional Offices1

Figure 4. Former organization of the Bureau of Fisheries and Aquatic Resources

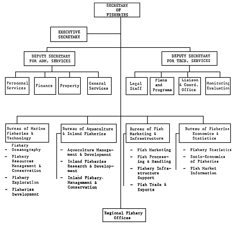
Figure 5, Proposed structure of a new Department of Fisheries*
PUBLICATIONS AND DOCUMENTS OF THE
ASEAN/UNDP/FAO REGIONAL SMALL-SCALE COASTAL FISHERIES DEVELOPMENT PROJECT
(RAS/84/016)
Working Papers
ASEAN/SF/86/WP/1 Rabanal, H. R. Seafarming as alternative to small-scale fishing in ASEAN region. Manila ASEAN/UNDP/FAO Regional Small-Scale Coastal Fisheries Development Project, 1986. 55p.
ASEAN/SF/86/WP/2 Soeyanto, T. The status of Bali Strait fisheries with special reference to Muncar, Kedonganan and Jimbaran coastal villages. Manila, ASEAN/UNDP/FAO Regional Small-Scale Coastal Fisheries Development Project, 1986. 36p.
ASEAN/SF/86/WP/3 Boongerd, S. and S. Chitrapong. Small-scale fishing for squids and related species in Thailand. Manila, ASEAN/UNDP/FAO Regional Small-Scale Coastal Fisheries Development Project, 1986. 44p.
Workshop Reports/Other General Reports
ASEAN/SF/86/GEN/l Report of national consultative meeting on aquaculture engineering held in Tigbauan Research Station, SEAFDEC Aquaculture Department, Iloilo City, Philippines, 2–5 October 1985. Manila, ASEAN/UNDP/FAO Regional Small-Scale Coastal Fisheries Development Project, 1986. 186p.
ASEAN/SF/86/GEN/2 Zabala, P. T. (Comp.) Preliminary annotated bibliography on small-scale fisheries in the ASEAN Region. Manila, ASEAN/UNDP/FAO Regional Small-Scale Coastal Fisheries Development Project, 1986. 41p.
ASEAN/SF/87/GEN/3 Report on the training course on shrimp culture held in Jepara, Indonesia, 2–22 December 1987. Manila, ASEAN/UNDP/FAO Regional Small-Scale Coastal Fisheries Development Project, 1987. (In preparation).
ASEAN Fisheries Manuals
ASEAN/SF/86/Manual No. 1 Suprayitno, H. Manual of running water fish culture. Manila, ASEAN/UNDP/FAO Regional Small-Scale Coastal Fisheries Development Project, 1986. 34p.
ASEAN/SF/88/Manual No. 2 Godardo L. Juanich. Manual on seaweed farming: 1. Eucheuma spp. Manila, ASEAN/UNDP/FAO Regional Small-Scale Coastal Fisheries Development Project, 1988. 25p.
Periodic Progress Reports
ASEAN/SF/86/PR-1 Soesanto, V. Project progress report of the ASEAN/UNDP/FAO Regional Small-Scale Coastal Fisheries Development Project, 5 October 1985–5 April 1986. Manila, ASEAN/UNDP/FAO Regional Small-Scale Coastal Fisheries Development Project, 1986. 9p.
ASEAN/SF/86/PR-2 Soesanto, V. Project progress report of the ASEAN/UNDP/FAO Regional Small-Scale Coastal Fisheries Development Project, 6 April–6 October 1986. Manila, ASEAN/UNDP/FAO Regional Small-Scale Coastal Fisheries Development Project, 1986. l1p.
Technical Reports Contributed to Symposia/Meetings, etc.
ASEAN/SF/85/Tech. 1 Rabanal, H. R. and V. Soesanto. The world fishery and culture of Macrobrachium and related prawn species. Contributed to the National Conference on Prawn Technology, sponsored by the Philippine Fishfarmer's Technical Assistance Foundation, Inc., Manila, Philippines, 27–28 November 1985. 16p.
ASEAN/SF/86/Tech. 2 Rabanal, H. R. and V. Soesanto. Commercial species of shrimps and prawns, their sources and export markets. Contributed to the Seminar on Quality Control in the Production, Processing and Marketing of Frozen Shrimps for Export, sponsored by Food Research Department, Food Terminal Incorporated, Taguig, Metro Manila, Philippines, 29–31 July 1986. 64p.
ASEAN/SF/86/Tech. 3 Rabanal, H. R. Status and prospects of shrimp farming in the Philippines. Contributed to the Monthly Seminar Series on Timely and Related Fisheries Issues, sponsored by the Philippine Council for Agriculture and Resources Research and Development, (PCARRD), Los Banos, Laguna, Philippines, 5 November 1986. 24p.
ASEAN/SF/87/Tech. 4 Delmendo, M. N. Fishery administration and policy in the Philippines: Past and present. Contributed to the National Conference on Fisheries Policy and Planning, Baguio City, Philippines, 16–20 March 1987. 35p.
ASEAN/SF/86/Tech. 5 Delmendo, M. N. Milkfish culture in pens: An assessment of its contribution to overall fishery production of Laguna de Bay. Paper read in the Seminar on the occasion of the Fish Conservation Week, BFAR, October 1987. 17p.
ASEAN/SF/87/Tech. 6 Delmendo, M. N. and B. H. Delmendo. Small-scale aquaculture operations in the ASEAN countries. Manila, ASEAN/UNDP/FAO Regional Small-Scale Coastal Fisheries Development Project, 1987. 49p.
ASEAN/SF/88/Tech. 7 Rabanal, H. R. History of aquaculture. Manila, ASEAN/UNDP/FAO Regional Small-Scale Coastal Fisheries Development Project, 1988. 13p.
ASEAN/SF/88/Tech. 8 Rabanal, H. R. and M. N. Delmendo. Organization of the aquaculture industry. Manila, ASEAN/UNDP/FAO Regional Small-Scale Coastal Fisheries Development Project, 1988. 10p.
ASEAN/SF/88/Tech. 9 Rabanal, H. R. Report on the World Aquaculture Society, 19th Annual Conference and Exposition, Honolulu, Hawaii, U.S.A., 4–10 January 1988. Manila, ASEAN/UNDP/FAO Regional Small-Scale Coastal Fisheries Development Project, 1988. 99p.