by/par
F.C. Roest
Fishery Biologist
FAO/TCP In-Service Training of Fishery Biologists
Bujumbura, Burundi
|
Stolothrissa tanganicae is by far the most important component of both pelagic industrial and artisanal inshore catches on Lake Tanganyika. Six years' length-frequency and catch data were analysed. Growth, mortality and recruitment parameters were estimated as well as the selectivity characteristics of the industrial purse seine nets. These parameters are combined into a biomass model. This model indicates that the strong seasonality pattern in Stolothrissa abundance can be fully explained by differences in recruitment strength. There is a remarkably good correlation between the relative biomasses from the model and the acoustical biomass estimates for the north of Lake Tanganyika as well as an indication of recruitment at the expected length of 55 mm. The correlation between the relative and absolute biomasses enables the transformation of all relative biomass indices into absolute biomass values. Catch data of the industrial and artisanal fisheries combined were compared with the average annual biomass of Stolothrissa and led to an estimation of the percentages of the biomass actually caught. There is a regular increase in these percentages with the increase in fishing effort. It is estimated that about 65 per cent of the biomass could be harvested. 1975/76 values of about 50 per cent indicate that further fishery development prospects are limited. This agrees with the results of the recent stock/production analysis. Spawning periods of Stolothrissa are flexible, and there is often a fourteen month lapse between two important peaks, corresponding to the time needed for two generations to reach maturity. Until recently, Stolothrissa were supposed to spawn in the pelagic areas. The present analysis suggests an inshore spawning. Résumé Stolothrissa tanganicae est l'espèce la plus importante des captures pélagiques (pêche industrielle) et côtières (pêches artisanale et coutumière) sur le lac Tanganyika. Six ans de données sur les fréquences des longueurs et les captures furent analysées. Des paramètres de croissance, mortalité et recrutement furent estimés ainsi que les caractéristiques de sélection des sennes coulissantes industrielles. Ces paramètres furent ensuite utilisés dans un modèle de biomasse. Ce modèle montre que la forte saisonnalité dans l'abondance des Stolothrissa peut être expliquée uniquement par des variations dans le recrutement. La corrélation entre les biomasses relatives du modèle et les estimations acoustiques de la biomasse absolue du Nord du lac Tanganyika est remarquablement bonne et indique un recrutement à la taille attendue de 55 mm. Cette corrélation entre les biomasses relatives et absolues permet de convertir toutes les biomasses relatives en valeurs absolues. Les captures des pêches industrielles et artisanales combinées et comparées avec les biomasses moyennes annuelles de Stolothrissa mènent à une estimation des pourcentages capturés de la biomasse. Ces pourcentages augmentent régulièrement avec l'augmentation de l'effort de pêche. Nous estimons que 65 % de la biomasse pourrait être pêché. Les taux de captures de 1975/76 d'environ 50 % indiquent que les possibilités futures de développement de la pêche sont limitées, ce qui correspond aux résultats de l'analyse stock/production récente. Les périodes de fraie de Stolothrissa varient. Il y a souvent un décalage de 14 mois entre deux pics importants, correspondant au temps nécessaire à deux générations d'atteindre la première maturité. Jusque récemment il était supposé que les Stolothrissa fraient dans les zones pélagiques. La présente analyse suggère que le frai a lieu près des côtes. |
Lake Tanganyika lies in the western rift valley of East Africa, has a surface area of 32,900 square kilometers, a maximum length of some 650 km, an average depth of 570 m, and a maximum depth in the south basin of 1470 m (Welcomme, 1972 and Coulter, 1977).
Burundi occupies 8 % of the lake surface. The northern end of the lake is relatively shallow, and only in the southern part of Burundi's territorial waters does the depth fall off to the average lake depth.
Limnological conditions are described by Ferro and Coulter (1974) and Ferro (1975). Epilimnion temperatures range annually from 25.0 to 27.3°C. Temperature stratification is strongest in the wet, warm season December-April. From April to September strong southerly winds occur (Trade Winds), moving epilimnion water enriched by upwelling from the southern end of the lake northwards. This results in a sharpening of the thermocline and a general downward tilt of the isotherms in the north (Coulter, 1968). In Burundi waters, the depth of the oxygenated layer is 60–130 m. Visibility reaches 22.50 m in April-May and is lowest in October-November (6 m). This appears to be related with phytoplankton abundance.
Of the nearly 200 endemic fish species of Lake Tanganyika, six make up all of the pelagic biomass: two Clupeids, Stolothrissa tanganicae and Limnothrissa miodon, and four Centropomid predators: Luciolates stappersii, Lates mariae, Lates angustifrons and Lates microlepis.
The Burundi part of the lake is the most heavily exploited. Here, three types of fishery operate, all catching fish by light attraction at night:
Stolothrissa tanganicae is by far the most important component of the catches of the three fisheries, and was therefore chosen as the first study object in the FAO/TCP project “In-service training of fishery biologists”. The present paper summarizes the preliminary results of this study.
The total industrial fish catch is marketed at the Central Market of Bujumbura. Here, the catches are sampled twice per lunar month. From every 40 kg box of ndagala, a handful is sampled. At the Service des Pêches, these samples are analysed for species composition and (fork) length-frequency distributions. Per species, the length-frequencies are pooled for the three consecutive days of a sampling campaign. This is done by computer (Centre National d'Informatique, Bujumbura). Further pooling of the two campaigns is then needed to get a monthly length-frequency table. The extensive movements of the Stolothrissa stock within the northern part of the lake are reflected in the industrial fish catches: as the industrial fishery is incapable of foreseeing these movements, appreciable differences often occur in the numbers of Stolothrissa caught during two consecutive campaigns of a same month. Catches per unit effort of three-day periods are thus not representative of stock abundance. For this reason it was decided to treat the two monthly samples as equivalent even if differing in numbers. Pooling was therefore done by adding up the frequencies per length class expressed as percentages. Similarly, total length-frequency tables for the individual years 1971–1976 as well as for the whole period were obtained.
Fig. 4 (lower graph) summarizes the Stolothrissa catches in kg per boatnight of the industrial fishery for the period September 1971 - September 1976. There is a consistent seasonal pattern with annual peaks in November-December and periods of low catches, usually around May. Stolothrissa is an exclusively zooplankton feeder, and the high catches at the end of the year coincide with the annual offshore plankton peak.
fig.1 CATCH CURVE 1971–1976

fig.2

Mann et al. (1975) first noted the general negative correlation in the abundance of the clupeids and Luciolates, their main predator. Chené (1975) calculated the correlation coefficient between predator and prey abundance and discovered an alternating six-year cycle of abundance for both Stolothrissa and Luciolates. A detailed description of the fluctuations is given by Herman (1977).
The monthly length-frequency distributions show a high degree of complexity caused mainly by the continuous spawning of Stolothrissa. It was therefore decided to use the Bhattacharya (1967) method of logarithmic differences to split up the monthly totals into normal distributions. After some trials it became apparent that three millimeter length classes were most suitable. Per normal distribution, the mean and standard deviation was calculated. Plots of the means against time yielded a fairly complicated picture, from which - thanks to the sequences in the strongest age classes - the following growth equation was derived:
lt = 93.8 (1 - e-0.211 t). (Fig. 3)
The instantaneous growth coefficient, K, corresponds well with the one of 0.224 found by Van Well and Chapman (1975) for the Kigoma area. L∞, however, is somewhat higher than the one for Kigoma (89.1 mm), but close to the value they estimated for Burundi waters (92.66, based on 7 months' data).
For the period 1971–1976, the overall insantaneous total mortality coefficient, Z, was determined from the catch curve shown in Fig. 1. From this graph, it is apparent that Stolothrissa are fully vulnerable to the industrial fishery from 76 mm onwards. From 79 mm, Z was estimated as:
Za= 5.48 year -1,
Van Well and Chapman having found 5.2.
The industrial fish catches give no indication of the mortality rate of the younger age groups. An estimate, however, was obtained from the length-frequency structure of the scoop-net catches (Fig. 2), showing two peaks, one at 46 mm and a second one at 67–70 mm. The trough between the peaks corresponds to the recruitment of Stolothrissa to the industrial (and artisanal fishery). There is strong evidence that after some months in the pelagic area, Stolothrissa return towards the shoreline (February-May). From the proportion of the numbers in both inshore peaks of Fig. 2, Z for fish smaller than 79 mm was estimated as:
fig.3 GROWTH AND BIOMASS CURVES

fig.4 COMPARISON OF RELATIVE BIOMASS AND CATCH PER UNIT EFFORT

Zb = 2.77 year -1,
and was considered to be constant from 0 to 76 mm. This is a likely value for Zb as it maximizes the biomass of an individual year class at about 70 mm, the size of first maturity in Stolothrissa. Besides, the analysis of the catch curves for the individual years 1971–76 shows that the slope of the curve between the ages corresponding to 76 and 79 mm generally agrees with the Zb value found.
The mean length of recruitment (lr) was estimated from the times of appearance of new age classes (Bhattacharya peaks):
lr = 55.2 mm; tr = 4.22 months (standard deviation 0.46 month).
This estimate is confirmed by the composition of the scoop-net catch in Fig. 2.
Monthly relative recruitment strengths could then be obtained from the numbers of Stolothrissa of 55, 58 and 61 mm length (age 4–5 months), corrected for purseseine selectivity. They have also served for the determination of the spawning periods of Stolothrissa (Fig. 8).
Nahabakomeye (1976) examined Stolothrissa in the length range of 60 – 87 mm and found the following relation between fork length and weight:
log W = 3.2072 log FL - 5.4577.
In this paper, the above formula has been extrapolated beyond the size limits for which it was determined (Fig. 3).
The catch curve of Fig. 1 indicates the relative numbers of Stolothrissa in the age groups of 1–9 months that are caught by the purse-seine nets. From the total mortality coefficient Zb, it is possible to estimate the relative numbers of fish present. For every age group, the proportion number of fish caught/ theoretical number estimated from the broken line (working backwards from 1 = 76 mm) was calculated and plotted in the smaller graph of Fig. 1. The result is a selectivity graph with a mean retention length of
lc = 66.9 mm; tc = 5.39 months.
The selectivity curve is not symmetrical, so the percentages retained by the net have to be calculated by comparing areas. lc is the length that equalises the two hatched areas of Fig. 1. Further percentages retained are as follows:
fig.5 RELATION BETWEEN ABSOLUTE AND RELATIVE BIOMASS

fig.6 CORRELATION BETWEEN ABSOLUTE AND RELATIVE BIOMASS

fig.7 RICKER REPRODUCTION CURVE

| 37 mm | 0.1% | 52 mm | 3.5% | 67 mm | 50.9 % |
| 40 | 0.2 | 55 | 6.1 | 70 | 76.2 |
| 43 | 0.5 | 58 | 10.4 | 73 | 94.8 |
| 46 | 1.1 | 61 | 17.8 | 76 | 100 |
| 49 | 2.0 | 64 | 30.5 | 79 | 100 |
The percentages for the intermediary lengths can be obtained by interpolation.
The mesh sizes being used in the industrial fishery vary between 8 and 12.5 mm stretched mesh, with a predominance of the latter. The above selectivity can therefore only be an approximation valid for the present mixture of mesh sizes in use.
In order to check the 100% retention length found, I measured a limited number of girths of Stolothrissa. The relation fork length (FL) - girth (G) is:
G = 0.4305 FL - 2.49 13 (r = 0.97, n = 79).
Assuming with McCombie and Berst (1969) that the efficiency of capture would be maximal when the girth of the fish would be at most 1.2 times as great as the perimeter of the mesh, the following 100 % retention lengths were obtained for different mesh sizes:
| 8 mm mesh | FL 50 mm | 12 mm mesh | FL 72.7 mm |
| 10 mm mesh | FL 61.5 mm | 12.5 mm mesh | FL 75.5 mm, |
of which the latter value corresponds closely to the observed 76 mm.
The parameters estimated in paragraph 4 and the selectivity can now be used in a biomass model. Starting from the relative recruitment strength, i.e. the sum of the monthly numbers of fish of the length classes 55, 58 and 61 mm, correct for purse-seine selectivity, the theoretical number of fish at the age of one month can be calculated using Zb = 2.77 year - 1 or 0.231 month - 1. With the same mortality coefficient, the decreasing series of relative numbers up to the age of 8 month can be found. The following table gives an example (starting from the theoretical number of 10 000 fish):
fig.8 SPAWNING PERIODS OF STOLOTHRISSA

fig.9 CATCHES PER UNIT OF EFFORT (NDAGALA), BURUNDI

| age | number | average weight (g) | biomass (g) | |
0 | 10 000 | - | 0 | |
1 | 7 941 | 0.04 | 318 | |
2 | 6 307 | 0.24 | 1514 | |
3 | 5 008 | 0.65 | 3255 | |
4 | 3 977 | 1.21 | 4812 | |
5 | 3 158 | 1.86 | 5874 | |
6 | 2 508 | 2.54 | 6370 | Zb = 0.231 |
7 | 1 992 | 3.20 | 6374 | |
8 | 1 582 | 3.82 | 6043 | |
9 | 1 002 | 4.37 | 4379 | |
10 | 635 | 4.86 | 3086 | Za = 0.457 |
11 | 402 | 5.28 | 2123 | |
12 | 255 | 5.64 | 1438 | |
13 | 161 | 5.95 | 958 | |
14 | 102 | 6.20 | 632 | |
15 | 65 | 6.41 | 417 |
In the above table, the theoretical numbers per month were multiplied by the average weight of the fish at the age concerned in order to obtain biomass indices. This example is illustrated in Fig. 3. The biomass reaches its maximum at the age of 6.4 months or 69.4 mm fish length.
Similar biomass calculations were made for each new age class recruiting to the industrial fishery. A total relative biomass model was then obtained by adding up the relative biomasses of the individual age classes for a given month. The resulting total biomass model for Stolothrissa is shown in the upper graph of Fig. 4.
The resulting biomass model shows a good correlation with the industrial catches per unit effort for Stolothrissa. Linear correlation coefficients for the monthly biomass indices and the CPE are of the order of r = 0.87 (n = 12). Although the timing in peaks of biomass and CPE corresponds well, there is a remarkably consistent difference in the timing of the troughs, those of the CPE occurring two months earlier. In Fig. 4 are also indicated the spawning periods of Stolothrissa. A main spawning period of Stolothrissa apparently does not implicate a higher vulnerability to the offshore fishery as might be expected as they would concentrate. On the contrary, the catches per unit effort during these periods are the lowest for the whole year. It is suspected that Stolothrissa spawn inshore. Another strong argument for this is found in Fig. 9: in the period February-May, the CPE of the inshore fisheries show considerable increases while the CPE of the industrial fishery declines. Fig. 10 shows that the catches of the inshore fishery in these months are of older fish.
fig.10
COMPOSITION OF INSHORE CATCH 1974

In order to compare the relative biomass values for Stolothrissa with the eight acoustic biomass estimates for the north of Lake Tanganyika (Johannesson, 1974; Bazigos and Henderson, 1975; Matthisen, 1976), it is necessary to estimate from the latter the absolute biomasses of Stolothrissa. This can only be done by assuming that the percentage occurrence of Stolothrissa in the industrial fish catch (market samples) reflects their true contribution to the pelagic biomass:
| month echosurvey | % Stolo ind. catch | estim.tot. pelag. Biom.(t) | estim. Stolo Biom.(t) | rel. Biomass Stolo ≥ 55 mm | |
| November | 1973 | 91.87 | 120 000 | 110 242 | 76 298 |
| April | 1974 | 52.77 | 159 000 | 83 903 | 41 396 |
| May | 1974 | 54.75 | 339 000 | 185 610 | 32 031 |
| July | 1974 | 33.95 | 181 000 | 61 447 | 26 186 |
| September | 974 | 84.32 | 178 000 | 150 089 | 84 694 |
| November | 1974 | 83.50 | 171 000 | 142 780 | 81 523 |
| May | 1975 | 36.07 | 11 300 | 4 076 | 50 154 |
| November | 1976 | 64.13 | 14 900 | 9 556 | not yet available |
In Fig. 5, the estimated Stolothrissa biomass is plotted against the relative biomass of fish of over 53 mm fork length (≥ 5 months old). The two May estimates do, somehow, not fit. They represent the extremes in absolute Stolothrissa biomass (185 610 and 4 076 tons) and fall far outside the pattern shown by the five remaining points. It may be that the percentages of Stolothrissa in the catches of these months are not representative for the biomass composition in the northern part of the lake. Another plausible explanation may be that the Matthisen survey of May 1975 did not measure the biomass accurately, the survey being limited to one transect along the middle of the lake. The correlation between the remaining five points is remarkable: r = 0.956 (significance 99 %).
Recalculating the correlation acoustic estimate - relative biomass of Stolothrissa including several other younger age classes does not improve the goodness of fit (Fig. 6). The highest correlation coefficient is obtained for fish over 53 mm long. This confirms that recruitment takes place at a length slighly over 53 mm (estimated 1r = 55.2 mm, see paragraph 4.3).
With the many unmeasurable sources of error inherent to echosurveys, such a good correlation and even an indication of recruitment at the right length were certainly not expected. This as good an encouragement for further echosurveys as can be found. Enderlein (1975) calibrated an Elac-Castor sounder against the sophisticated Simrad EK 12 1 scientific echosounder of Johannesson (1974). From the present analysis, it seems that this calibration has been very adequate.
With the known relation between absolute and relative biomasses, all relative biomass indices can now be transformed into absolute biomass values. In order to estimate the degree of utilization of the Stolothrissa stock, the average yearly biomass for the northern part of Lake Tanganyika was calculated for the period 1972–1976:
1972 (12 months) 48 284 t
1973 (12 months) 68 699 t
1974 (12 months) 78 287 t
1975 (12 months) 71 511 t
1976 (10 months) 51 125 t
For the estimation of the catches of Stolothrissa over 55 mm by the inshore scoop-net fishery and the lift-net fishery, it is supposed that 100 % of the scoopnet catches and 90 % of the lift-net catches were of Stolothrissa (except for the period July-October 1976 in the lift-net fishery). Furthermore, based on Enderlein's data on the inshore catch composition in the period 1974/75 (Fig.2), 60 % by weight of the scoop-net catches and 98.5 % of the lift-net catches are considered to be Stolothrissa over 55 mm. Total Stolothrissa catches are thus as follows:
| Year | Traditional + Artisanal fishery | Industrial fishery | Total (kgs) |
| 1972 | 1 852 287 | 1 739 059 | 3 591 346 |
| 1973 | 1 964 474 | 3 683 311 | 5 647 785 |
| 1974 | 3 614 823 | 4 325 461 | 7 940 284 |
| 1975 | 6 056 506 | 2 891 022 | 8 947 528 |
| 1976 | 4 343 772 | 3 180 409 | 7 524 181 |
| (10 months) |
The surface area of the northern part of the lake is 393 125 ha, divided as follows between Zaïre and Burundi:
| BURUNDI | ZAIRE | TOTAL | |
| total surface area | 186 000 ha | 207 125 ha | 393 125 ha |
| pelagic area | 132 000 | 146 250 | 278 250 |
| inshore fishing area | 54 000 | 60 000 | 114 857 |
| industrial fishing area | 63 000 |
Supposing the distribution of the Stolothrissa biomass to be homogenous over the 393 125 ha, the average yearly biomasses and the catches were in kg/ha:
| biomass | catch | |
| 1972 | 122.82 | 33.25 |
| 1973 | 174.75 | 52.29 |
| 1974 | 199.14 | 73.52 |
| 1975 | 181.90 | 82.85 |
| 1976 | 130.05 | 69.67 |
| (10 months) |
The percentages of the average biomass caught were :
| 1972 | 27.07 % |
| 1973 | 29.92 % |
| 1974 | 36.92 % |
| 1975 | 45.55 % |
| 1976 | 53.56 % |
The increasing percentages of the biomass caught correspond closely with the increase in fishing effort:
Average number of purse seiners
| 1972 | 13.00 |
| 1973 | 12.88 |
| 1974 | 14.92 |
| 1975 | 17.83 |
| 1976 | 22.56 |
As the inshore fishery generally catches more Stolothrissa than the industrial fishery, we have transformed the numbers of canoes and catamarans into purse-seiner equivalents, using the relative efficiency data from Turner and Herman (1977): 2.6 canoes equal one catamaran, 30 catamarans equal one purse seiner unit (PSU).
| canoes | PSU | catamarans | PSU | purse seiners | total PSU | |
| 1972 | 692.5 | 8.88 | 223.5 | 7.45 | 13.00 | 29.33 |
| 1973 | 306.5 | 3.93 | 96.5 | 3.22 | 12.88 | 20.03 |
| 1974 | 440.5 | 5.65 | 178.0 | 5.93 | 14.92 | 26.50 |
| 1975 | 757.0 | 9.71 | 324.5 | 10.82 | 17.83 | 38.36 |
| 1976 | 670.0 | 8.59 | 495.5 | 16.52 | 22.56 | 47.67 |
These data, too, show a good correlation with the percentages of the biomass caught.
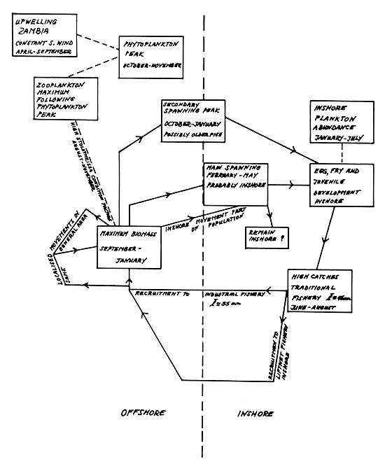
fig.11 LIFE HISTORY OF STOLOTHRISSA

It appears from Fig. 8 that there is often a 13–14 month interval between two important spawning periods. This corresponds to two age classes each needing 6.5 to 7 months to reach sexual maturity. Generally speaking, a high reproduction peak occurs when the population density is lowest and vice versa. A Ricker reproduction curve was therefore calculated (Fig. 7). The terminology of Ricker (1958) is used. The following equation was found:
Z = W e1.73368(1 - W).
The rate of exploitation determined from this curve is 65.8 %. This falls within the expected range of 60–80 % estimated by Coulter (1977).
Turner and Herman (1977) calculated the potential yields for the industrial and inshore fisheries in Burundi waters. Maximum yields were obtained at 17–18 purse-seiners and at about 1100 catamaran units (including canoes). The number of purse-seiners is actually at the recommended level, whereas about 350 more catamaran units could be added from 1977 onwards. This seems to be in agreement with the results of our present analysis based on one species only.
Further research is needed to determine the degree of interaction between the inshore and offshore fisheries exploiting the same stock. Another complicating factor is the cyclical periodicity in abundance of both predator (Luciolates) and prey species. Sufficient data are available at the Burundi Service des Pêches for a detailed analysis of the predator - prey relationship.
Fig. 11 summarizes the life history of Stolothrissa. Spawning is continuous, but there is generally a major peak in the beginning of the year (February-May) and a secondary peak at the end of the year. Until recently, spawning was supposed to take place in the offshore areas. Our data suggest an inshore spawning, at least in the period February-May. Inshore plankton is more abundant at that time (Coulter, 1970), guaranteeing survival of the developing fry. Besides, Luciolates abundance offshore is highest during these months. It is not known at what length young Stolothrissa change over to zooplankton feeding. From about 30 mm, they become vulnerable to the scoop-net fishery. Highest catches are made in June-August. At about 50 mm they start moving further offshore and recruit to the artisanal and industrial fisheries at about 55 mm. The peak catches of the offshore fishery occur in September-January when Stolothrissa biomass is highest, coinciding with the annual offshore plankton peak. Some spawning takes place at this time.
Andrianos, E.D., 1976 Commercial purse seine fishing on Lake Tanganyika. Lake Tanganyika fishery research and development project. FAO UNDP/SF/URT/71/012: 51 pp.
Bazigos, G.P. and H.F. Henderson, 1975 Indicators of movements useful to problems of biomass estimation of pelagic stocks. FAO Fish. Tech. Pap. (140): 18 pp.
Bhattacharya, C.G., 1967 A simple method of resolution of a distribution into Gaussian components. Biometrics 23: 115–35.
Chené, G., 1975 Etude des problèmes relatifs aux fluctuations piscicoles au Lac Tanganyika. Mémoire de licence, Université de Liège, Belgium: 108 pp.
Collart, A., 1954 La pêche au Ndagala au Lac Tanganyika. Bull. Agric. Congo Belge, 45 (3): 671–720.
Collart, A., 1958 Pêche artisanale et pêche industrielle au Lac Tanganyika. Bull. Agric. Congo Belge, 49 (5): 1169–1267.
Coulter, G.W., 1968 Hydrological processes in Lake Tanganyika. Fish. Res. Bull. Zambia 4: 53–6.
Coulter, G.W., 1970 Population changes within a group of fish species in Lake Tanganyika following their exploitation. J. Fish. Biol. 2: 329–53.
Coulter, G.W., 1977 Approaches to estimating potential fish yield in Lake Tanganyika. Burundi fishery research project on Lake Tanganyika. FAO DP/BDI/73/020/12: 20 pp.
Enderlein, H.O., 1975 A note on correction factors for the estimation of ichthyomass with an Elac-Castor echosounder on Lake Tanganyika. EIFAC Tech. Pap. 23, 1 (1): 325–327.
Enderlein, H.O., 1976 Biological sampling survey no. 1 of the traditional and artisanal fisheries. Lake Tanganyika (Burundi). A report prepared for the Fishery Survey and Development Project. FAO FI: DP/BDI/508/6: 17 pp.
Ferro, W., 1975 Observations limnologiques dans le Nord du Lac Tanganyika (1972–75). Rapport préparé pour le projet de recherches sur le Lac Tanganyika. Bujumbura, Burundi. FAO FI: DP/BDI/73/020/10: 29 pp.
Ferro, W. and G.W. Coulter, 1974 Etude limnologique de la partie Nord du Lac Tanganyika. Stencil, Fishery Survey and Development Project, Burundi: 7 pp.
Haling, L.J.J., 1974 Improved artisanal fishing techniques on Lake Tanganyika. FAO FI: DP/BDI/70/508/4: 13 pp.
Herman, C., 1977 La pêche au Lac Tanganyika. Situation actuelle et perspectives de développement. Paper to be presented at the CIFA meeting, November 1977, Bujumbura.
Mann, M.J., 1975 F. Bashirwa, C.M.A. Ellis, J.B. Nahabakomeye and H.O. Enderlein, Burundi. Preliminary report on fish biology and stock assessment in Lake Tanganyika. A report prepared for the Burundi Fishery Research Project on Lake Tanganyika. FAO FI:DP BDI/73/020/5: 58pp.
Matthisen, O. Reports on echosurveys. May 1975 and November 1976.
McCombie, A.M. and A.H. Berst, 1969 Some effects of shape and structure of fish on the selectivity of gill nets. J. Fish. Res. Bd. Canada 26: 2681–89.
Nahabakomeye, J.B., 1976 Le rapport longueur-poids et la condition chez Stolothrissa tanganicae, Clupeidae du Lac Tanganyika. Working paper, Burundi Fishery Research Project: 10 pp.
Ricker, W.E., 1958 Handbook of computations for biological statistics of fish populations. Bull. No. 119, Fish. Res. Board Canada, Ottawa, 300 pp.
Turner, J.L. and C. Herman, 1977 Status of the pelagic fisheries of Lake Tanganyika (Burundi), based on catch and effort data. Burundi Fishery Research on Lake Tanganyika Project. FAO FI: BDI/73/020/14: 7 pp.
Van Well, P. and D.W. Chapman, 1975 Growth and mortality of Stolothrissa tanganicae. Working paper no. 17, Lake Tanganyika Fishery Research and Development Project: 11 pp.
Welcomme, R.L., 1972 The inland waters of Africa. CIFA Tech. Pap. (1): 117 pp.
I wish to thank Miss Christiane Herman for her continuous help and interest in this study, Miss Helga Diedrichsen for her assistance in technical matters, and the whole staff of the Burundi Service des Pêches for their interest and cooperation. Mr. J.L. Turner kindly read and commented on an earlier draft of this paper.
The discussions following the presentation of these papers highlighted the need to manage the stocks of fish in the great lakes of Africa more intensively because of the heavy fishing pressures being placed on them. As these lakes are for the most part international water bodies much emphasis was placed on the needs for joint research and management of the stocks and their fisheries. This situation appears particularly urgent in Lake Tanganyika and the following formal recommendation was therefore formulated:
Considering the need for coordination of research, development and management of the common resources of Lake Tanganyika; and
Considering the present lack of coordination in fisheries activities between the countries sharing the resources of Lake Tanganyika;
Hereby establishes in accordance with Rule IX, paragraph 1 of the Rules of Procedure of CIFA, an Ad hoc Sub-Committee for promotion of international cooperation between the countries surrounding Lake Tanganyika, hereinafter referred to as the CIFA Ad hoc Sub-Committee for for Lake Tanganyika.
Terms of Reference
The functions of the CIFA Ad hoc Sub-Committee for Lake Tanganyika shall in particular include the following:
To act for CIFA during the inter-sessional periods with respect to matters related to the fisheries of Lake Tanganyika;
To develop a Regional Fisheries Project and bring it to operational stage;
To provide technical guidance to individual governments in the implementation of the Regional Project and ensure coordination of national projects in line with the regional objectives;
To assist in seeking financial assistance for additional projects which could be an outcome of the regional project;
To participate in the long-term integrated development of the fisheries of the area;
To report to CIFA at each session on its activities during the preceding inter-sessional period.
Meetings
The Sub-Committee should meet as early as possible in 1978 to advance the finalization of the project document of the regional project. Other meetings will be held as required.
Membership
The membership of the CIFA Ad hoc Sub-Committee for Lake Tanganyika shall consist of the four CIFA member countries surrounding Lake Tanganyika, i.e., Burundi, Tanzania, Zaire and Zambia.
The CIFA Ad hoc Sub-Committee for Lake Tanganyika shall elect its own officers.
Secretariat
The Secretary of the CIFA Ad hoc Sub-Committee for Lake Tanganyika shall be designated by the Director-General in consultation with the Director-General of FAO.
Financing
The travelling expenses of the representative of the participating countries, when attending meetings of the CIFA Ad hoc Sub-Committee for Lake Tanganyika, shall be borne by the countries themselves.
CIFA further recommends that the Director-General of FAO should use his good offices to enable this Ad hoc Sub-Committee to begin its work without delay.
This recommendation was endorsed by the Plenary Session of CIFA.