Previous Page Table of Contents Next Page


Chapter I. Introduction


1. Effective rainfall and its significance
2. The pathway of rain water
3. Concepts of effective rainfall
4. Definition of effective rainfall
5. Effectiveness of rainfall
6. Factors influencing effective rainfall


1. Effective rainfall and its significance

The primary source of water for agricultural production for most of the world is rainfall. Three main characteristics of rainfall are its amount, frequency and intensity, the values of which vary from place to place, day to day, month to month and also year to year. Precise knowledge of these three main characteristics is essential for planning its full utilization.

Information of the amount, intensity and distribution of monthly or annual rainfall for the most important places in the world is generally available. Long-term records of daily rainfall have been compiled for years; norms and standard deviations have been worked out; floods and droughts have been defined and climatic zones of potential evapotranspiration less precipitation have been mapped from rainfall patterns and crop studies. Investigations using electronic computers are continuously in progress and efforts are being made to predict future trends in order to refine planning.

In spite of voluminous data on weather, all is not yet known that should be known about rainfall. Certain simple entities have baffled planners right up to the present. One of these is "effective rainfall".

In its simplest sense, effective rainfall means useful or utilizable rainfall. Rainfall is not necessarily useful or desirable at the time, rate or amount in which it is received. Some of it may be unavoidably wasted while some may even be destructive. Just as total rainfall varies, so does the amount of effective rainfall. The importance of precise knowledge on the subject of effective rainfall needs little elaboration. The useful portion of rainfall is stored and supplied to the user; the unwanted part needs to be conveyed or removed speedily.

Most rain water is used in agriculture for crop production. Therefore, the first point which arises is whether the available rainfall is adequate and well distributed for crop-raining. If it is inadequate, can it be supplemented with timely irrigation? If not, what type of agriculture should be practised? If irrigation can be supplied, bow should it be designed, operated and maintained? What are the water requirements of crops during the growing season as well as during different periods of growth and development and how far are these needs met by rainfall? How can excess rain water be disposed of and how can waste be reduced by changing management practices? Finally, what would all this cost? Without the necessary information on these basic points, no irrigation project can be planned and productively and economically executed. The greater the precision of long-term data on rainfall patterns and the greater the care taken in interpreting them, the higher will be the efficiency of water management projects.

Pharande and Dastane (1964) listed salient points in the practical application in the field of agriculture of data on effective rainfall as follows:

- designing irrigation projects on a sound economic basis;
- fixing cropping patterns and working out the irrigation requirements of crops;
- operating irrigation projects efficiently from year to year;
- preparing schedules of other farm operations in irrigated agriculture;
- planning cropping patterns in unirrigated or rainfed areas;
- designing drainage and land reclamation projects;
- planning soil and water conservation programmes;
- interpreting field experiments accurately;
- classifying regions climatologically for agriculture.

Meteorologists can neither solve nor evaluate the problem of effective rainfall merely from tables of frequency, amount and intensity of rainfall or from physical phenomena in the atmosphere. It is a task in which several disciplines and sub-disciplines overlap. For example, in the field of agriculture, soil types, cropping patterns and social, economic and management factors all have a direct impact on the extent of effective and ineffective rainfall.

Because of such complexities, there is confusion in concepts, definitions and measurements and their interpretation. The nomenclature and methods of measurement need to be standardised as well as interpreted for a better understanding of effective rainfall and to convert total rainfall into effective rainfall to the maximum possible extent.

In this paper on effective rainfall, present concepts are reviewed and defined, present methods of its assessment are examined, estimating procedures for evaluation in applied fields, especially that of irrigated agriculture, are suggested and future lines of work on this subject are pinpointed.

2. The pathway of rain water

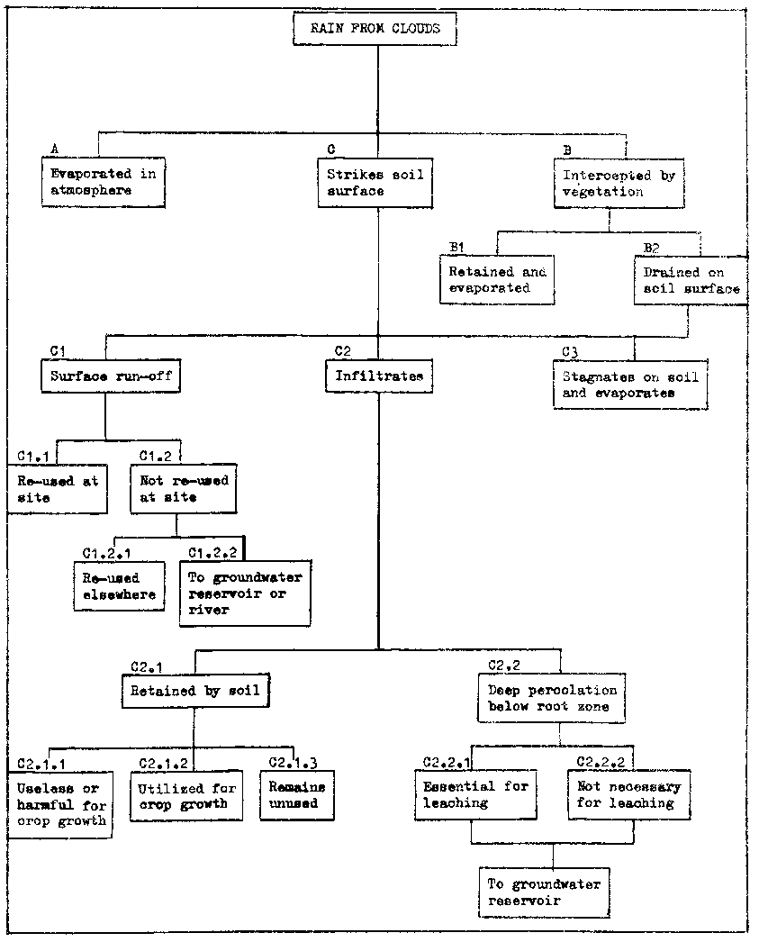
The pathway of rain water is shown in Fig 1 which also indicates the different factors which need to be considered.

Before rain strikes the earth's surface, there is some evaporation in the atmosphere (A in Fig 1). This amount is never measured, but it increases air humidity, lowers the temperature and so reduces evapotranspiration from field crops. Vapour may also be blown away by winds to the surrounding area. This A fraction is thus partially useful bat is not taken into consideration in any calculation.

Rain may be intercepted by vegetation (B in Fig 1). Some of it Bay be absorbed and retained by leaves; this is lost as evaporation (B1), Some may drip from the leaves onto the soil surface (B2), The rate of vegetal interception is high in the beginning and declines with time. B1 and B2, which are measured in the total rainfall received, are useful for crop growth since they reduce transpiration and depletion of soil moisture. When showers are light the entire rainfall may be intercepted by vegetation. In sway studies light showers have been treated incorrectly as ineffective rainfall.

On striking the soil surface (C), some water infiltrates the soil (C2), some may stagnate on the surface (C3), while some may flow over the surface as run-off (C1). Factors influencing infiltration and surface run-off are many and are interrelated.

Rain water lost by run-off may be pumped back and re-used at the site where it was received (C1.1), or it may be used elsewhere downstream (C1.2.1). In overall water development planning this latter amount of surface run-off still remains part of effective rainfall.

Some rain water stagnates on the soil surface (C3). This amount is lost by evaporation in due course or by infiltration. It can be useful for meeting the water needs of crops but may be harmful and create drainage problems.

Of the water which infiltrates into the soil (C2) some may be retained around the soil particles as a thin film and is thus stored in the root zone (C2.1) while the rest may move beyond the root zone (C2.2). Of the stored soil water (C2.1), part may be ineffective when received during the non-growing season. Also during the growing season rainfall can cause harm such as flower and fruit drop, delay in harvesting and lowering of the quality of the produce. This useless or harmful water (C2.1.1) is ineffective rainfall. A part of the water stored in the root zone may be actually utilized in raising a crop. It may be useful for evapotranspiration or in any other form (C2.1.2). A part of the stored water may remain unused due to the harvest of the crop (C2.1.3) as moisture balance for the next season.

Water may be lost beyond the root zone by deep percolation to groundwater storage or streams (C2.2). A certain fraction of loss by deep percolation is useful, even essential, in arid and semi-arid regions for washing down the salts (C2.2.1). This portion is therefor also useful. If there is no salinity problem, all water lost by deep percolation beyond the root zone may be useful only through recharge of the underground aquifer.

Fig 1: PATHWAY OF RAIN WATER

3. Concepts of effective rainfall

The term effective rainfall has been interpreted differently not only by specialists in different fields but also by different workers in the same field.

The city civil engineer is interested in providing a drinking water supply from his storage tank or lake. According to him, that amount of the total rainfall which enters his reservoir is the effective part (C1.2.2 in Fig 1).

To an irrigation engineer the rain which reaches his storage reservoir directly and by surface run-off from the surrounding area indirectly is the effective portion (also C1.2.2 in Fig 1); but even though the concept is the same in both this and the former case, the values of effective rainfall are different for the same total rainfall.

According to a hydro-electrical engineer, the rainfall which is useful for running the turbines that generate electricity is the effective portion of the total received. This comes under C1.2.1 in Fig. 1.

Geohydrologists would define as effective that portion of rainfall which contributes to groundwater storage. The extent of the rise in the water table or well levels would be the effective rainfall. This quantity comes under C1.2.2 and C2.2 in Fig 1.

To drainage engineers rainfall lost either by surface run-off or by deep percolation is of great significance.

According to some planners, the surface run-off from a field nay be used at a higher or lower level (the former by pumping) before the water leaves the catchment area. Such water may be useful for agriculture or industry, navigation or recreation. All of it is effective in an integrated plan for utilization of water resources. It is equivalent to B, C1.1, G1.2.1, C2.1.2, G2.2.1, C3.

In forests, dry leaves and twigs often form a thick layer on the soil surface, called the Ao horizon. This litter intercepts a considerable amount of rain and enhances the water storage capacity of the soil. It is a contributing factor in evapotranspiration and is therefore effective rainfall from the forestry point of view.

In the field of irrigated agriculture, interests differ at the irrigation project level, at the farm level and at the field level. Some canal operating engineers feel that rain which saves an irrigation application is effective, although the rain may not necessarily be effective: light showers of, say, less than 10 mm often make no difference in irrigation schedules and hence are treated as ineffective by canal engineers.

Agriculturists may consider as effective that portion of the total rainfall which directly satisfies crop water needs and also the surface run-off which can be used for crop production on their farms by being pumped from ponds or wells. This fraction is equivalent to B, C1.1, C2.1.2 and C3.

In the field of dry-land agriculture, when the land is left fallow, effective rainfall is that which can be conserved for the following crop.

An individual farmer considers that effective rainfall is that quantity which is useful in raising crops planted on his soil, under his management. Water which moves out of the field by run-off or by deep percolation beyond the root zone of his crop is ineffective. But on the other hand, if he receives run-off from outside high level surroundings then it may add to the moisture stock and it nay be useful for crop production. Consequently, farmers with different crops will arrive at different values in assessing effective rainfall. This is a dynamic rather than a static notion. B, C2.1.2 and C3 come into this category.

Since there are such varied interpretations of what may be regarded as effective rainfall, it is difficult to create a definition to suit all the interested disciplines. Rainfall which is ineffective according to one discipline is effective according to another. In his calculations a planner interprets the term broadly as that which is utilizable by any sector while the individual user interprets it narrowly to mean only that fraction which satisfies his particular need. Even in the single field of the water requirements of crops different workers may mean different entities.

Hayes and Buell (1955) stated that effective precipitation is that quantity which is available for plant growth and amounts to total precipitation minus run-off and evaporation. This definition is not completely satisfactory since aspects prior to sowing are neglected and the term 'evaporation' is ambiguous and confusing here.

Ogrosky and Mockus (1964) defined effective rainfall as the total rainfall during the growing season minus that occurring after soil saturation or irrigation, when the additional water is lost by deep percolation or by run-off. Water is needed even before sowing and for land preparation; this definition overlooks this aspect. Also, rainfall prior to harvesting can be ineffective even if the soil is unsaturated. The definition cannot be applied for rice either where rainfall, after the soil is saturated, can also be effective.

Hershfield (1964) defined effective rainfall as that part of the total rainfall during the growing season which is available to meet the consumptive water requirements of a crop. This is a narrow definition in that water is required to meet not only consumptive but also non-consumptive needs such as land preparation, puddling and leaching of salts.

According to the Soil Conservation Service of U.S.D.A. (1967), effective rainfall is that which is received during the growing period of a crop and is available to meet consumptive water requirements. It does not include surface run-off or deep percolation losses. This definition is similar to that of Hershfield above and suffers from the same limitations.

Miller and Thompson (1970) defined effective precipitation as the ratio of precipitation to evaporation at a given place. This definition is confusing as actually it refers to effectiveness of precipitation and not to effective precipitation. The two terms 'effective rainfall' and 'effectiveness of rainfall' are not synonyms but signify two distinct things. The term effectiveness denotes degree of utility or efficiency of the rainfall with respect to the aridity of the place. Effective rainfall refers to the useful fraction of the total rainfall received. Thornthwaite (193l) has discussed the concept of precipitation effectiveness at length, giving formulae for classifying world climates. A given amount of rainfall will have varying degrees of effectiveness under different conditions of aridity or even when it is received at different stages of crop growth.

While working out agronomic practices for seasonal field crops, De and Ray (1973) used a moisture index based on two factors, namely, annual rainfall and potential evapotranspiration. This is an erroneous approach since instead of annual rainfall, effective seasonal or effective growing season rainfall should have been considered.

It is evident that the above concepts are not identical in interpretation and have serious limitations from the point of view of crop production.

The points in concepts of effective rainfall needing critical attention can be listed as follows:

what period should be taken into consideration? Should it be restricted to the growing season or include the pre-sowing period, when tillage operations or moisture conservation practices commence?
which needs should be met by effective rainfall; consumptive needs only or also those of leaching, land preparation and puddling?
assuming the soil is unsaturated and the rains which fall cause flower shedding and damage to a crop, should they be considered as effective?
should the amount be usable in general by any type of vegetation or by a specific crop species?
when several crops of different growth habits are being cultivated simultaneously, how should rainfall received under rainfed and irrigated conditions be accounted for? can the concept be applied to rice which requires ample water supply? should values be the same for different purposes such as project design and project operation?
how should annual variation in the amount of rainfall be accounted for?

4. Definition of effective rainfall

It would be useful to clarify the term water requirements of a crop before effective rainfall is fully defined. By the tern water requirement of a crop is meant the amount of water needed to raise it and this includes water to meet both consumptive and special needs, such as land preparation, land submergence, leaching and so on. In view of this current concept, it follows that from the production point of view, the annual or seasonal effective rainfall as far as the water requirement of crops is concerned, should be interpreted as that portion of total annual or seasonal rainfall which is useful directly and/or indirectly for crop production at the site where it falls but without pumping. It therefore includes water intercepted by living or dry vegetation (B), that lost by evaporation from the soil surface (C3), the precipitation lost by evapotranspiration during growth (C2.1.2), that fraction which contributes to leaching, percolation (C2.2.1) or facilitates other cultural operations either before or after sowing without any harm to yield and quality of the principal crops.

Effective Rainfall, (ER) = B + C2.1.2 + C2.2.1 + C3. Consequently ineffective rainfall is that portion which is lost by surface run-off (C1), unnecessary deep percolation losses (C2.2.2), the moisture remaining in the soil after the harvest of the crop (C2.1.3) and which is not useful for next season's crop.

The effect of rainfall in lowering temperature and increasing humidity and its effect by advection on dry areas is not included.

The period here is not just the growing season but the period from the start of the first tillage operation until the harvest. It avoids the term soil saturation and therefore may also be applied to rice cultivation. As long as the rain water is useful in some aspect of crop production, it is a part of the effective rainfall.

It is not possible to consider each individual crop. Those crops which occupy the largest proportion of land during the season may be taken as reference to express the effective rainfall. The smaller the unit of land area, the greater the accuracy in the value of effective rainfall.

The destructive aspect of rainfall has also been accounted for in the definition by the clause 'without any harmful effect on yield and quality'. If rain causes lodging or any other type of damage, it must not be regarded as effective even if the soil is dry. The rainfall has to be 'useful' in some way or another and should not cause the slightest damage to crop production.

This concept of effective rainfall is suggested for use in planning and operation of irrigation projects. It can also be used by economists in estimating agricultural production from meteorological data.

The irrigation water supply in a given year should be planned to complement rainfall. Since annual rainfall varies from year to year, an irrigation project cannot be planned on one year's data; records are needed over a long period to calculate effective rainfall on the basis of probability of occurrence.

It is emphasized that the values of effective rainfall will vary for different purposes, such as project planning and project operations, dry fanning, drainage designs, and for special conditions such as a shallow water-table and salinity. The concept that effective rainfall is that which is useful or usable in any phase of crop production should be borne clearly in mind.

5. Effectiveness of rainfall

The effectiveness of precipitation or rainfall efficiency has been defined as the extent of its utility in a given region. How good is a given amount of rainfall in terms of production? A rainfall of 100 mm in a temperate zone is much more useful and productive for agriculture than in a tropical arid region. The effectiveness of rainfall can be evaluated in three ways:

in relation to other meteorological variables;
as an input, in terms of meeting crop water needs
as an output in terms of production per unit of water and/or financial returns.

In assessing the effectiveness of rainfall, relationships between the climate and vegetation have been worked out in terms of moisture indices.

Transeau (1905) used a quotient of annual rainfall divided by computed free water evaporation to give the moisture index.

Lang (1920) introduced a factor in which rainfall was divided by temperature.

De Martonne (1926) introduced the term aridity index (A) which was equal to precipitation (P in cm) divided by temperature (t) in degrees centigrade, or A - P/10 (t + 10),

Meyer (1926) put forth that the effective soil moisture was proportional to the precipitation (mm) divided by saturation deficit (mm of mercury) of the air.

Thornthwaite (1931) introduced the concept of the precipitation effectiveness index (PE) which is computed from the monthly values of precipitation and evaporation. The evaporation is expressed in terms of temperature.

where, P = monthly precipitation in inches;
T = temperature in °F;
and n = months = 12

On these values climatic regions were classified as follows:

PE Index

Climate

More than 128

Wet

64 - 127

Humid

32 - 63

Sub-humid

16 - 31

Semi-arid

Less than 16

Arid

In 1948, Thornthwaite modified the concept by changing the evaporation parameter to potential evapotranspiration which was derived from temperature. The potential evapotranspiration (PET) was defined as the amount of water lost by a field, completely covered with green vegetation in an active stage of growth under non-limiting moisture supply.

PET -= 1.6 (10 t/I)a
PET = monthly potential evapotranspiration in cm;
t = mean monthly temperature in C;
I = annual heat index, which is

i = monthly heat index, which is (t/5)1.514
a = co-efficient which varies with the heat index and is given by
a = 0,000000675 I³ - 0.0000771 I² + 0.01792 I + 0.49239

The values are then corrected for day length and number of days in a month. The use of tables and charts simplifies complicated calculations. This concept was used in a water budget method for working out daily soil moisture balance for planning irrigation practices.

It can be seen that the approach does not meet the requirements from an agricultural production point of view. Rainfall should satisfy not only the consumptive needs of crops but also leaching, land preparation needs, percolation needs (as in rice) etc. It is therefore more appropriate and precise to use the total water needs of the crop in computing effectiveness of rainfall, instead of evaporation or potential evapotranspiration values. In simple words,

effectiveness of precipitation (needs satisfied expressed in %) = [(available rain water) / (needed water for potential production)] X 100

For example, if the values of monthly rainfall, stored rainfall, PET and total water needs are 100, 60, 120 and 180 mm respectively, the effectiveness of precipitation will be

(60/180 x 100) = 33% and not (60/120 x 100) = 50%

Different amounts of effective rainfall influence their effectiveness when expressed from meteorological and agronomic points of view as is shown below.

Parameters

Cases

Parameters

1

2

3

4

5

6

Monthly rainfall (A)

0

10

10

10

10

10

Stored/effective







rainfall (B)

0

1

3

6

8

10

Potential ET (C)

6

6

6

6

6

6

Water need (D)

8

8

8

8

8

8

Effective rainfall % (B/A)

0

10

30

60

80

100

Effectiveness of rainfall







(B/C) meteorologically %

0

16

50

100

Excess

Excess

(B/D) agronomically %

0

12

37

75

100

Excess

Effectiveness of rainfall can also be assessed in terns of monetary returns. This is a rather complicated analysis. The returns depend upon the type of production, use of other inputs such as fertilizers, plant protection measures, soil fertility, weather parameters other than rainfall, infra-structure developed in the area, farm management efficiency and market prices. Ml these factors are again variable with time and technology applied and therefore assessing effectiveness of rainfall in terms of financial returns in a given situation requires careful analysis of all factors involved.

Values of effectiveness of rainfall vary from plus to minus according to its timing with respect to crop growth stage. Untimely rains can directly damage field crops in several ways:

by delaying sowing, interculturing, threshing or drying operations in the field;
by causing flower drop and fruit drop in certain cultivated species;
by causing lodging of plants;
by lowering the quality of the produce.

An example is given in Table 1.

Table 1: INFLUENCE OF RAINFALL ON WHEAT IN INDIA AT DIFFERENT STAGES OF GROWTH

Time of shower from sowing

Crop stage

Yield (Quintals/ha)

Absolute

Relative

No rain

-

8

100

3 weeks

Crown root formation

14

175

6 weeks

Tillering

12

150

11 weeks

Flowering

10

125

15 weeks

Grain formation

9

112

The effectiveness of rainfall varies with different species, and therefore for comparison among different crops, it may be convenient here to express production in terms of financial returns per unit depth of rainfall.

Crop species is thus a factor of paramount importance in assessing the effectiveness of rainfall. This evaluation needs to be done cautiously. Since the cropping patterns and varieties vary with time, the effectiveness of rainfall will also vary from time to time.

6. Factors influencing effective rainfall

Several factors influence the proportion of effective rainfall in the total received and these may act singly or collectively and interact with each other. Any factor which affects infiltration, run-off or evapotranspiration affects the value of effective rainfall (Table 2).

Rainfall Characteristics

A soil has a definite and limited water intake rate and moisture holding capacity. Hence greater quantities as well as Intensities of rainfall normally reduce the effective fraction, increasing run-off and lessening infiltration. Similarly, uneven distribution decreases the extent of effective rainfall while an even spread enhances it. A well distributed rainfall in frequent light showers is more conducive to crop growth than heavy downpours. For example, annual rainfall is lower than 100 mm in the Middle Eastern desert countries, so it may all become effective. In countries like India and Pakistan, intensity, frequency and amount are high daring July and August and hence the effective fraction is very low. From November to April, however, most of the rainfall is effective in these countries due to its low intensity, frequency and amount.

Table 2: FACTORS INFLUENCING EFFECTIVE RAINFALL THROUGH INFILTRATION, SURFACE RUN-OFF AND EVAPOTRANSPIRATION

Factor

Relevant characteristics

Rainfall

Amount, intensity, frequency, distribution over area as well as time;

Other meteorological parameters

Temperature, radiation, relative humidity, wind velocity;

Land

Topography, slope, type of use;

Soil

Depth, texture, structure, bulk density, salt and organic matter content;

Soil water

Head, suspended matter, turbidity due to clay or colloids, viscosity, temperature, nature of dissolved salts (Na+, N03-);

Groundwater

Depth from surface, quality;

Management

Type of tillage, degree of levelling, type of layout (bunding, terracing, ridging), use of soil conditioners;

Channel

Size, slope, shape, roughness and back water effect;

Crops

Nature of crops, depth of root system, degree of ground cover, stage of growth, crop rotations,

Other Meteorological Parameters

Potential evapotranspiration is primarily governed by evaporative demand under conditions of abundant water supply. An approximation of evaporative demand can be obtained front the integrated effect of four parameters: temperature, radiation, wind velocity and humidity. Increase in the first three and decrease in the fourth parameter enhance evaporation. Such conditions encourage greater deficits of moisture in the soil and therefore the proportion of effective rainfall in the total increases. The mean monthly values of temperature, radiation, wind velocity and humidity fluctuate less from year to year than total rainfall. Today in some countries, weekly or fortnightly maps of potential evapotranspiration are available which can be used in assessing effective rainfall.

Land Characteristics

The time interval between receipt of rain water and its recessation by soakage is known as 'opportunity time'. Water stays longer on flat and levelled land and thus has a longer opportunity time than on sloping land where there is a rapid run-off. Sloping, rolling and undulating lands thus influence opportunity time of rain water for uniform infiltration and consequently the effective rainfall fraction. The use to which land is put in the surrounding area - agriculture, road and building construction, play-grounds - also affects the amount of effective rainfall.

Soil Characteristics

Soil is an important medium between water and plants, acting as a reservoir for the moisture supply to crops. Hence its properties of absorption, retention, release and movement of water influence the degree of effective rainfall.

Intake and water movement in soil are expressed in terms of infiltration rate and permeability. For maximum absorption of rain and reduction of surface run-off, the values of these properties should be as high as possible. Permeability depends upon the texture, structure and compactness or bulk density of the soil. The higher the bulk density, the lower the permeability.

The fraction of effective rainfall increases with increased water holding capacity in a soil. The amount of water held and retained by a soil depends upon its depth, texture, structure and organic matter content; the finer the texture, the greater the storage capacity. The amount of water available to plants varies considerably in different soils. It may be about 10 mm per metre depth in sandy soils to about 100 mm in clayey soils. The greater the soil depth, the higher the proportion of effective rainfall in the total.

Initial moisture status in a soil governs the extent of effective rainfall considerably. When a shower falls just after irrigation, it becomes surplus water and is lost through deep percolation or run-off, but if the soil is dry it is recharged with moisture, resulting in a saving in irrigation water. The proportion of effective rainfall is lower in irrigated than in unirrigated areas where there is often a greater deficit of moisture in the soil.

Soil Water Characteristics

On striking the soil surface, the rain water often becomes run-off water and changes its physical and chemical properties during its flow. Hater characteristics influencing effective rainfall are the head or depth of water received directly or indirectly, turbidity, viscosity, temperature, and nature of the salts, such as sodium, nitrates, etcetera, dissolved in it. These properties influence infiltration and through this the effective rainfall quantum.

Groundwater Characteristics

The amount of effective rainfall is greater when the water table is deep than when it is shallow. Water moves upwards in the soil by capillarity, thus reducing the deficit of moisture and hence the amount of effective rainfall.

The levels of water tables normally fluctuate. Before the onset of rain, the water table may be quite deep; during the rainy season, it may rise to the surface. There are horizontal flows in the sub-soil to or from adjoining regions. Because of these variations, the contribution of groundwater to the needs of the crop is variable and the proportion of effective rainfall varies inversely with this contribution.

If the groundwater is saline, it can be harmful to crop plants especially when it is near the soil surface. The proportion of effective rainfall may then increase since salts are diluted.

Management Practices

Any management practice which influences run-off, infiltration, permeability or evapotranspiration also influences the degree of effective rainfall. Bunding, terracing, ploughing, ridging and mulching reduce run-off and increase effective rainfall; so do well-planned irrigation schedules, while arbitrary or random practices may reduce it.

Drainage Channel Characteristics

Size, shape, slope and roughness of a channel influence the speed of surface run-off to streams and consequently the time allowed for infiltration and also for direct evaporation at the site of rainfall. Hence these factors are also important in influencing effective rainfall.

Crop Characteristics

Crops with high water consumption create greater deficits of moisture in the soil; therefore effective rainfall is directly proportional to the rate of water uptake by the plant. Crop characteristics influencing the rate of water uptake are the degree of ground cover, rooting depth and stage of growth. Evapotranspiration is generally high during vegetative growth and the flowering period and then may decline toward maturity. Soil moisture stored in deeper layers can be tapped only when roots penetrate to these depths. Deep-rooted crops therefore increase the proportion of effective rainfall in a given area; hence the nature of the crop is an important factor in determining its extent. Rainfall just before harvesting is for most crops a waste or a nuisance and may need to be considered as ineffective. Rainfall which reduces the yield (such as downpours which often cause lodging in cereals when the latter are at the grain formation stage) must be regarded as ineffective, and similarly, rains which result in deterioration or actual destruction of a crop. The crop is an important factor in interpreting the basic data. Hence the seasonal needs of major crops in a given area should be taken into account when the extent of effective rainfall is assessed.


Previous Page Top of Page Next Page