Vu les nombreux problèmes concernant l'organisation, la planification et la gestion, il est recommandé que:
L'ivoirisation à tous les niveaux doit être l'objectif principal du projet et du Service de vulgarisation piscicole;
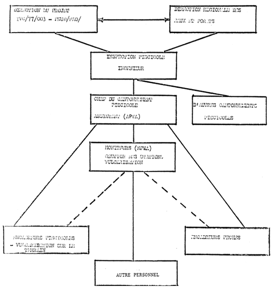
Une définition claire des responsabilités et de l'équipement de chacun est essentielle pour que tout le personnel des cantonnements puisse faire du travail effectif;
Il faudrait établir un emploi du temps pour chaque membre du personnel, et cela au moyen de programmes de travail, d'objectifs à atteindre, de rapports et de comptes-rendus;
Une analyse du coût des opérations soit exigée à tous les niveaux; elle comprendrait: le fonctionnement des cantonnements, celui de l'inspection à Daloa, la formation d'un pisciculteur et l'utilisation des véhicules;
L'on établisse un programme pour l'utilisation de chaque véhicule;
La consommation d'essence soit contrôlée par chaque responsable de véhicule;
Les vulgarisateurs soient en mesure d'utiliser des vélomoteurs ou des motocyclettes pour les sorties en vulgarisation et ceci afin de maintenir un contact avec les pisciculteurs;
Les responsables tiennent un fichier pour la documentation, la planification, l'utilisation des crédits et la rédaction des rapports; ceci facilitera l'organisation des cantonnements et les rendra plus efficients;
Un système pour contrôler l'utilisation des crédits soit établi;
Les stations d'alevinage soient gérées comme la station de Loka;
Les responsables suivent de plus près la vulgarisation, surtout en ce qui concerne l'utilisation des moyens de démonstration par les vulgarisateurs;
Le vulgarisateur fasse un programme de démonstration hebdomadaire pour les étangs scolaires;
Une évaluation pour la gestion des fonds des étangs scolaires soit faite;
Les bureaux du Service de vulgarisation piscicole soient séparés des Services des forêts et répression de la chasse;
Les cadres puissent faire de la formation dans un chantier travaillant à l'aide d'un bulldozer;
Daloa soit le centre des futurs stages de recyclage;
L'on évalue les fonctions et le rôle de la cellule de vulgarisation;
L'on recrute deux formateurs (cadres); ils devraient être dynamiques, pratiques et surtout collaborer avec les autres. D'autres tâches peuvent leur être attribuées;
Un stage, de courte durée, soit organisé pour le(s) gestionnaire(s) de la ferme de Dakouigouné (Man);
Deux vulgarisateurs soient affectés à Touba;
Des essais d'alimentation avec des rations composées soient faits dans chaque région pour la production du poisson;
Comme complément aux travaux pratiques, des programmes de gestion soient organisés pour entreprendre divers types d'investissements se présentant sous forme de manuels intitulés “Comment réussir la pisciculture” - Plans I, II et III;
Suivant une nouvelle formule, un concours pour vulgarisateurs puisse être organisé;
Les pisculteurs (par des stages de courtes durées faits aux stations d'alevinage) puissent être introduits aux nouvelles techniques des élevages associés porcs/poissons et de la rizipisciculture;
Le Service de vulgarisation piscicole, activité qui demande des techniques, de l'équipement et une formation tout particuliers, soit séparé du secteur Pêche qui s'occupe aussi d'activités paramilitaires;
Il y ait une étroite collaboration entre le Projet et la Direction nationale des pêches et de la pisciculture pour la planification, le recrutement, la formation et la gestion afin d'assurer le lancement du Service de vulgarisation piscicole.

Fig. 1 - Cantonnements piscicoles en Côte-d'Ivoire

Fig. 2 - Organigramme d'un cantonnement piscicole