There are three types of risk assessment outputs:
Qualitative risk assessments
Semi-quantitative risk assessments
Quantitative risk assessments
In this section, we give an example of each type of assessment. In each you are nominated as leader of the risk assessment team and, from time to time, background information is provided in boxes. For example, we point you towards review articles, which can quickly give you information on a hazard that causes illness from seafoods. These reviews are included in the Resources Bank.
In normal text we include typical material, which is included in a risk assessment. While each assessment uses fictitious information for the exposure assessment module, this gives you some idea of how to generate exposure information.
For characterizing risk, a semi-quantitative tool called Risk Ranger is used. It is a versatile tool and you can find how to use it in Section 4. In the text, all inputs to Risk Ranger are contained in boxes.
Risk assessment examples
The following four examples have been chosen and developed to show you how risk assessment work can help you solve food safety problems with specific fisheries.
i. Qualitative risk assessment: mercury in fish
Mercury contamination of seafoods occurred in Japan in the 1950s when several hundred people suffered terrible symptoms, which included brain damage. Since this time, mercury intake has been monitored in many countries and the problem managed by limiting consumption of large predaceous fish, such as sharks. More recently, research has suggested that, in its early stages, the human foetus may be susceptible to the effects of mercury, with symptoms such as impaired learning ability emerging in childhood.
Because there are, at present, no data on levels of mercury in the diet that may cause childhood difficulties, the hazard: product pairing is best evaluated in a qualitative risk assessment.
ii. Semi-quantitative risk assessment: ciguatera in reef fish
With the spread of air travel, remote communities are now able to use tourist flights to freight seafoods to destinations where reef fish are considered delicacies. Some species are extremely valuable. In Hong Kong Special Administrative Region, China, for example, a 1 kg (plate-size) live coral trout is worth more than $30 to the exporter. Unfortunately, some species from tropical and subtropical waters can accumulate ciguatoxin in their muscle and ciguatera fish poisoning (CFP) is the most prevalent illness caused from consumption of finfish.
In this example, your country, a series of atolls in the south Pacific, has the opportunity to export reef fish to nearby countries. Unfortunately, a number of locations are endemic for ciguatera, and CFP occurs among tourists and your own people. You are required to do a risk assessment in a very short time frame and the example points the way to doing this, with a semi-quantitative risk assessment using Risk Ranger to generate a risk ranking plus predicted annual illnesses.
iii. Semi-quantitative risk assessment: histamine fish poisoning
Histamine fish poisoning (HFP) is another cause of illness from particular species of finfish. Your country has an export industry based on fish caught by small boats that troll for tuna on overnight trips. Traditionally these boats have not carried ice but, after product from your country has been implicated in an outbreak of HFP in the importing country, you are required to do a risk assessment. Your country lacks the laboratory facilities or resources to provide backup, so you rely on the predictive microbiology approach and gather information on temperatures and times of product throughout the catching-processing-transport and marketing stages.
The assessment leads to a risk management and risk communication exercise by stakeholders in your country after which there is follow-up assessment work that you must do.
iv. Quantitative risk assessment: Vibrio parahaemolyticus on oysters
In 1997 and 1998 there were large outbreaks of food poisoning from consumption of oysters in North America in which Vibrio parahaemolyticus was the cause. Your country is an exporter of oysters to the United States and, after that country does a risk assessment of V. parahaemolyticus in oysters, there is pressure on your country to provide risk estimates for product that you are exporting to the United States. You decide to use the United States risk assessment model and to insert data from your own country. In this example, we follow how your team does the risk assessment and then communicates the estimates to authorities in the importing country.
|
The situation There are reports that methyl mercury (MeHg) can damage the foetus during its early stages of development. The Health Department in your country has become concerned about the possible effects of MeHg on the foetus during the early stages of its development. Seafood consumption patterns in your country indicate that several high-mercury species are consumed, including sharks and billfishes. Because of time constraints the risk managers in the Health Department require you to complete a qualitative risk assessment within one month of mercury intake from seafood in your country. Available to you are seafood catch statistics, which tell you the quantity of high-mercury fish that are landed in your country, and there are also two research reports on mercury levels. Based on the outcomes of the assessment, the managers will set tolerable intakes for pregnant women. |
The purpose of the assessment is to estimate the risk of mercury poisoning to the foetus. The risk estimate will be qualitative.
The only documented account of mercury poisoning involving seafoods occurred in people living around Minamata Bay in Japan during the 1950s. In all, there were more than 700 cases of poisoning and 46 deaths with victims suffering severe mental and neurological conditions.
Low levels of mercury are naturally present in the environment and in all foods. Inorganic mercury is poorly absorbed via the diet, but in aquatic environments bacteria can convert inorganic mercury to MeHg, which is readily absorbed by the human body. MeHg is accumulated in the aquatic food chains, so all fish contain it in their muscle tissue. Predatory fish or mammals (particularly whales) at the top of the food web have the largest amounts.
Mercury levels in most commercially harvested oceanic fish are <0.5 mg/kg MeHg, but some large predators, such as sharks, marlin and swordfish, may have higher levels. Numerous studies have shown that nearly all the human exposure to MeHg occurs via seafood (predominantly finfish) consumption. Therefore individuals who regularly consume large amounts of fish (particularly those fish with high mercury levels) could be exposed to high levels of mercury (FDA, 1994; National Academy of Sciences, 2000).
Farmed finfish are likely to have lower levels of MeHg because they are generally fed formulated diets that should have low mercury content. As well, mercury accumulates in fish during their lifetime, and tissue concentrations are greater in older and larger fish. Since farmed fish are usually harvested young, they would be expected to have low tissue concentrations (FAO/NACA/WHO, 1999).
Nearly all the human exposure to MeHg occurs via fish consumption. There are two exceptions: accidental releases (industrial processes) and mercury used in tooth filling amalgams (Richardson, 1995).
|
Your task You need to read some reviews on the effect of MeHg on adults and foetuses. Some are listed as references in the Resources Bank. You will find that there are widely different views on how much mercury is safe to eat in our intake of seafood. Since these views are held by respected bodies such as FAO/WHO, the National Academy of Sciences (NAS, USA), the Environmental Protection Agency (EPA, USA), the best way to resolve any discrepancies is work with their recommendations |
Illness caused from high-level exposure
In 2000, the NAS in the United States reviewed mercury in foods. MeHg obtained from the diet typically resides in the human gut for several weeks from where it enters the brain of adults and foetuses, where it accumulates and is converted to inorganic mercury. MeHg is highly toxic and causes severe effects. These effects were seen following MeHg incidents in Iraq (contaminated grain) and Japan (contaminated seafood). In individuals who were exposed at the foetal stages, symptoms included mental retardation, cerebral palsy, deafness and blindness. People who were exposed to high mercury levels when they were adults underwent sensory and motor impairment.
Illness caused from low-level exposure
Recently, it has been suggested that low-dose exposure of the foetus to MeHg may lead to impaired performance, which appears when the individual reaches early childhood. According to Kjellstrom et al. (1989a, 1989b), Davidson et al. (1998), Johnson (1998), Levin (1998), Mahaffey (1998) and Myers (1998), young children exposed as foetuses perform badly in tests that measure attention, language, memory and fine-motor function (called neurobiological tests). There is also evidence that exposure to MeHg can affect the cardiovascular system (blood pressure regulation, variable heart rate and heart disease). Exposure during the first trimester (three months) of pregnancy appears to be the critical period.
Studies on mercury intake in children
Two studies of children exposed to mercury via fish consumption have been undertaken: the Seychelles Islands in the Indian Ocean and the Faeroe Islands in the North Atlantic Ocean. Both countries have diets that are highly dependent on marine life.
The initial findings from the Seychelles study indicate that no significant mercury effect was found in children who had been exposed to a wide range of mercury levels during the foetal stages. The Seychellois usually eat fish twice a day with an average mercury content of 0.3 mg/kg. It should be noted, however, that the developmental tests used in the Seychelles study were less sensitive in detecting subtle cognitive and motor disturbances than tests used in the Faeroe study.
By contrast, the Faeroe study reported that children who were exposed prenatally to the highest mercury levels had slight abnormalities in development when tested at age seven. However, the biological significance of these findings remains unclear, as whale meat consumed by the Faeroe islanders contains other contaminants such as PCBs and has a higher mercury level than fish. Also, the Faeroe community often eats an entire whale in a short period of time, causing a spike in mercury levels that may affect the body differently than the lower consistent levels experienced in the Seychelles.
These initial results have been interpreted as indicating that the health effects of mercury on childhood development may be less severe than previously believed. A panel set up by the NAS found that children in the Seychelles study had no significant mercury effect. However, the NAS panel took a conservative course and recommended the retention of the EPA's reference dose (RfD) of 0.1 µg/kg body weight/day (see below).
Allowable intake - how much mercury is safe to take in from seafood consumption?
There are two recommended allowable intakes, based on the findings, on the one hand, of the US EPA and, on the other hand, by the Joint Expert Committee on Food Additives (JECFA) of FAO/WHO.
1. United States EPA Reference Dose
This is an estimate of the daily exposure of the human population (including sensitive subpopulations) that is likely to cause no adverse effects when experienced over a lifetime. The level is 0.1 µg/kg body weight/day (0.7 µg/kg body weight/week).
2. Joint FAO/WHO Expert Committee on Food Additives
This committee established a provisional tolerable weekly intake (pTWI) for MeHg of 5 µg/kg body weight/week.
There is a sevenfold difference between these recommended intakes, which has an important effect on how much fish a person is able to eat. The JECFA recommendation allows much more fish to be eaten.
Tables 20 and 21 give the weekly consumption of fish required to reach the recommended limits established by JECFA and the United States EPA. A range of mercury levels in fish is presented, which takes in species that do not accumulate much mercury (0.15 mg/kg fish flesh) and those that do (1.0 and 1.5 mg/kg fish flesh). Because the permitted intake of mercury varies according to the body mass, weight ranges are given for a typical 2 year old (13 kg), 12 year old (40 kg), adult female (60 kg) and adult male (70 kg).
As can be seen from Table 20, for non-predatory fish (average mercury level 0.15 mg/kg) an adult is able to consume almost 2.5 kg of fish per week before reaching the pTWI. Even if high mercury fish is consumed (1 mg/kg), an adult could consume 316-368 g/week without exceeding the limit.
When the EPA recommended levels are considered, by contrast, only very small quantities of mercury-containing species are able to be consumed. Using the EPA level of 0.1 µg/kg body weight/day (Table 21) adults would be able to consume only 44-52 g/week of those species with a mercury content of 1 mg/kg.
In summary, the hazard characterization indicates:
a large discrepancy of allowable intake between regulatory bodies;
inconclusive evidence that ingestion of mercury at the foetal stage is a hazard in childhood.
These factors will be integrated into the risk characterization matrix.
TABLE 20
Weekly consumption of seafood required for an
individual of a given weight to reach the pTWI of 5 µg/kg body
weight/week
|
Mercury level in seafood (mg/kg) |
Weekly consumption (g) |
|||
|
|
13 kg |
40 kg |
60 kg |
70 kg |
|
0.15 |
456 |
1 404 |
2 105 |
2 456 |
|
0.5 |
137 |
421 |
632 |
737 |
|
1.0 |
68 |
211 |
316 |
368 |
|
1.5 |
46 |
140 |
211 |
246 |
TABLE 21
Weekly consumption of seafood required for an
individual of a given weight to reach the EPA RfD of 0.1 µg/kg body
weight/day
|
Mercury level in seafood (mg/kg) |
Weekly consumption (g) |
|||
|
|
13 kg |
40 kg |
60 kg |
70 kg |
|
0.15 |
64 |
197 |
295 |
344 |
|
0.5 |
19 |
59 |
88 |
103 |
|
1.0 |
10 |
30 |
44 |
52 |
|
1.5 |
6 |
20 |
30 |
34 |
|
Your task In this section you must estimate the quantity of mercury ingested per week by the target consumers - pregnant women in the first three months of pregnancy. You will probably be able to find the quantity of high-mercury species landed in your country from annual catch statistics. The next task is to determine the mercury content of the target species. The Health Department may have done some studies. Otherwise look for data from another country (see the Resources Bank). Then you will need to convert it to an edible portion - 50 percent fillet yield is a good estimate. Finally, you must make a decision on how frequently high-mercury species are eaten by pregnant women. The following section is an example of how you make these calculations based on hypothetical data |
Production of predatory species and number of servings
Annual catch statistics for landings of potentially high-mercury species, such as shark, billfish, swordfish and marlin, are presented in Table 22. Shark is the main component of high-mercury fish landed with lesser quantities of billfish, swordfish and marlin totalling 16 000 tonnes per annum. Since the edible portion for these species is around 50 percent of the gross weight, 8 000 tonnes are actually consumed, equivalent to 80 million servings of 100 g each serving.
Estimation of consumption pattern
Your country has a population of 20 million and there are consumption data showing that only 33 percent ever eat shark and gamefish. This means the 80 million servings are eaten by 6.5 million of your countrymen and women, an average of one serving per month. The birth rate in your country is around 250 000 a year and, if it is assumed that the same proportion of pregnant women eat the high-mercury species as in the general population, then 33 percent of 250 000 (around 80 000) are at risk, or rather their foetuses are at risk. Since the critical period is the first three months, at any one time there are around 25 000 pregnant consumers eating fish that may have a high mercury content. These consumers eat one serving (100 g) once a month.
Studies on mercury levels in predaceous fish
The Health Department in your country has commis-sioned two studies of mercury levels in predaceous fish (summarized in Table 23 from which it can be seen that shark and billfish have mercury contents around 1 mg/kg with swordfish and marlin around 2-3 mg/kg).
TABLE 22
Production of species associated with elevated
mercury levels
|
|
Production (t) |
Edible portion (t) |
Servings (x106) |
|
Shark |
12 000 |
6 000 |
60 |
|
Billfish |
2 200 |
1 100 |
11 |
|
Swordfish |
1 200 |
600 |
6 |
|
Marlin |
600 |
300 |
3 |
|
Total |
16 000 |
8 000 |
80 |
TABLE 23
Mercury levels in predatory fish
| |
Mean mercury (mg/kg) |
|
|
Study 1 |
Study 2 |
|
|
Swordfish |
1.9 |
2.4 |
|
Marlin |
2.2 |
3.1 |
|
Shark |
1.1 |
0.9 |
|
Billfish |
1.5 |
0.9 |
In summary, based on the data contained in Tables 22 and 23, on an annual basis, pregnant women in their first trimester:
number 25 000;
consume around 300 000 servings of 100 g each per year;
shark servings number 240 000 and contain 1 mg/kg of mercury, and gamefish servings number 60 000 and contain 2-3 mg/kg of mercury.
The risk characterization requires inputs for exposure assessment, hazard characterization and links with epidemiology in your country.
Table 24 estimates the total intake of mercury by a 60 kg woman during the first three months (13 weeks) of her pregnancy.
TABLE 24
Total mercury intake during the first trimester
(3 months) and comparison with intakes allowed by EPA and JECFA
|
|
Shark |
Gamefish |
|
Number of servings in three months |
2 |
1 |
|
Total quantity consumed (g) |
200 |
100 |
|
Mercury content (mg/kg) |
1 |
2-3 |
|
Mercury ingested (mg) |
0.2 |
0.2-0.3 |
|
Total intake (shark + gamefish) |
0.4-0.5 mg |
- |
|
Allowable intake for 60 kg woman over 13-week period |
- |
- |
|
EPA RfD (0.7 µg/kg body weight/week) |
0.5 mg |
- |
|
JECFA pTWI (5 µg/kg body weight/week) |
3.9 mg |
- |
Based on monthly consumption of high-risk species, she will consume two servings (100 g) of shark and one of gamefish for a total mercury intake over the critical period of 0.4-0.5 mg mercury. This is the same as the limit allowed by EPA (0.5 mg) but well within that allowed by JECFA (3.9 mg) recommendations.
Table 25 is a template, which can be used for qualitative risk assessment, based on four factors: severity of the hazard, likelihood that the hazard will occur, exposure in the diet and linkage with illness.
Table 25 contains ratings that are somewhat subjective. For example:
Severity of the hazard is rated low-medium for its effect on the foetus. Most countries follow the JECFA recommendations, rather than those of the EPA.
Likelihood that predaceous fish are consumed reflects a medium rating since sharks are often a moderate component of the total finfish catch.
Exposure in the diet is 0.4-0.5 mg over the critical period, which is within the EPA allowance and much lower than the JECFA allowance.
Linkage with illness in young people has not yet been conclusively made.
TABLE 25
Qualitative risk ranking of mercury in
predaceous fish
|
|
US EPA |
JECFA |
|
Severity of hazard |
Low-medium |
Low-medium |
|
Likelihood of occurrence |
Medium |
Medium |
|
Exposure in diet |
Low |
Very low |
|
Linkage with illness |
None |
None |
|
Risk ranking |
Low |
Low |
It is worth comparing the exposure in this assessment with exposure in the Minamata Bay incident, where finfish and shellfish harvested from the area contained mercury levels up to 29 mg/kg and were eaten at least daily by most people to give an estimated average MeHg intake of 0.3 mg/day (Coultate, 1992). For a woman weighing 60 kg this equates to 6 µg/kg body weight/day, or 42 µg/kg body weight/week, more than eight times the pTWI and 90 times the RfD.
When all the inputs to Table 25 are considered, the risk ranking of consumption of predaceous fish by pregnant women is low.
The assessment was constrained by time (only one month) and relied on "average" consumptions. Fish consumption patterns, as opposed to averages, are needed to assess the risk of mercury poisoning, particularly for pregnant women and their foetuses. Obtaining data on groups with above average fish consumption would enhance the assessment. If residents in coastal communities or people who work aboard vessels that fish for marlin and swordfish become pregnant they are, as a group, at a greater risk.
|
Public comment The risk managers submit your assessment for public comment from stakeholders. The most important replies are:
The risk managers make the following observations and decisions:
|
|
The situation Your country is composed of a number of atolls in the South Pacific, which have valuable reef fish. A tourist industry has sprung up following the construction of an airstrip capable of taking medium-sized jets. There is also the possibility of exporting reef fish twice a week by air to New Zealand and Australia, where there are large populations of Pacific islanders. However, there is a large outbreak of ciguatera fish poisoning involving both local people and tourists. The chief minister is asked by New Zealand authorities to undertake a risk assessment of consumption of reef fish. You are given the task of doing the risk assessment within a time frame of one month. This allows you time to gather data only from your health department on cases reported, plus data on consumption patterns in your country and in New Zealand. Your risk assessment will be used by the risk managers, who may require you to do follow-up work on further questions that may emerge from the consultation process with stakeholders. Your resources include:
|
The purpose of the assessment is to estimate the risk of CFP from fish caught from the reef systems around your atoll nation. The assessment must examine consumption of reef fish by two populations:
the local population, including tourists;
consumption in New Zealand, where a market exists, mainly for expatriates from the Pacific islands.
Because there has been a large outbreak of CFP, you have only one month in which to complete the assessment and report to the risk managers. This is a severe time constraint, which allows you only to do desk-top work; there will be no time to do any laboratory testing for ciguatera in reef fish.
The illness
It is reported that up to 50 000 people may experience CFP each year, after eating fish caught in subtropical and tropical waters, often near reefs. The fish become toxic because they accumulate naturally occurring toxins produced by marine algae (predominantly Gambierdiscus toxicus), which are part of the food chain.
Outbreaks of CFP
Ciguatera is the most common illness caused by consumption of finfish. It is endemic in the Caribbean and in subtropical Indo-Pacific regions. In countries that import reef fish and/or have reef systems, such as the United States, Australia and Canada, CFP is a major cause of seafood-borne illness (Table 26). The largest and most damaging outbreak occurred in Madagascar in 1994 when 500 people were poisoned and 98 died following consumption of shark (Carcharhinus sp.).
While it is likely that a large proportion of cases go unreported, CFP rates in some regions are still high. In the Caribbean, Ruff and Lewis (1994) report rates of 30 cases/10 000 population/annum (Guadeloupe) and 73 cases/10 000 population/annum (US Virgin Islands). In the South Pacific, rates are around 100 cases/10 000 population/annum (Kiribati) and 300 cases/10 000 population/annum (Tuvalu).
Fish species that produce CFP
It is thought that, worldwide, less than 100 species produce CFP, the most predominant of which are presented in Table 27. Both common and Latin names are included.
It is important to use correct names because sometimes a marketing name can hide the fact that the species is potentially ciguatoxic. For example, in Australia in 2000 an outbreak of CFP occurred from "Queenfish" which, while not considered a potentially ciguatoxic species by some, was actually Scomberoides commersonnianus, a species regularly implicated in ciguatera poisonings.
In the Indian Ocean (Réunion Island), Plectropomus spp. (coral trout) was responsible for more than 50 percent of all outbreaks (Quod and Turqet, 1996).
In the United States, ciguatera is most often caused by groupers (Epinephalus spp.) in Florida and amberjacks (Seriola spp) in Hawaii (Sours and Smith, 1980).
TABLE 26
Outbreaks of CFP in the United States, Canada
and Australia
|
Country |
Period |
Number of outbreaks |
Percentage of all seafood outbreaks |
Total ill |
References |
|
USA |
1990-2000 |
75 |
32 |
328 |
Smith de Waal et al. (2000) |
|
Australia |
1990-2000 |
10 |
31 |
616 |
Sumner and Ross (2002) |
|
Canada |
1983-1997 |
15 |
Not known |
53 |
Todd (1995) |
TABLE 27
Fish species most commonly associated with
ciguatera outbreaks
|
Latin name |
Australian common name |
|
Scomberomorus commerson |
Spanish mackerel |
|
Scomberomorus spp. |
Mackerels |
|
Sphyraena jello |
Barracuda |
|
Plectropomus spp. |
Coral trout |
|
Epinephelus fuscoguttatas |
Flowery cod and other epinephalids |
|
Lutjanus sebae |
Red emperor |
|
Lutjanus bohar |
Red bass |
|
Scomberoides commersonnianus |
Giant dart |
|
Lethrinus nebulosa |
Yellow sweetlip |
|
Seriola lalande |
Yellowtail kingfish and other seriolids |
|
Caranx sp. |
Trevally |
|
Cephalopholis miniatus |
Coral cod |
|
Chelinus trilobatus |
Maori wrasse |
In Australia, mackerels have been responsible for around 75 percent of all cases and outbreaks, with barracuda, coral trout, lutjanids and epinephalids (groupers) bringing the total to >90 percent.
In Fiji, species most commonly connected with ciguatera are similar to those in Australia: Lutjanus bohar (Red sea bass), Sphyraena (Barracuda), Epinephelus (Flowery cod), Lethrinus miniatus (Long-nosed snapper), Plectorhynachus (Grouper). Moray eel, the most toxic of fish is not usually eaten, except in some Pacific countries, where it is sometimes eaten as a delicacy.
|
Your task You need to investigate the symptoms of CFP so that you can make the correct choice in Questions 1 and 2 of Risk Ranger - degree of severity of the illness and proportion of the population that is affected. There is a review by Lehane and Lewis (2000), which provides information on all aspects of CFP. It is especially useful because it has been written in Risk Assessment format. It is contained in the Resources Bank. |
The early stages of the illness (3-12 hours after ingestion) are gastrointestinal (nausea, vomiting, diarrhoea and stomach cramps). Between 12-18 hours after consumption, neurological symptoms begin, including numbness of the lips and extremities, muscular paralysis, convulsions, memory loss, headache. Some victims undergo psychological disturbances such as anxiety and depression for some months while others undergo cardiovascular symptoms.
Ciguatera poisoning is usually self-limiting and signs of poisoning often subside within several days from onset. However, in severe cases the neurological symptoms persist from weeks to months and, in rare cases, for several years. Sometimes, patients experience recurrence of neurological symptoms months to years after recovery. There is usually a low incidence of death resulting from respiratory and cardiovascular failure though in one outbreak in Madagascar, of the 500 affected, 98 died (Habermehl et al., 1994).
Clinical testing procedures are not available for the diagnosis of ciguatera in humans, which is based entirely on symptoms and recent dietary history. The disease has only recently become known to the general medical community and may be under-reported because of the generally non-fatal nature and short duration of the disease.
All humans are believed to be susceptible to ciguatera toxins. Populations in tropical/subtropical regions are most likely to be affected because of the relatively higher frequency of exposure to toxic fishes. Repeated ciguatoxin exposures are associated with more severe illness (Glaziou and Martin, 1993; Katz, Terrellperica and Sasaki, 1993).
Infectious Dose/Dose Response
Ciguatoxins are lipid-soluble toxins that remain toxic after cooking. Ciguatoxin (CTX-1) is usually the major toxin (on the basis of both quantity and total toxicity) present in fish and typically contributes ~90 percent of total lethality. On the basis of available outbreak data, Lehane (1999) estimated the minimum toxic dose to be ~50/ng in an adult of 50 kg weight (~1ng/kg body weight). However, in one well-documented incident, six United States soldiers became ill after eating fish containing approximately 20ng ciguatoxin/g flesh. They all presented with nausea, vomiting, watery diarrhoea and abdominal cramps 5-8 h after consumption and some also had numbness in the extremities or around the mouth, abnormally slow heartbeat (bradycardia) and paresthesia - tingling of the scalp (Poli et al., 1997).
Some studies indicate that increased toxin dose leads to increased severity of cardiovascular effects in animals and humans (Katz, Terrellperica and Sasaki, 1993). However, Arcilaherrera et al. (1998) found no association between the amount of toxic fish ingested and the severity and duration of the symptoms. It is well recognized that, with repeated exposure, more severe and prolonged symptoms occur.
|
Inputs for Risk Ranger Question 1: Select MILD HAZARD - sometimes requires medical
attention |
|
Your task In this section you must estimate mass of potentially ciguatoxic fish consumed in your Pacific island nation and in New Zealand, the importing country. You will find the quantity of potentially ciguatoxic species landed in your country from annual catch statistics. Then you will need to convert it to edible portion - 50 percent fillet yield is a good estimate for all species except mackerels, which give a filleting yield around 70 percent. Finally, you must estimate number of servings and consumption patterns in your country and in New Zealand. An example follows of how you make these calculations based on some hypothetical data. |
Calculate volume of potentially toxic fish landed
Table 28 presents landings, yield of edible portion and number of servings of potentially ciguatoxic species in the Pacific island nation.
All species have an assumed 50 percent yield of edible portion with the exception of mackerels which have 70 percent yield. From Table 28 it can be seen that around 600 tonnes of potentially ciguatoxic species are available for consumption, giving around six million servings.
TABLE 28
Production (t) of potentially ciguatoxic
species
|
Species |
Landed volume (t) |
Edible mass (t) |
Servings (x10°) |
|
Trevally |
100 |
50 |
0.5 |
|
Yellowtail kingfish |
100 |
50 |
0.5 |
|
Mackerels |
600 |
400 |
4 |
|
Groupers |
100 |
50 |
0.5 |
|
Red emperor |
100 |
50 |
0.5 |
|
Total |
1 000 |
600 |
6 |
Consumption pattern and number of servings
Of the 600 tonnes available for consumption, 100 tonnes are consumed locally and 500 tonnes exported to New Zealand. Locally, one million servings are consumed by all of the population, which comprises 10 000 people. Thus, on average, every member of the population consumes the target species twice a week, on average. Fish is eaten almost every day, and tuna and dried flying fish (neither of which has a history of ciguatoxin production) are major components of the diet.
The 500 tonnes of exported species yields five million servings, which are consumed by about 25 percent of the total population of four million. Thus, on average, each of the one million consumers eats a serving of potentially ciguatoxic fish five times each year.
Inputs to Risk Ranger for probability of consuming the target species
|
|
Local consumers |
NZ consumers |
|
Question 3: Frequency of consumption |
Weekly |
Few times a year |
|
Question 4: Proportion consuming |
All (100%) |
Some (25%) |
|
Question 5: Population |
10 000 |
4 000 000 |
Contamination levels in servings
Unfortunately, all literature searches are negative with no data available for prevalence of ciguatoxin in reef fish from Pacific atolls or islands. Thus it is assumed that one in 1 000 fish will have a ciguatoxin level that can cause illness.
|
Inputs to Risk Ranger for contamination level through processing to consumption |
|
|
Question 6: Probability of contamination |
Rare (1 in 1 000 servings) |
|
Question 7: Effect of processing |
No effect on the hazard |
|
Question 8: Recontamination |
No recontamination |
|
Question 9: Effect of post-process handling |
No effect on the hazard |
|
Question 10: Post-process increase to illness |
None |
|
Question 11: Effect of meal preparation |
No effect on hazard |
In characterizing the risk of contracting CFP, two population categories are considered:
local consumers, for whom reef fish are a major component in the diet;
consumers in the importing country who rarely eat imported reef fish. In fact, the majority of consumers may be expatriate islanders.
Table 29 lists the inputs that are needed for a semi-quantitative risk characterization for the two at-risk groups. The inputs are identical except for the exposure of the two populations. The local population is exposed on a regular basis. Consumers in the importing country are exposed less frequently but there are more servings.
When information is inserted in Table 29 two estimates of risk are obtained:
risk ranking;
predicted illnesses in the target consuming populations.
TABLE 29
Semi-quantitative risk characterization of
consumption of ciguatoxic fish species
|
Risk criteria |
Local population |
Consumers in importing country |
|
Dose and severity |
||
|
Hazard severity |
Mild - sometimes requires medical attention |
Mild - sometimes requires medical attention |
|
Susceptibility |
General - all population |
General - all population |
|
Probability of exposure |
||
|
Frequency of consumption |
Weekly |
Few times a year |
|
Proportion consuming |
All |
Some (25%) |
|
Size of population |
10 000 |
4 million |
|
Probability of contamination |
||
|
Probability of raw product contaminated |
0.01% ciguatoxic |
0.01% ciguatoxic |
|
Effect of processing |
Does not eliminate the hazard |
Does not eliminate the hazard |
|
Possibility of recontamination |
None |
None |
|
Post-process control |
Not relevant |
Not relevant |
|
Increase to infective dose |
None |
None |
|
Further cooking before eating |
Not effective in reducing hazard |
Not effective in reducing hazard |
|
Total predicted illnesses per annum in selected population |
520 |
3 000 |
|
Risk ranking (0-100)* |
61 |
51 |
* Note that an increment of "six" is equivalent to a tenfold change in risk
In the above, risk characterization processing has no effect on ciguatoxin, so no matter if the fish is chilled, frozen or dried, the level of ciguatoxin will not change. Storage prior to consumption similarly does not affect the level of toxin and neither does the type of cooking. The level of ciguatoxin at the point of capture is identical with that at consumption.
Based on the above assumptions, the Risk Ranking for fish consumed locally is 61, reflecting the greatly increased exposure to the hazard, with 520 illnesses predicted per annum in the total population of 10 000 islanders.
In the importing country, the Risk Ranking is 51 with 3 000 annual illnesses predicted in the New Zealand population of 4 million.
Since an assumption was made of a key component in exposure to the hazard - prevalence of fish that have a ciguatoxic dose - it is useful to do a reality check to see whether the estimates of illness are of the correct order of magnitude. By expressing cases of CFP/10 000 population we can compare the prevalence in the present assessment with those published for island communities. Lehane and Lewis (2000) quote 100 cases/10 000 population per annum in South Pacific island nations. The same authors also consider under-reporting to be common and the present assessment, 520 cases/10 000 population, is therefore of the same magnitude as that quoted by Lehane and Lewis.
A major lack of information surrounds prevalence of ciguatoxic fish landed. If possible, some work should be done using test kits. Serological test kits for the detection of ciguatoxin are now available commercially, one of which is Cigua-Check Fish Poison Test Kit Oceanit Test Systems, Inc., http://www.cigua.com. There are other kits available.
|
Public comment on the risk assessment Your assessment is submitted by the risk managers to public comment and, one week later, a meeting is held at which a number of issues emerge:
Risk management - round one The risk managers who represent health, political, legal and commercial interests in your island nation submit two issues for your further assessment, to be completed in two weeks:
|
Health Department data and the fishermen's association claims
Health Department records include name, age, address, date of illness, type of fish consumed and symptoms for each person. Staff is very knowledgeable on symptoms of CFP. Health Department data are summarized in Table 30.
Health Department data reveal a number of key facts:
In the last two years there have been almost 1 200 reported cases of illness, the symptoms of which are consistent with CFP.
Most illnesses are family outbreaks involving most or all members.
The younger members are often more badly affected and need treatment with mannitol.
Almost invariably, the family has consumed reef fish just prior to the illness.
Most cases are in the first half of each year, during and after the cyclone season, when the reef is always damaged. Reef damage is often a precursor to colonization by dinoflagellates and build-up of ciguatera fish poison in reef fish.
TABLE 30
Health Departments records for CFP cases
2000-2001
|
Date |
Probable cases of CFP* |
Suspected cases of CFP** |
|
Jan-Mar 2000 |
44 |
108 |
|
April-June 2000 |
112 |
323 |
|
July-Sept 2000 |
6 |
21 |
|
Oct - Dec 2000 |
4 |
15 |
|
Jan-Mar 2001 |
34 |
79 |
|
April-June 2001 |
69 |
287 |
|
July-Sept 2001 |
18 |
43 |
|
Oct-Dec 2001 |
4 |
9 |
|
Total |
291 |
885 |
* Probable cases have typical CFP symptoms which respond to mannitol treatment.
** Suspected cases of symptoms that do not require mannitol treatment
|
Risk communication Taken together, these facts point firmly to CFP as the cause of the problems that your country is encountering. When the data are presented to the fishermen's association they are received more sympathetically and the association asks what can be done about the problem. There is now acceptance by all parties to work together to promote tourism and exports and to eradicate the almost endemic CFP among your local population. |
|
Risk management The risk managers take two courses of action:
The two strategies will virtually eliminate risk because there will be no exposure to the hazard. However, intuition tells you that the reefs will still be fished and that CFP will still occur in the local population. As well, you still have no data on the prevalence of ciguatoxin in reef fish. You persuade the fishermen's association to lobby the government for funds to buy diagnostic kits for determining presence of ciguatoxin and its approximate concentration. Over the next two years you will test reef fish as they are landed at the fishermen's cooperative and try to pinpoint ciguatera "hot spots". If this is related to reef damage and any other likely factors, you may be able to reassess the banning of reef fishing for such a significant part of the year. |
|
The situation Your country exports chilled tuna by air. Almost all the catch goes to a single importing country. Recently, your Minister of Fisheries learned that there have been cases of HFP in one importing country, and the product from your country is under suspicion. As a result, the authorities in the importing country are insisting that you carry out a risk assessment of histamine production in tuna produced in your country. Fish is caught on lines from small, twin-hull, open boats which carry no refrigeration. More than 200 small boats operate, fishing overnight trips. Your country has five processing plants which operate HACCP plans and there are daily flights which transport chilled product to the importing country. You have a three-month time frame in which to carry out the assessment and it may be necessary to conduct a second risk assessment to evaluate any industry changes following the first assessment. |
The purpose of the assessment is to estimate the risk of HFP from fish caught and processed in your country.
Risk Ranking will form a semi-quantitative assessment.
You have three months in which to complete your assessment so there are time constraints that will prevent you doing laboratory work. You can, however, do temperature:time studies and use the predictive microbiology approach.
Traditionally, HFP has been associated with consumption of scombroid fish from the families Scombridae and Scomberosocidae (mackerels, tunas and kingfish). More recently, non-scombroid fish have also caused identical symptoms and so "Scombroid poisoning" may not be the best description - hence the use of HFP to describe the symptoms (below).
The illness
The illness has a range of symptoms (Table 31).
Questions have been asked whether histamine is the sole cause of the illness. Lehane and Olley (1999) and Clifford and Walker (1992) both consider compounds other than histamine are involved. However, it is probable that histamine is the main hazard because:
Symptoms are typical allergic reactions caused by histamine - often within a few minutes of consuming the affected food item.
Antihistamine therapy works relatively quickly (usually less than eight hours).
High levels of histamine are often found in seafood that has caused the reaction.
TABLE 31
Symptoms of scombroid fish
poisoning
|
Type |
Symptoms |
|
Cardiovascular |
Flushing, urticaria (nettle-rash), hypotension (low blood pressure) and headache |
|
Gastrointestinal |
Abdominal cramps, diarrhoea, vomiting |
|
Neurological |
Pain and itching associated with the rash |
TABLE 32
Outbreaks of HFP in United States, United
Kingdom and Australia
|
Country |
Period |
Number of outbreaks |
Percentage of all seafood outbreaks |
Total ill |
Reference |
|
USA |
1990-2000 |
103 |
43 |
680 |
Smith de Waal et al. (2000) |
|
UK |
1992-1999 |
47 |
|
|
Scoging (1998) |
|
Australia |
1990-2000 |
10 |
31 |
28 |
Sumner and Ross (2002) |
Outbreaks of HFP
Histamine poisoning occurs throughout the world and is perhaps the most common form of toxicity caused by the ingestion of fish. However, reliable statistics about its incidence do not exist because the poisoning incidents are often unreported because of the mild nature of the illness, lack of adequate systems for reporting food-borne diseases or ignorance by medical personnel who misdiagnose histamine poisoning as a food allergy (Taylor, 1986; Lehane and Olley, 2000). Japan, the United States and the United Kingdom are the countries with the highest number of reported incidents, although this possibly reflects better reporting systems. Frequent incidents have been reported elsewhere in Europe, Asia, Africa, Canada, New Zealand and Australia (Ababouch et al., 1991; Lehane and Olley, 2000). Table 32 shows, however, that the number of people affected in outbreaks is usually not great.
Fish species most commonly implicated
Species in the families Scombridae and Scomberosocidae that have been implicated in outbreaks of HFP include: mackerel (Scomber spp.), tuna (Thunnus spp.), saury (Cololabis saira) and bonito (Sarda spp.). Non-scombroid fish include: mahi-mahi (Coryphaena spp), sardines (Sardinella spp.), pilchards (Sardina pilchardus), marlin (Makaira spp.), bluefish (Pomatomus spp.), sockeye salmon (Oncorhynchus nerka), yellowtail (Seriola lalandii) and Australian salmon (Arripis trutta).
Formation of biogenic amines
The biogenic amines are produced in fish tissues by bacteria in the family Enterobacteriaceae, e.g. Morganella, Klebsiella and Hafnia. The bacteria produce decarboxylases that convert amino acids in the fish to biogenic amines:
|
Histidine |
® |
Histamine |
|
Ornithine |
® |
Putrescine |
|
Lysine |
® |
Cadaverine |
The bacteria are naturally occurring in the gills and intestines of the fish and may be spread to other sites in the fish during handling. The nape of the neck appears to be more heavily contaminated than other parts of the fish, possibly due to the gilling and gutting process.
Once histidine decarboxylase has been produced, it may continue to produce histamine, even though bacterial growth has been prevented by chilling to 4 °C. Ababouch et al. (1991) showed that histamine production can increase even in ice storage.
|
Your task You need to investigate the symptoms of HFP so that you can make the correct choice in Questions 1 and 2 of Risk Ranger - degree of severity of the illness and proportion of the population which is affected. There is a review by Lehane and Olley (2000) which provides information on all aspects of HFP. It is especially useful because it is written in Risk Assessment format. There is also a large review by the United States Institute of Food Technologists (IFT) on biogenic amines |
HFP is caused by the ingestion of foods that contain high levels of histamine and possibly other amines and compounds. Neither cooking, canning, nor freezing reduces the toxic effect (Shalaby, 1996; FDA, 1999).
Infectious dose/dose response
The threshold toxic dose for histamine is not precisely known and scombroid poisoning has occurred at histamine levels as low as 50 mg/kg. However, most incidents involve fish with histamine levels of 200 mg/kg and over (Fletcher, Summers and van Veghel, 1998). The variation may reflect the role that biogenic amines other than histamine play in scombroid poisoning.
Simidu and Hibiki (1955) estimated the threshold toxic dose for histamine in fish at approximately 60 mg. Shalaby (1996) reviewed the oral toxicity to humans of histamine and other biogenic amines in foods. He considered that histamine-induced poisoning is, in general, slight at <40 mg, moderate at >40 mg and severe at >100 mg. Based on an analysis of recent poisoning episodes, Shalaby (1996) suggested the following guideline levels for histamine content of fish:
<5 mg/100 g (safe for consumption)
5-20 mg/100 g (possibly toxic)
20-100 mg/100 g (probably toxic)
>100 mg/100 g (toxic and unsafe for human consumption)
It has also been suggested that neither histamine nor biogenic amines are responsible for HFP (Clifford and Walker, 1992). In the period 1976-86, over half the cases in the United Kingdom were associated with histamine levels of less than 50 mg/kg, a level not normally considered to be toxic. Further, volunteers who were fed mackerel with 6 000 mg/kg histamine reported only mild tingling around the mouth. Taken together these two facts led Clifford and Walker (1992) to suggest that the role of dietary histamine in scombroid poisoning may be slight. The same authors also suggest that Saxitoxins (Paralytic Shellfish Poison) may be involved in scombroid poisoning symptoms associated with salmon. Lehane and Olley (1999) speculate that urocanic acid may be the missing factor ("scombroid toxin") in histamine fish poisoning.
However, histamine levels are still used by regulatory bodies. In the United Kingdom, guidelines for histamine levels in fish (Scoging, 1998) are:
|
· Safe |
<10 mg/100 g |
|
· Potentially toxic |
10-50 mg/100 g |
|
· Probably toxic |
50-100 mg/100 g |
|
· Toxic |
>100 mg/100 g |
The United States FDA guidelines, established for tuna, mahi-mahi and related fish, specify 50 mg/100 g as the toxicity level, and 5mg/100 g as the defect action level because histamine is not uniformly distributed in fish that has undergone temperature abuse. Therefore, if 5 mg/100 g is found in one section, there is a possibility that other units may exceed 50 mg/100 g (FDA, 2001a). FDA requires the use of the AOAC fluorometric method (Rogers and Staruszkiewicz, 1997).
The European Union (EU, 1991, 1995) requires that nine samples be taken from each batch of fish species of the following families: Scombridae, Clupeidae, Engraulidae and Coryphaenidae. These samples must fulfil the following requirements:
Mean value of all samples must not exceed 10 mg/100 g
Two samples may be >10 mg/100 but <20 mg/100
No sample may exceed 20 mg/100
However, fish belonging to these families that have undergone enzyme ripening in brine may have higher histamine levels, but not more than twice the above values. Examinations must be carried out in accordance with reliable, scientifically recognized methods, such as high-performance liquid chromatography (EU, 1991; 1995).
In Australia and New Zealand, the level of histamine in a composite sample of fish or fish products, other than crustaceans and molluscs, must not exceed 20 mg/10 g. A composite sample is a "sample taken from each lot, comprising five portions of equal mass from five representative samples".
Susceptible populations
It is widely believed that all humans are susceptible to scombroid poisoning (FDA, 1999) though symptoms can be severe for the elderly (FDA, 1999) and for those taking medications such as isoniazid, a potent histaminase inhibitor (Morinaga et al., 1997).
|
Inputs for Risk Ranger Question 1: Disease is mild, requiring medical attention only
rarely |
|
Your task In this section you must identify, from annual catch statistics, the tonnage of fish that are able to produce histamine. Then you will need to convert the landed amount to edible portion - 80 percent fillet yield is a good estimate. Finally, you must estimate number of servings and consumption patterns in the country to which you export species capable of producing histamine. Following is an example of how you make these calculations based on hypothetical data. |
Volumes of species known to produce histamine
Volumes of each species exported from your country and that may cause HFP are presented in Table 33. The catch data were gained from analysing receival dockets at each processing plant for one year. Small boats land 6 000 tonnes, which is processed and exported chilled to one country.
Edible weight and number of servings
After processing, the actual weight exported is 4 800 tonnes and, assuming that 100 g is a typical serve, there are 48 million annual servings exported.
Consumption patterns in consumer country
Market data tells you that a few (5 percent) people in the importing country ever eat chilled tuna. The population of the importing country is 270 million, which means that 48 million servings of tuna are eaten by 13 million consumers. This means that each consumer has an average of four servings each year.
TABLE 33
Species and volumes (tonnes)
exported
|
Common name |
Latin name |
Volume (t) |
Edible portion (t) |
Servings (106) |
|
Yellowtail kingfish |
Seriola spp. |
1 000 |
800 |
8 |
|
Tunas |
Thunnus spp. |
4 000 |
3 200 |
32 |
|
Mahi-mahi |
Coryphaena spp. |
1 000 |
800 |
8 |
|
Total |
|
6 000 |
4 800 |
48 |
|
Inputs to Risk Ranger for probability of consuming fish that may have histamine |
|
|
Question 3: Frequency of consumption |
Few times a year |
|
Question 4: Proportion consuming |
Very few (5 percent) |
|
Question 5: Population |
250 000 000 |
Contamination levels in servings
|
Your task In this section you estimate the number of servings capable of causing HFP:
This is difficult because of time constraints. If you had several months you could do a survey of measuring histamine levels of fish on boats and then through the processing and transporting chain. Or, you could survey levels of histamine-producing bacteria at every stage of catching, processing and transporting. These are large, time-consuming and expensive surveys. One day you may wish to do them but there is another way of estimating histamine levels - by using predictive microbiology. Predictive microbiology is especially suitable for estimating histamine production because, if you know the temperature of product on the boat, and in the processing and transporting chain, you can predict the amount of bacterial growth. This is done using data on growth rates of histamine-producing bacteria at key temperatures and integrating them with the temperature: time parameters of product. You need to generate temperature: time data from the moment the fish are landed on the boat, then during processing and transport, to the moment they are placed in their final storage medium in the country of destination. This is done using small data loggers which record temperatures at intervals. On board the vessel, loggers are placed in the gills and the gut. Back on land, the data loggers are downloaded and a temperature: time profile generated (see Figures 2 and 3) |
Figure 2 summarizes the process by which tuna and other species capable of accumulating histamine are caught, processed and transported to market.
The task is to estimate levels of histamine throughout the process and this is done by examining each stage of the process. Histamine, itself, will not be estimated in this risk assessment. Instead, the growth of histamine-producing bacteria will be predicted using temperature-time measurements of product, coupled with growth rates of histamine-producing bacteria.
Contamination of fish on the boats
Histamine-producing bacteria such as Morganella, Klebsiella and Hafnia convert amino acids in the fish to biogenic amines like histamine. These bacteria occur naturally in the gills and intestines of the fish and are spread to other sites in the fish during handling.
Factors which affect build up of histamine and other biogenic amines in seafoods include:
Free histidine levels in fish muscle.
Location of histamine-producing bacteria: On board the vessel, knife work and removing the bloodline will spread histamine-producing bacteria to these sites. These are termed "sites of microbiological concern" because it is here that histamine is produced.
Temperature at which product is stored: If temperature at the sites of microbiological concern is controlled, histamine production is controlled.
FIGURE 2
Process model for catching and processing
tuna for chilled air freight from large and small boats

It is important to know the levels of histamine-producing bacteria on tuna after on-board handling. In a study on Pacific mackerel (Scomber japonicus), Kim et al. (2001) found very low levels of histamine-producers (<10 cm2 on the gills and <10 g in the gut), and these organisms produced histamine only slowly at 4 °C and not at all at 0°C. This finding is typical of many others, which indicate that histamine formation is controlled by temperatures at 4 °C or below.
At abusive temperatures (20-30 °C), however, histamine is formed quickly and, importantly, the enzyme histidine decarboxylase is produced and excreted from the bacterial cells onto the fish muscle. The enzyme is active at 0°C as indicated by Ababouch et al. (1991) who showed that on sardine held at ambient temperature (approx 25 °C) for 24 hours, histamine continued to be produced even after the fish had been placed in ice storage for a week. Klausen and Huss (1987) similarly showed that after mackerel had been held at 10 °C for two days, histamine continued to increase even when the fish were stored in ice.
So it is vital to quickly cool the sites of microbiological concern on fish to prevent formation of histidine decarboxylase. On ungutted fish these are the skin, gills and gut contents. However, in the system under review, there is no cooling for up to 10 hours.
Temperature: time parameters for fish on boats
Typically, boats fish overnight in a trip of up to 12 hours. Travel to the fishing grounds takes about 3 hours, lines are set and the first fish are landed about 4 hours into the trip. Storage is at ambient temperature (25-28 ºC) until unloaded at the processing plant - the first-caught fish have been already stored for up to 10 hours. As fish are caught throughout the trip they are added to the catch in the bottom of the boat and kept moist with wet sacking. Fish from the last set are landed about 4 hours before the vessel arrives home.
A typical temperature: time curve for product at the site of microbiological concern (the gut) is presented in Figure 3 from which it can be seen that the first-caught fish are kept at ambient temperatures for up to 10 hours, prior to rapid chilling in the processing plant.
For inputs to Risk Ranger, only assumptions can be made on the rate at which servings are contaminated.
|
Assumption 1: |
That all (100 percent) tuna landed contain histamine-producing bacteria in the gills and gut, and on the skin (see Kim et al., 2001). |
|
Assumption 2: |
That these bacteria are present at 10/cm2 of gill surface or 10/g of gut contents (see Kim et al., 2001). |
|
Assumption 3: |
That the contamination is confined to fish surfaces, and the deep muscle tissues remain sterile. |
|
Assumption 4: |
That a 30 kg tuna will give around 250 servings of 100 g of which 1 percent (servings with external tissues on which histamine has been produced) will be contaminated with sufficient histamine to cause illness. |
|
Assumption 5: |
That during processing, there is a recontamination rate because the numbers of histamine-producers will have multiplied. |
|
Assumption 6: |
That in fish held at 25-28 °C, histamine-producers have a doubling time of 60 minutes without any delay due to lag phase (typical doubling time for mesophilic Enterobacteriaceae). |
FIGURE 3 Fish temperatures (°C) on boats

Although only short (overnight) trips are made, the first-caught fish is kept at ambient temperature of 25-28 °C for up to 10 hours. Once landed, fish are processed (gilled and gutted) and placed in ice: water slurry.
Over 10 hours storage on the boat, therefore, will cause histamine producers to undergo nine doublings, an increase of 1 000 times (three log scales) over the original assumed level of 10/g or cm2 to reach a level of 10 000/cm2 at fish surfaces or 10 000/g in the gut. Not only is this a high level of contamination, which will be spread during on-land processing, but significant quantities of histamine decarboxylase will have been secreted onto the fish, and this will continue to produce histamine during transport and marketing.
|
Inputs to Risk Ranger for contamination with histamine-producing bacteria on fish at time of landing aboard the vessel |
|
|
Question 6: Frequency of contamination |
percent |
|
Question 7: Effect of process |
Holding on the boat has no effect on the prevalence of contamination |
|
Question 8: Potential for recontamination |
10 percent |
Temperature: time parameters of product in process, transport and retail/food service
At the processing plant, fish are gilled and gutted, then stored in ice until packed for air transport to the consumer country. The HACCP contains details of how the exporter maintains product temperature throughout the 24-36 hour journey. By inserting data loggers in product, a typical temperature profile of tuna during processing, transport and handling in the importing country is shown in Figure 4.
As indicated in Figure 4, product temperature is controlled during all land-based activities although histamine can be expected to increase because of histidine decarboxylase activity.
Again the inputs to Risk Ranger must be assumed.
FIGURE 4 Temperature (°C) and time (hours) during transport to customer

Product temperatures gradually rise during transport but there will be no increase in histamine unless the temperature rises above 4 °C for several hours. Once with the customer, product will be stored near zero.
Assumption 1: Histamine-decarboxylase activity leads to a ten-fold increase in histamine during processing, air freight and marketing.
|
Inputs to Risk Ranger for post-process storage and handling |
|
|
Question 9: Effectiveness of post-processing |
ten-fold increase in hazard |
Assess potential for product to reach toxic level
At this stage you must decide how much the growth of histamine-producers will cause fish to become toxic to consumers.
In the United Kingdom, levels of histamine >10 mg/100g fish are considered to be potentially toxic (Scoging, 1998) while in Australia the Food Standards Code has set 20 mg/100 g as the upper limit in any sample. The United States FDA set a level of concern at 10 mg/100 g.
Fletcher et al. (1998) showed that histamine-producers generally must reach a level >107/cm2 to cause levels of histamine >5 mg/100 g so, for the present assessment, an assumption was made that a level of 108/cm2 was needed for fish to be toxic.
A summary of exposure assessment data is presented in Table 34, together with the amount of growth required in the processing, air freight and marketing sectors for histamine to reach levels (108/cm2) that are associated with HFP.
TABLE 34
Increase in histamine-producing bacteria during
processing air freight and marketing
|
Risk Ranger |
|
Level on first caught fish |
Total histamine producers |
|
Question 6 |
Initial bacterial level on fish |
10/cm2 |
10/cm2 |
|
Question 7 |
Increase on board |
1 000x |
10 000/cm2 |
|
Question 9 |
Post-process increase |
10x |
100 000/cm2 |
|
Question 10 |
Increase needed to toxic level |
1 000x |
100 000 000/cm2 |
|
Inputs to Risk Ranger for increase to intoxication level Question 10: Increase to intoxication: 1 000-fold increase in histamine producers |
Determine effect of meal preparation on toxin levels
Histamine is heat-stable and so the method of preparation in the home or restaurant has no effect on the level of toxicity in the fish.
|
Inputs to Risk Ranger for effect of meal preparation Question 10: Effect of meal preparation: Preparation has no effect on the hazard |
In this section you use information obtained from the hazard characterization and exposure assessment for input into Risk Ranger to examine the effect of temperature control aboard the vessel on the risk of getting HFP. The estimate of risk will be a risk ranking.
Inputs for fish caught from small boats are inserted into Table 35. This is a record of the risk assessment that allows reviewers to see exactly how the final estimate was obtained.
TABLE 35
Semi-quantitative risk characterization of HFP
of fish from small boats
|
Risk criteria |
Inputs to Risk Ranger |
|
Dose and severity |
|
|
Hazard severity |
Mild - sometimes requires medical attention |
|
Susceptibility |
General - all population |
|
Probability of exposure |
|
|
Frequency of consumption |
Monthly |
|
Proportion consuming |
Few (5%) |
|
Size of population |
270 million |
|
Probability of contamination |
|
|
Probability of raw product contaminated |
1% |
|
Effect of processing |
No change in prevalence, but there is 1 000x increase in histamine producing bacteria |
|
Possibility of recontamination |
10% |
|
Post-process control |
Allows 10-fold increase in hazard |
|
Increase to infective dose |
1 000 times |
|
Meal preparation |
Not effective in reducing hazard |
|
Predicted annual illnesses |
40 000 |
|
Risk ranking (0-100) |
41 |
The risk ranking is 41 with estimated annual illness of 40 000 from total servings numbering around 40 million.
In making this assessment several assumptions were made:
|
Assumption 1: |
That all (100 percent) tuna landed contain histamine-producing bacteria in the gills and gut, and on the skin (see Kim et al., 2001). |
|
Assumption 2: |
That these bacteria are present at 10/cm2 of gill surface or 10/g of gut contents (see Kim et al., 2001). |
|
Assumption 3: |
That the contamination is confined to fish surfaces, and the deep muscle tissues remain sterile. |
|
Assumption 4: |
That a 30 kg tuna will give around 250 servings of 100 g of which 1 percent (servings with external tissues on which histamine has been produced) will be contaminated with sufficient histamine to cause illness. |
|
Assumption 5: |
That, in fish held at 25-28 °C, histamine-producers have a doubling time of 60 minutes without any delay due to lag phase (typical doubling time for mesophilic Enterobacteriaceae). |
|
Assumption 5: |
That during processing, there is a recontamination rate of 10 percent because the numbers of histamine-producers have multiplied and will be transferred to other areas of the fish. |
|
Assumption 6: |
Histamine-decarboxylase activity leads to a tenfold increase in histamine during processing, air freight and marketing |
Risk management is made difficult because of the need to accommodate a number of competing interests. The following scenario is typical of how risk managers, communicators and assessors must cooperate to achieve the best and safest outcomes.
The risk managers consider all boats should ice fish immediately after landing aboard the vessel so that the sites of microbiological concern are reduced to a temperature that will control histamine-producing bacteria.
|
Public comment The decision to make icing of fish mandatory is communicated to several hundred operators. The operators respond that:
During election years several thousand votes come from the
small fisheries sector.
Risk management decisions The risk managers decide:
It is stated that typical catches are 50-80 kg/trip but that, sometimes, up to 200 kg is caught. Fishers wish to take only 50 kg of ice for each trip for reasons of space and cost. This will result in only partial icing. Further risk assessment work You are required to study the effect of partial icing on histamine formation. Specifically, if fish are gilled and gutted immediately on landing aboard the vessel and the temperature of the sites of microbiological concern is reduced, how will this affect predicted histamine levels. This is a data-logging/predictive microbiology exercise, for which you are allowed one month. |
Risk assessment of partial icing of fish from small boats
By inserting data loggers just below the skin of the gut cavity of fish (a site of microbiological concern) the temperature: time parameters over the trip are determined. Figure 3 shows temperature profiles for fish caught early in the fishing trip.
From Figure 5 it can be seen that, on early-caught fish, the sites of microbiological concern are quickly brought below 5 °C. However, as more fish are caught and ice slowly melts, product temperatures gradually rise to around 10 °C. Chilling in ice imposes a lag phase on mesophilic histamine-producing bacteria which, together with very slow growth rates at 5-10 °C, will prevent growth of histamine-producers for the duration of the fishing trip. The result will be little production of histamine decarboxylase. Once on land, fish are actively chilled in ice slurry and product surfaces are quickly returned to zero.
From Table 36 it can be seen that many of the inputs to Risk Ranger remain the same as for the initial risk assessment. The initial prevalence of contamination remains at 1 percent; recontamination during processing is 10 percent. The critical difference is the effect of partial icing on preventing increase in histamine-producing bacteria on fish during storage on the boat. This has two important effects on inputs to Risk Ranger for Questions 9 and 10.
Small alias with an icebox ready to locate within the cabin. Space is limited but the catch can now be cooled immediately on landing aboard the vessel

FIGURE 5 Fish temperatures (°C) for partially iced fish

For Question 10, since there is no production of histidine decarboxylase on the boat, there is no enzymatic production of histamine during processing, air freight and marketing.
For Question 11, the level of histamine-producers linked with illness remains at 108/cm2 or /g. But, because of temperature control on the boat, the level of histamine producers is contained around 10 cm2 or /g making the increment needed to cause illness 107/cm2 or /g.
TABLE 36
Semi-quantitative risk characterization of HFP
of partially-iced fish
|
Risk criteria |
Inputs to Risk Ranger |
|
Dose and severity |
|
|
Hazard severity |
Mild - sometimes requires medical attention |
|
Susceptibility |
General - all population |
|
Probability of exposure |
|
|
Frequency of consumption |
Monthly |
|
Proportion consuming |
Few (5%) |
|
Size of population |
270 million |
|
Probability of contamination |
|
|
Probability of raw product contaminated |
1% |
|
Effect of processing |
No effect on prevalence or on population of histamine producing bacteria |
|
Possibility of recontamination |
10% |
|
Post-process control |
None |
|
Increase to infective dose |
10 000 000 times |
|
Meal preparation |
Not effective in reducing hazard |
|
Predicted annual illnesses |
4 cases per decade |
|
Risk ranking (0-100)* |
12 |
* Note that a change in risk ranking by an increment of "six" is equivalent to a tenfold change in risk
Risk estimate
The risk ranking is 12, compared with 41 for un-iced fish. The reduction in ranking (29) is equivalent to a reduction in risk of almost 100 000. Estimate of illness is four every decade, compared with 40 000/annum for fish held on the boat at ambient temperature.
|
The situation Your country has a flourishing oyster industry and supplies your own domestic market and several export markets. Following outbreaks of food poisoning in the United States caused by Vibrio parahaemolyticus, and a QRA by that country, your government decides to undertake its own risk assessment. Your task is to assemble a team to do this process and you are given six months to complete a QRA. |
The purpose of the assessment is to estimate the risk of disease caused by V. parahaemolyticus in oysters grown in your country to two populations:
your domestic population of five million;
populations in countries which import your oysters (combined populations of 300 million).
The risk estimate will be annual predicted illnesses from V. parahaemolyticus in oysters.
Team selection
You select a team which comprises:
the technical director of the Oyster Association, who will supply data on production, consumption, export data and research information;
a shellfish microbiologist who has specialist knowledge on vibrios;
a modeller who has experience with risk assessments;
a food technologist who has knowledge of how oysters are processed and packaged;
an epidemiologist who will research vibrio-induced illness in your country.
You will coordinate this team and prepare the risk assessment report.
Strategy
Your team is aware that a QRA already exists and believes that it is important to use the same modelling approach but to modify it in two ways:
make the model reflect the growing, harvesting and processing practices in your country;
include data specific for your country.
Your team believes this approach will satisfy importing country requirements and, at the same time, reflect the situation in your industry.
Assessing data gaps
Your team assesses the data available to the QRA and finds a number of relevant studies on total V. parahaemolyticus levels according to season. There are two data gaps that must be filled as soon as possible:
levels of pathogenic strains of V. parahaemolyticus in oysters at the time of sale;
consumption patterns, especially the percentage eaten raw or lightly cooked.
Work programme
A study is begun to isolate pathogenic strains using gene probe technology. This will take three months. The oyster industry will also survey consumption patterns, again with a three-month deadline. You initiate a series of meetings to set up the farm-to-fork model and your modeller examines the United States model in detail because it will form the basis for your assessment.
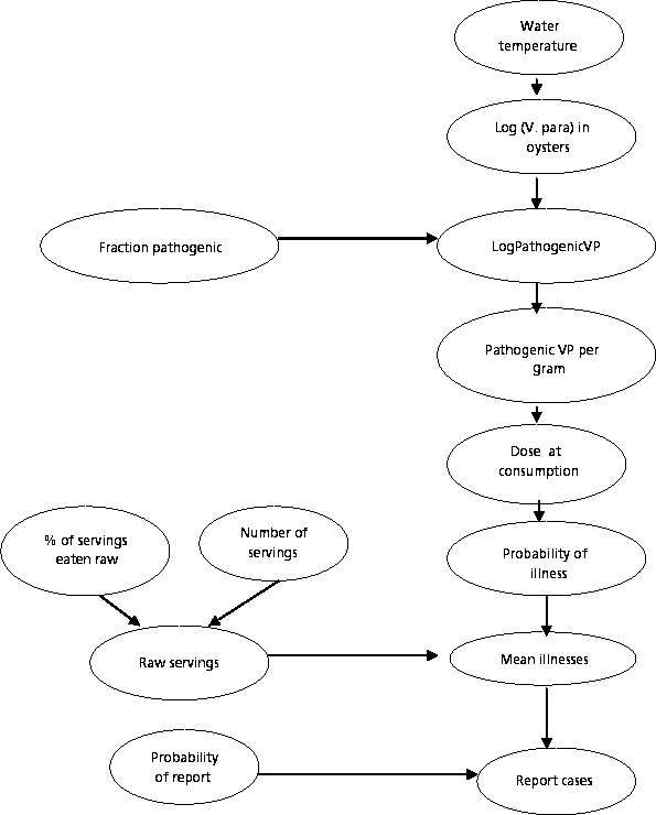
There are a number of sources that summarize the evidence establishing Vibrio parahaemolyticus as a hazard in seafood consumption, for example, the United States FDA risk assessment (FDA, 2001b) and an appraisal: Opinion of the Scientific Committee on Veterinary Measures relating to Public Health on Vibrio vulnificus and Vibrio parahaemolyticus in raw and undercooked seafood issued by the European Commission. Both reports are included in the Resources Bank.
In summary, it is a marine micro-organism occurring in estuarine waters throughout the world, first identified as a food-borne pathogen in Japan in the 1950s (Fujino et al., 1953). By the late 1960s and early 1970s, V. parahaemolyticus was recognized as a cause of diarrhoeal disease worldwide, although most common in Asia and the United States. Vibrios concentrate in the gut of filter-feeding molluscan shellfish such as oysters, clams, and mussels where they multiply. Although thorough cooking destroys these organisms, oysters are often eaten raw and, at least in the United States, are the most common food associated with Vibrio infection (Hlady, 1997).
In Asia, V. parahaemolyticus is a common cause of food-borne disease. In general the outbreaks are small in scale, involving fewer than ten cases, although they occur frequently. Prior to 1994, the incidence of V. parahaemolyticus infections in Japan had been declining, however, in 1994-95 there were 1 280 reports of infection due to the organism (IDSC, 1999) and during this period, V. parahaemolyticus food poisonings outnumbered those of Salmonella food poisoning. For both years, the majority of the cases occurred in the summer, with the largest number appearing in August.
Between 1986 and 1995, 197 outbreaks of food-borne disease were caused by V. parahaemolyticus in Taiwan (Pan et al., 1997) while in 1997 over 200 outbreaks were reported, including an outbreak of 146 cases acquired from boxed lunches (ISID, 1999).
During 1997 and 1998 there were more than 700 cases of illness due to V. parahaemolyticus in the United States, the majority of which were associated with the consumption of raw oysters. In two of the 1998 outbreaks a serotype of V. parahaemolyticus, O3:K6, previously reported only in Asia, emerged as a principal cause of illness for the first time. Subsequent studies on these strains have revealed their pandemic spread.
In Europe few data exist on the incidence of V. parahaemolyticus infections, one of the reasons being that such infections are not notifiable.
Stage 1: Modelling the process
The purpose is to quantify the exposure of consumers to pathogenic V. parahaemolyticus from the consumption of raw oysters. Often this is done using a model that incorporates all phases in the harvest - post-harvest - consumption continuum to identify steps that contribute most to risk, so that effective risk reduction strategies can be designed. The first stage is for the modeller on your team to construct a conceptual model linking all important stages for which information is required. Such a model is presented below, and it can be constructed in risk assessment software so that data can be included directly.
The model sets out the data you need to obtain in order to do the assessment and links them, showing how they influence other factors. The model also sets your work program over the next three months, in order to gather the data for the modeller.

Stage 2: Obtaining water temperature data
It is well known that appearance of V. parahaemolyticus in natural waters is linked with water temperature, so you need to find at least one year of temperature recordings at your major oyster growing areas. This presents no problem because all shellfish farmers measure temperatures and salinities as part of their management system. You are able to obtain a full year's data (Table 37) from which it should be noted that, as a southern hemisphere country, your summer is December-April.
TABLE 37
Water temperature recordings (°C) at a
major oyster growing area
|
|
Minimum |
Mean |
Maximum |
|
Jan |
19 |
23 |
26 |
|
Feb |
19 |
24 |
27 |
|
Mar |
20 |
23 |
25 |
|
April |
19 |
20 |
22 |
|
May |
17 |
19 |
21 |
|
June |
15 |
18 |
20 |
|
July |
14 |
17 |
19 |
|
Aug |
13 |
15 |
18 |
|
Sept |
13 |
15 |
17 |
|
Oct |
15 |
17 |
18 |
|
Nov |
16 |
18 |
20 |
|
Dec |
18 |
20 |
23 |
Stage 3: Linking water temperature with numbers of V. parahaemolyticus
There have been several studies in which the researchers measured water temperatures and populations of V. parahaemolyticus in oysters (Table 38).
TABLE 38
Summary of water temperature and V.
parahaemolyticus in oysters
|
Water temperature (°C) |
V. parahaemolyticus/g oysters |
|
<15 |
Not detected |
|
15- |
10 |
|
20-25 |
10-100 |
|
>25 |
100-1000 |
This analysis is extremely important for your risk assessment because it establishes the link between water temperature and populations of V. parahaemolyticus in oysters. It is especially important for your assessment because of your time constraints. Your modeller will tell you the above data "anchor" the whole risk assessment. This means that the data provide a point of reference that can be used to compare risks as higher or lower without knowing the actual size of the risk. This is useful in international trade negotiations, which are based on the idea of "equivalence".
Stage 4: Measuring levels of V. parahaemolyticus in oysters
Ideally, you need to know how many V. parahaemolyticus are in market-ready oysters over an annual cycle. You do not have time for a whole cycle but, fortunately, you can sample at the warmest months, when the V. parahaemolyticus concentration in oysters will be highest. You also need to know how many of the organisms are pathogenic.
You are able to purchase gene probes, which can highlight V. parahaemolyticus colonies on culture plates and can also distinguish pathogenic types. So you have a straightforward method of gathering information, and it is just a question of obtaining samples for the laboratory to do the testing.
This laboratory phase of the work is done during the warmest months and produces the following data on total V. parahaemolyticus and on pathogenic strains (Table 39).
Stage 5: Gathering consumption data
While the scientists are doing the laboratory work your industry experts gather data on consumption patterns in the country to which you are exporting. Remember, this country is your customer and you are aiming the risk assessment at their situation.
It is not difficult to get export statistics that tell you the tonnage exported, from which you can calculate the number of oysters eaten. You know the population of the country but obviously not everyone eats your oysters so you need to find out the proportion that does. This is impossible to define except in broad terms, but your marketing agents are able to tell you a great deal of useful information. In summary, you are able to confirm that each year:
Your oysters are sold in around ten major cities and are eaten either in markets or restaurants.
Most people buy six oysters, to give a serving size of 100 g; 12 oysters is the next popular serving size (200 g).
More than 95 percent are eaten raw or lightly cooked.
You are able to calculate that you export the equivalent of 10 million servings of six oysters (100 g).
TABLE 39
Total and pathogenic V. parahaemolyticus
in oyster meat
| |
Total V. parahaemolyticus |
Pathogenic V. parahaemolyticus |
||
|
Prevalence |
Mean log/g (antilog) |
Prevalence |
Mean log/g (antilog) |
|
|
Jan |
45/50 |
1.5 (31) |
10/50 |
0.8 (6) |
|
Feb |
50/50 |
2.2 (160) |
15/50 |
1.2 (16) |
|
Mar |
50/50 |
25 (315) |
15/50 |
1.8 (63) |
Stage 6: Preparing the data for modelling
You now have the exposure data needed to give to the modeller. It is important to assemble the team to go over the data and make the modeller familiar with the data; they are not just numbers - the modeller must fully understand the data and what they mean.
Modellers are interested in the quality of the data, specifically the variability and uncertainty. They need to measure these properties and incorporate them into the calculations of a risk assessment. Modellers handle variability and uncertainty in the data in a similar way - by making a series of distributions for the important parameters of the model. One commonly used distribution is called Triangular (or 'triang') and involves describing the range of possible values by the minimum, maximum and most likely value.
Your modeller tells you that data in Table 37 (Monthly water temperatures) are already set out as a distribution (max, min and mean, or most likely) for each month.
In Table 38 (Population of V. parahaemolyticus as affected by water temperature), bacterial numbers are described as the most likely range. Your modeller modifies these data by making a triang of the most likely range and a triang of the variability (Standard Deviation).
In Table 39 (Mean numbers of pathogenic V. parahaemolyticus), the modeller again makes triangular distributions (min, max, most likely) of the monthly means.
After examining the consumption data, your modeller tells you there is great variability. Apparently the most popular serving is 6 (approx. 100 g), followed by 12 oysters. But a proportion of the population eats 24 oysters at one sitting and some people may eat up to 60 at one time. At the other end of the scale, some consumers only eat one oyster. Again this variability can be modelled with a triangular distribution using min = 20 g, mean = 100 g and max = 500 g.
The data are processed through special software by the modeller so they are ready for analysis using risk assessment software.
The dose-response developed in the United States study is shown below.
The dose-response curve is based on four feeding trials of volunteers and, because of the small number of people used during these studies, there is considerable uncertainty about the best estimate of the dose-response. Almost all volunteers became ill when they were fed between 1 million and 1 billion V. parahaemolyticus but there are no points on the upward part of the curve. This is going to lead to great uncertainty and your modeller notes that the United States modellers use several statistical methods for characterizing the uncertainty of the dose-response parameters, including likelihood ratio-based confidence regions and bootstrapping techniques (parametric or non-parametric).
As well as uncertainty, the modeller reminds you that a number of assumptions have been made, including that:
The way healthy volunteers respond to oral challenge is typical of the general population.
The virulence of the pathogens or susceptibility of the host does not vary.
The Beta-Poisson dose-response model is reasonable for use in characterizing risk of illness when consuming Vibrio spp.
Your modeller now puts all the data and distributions into a software package designed to calculate the risk estimates and runs a large number of simulations (iterations). The risk assessment software samples all possible combinations of distributions, although it samples the more likely values more frequently than those at the maximum and minimum. Your modeller now works with the outputs to produce a risk estimate of number of cases per year in the importing country.
FIGURE 6 An example of a dose-response curve

The outputs are summarized in Figure 7, which describes the relationship between the probabilities of illness per serving with the probability that the estimate is correct. For example, the graph peaks at a 50 percent probability that 1 in 100 000 serves will cause illness. If all the probabilities under the graph are added, the most likely result is that one meal in 1 million serves will cause illness.
Since there are 10 million servings exported, the most likely result is that they will cause 10 illnesses. The assessment also predicts the range of illnesses will be 1-800/annum. From the results the modeller can state, with 95 percent confidence, that there will be fewer than 316 illnesses from 10 million of your oysters.
Reality check
The results of the assessment, with its prediction of illnesses, make you examine the situation at home, where around 30 million servings are consumed. According to the assessment, there should be 30 cases each year. The epidemiologist on the team examines health records for the past decade and finds that there have been no recorded illnesses from consumption of V. parahaemolyticus in oysters. This evidence tells you with certainty that there have been no outbreaks, because they would have been reported. However, there may well have been sporadic cases of mild gastroenteritis, where consumers did not visit their doctor because the symptoms did not warrant it. You conclude that the risk estimate is not greatly removed from reality.
Uncertainty and variability
There is considerable uncertainty surrounding the dose response because only a small number of subjects were involved in the trials and they were not very representative of the whole population. Because you have not followed an annual cycle of pathogen numbers in oysters there is variability in the dose consumed.
Sensitivity analysis
You modeller is able to say that the only strong correlation with risk is water temperature and that the analysis indicates almost all cases were predicted for the warmer months (December-April).
FIGURE 7 Probability of illness per serving versus probability that the estimate is correct

Reporting the results
You report to your customer (the importing country). The risk estimate (ten cases per annum) is seen against the predictions from their own assessment of more than 2 000 cases per annum. There are discussions between your countries' governments on mitigation strategies. Your government proposes not exporting chilled product during the warmest months. It is an offer to reduce the risk to the importing country because you will retain the highest risk product at home. After consultation, the importing country government decides the risk associated with importing your product is an acceptable one.
The risk assessment has uncertainties and variabilities, but it has served its purpose by providing your customer with information on which to make an informed decision.