Mr P. BRONZI and F. PARRINI
The main purpose of aquaculture is the production of aquatic organisms.
Intensive aquaculture allows the production of greater yields per unit than natural waters do with the addition of exogencus food and the use of great flows of water to provide oxygen to the animals and to maintain the tanks free of toxic excretion matter.
The energy introduced by the fish (1), according to the law of thermodynamics, turns up in one from or another through metabolism (M), growth (G) and excretion (E).
(A) I = M + G + E
Growth takes place when the essential necessities of the metabolism are satisfied, this means that growth is possible when the energy introduced is greater than the requirement for the fundamental activities of the animal, like respiration, movement and excretion. In this case, the excess energy can be used to produce body growth.
Aquatic organisms are heterotherm, which means that they haven't a stable body temperature, but assume the temperature of the water surrounding them.
Water temperature is therefore very important because it controls the whole life of aquatic organisms, and the temperature relationships for fish may be summarized as seen in fig. 1.

Fig. 1 - Schematic temperature relation diagram for a fish (From WHEATON, 1977)
The outside line represents the extreme values of temperature tolerable by the fish. As all the other values of temperature (resistance, tolerance, etc…) the upper and lower lethal limits increase as the acclimation temperature increases.
The second line represents the extreme values of temperature that fish can withstand indefinitely : in the zone of tolerance the fish withstands different levels of stress that can reduce the growth rate and the food conversion efficiency.
The area where the reproduction is possible indicates the thermal values that don't cause any stress.
In general we can say that, between acceptable thermal ranges, if the temperature increases, all the factors of the equation (A) increase too.
If we use oxygen consumption to measure the metabolism, standard and active, we find that if the temperature increase between a definite range, both metabolisms will increase of course (Fig. 2).
Fig. 2 - Active and standard oxygen consumption curves for goldfish. (From FRY and HART, 1946).

Standard consumption is the oxygen needed to maintain the basic metabolic rate ; the active oxygen comprises the standard rate plus that necessary for the activity in general. The différence between active and standard consumptions can be a measure of the oxygen available to support the activity at any temperature (Fig. 3).

Fig 3 - Difference between active and standard oxygen consumption curves for goldfish (From FRY and HART, 1946).
The direct influence of temperature on growth and on food consumption is of great interest to the aquaculturist. Fig. 4 shows an example of the influence of temperature on the growth rate of a fish. The growth rate increases as the temperature increases until a determined value is reached (27, 5° C in the example) then the growth rate decreases.

Fig. 4 - Growth rate of largemouth bass fry at different temperature (From STRAWN, 1961).
This means that there is an optimum of temperature for the growth rate ; at higher values the growth rate decreases.
These considerations are useful if the food, as in nature, is taken ad libitum but when we consider an aquaculture plant, we must take into account the combined effects of temperature and food ratio.
Fig. 5 shows the data from BRETT on the effects that the amount of food has on the relationship between the growth rate and temperature for sockeye salmon.

Fig. 5 - Effect that the amount of feed has on the relationship between the growth rate and the temperature for sockeye salmon (From BRETT et al., 1969).
It can be remarked that :
- the best growth is obtained with food in excess ;
- at any feeding level there is an optimum temperature for growth ;
- if the feeding level is reduced, the optimum temperature for growth decreases
- if the feeding level is reduced, the growth rate at all temperature.
- there is no growth or loss of weight near the upper lethal temperature.
But the aquaculturist is interested in the cost of the production and not specifically in the growth rate.
Fig. 6 considers an efficiency curve imposed on the growth rate curves.

Fig. 6 - Gross efficiency of food conversion in relation to temperature and ratio. (Fom BRETT et al., 1969).
Gross conversion efficiency is calculated as :

From this figure, we can see that the gross conversion efficiency ranges from 0 to 25 % and that the best results are obtained at 12° C (this level of temperature is lower than the optimum temperature for the best growth, which is 14,5° C) with a feeding level of about 4,5 % of the body weight per day, obtaining a specific growth rate of 1 % /day.
This means that for every species, two combinations of temperature and feeding level exist, that produce either maximum gross efficiency of food conversion or maximum growth.
In general the aquaculturist can vary the water temperature between the optimum for growth and the optimum for conversion efficiency, depending on the availability of feed or the need to speed growth.
But we can see that the growth obtainable at the temperature and ratio for the best growth is quite similar to that obtainable at the temperature of the best conversion efficiency by increasing only the food ratio. The best condition therefore is to maintain the temperature of the water at the value for the best conversion efficiency, and to vary the food ratio in order to obtain the best economic result, taking into due account both the cost of food and the cost of the management of the plant.
From these biological considerations the importance of the availability of adequate water for the growth of the animals and for the economization of an aquacultural plant is remarked. Proper temperature can increase the yield, the utilization coefficient of the tanks, can be reduced at about half the time requested to reach commercial size, and thus can double the productivity of the plant.
Generally natural water temperature vary during the year, according to the seasons, the weather conditions and latitude, and often they are not at optimum for the best growing conditions. When the water has not the optimum temperature for the best growth of the species in rearing a means of heating may be employed.
We must consider now the energy balance of a water tank.
If we consider for example an artificial tank for fish rearing, characterized by surface, depth, intake flow rate, its temperature will depend on an energetic balance between the incoming and outcoming energies, which means that at every moment equation (B) must be verified :
(B) Es = Ein - Eout
where Es = stored energy
Ein = incoming energy
Eout = outcoming energy
Fig. 7 represents the most important energy fluxes to be considered :

Fig. 7 - Energy balance of a tank with the environment.
where Ewi = energy of the inflow water ;
Ewo = energy of the outflow water ;
Ei = energy of solar radiation ;
Ec = energy of convection ;
Ee = energy of evaporation ;
Er = energy radiated from water ;
Ea = energy reradiated by the atmosphere ;
Ebiol = energy used in biological processes ;
Echim = energy used in chemical processes ;
Elg = energy loss or gain from bottom.
Es, when exists, is represented by the increment of the temperature of the water in the tank, or by the decrement if negative.
Now we can indicate, in a very simplified from, the expressions of various terms.
Es = h.s. .Cp. T
Ewi = Q.Cp.Ti
Ewo = Q.Cp.Tb
Ei = I.S. .(l - r)
Ec = S.Kc. (Tb - Ta)
Ee = S.Ke. (Tb - Ta)
Er = S . . .T4. linearizing we can write
S . . .K*. (Tb - Ta).
and assuming for T* the value of Ta and Kr = . .K*
= S.Kr.(Tb - Ta).
Ea = S . . .T6 din the same way :
= S.Ka.(Tb - Ta).
where
Q = flow rate (Kg/sec)
Cp = specific heat of water (J/Kg°C)
Ti = temperature of the incoming water ; (° C)
Ta = temperature of the air (° C)
Tb = temperature of the tank and of the flowing water supposing a perfect mixing (° C)
= time interval
I = intensity of solar radiation (watt/m2)
S = surface of the tank (m2)
h = depth (m)
= STEFAN BOLTZMANN constant
Ke = evaporative heat exchange coefficient (watt/m2.° C)
Kc = convective heat exchange coefficient (from water to the air) (watt/m2.° C)
Ka = idem (from air to the water) (watt/m2.° C)
= density of the water (kg/m3).
r = reflection coefficient of the water
by substituting and simplifying these values in the expression of the energy balance we obtain ;
h.s. .Cp. T = .Q.Cp.Ti + I.S - Q.Cp.Tb - S.Kc.(Tb - Ta) - S.Ke. (Tb - Ta) - S.Kr. (Tb - Ta) - S.Ka. (Tb - Ta)
we have neglected the terms Elg, Ebiol and Echim as they are not very important.
This equation can now be expressed as :

If we suppose a steady state situation, which means the temperature of the water in the tank doesn't change in respect to the time of day or season, and we want calculate the energy balance in this situation with particular known environmental situations, we may use

and in this case also the term Es - R.S. .Cp. T. containing the
inertia of the water, disappears, and we have :
Q.Cp. (Ti - Tb) + S.I - S. (Kc + Ke + Kr + Ka).(Tb - Ta) = 0
This equation can be utilized in many different ways :
1) to determine the temperature of the incoming water (Ti) in order to maintain the temperature of the tank 5Tb) at a desired value with an indicated value of the inflow rate (Q)
2) to determine the inflow rate (Q) necessary to maintain the temperature in the tank (Tb) at a desired value having the water supply at the temperature (Ti).
3) to determine the temperature of the tank (Tb), in a steady state condition, knowing the inflow rate (Q) and the temperature of the water supply (Ti).
All this is only obtainable if is possible to know the values of the environmental parameters and the values of the related coefficients (Kc ;Ke ; Kr ; Ka).
This kind of calculation generally, for the complexity of the variables can be only performed by the use of a computer. Just to give an example, we can consider the question of point 1-In this case we want to know Ti :

We can assume the following values of the variables as representative of a possible situation at our latitude :
S = 1 000 m2
Q = 100 kg/sec
Ta = 15° C
Tb = 25° C
I = 100 watt/m2
K = Kc + Ke + Kr + Ka (at our climatological conditions normally we can assume a value ranging from 20 to 50 watt/m2.° C, depending essentially on the wind speed and relative humidity of the air ; on average, we can assume 30 watt/m2.° C.
Using the previous equation we obtain :
Ti =25, 5° C.
In the same conditions, but with the temperature of the air =O°C, we obtain:
Ti = 26.5°C.
The difference between the temperature of the incoming water and the temperature in the tank is not very big, but nethertheless if the temperature of the supply, depending on the climatological situation, is about 15°C, to warm the water in the tank we must increase by more than 10°C the temperature of all the water flowing into the tank.
The heatpower necessary is:
P = Q.CP.(Ti - Tn)
where Tn = temperature of natural water
The energy requirement for one day is :

In our example we need about 100 000 kwh, and if we use an oil burner we need about 8 600 000 Kcal/day, and by the equation:

where PCI = calorific power of the fuel (for oil = 10 000 Kcal/Kg)
C = combustion efficiency (for burner = 0.7)
we need 1,23.104 Kg/day of oil, with a very high cost.
From this if is derived that the cost to warm the water necessary for a fattening aquaculture plant is very high, and not valid from the economical point of view. The use of heated waters is possible only where this warm water is relatively free, and consists in heated waters discharged by an industrial process.
The use of the waters discharged by the power stations is typical where a large amount of water is employed to cool the condensers. Eccording to the second law of thermodynamics, indeed, to produce work, it is necessary to transfer heat from one heat source to a colder one. In an electric power plant cooled by means of open circuit the process is as following:
When the water flows through the boiler it is transformed into steam which is used in the turbine to produce the electricity. The steam is then cooled and turned into liquid form by the exchange in the condensers.
According to the laws of thermodynamics, the lower the temperature of the condensed steam is the greater the efficiency will be (relation between the electric energy and the thermic energy used) and consequently the temperature of the cooling water is lower at the outlet of the condenser.
In a modern oil fired power plant (each unit of 320MW), the heat discharged at the condenser reaches about 1 100 kcal for Kw produced, which represents following the above considerations, a flow rate of about 9m3/sec of cooling water for each unit with an average increment of temperature of about 10°C. It is clear that an enormous quantity of heated water is available.
This water is not at constant temperature, varying during the year and during the day, according to the season and to the production cycle of the plant. Nethertheless, it is possible to substitute or misc this water with another source so that the desired temperature in the breedings tanks is maintained.
In the hatcheries, where there is not a great requirement of water and where a good control of physical and chemical characteristics of the water is necessary, the control of the temperature of the water by means of an external energy supplied is required
In this case, it is advisable to use a heating system with higher efficiency in respect to conventional systems. This can be reached adopting a closed cycle system for the recirculation of the water supply, this allows to reduce the outgoing flow rate at a minimum, but requires the control of the chemical and biological characteristics of the water, and the use of a heat-pump system which will permit to reduce the costs of energy supply.
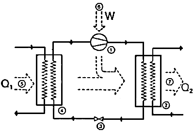
The heat pump is a machine whose principal purpose is to supply heat at an elevated temperature, and it is identical in his principal to the refrigerator. The heat pump allows to transfer beat from a low thermic level to higher one.
Fig.8 represents the cycle of the hat-pump:
1) A working fluid (vapour, freon ammonia) is compressed isoentropically from low pressure and temperature to high pressure and temperature; the working energy (w) is aquired by the fluid.
2) The fluid is condensed in the condenser at constant pressure, and transfers the thermic energy (Q 2);
3) The fluid is then expanded isoentropically to its original pressure, and the temperature decrease,
4) The fluid is finally evaporated at constant pressure absorbing the energy (Q 1) in the evaporator;
![]() | 1. | Compressor |
| 2. | Condenser | |
| 3. | Expansion Value | |
| 4. | Evaporator | |
| 5. | Heat absorbed at low temperature | |
| 6. | Compression energy | |
| 7. | Heat transferred to high temperature |
Fig.8 - Heat-pump cycle
The thermal energy transferred in the condenser is represented by:
Q2 = Q1 + W
and the fluid at the end of the cycle contains the same energy.
The work W of the compressor relates to the difference of the pressure P 1 and P 2, and then of the temperature T 1 of the source from where the energy is absorbed and T 2 to where it is transferred.
The performance of an heat pump is usually expressed by a “coefficient of performance” named COP, defined as:

This means the ratio of the useful heat given to the hot fluid (Q 2) and the amount of work (W) necessary to do it.
The practical values of COP range from 2,5 to 4, this means that the calories obtained with the heat-pump are from 2,5 to 4 times greater than these obtainables by an electric heater of the same power.
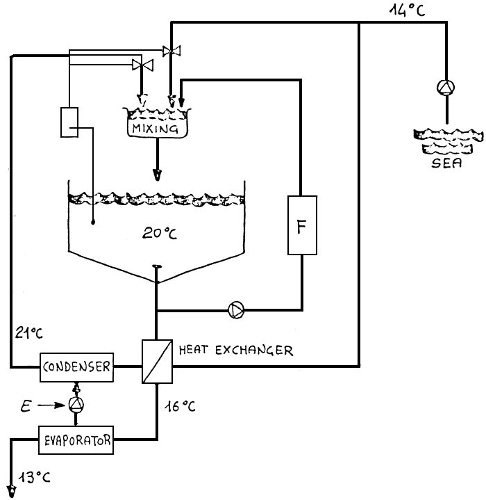
Fig. 9 represents a shematic plan of an application of the heat-pump in a hatchery for marine species.

Fig. 9 - Schematic representation of a heat-pump utilisation.
BIBLIOGRAPHY
HOAR, W.S.; RANDALL, D.J.; BRETT, J.R. 1979
Fish Physiology - Vol. VIII - Bioenergetics and Growth.
Academic Press.
ROGERS, G. F. C.; MAYHEW, Y.R. 1965
Engineering Thermodynamics work and Heat Transfer
Longmans.
WHEATON, F.W. 1977
Aquacultural Engineering
John Wilay $ Sons.