Previous Page Table Of Contents Next Page

The revision of woodfuel estimates in FAOSTAT

A. Whiteman, J. Broadhead and J. Bahdon

Adrian Whiteman is a Forestry Officer in the Forestry Planning and Statistics Branch, FAO Forestry Department, Rome. Jeremy Broadhead and Jamal Bahdon are consultants for the same unit.

New models for estimating woodfuel production have been used to improve woodfuel statistics in FAO’s forest products database.

For over five decades, FAO has been collecting statistics on the produc-tion and trade of forest products and presenting this information annually in the FAO Forest Products Yearbook and on CD-ROM. These statistics, going back to 1961, are also available in FAO’s online statistical database, FAOSTAT (apps.fao.org), which is revised four times per year as new statistics are obtained from countries.

These are the only forest products statistics that cover every major category of forest products and every country in the world.

The woodfuel statistics in FAOSTAT have recently been revised based on an awareness that the method previously used to estimate missing data was probably leading to the presentation of misleading trends in woodfuel production for some countries and the world as a whole. This article briefly explains the need to revise these estimates and the methods used to do so, and shows how the revisions have altered the trends presented in FAOSTAT. Finally, it describes some of the problems that remain in interpreting these statistics.


WOODFUEL STATISTICS IN FAOSTAT

FAOSTAT contains statistics on five different elements of the woodfuel sector: amount of production;1 amount and value of imports; and amount and value of exports. Value is reported in US dollars (converted from local currencies where necessary). The amounts of charcoal production and trade are reported in metric tonnes, and the amounts of all other woodfuel products are reported in cubic metres.

Until 1997, these statistics were presented for three product categories (non-coniferous fuelwood, coniferous fuelwood and charcoal) and two product aggregates (total fuelwood, i.e. non-coniferous fuelwood plus coniferous fuelwood; and fuelwood and charcoal, i.e. all three product categories added together). Fuelwood and charcoal amounts were presented in cubic metres and, for the purpose of calculating this, the weights of charcoal production or trade were multiplied by six to convert these weights into the volumes of wood required to make the specified weights of charcoal.

In 1997, it was recognized that this classification system contradicted the conventions used in other energy statistics, in that the amount of fuelwood produced in a country should already include the amount of wood that is used to make charcoal. Therefore, the fuelwood and charcoal aggregate was removed from the database, and the two fuelwood categories (coniferous and non-coniferous) were combined and renamed “woodfuel, including wood for charcoal”.

It remains uncertain whether countries include the amount of wood used to make charcoal in the woodfuel statistics that they report to FAO. In some cases, comparison of recorded woodfuel and charcoal production statistics suggests that the former may not include the wood used to make charcoal.


Sources of statistics used in FAOSTAT

Since 1997, all four international organizations that collect forest product statistics – FAO, the International Tropical Timber Organization (ITTO), the United Nations Economic Commission for Europe (ECE) and Eurostat (the statistical office of the European Union) – have joined forces to send just a single questionnaire to national statistical correspondents. The questionnaire asks correspondents for information about the production and trade of forest products in their country in the previous year. The countries are divided up among the four organizations, and each country’s reply is circulated to all of the partners interested in the statistics from that country. FAO receives the replies from all countries.

Although most of the statistics come from national statistical correspondents, some countries return only partially completed questionnaires, and a few do not reply at all. Therefore, to produce global totals, FAO includes estimates of production and trade where statistics were not supplied. In most cases, these estimates are produced simply by copying the previous year’s statistics into any gaps in the database.

However, in the case of woodfuel, many countries have never sent any statistics about production or trade. In these cases, production was formerly estimated simply by multiplying the population in each country by a per capita estimate of woodfuel or charcoal production. These per capita estimates were based on a review of the literature on woodfuel use carried out in 1980, which identified 265 estimates of fuelwood and charcoal consumption covering 66 (mostly developing) countries (Wardle and Pontecorvo, 1981). Estimates of per capita production for countries that were not included in this review were based on the estimates for countries in a similar socio-economic and geographical situation.


Why did FAOSTAT woodfuel estimates need to be revised?

Woodfuel accounts for over half of all roundwood production in the world, and in many developing countries it is by far the most important forest product. Thus, the reliability of the woodfuel statistics in FAOSTAT is critical for the total roundwood statistics presented in the database. In addition, with current concerns about global warming and initiatives such as the Kyoto Protocol, statistics on woodfuel are of increasing significance in terms of its contribution to the carbon balances of countries.

It became important to revise the FAOSTAT woodfuel estimates for three main reasons. First, there have been some improvements in reporting of woodfuel production by countries, but most of these statistics are still estimated by FAO. In recent years only about 60 countries have sent woodfuel statistics to FAO and only about 25 have reported their charcoal production (Figures 1 and 2). Very few of the reporting countries are developing countries, where woodfuel and charcoal production is relatively most important, so only about 10 to 15 percent of the estimated total global production reported by FAO is based on statistics sent by countries...

Second, the statistics needed revision because the use of constant per capita figures had probably led to overestimation of the change in woodfuel consumption (and, hence, production) over time, for the following reasons. On the supply side, urbanization is likely to have led to greater access to alternative sources of fuel and to reduced access to forest resources. Furthermore, deforestation is likely to have reduced woodfuel supply in some places. On the demand side, increased incomes are likely to have reduced demand for fuelwood as people have switched to preferred fuels (which may, however, include charcoal). These factors would suggest that per capita fuelwood consumption has probably decreased over time, although the situation with respect to charcoal consumption is more ambiguous.

Third, the estimates failed to account for the non-household use of woodfuel. Recent studies have shown that woodfuel is used in many other sectors such as agriculture, industry and the commercial sector (e.g. restaurants, bakeries and public buildings). In addition, most of the studies used to produce these estimates did not include the use of woodfuel to produce charcoal. Both of these factors would suggest that the previous estimates could be significantly below the true level of woodfuel consumption.

1
Trends in the number of countries sending woodfuel statistics to FAO since 1970


2
Trends in the number of countries sending charcoal statistics to FAO since 1970


THE MODELS USED TO REVISE THE FAOSTAT ESTIMATES OF WOODFUEL PRODUCTION


Data sources

Over the period 1999 to 2001, FAO collected and analysed 1 635 and 541 observations on fuelwood and charcoal consumption, respectively. Sources included statistics reported to FAO2 and to energy organizations and statistics reported in the literature (including the data analysed in 1980). All of these figures were critically reviewed and only those based on credible measurements or surveys were used.

Next, all of the figures were converted to common measurement units (in most cases, per capita consumption per year in cubic metres for fuelwood and in metric tonnes for charcoal). The data sets were divided into observations for household, non-household and total consumption, and household consumption was further subdivided into observations for rural, urban and total household consumption.


Modelling methodology and results

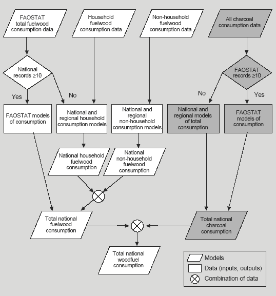
The modelling exercise aimed to produce consumption estimates that were close to the existing statistics for those countries that have regularly provided data to FAO. However, to accommodate the different levels of disaggregation in the data and the different number of observations for each country, it was necessary to construct a number of different models, which were combined to give estimates of total consumption (Figure 3). Since all of the sources reported fuelwood and charcoal consumption separately, total national woodfuel consumption was estimated by adding together the results of separate models for each.

All of the estimates were produced using multiple linear regression techniques (using the functional form that gave the best fit). Consumption was related to variables such as income, climate, forest cover, land area, oil production and percentage of population living in urban areas.

In some regions (e.g. moist West Africa) there were sufficient observations to produce a regional consumption model, which could be used to produce estimates for some of the countries with only a few observations. In other cases, it was necessary to use more general consumption models based on continental- or global-level data.

As expected, the results given by the models showed that consumption of fuelwood tends to decline with increasing income, urbanization and deforestation. The results of the charcoal consumption modelling were less conclusive, because of the paucity of observations and the lack of detail in the data set, but also showed that urbanization tends to increase charcoal consumption while increasing income reduces it.

Further details on the modelling procedure and projections to the year 2030 can be found in FAO (2003).

Overview of the different types of model used in the analysis


IMPLICATIONS OF THE REVISED ESTIMATES OF WOODFUEL PRODUCTION AND REMAINING CHALLENGES

To replace the previous FAO estimates in FAOSTAT, the results of these consumption models were converted into estimates of production by adding exports and subtracting imports.

Only some of the old statistics in FAOSTAT – the estimates for countries that have never sent FAO any statistics – have been replaced by the modelling results. Countries that have sent only a few statistics are still in the system with the same values repeated year after year. This partly explains why the current FAOSTAT figures are lower than the modelling results (Figures 4 and 5). It would be helpful to examine the estimates for some of these countries on a case-by-case basis to see if some of them should be replaced. It would also be helpful to check with countries that have sent data in the past to find out whether their figures have included the wood used to make charcoal.

The sudden fall in global woodfuel production in 1996 – attributed almost entirely to new, much lower figures for India – highlights another problem faced in establishing the statistics. As a general rule, FAO always presents statistics submitted by countries in preference to any other estimates that may be available. India has just started to send FAO official estimates of woodfuel consumption, and the current estimate (15 million cubic metres per year) is dramatically lower than previous estimates of woodfuel production (around 290 million cubic metres per year). A similar drop is reported for Morocco. It is difficult for FAO to reject statistics sent by countries even when they seem implausibly low. However, FAO is currently discussing this difference with the authorities in India, and it is expected that the official estimates of woodfuel production in the country will soon be revised upwards.

In general, total global woodfuel production is now estimated to be higher than before, but to be increasing by a much lower rate. It is probably higher because previous estimates did not take into account non-household consumption and consumption of woodfuel for charcoal making. The trend is lower because of the socio-economic changes referred to above.

One final point worth noting is that these new estimates suggest some subtle changes in the structure of the sector. Because of socio-economic changes, charcoal consumption is becoming relatively more important, particularly in Africa, while fuelwood consumption is levelling off. Indeed, at the country level, fuelwood consumption may already be falling in many developing countries. This could have profound implications for forest management and the socio-economic impact of woodfuel production. It also suggests that a greater effort should be made to improve the quality and availability of charcoal statistics, as it seems that this will be a growth sector in many countries in the future.

4
Comparison of the old and new woodfuel statistics and the results of the models


5
Comparison of the old and new charcoal statistics and the results of the models


1 FAOSTAT presents forest products statistics and, as such, only includes the production of woodfuel from forests and other trees. It does not, for example, include the use of wood residues and black liquor for energy. Thus, the figures described here are only part of the bigger wood energy picture that is described in other articles in this issue.

2 The statistics presented in FAOSTAT are for amounts of production, so these were converted to amounts of consumption by subtracting exports and adding imports.

Bibliography

FAO. 2003. Past trends and future prospects for the utilisation of wood for energy, by J. Broadhead, J. Bahdon & A. Whiteman. Global Forest Products Outlook Study Working Paper GFPOS/WP/05. Rome. (In press.)

Wardle, P. & Pontecorvo, F. 1981. Special enquiry on fuelwood and charcoal. Paper presented to the UN Conference on New and Renewable Sources of Energy, Nairobi, Kenya, 10-21 August.

Previous PageTop Of Page Next Page