Jess D Reed
International Livestock Centre For Africa
Addis Ababa, Ethiopia
and
Peter J Van Soest
Department of Animal Science
Cornell University
Ithaca, New York, U S A
SUMMARY
The detergent system of forage analysis is based on the logic of the Lucas test for feed fractions with uniform nutritive availability. The detergent system is flexible in application and can supply important information about the nutritive value of crop residues and agro-industrial by-products. Heat damaged proteins, lignin, biogenic silica, total fibre and cutin can all be estimated by application of the detergent system.
Condensed tannins can form protein complexes in the fibre complexes. Methods are described for investigating this problem.
The detergent system can be used to study alkali-treated straw by measuring the optical density of neutral detergent solubles and sequential extraction by neutral-detergent followed by acid-detergent to determine lignin.
INTRODUCTION
The detergent system of analysis was designed to replace the Weende system (proximate analysis) for estimating the nutritive value of fibrous feeds by chemical methods. The failure of proximate analysis to separate feeds into meaningful nutritive fractions has been reviewed elsewhere (Van Soest and Robertson 1980; Van Soest 1967). This paper will discuss the biological and nutritional meaning of the detergent system and problems associated with interfering plant compounds in relationship to the analysis of crop residues and agro-industrial by-products.
The most fundamental concept of the detergent system is based on the separation of feeds into fractions with uniform or non-uniform nutritive availability as defined by the Lucas test (Lucas et al 1961; Van Soest 1967). The test for uniform nutritive availability is based on analysis of digestible amount of a feed fraction regressed on the percent of the fraction in the feed. For feed fractions that are represented in the faeces by indigestible feed, microbial debris and endogenous excretion, the slope represents true digestibility and the negative intercept estimates the metabolic amount as a percent of intake. A feed fraction with uniform nutritive availability has a regression equation with a low standard error and an intercept less than or equal to zero. A high correlation coefficient is not indicative of uniform nutritive availability.
Cell contents and protein are feed fractions which usually have uniform nutritive availability. Both feed fractions have true digestibility greater than 90% and negative intercepts (Figure 1). Lignin is a feed fraction with uniform nutritive availability, but has a true digestibility, intercept and correlation coefficient not significantly different than zero (Figure 2).
Cell wall, cellulose and hemicellulose are feed fractions with non-uniform nutritive availability (Figures 3 and 4). They have regression equations with high standard errors (Table 1). Negative intercepts have no biological meaning because there can be no endogenous excretion of cell wall carbohydrates.

Figure 1:
Lucas test for the uniform nutritive availability of neutral-detergent
solubles (NDS) (cell contents). The regression equation
has a slope of 0.98 indicating true digestibility of cell
contents is almost complete. The negative intercept is 12.9
which is an estimate of the endogenous metabolic excretion
as a percent of intake.

Figure 2:
The Lucas test for 72% H2 SO4 lignin indicating uniform nutritive
availability. The intercept, slope and correlation are not
significantly different from zero but the regression equation
has a low standard error
The apparent digestible amount of uniform feed fractions can be predicted by subtracting an estimate of metabolic amount from the product of true digestibility and amount in the feed. This approach can be misleading when applied to by-products in which heating or fermentation has caused heat damaged protein, in crop residues that contain inhibitory compounds such as tannins and in feeds treated with alkali to increase digestibility (Parra, this symposium). An important aspect of the detergent system is the ability to predict deviations from uniform nutritive availability in cases where heat damage or inhibitory compounds are suspected.

Figure 3:
Lucas test for hemicellulose showing non-uniform nutritive
availability. Individual regressions for grasses and legumes
have positive intercepts which have no biological meaning. The
overall regression has a high correlation (0.94) caused by the
interaction between hemicellulose contents in grasses versus
legumes and does not indicate uniformity.
| Fraction | Mean apparent dig (%) | True digestibility (%) | Endogenous excretion (%) |
|---|---|---|---|
| Cellular contents | |||
| Range | 51–66 | 83–120 | 9–16 |
| Average | 59 | 98 | 12 |
| Protein | |||
| Range | 51–68 | 80–95 | 1.6.4.1 |
| Average | 59 | 88 | 3.3 |
| Cell wall nitrogen | 86 | .07 | |
| Cell wall (NDF) | |||
| Range | 43–59 | 52–68 | -11 to +11 |
| Average | 50 | 60 | 3 |
| Hemicellulose | |||
| Range | 47–66 | 36–79 | -5 to +2 |
| Average | 56 | 59 | -.6 |
| Cellulose | |||
| Range | 45–63 | 43–73 | -5 to +4 |
| Average | 52 | 58 | 0 |
| Lignin (Klason) | |||
| Range | 1–2 | -2 to +3 | -.1 to +.5 |
| Average | 2 | 0 | .1 |
| Lignin (permanganate) | 20 | 48 | 2 |
| Crude fibre | 47–55 | 36–61 | -7 to +2 |
| NFE | 55–72 | 55–61 | -4 to +1 |

Figure 4:
Lucas test for cellulose showing non-uniform nutritive availability.
The slope is 50% with a large standard error (± 13.5)
NEUTRAL-DETERGENT FIBRE
The separation between uniform feed fractions and non-uniform feed fractions is achieved by neutral detergent extraction which separates cell contents (uniform) from cell wall (non-uniform) in feeds and bacterial and endogenous debris from undigested cell wall in faeces (Mason 1979). Neutral-detergent fibre (NDF) consists of cellulose, hemicellulose and lignin, which represent the major cell wall fractions. Biogenic silica and pectins are not recovered in NDF, but soil silica, heat damaged proteins and tannin protein complexes are recovered (Figure 5).
Starch in cereal grains and milling by-products interferes with neutral-detergent extraction by forming stable gels causing filtering problems. The NDF procedure has been modified by using heat stable amylase to avoid this problem, reducing the error of determination and the amount of NDF (Robertson and Van Soest 1977; Schaller 1976).
Although NDF recovers the true indigestible feed fraction in faeces it is not highly correlated with digestibility (Table 2). NDF digestibility depends
| Component | Digestibility | Intake |
|---|---|---|
| Digestibility (in vivo) - | - | +.61 |
| Digestibility (in vitro)a | +.80 | +.47 |
| Lignin | -.61 | -.08 |
| Acid detergent fibre | -.75 | -.61 |
| Crude protein | +.44 | +.56 |
| Cellulose | -.56 | -.75 |
| Cell wall | -.45 | -.76 |
| Hemicellulose | -.12 | -.58 |
a Two stage procedure of Tilley-Terry asmodified by Goering and Van Soest (1970)

Figure 5:
Flow chart of analytical sequences of detergent analysis illustrating its flexibility
for several important feed fractions. The system has evolved to include many
fractions not considered in the original scheme. Depending on the material to be
analysed and the objectives of the analysis, the detergent system can be used in many
different ways.
On lignin and silica content, rate of passage and rate of digestion, and physical and chemical properties of the cell wall carbohydrates. In many crop residues, especially from cereals, NDF is the most important substrate for rumen fermentation. However NDF has a strong negative correlation with intake (Table 2). The correlation can be improved by correcting for differences between individual intake relative to a common forage (Figure 7) (Osbourn et al 1974). The physical characteristics of fibre may limit intake by rumen fill (Van Soest 1982) and pushing rumination time to its limit (Welch and Smith 1969).
ACID-DETERGENT FIBRE
Acid-detergent fibre (ADF) is a preparatory extraction for the determination of cellulose, lignin, silica and heat damaged protein (Van Soest and Wine, 1967). Pectin is recovered in the ADF. In pectin containing crop residues such as sweet potato vines the amount of ADF equals NDF (Table 4). This interference can be avoided if acid-detergent extraction is conducted sequentially after neutral-detergent extraction.
An estimate of heat damaged protein is made by a determination of nitrogen in the ADF by Kjeldahl (Figure 5). The Maillard reaction is the polymerization of protein with carbohydrates (mainly pentoses in hemicellulose) created by heating due to industrial processes or fermentation. These heat damaged proteins are indigestible. Oil seed meals usually have low ADF nitrogen when oils are extracted by press or solvent without heating. Other by-products can have high ADF nitrogen such as brewary dried grains, tomato pomace and by-products from the extraction of essential oils (Wohet et al 1981) (Table 3). Oven drying for feed analysis at temperatures above 60°C can result in heat damaged protein and elevated fibre and lignin values.

Figure 6:
Relationship between bepsin-insoluble neutral-detergent
fibre - crude protein (NDF-CP) and
neutral-detergent insoluble condensed tannins.
| Total Nitrogen (% DM) | ADF bound nitrogen (% of total nitrogen) | |
|---|---|---|
| Noog meal | 4.54 | 3.9 |
| Tomato pomace | 3.70 | 38.6 |
| Distilled dried grain | 4.27 | 18.8 |
| Nutmeg hulls* | 1.40 | 87.2 |
| Cinnamon bark* | 0.64 | 100.0 |
| Black Pepper* | 2.64 | 51.4 |
| Vanilla bean* | 1.14 | 64.0 |
| Ginger root* | 1.28 | 36.7 |
| Coffee bean* | 2.58 | 39.5 |
| Cocoa bean* | 4.32 | 39.7 |
| Celery seed* | 3.18 | 22.2 |
* Data compiled from Wohet et al (1981)
Lignin is a phenolic polymer that lowers digestibility of cell wall carbohydrates. Early lignin methods used 72% H2SO4 treatment of complete forage for lignin determination. Protein interferes with these Klason lignins. Acid detergent extraction removes all protein except those that are closely associated with lignin or heat damaged. Treatment of ADF with 72% H2SO4 removes cellulose (Figure 6). The organic residue is mostly lignin unless the feed contains heat damaged protein or cutin. Oxidation of lignin with KMnO4 leaves an organic residue of cellulose and cutin. Sequential treatment of ADF with KMnO4 and 72% H2SO4 leaves an organic residue of cutin.
Silica is quantitatively recovered in the ADF ash which can be treated with HBr to remove other acid insoluble minerals. Biogenic silica lowers digestibility between 1.4 and 3.0 units for each unit of silica. Soil silica is also recovered in the ADF ash but has no effect on digestibility except as an inert diluent.
Attempts to use ADF as a replacement for crude fibre are totally erroneous and suffer from the same problems because ADF does not recover hemicellulose (Van Soest and Robertson 1980). Since ADF is a preparatory step, its use in predicting digestibility is not consistent with the logic of detergent analysis.
TANNINS
Condensed tannins can form protein complexes that are insoluble in neutral-detergent. Condensed tannins are also termed proanthocyanindins because they yield anthocyanidins, which are red pigments that form in hot solutions (Bate-Smith 1973). The solubility of proanthocyanidins is a function of chemical structure. Prodelphinidins are the least soluble and form strong protein complexes. Methods of sample preparation and extraction will also influence amount of neutral-detergent insoluble proanthocyanidins. Oven drying feeds that contain proanthocyanidins, even at temperatures below 60°C, increases NDF, fibre bound nitrogen and lignin (Reed et al 1984). proanthocyanidins in NDF can be detected by heating NDF in 5% HCl in n-butanol yielding a red solution from which absorbance can be read at 550 nm for a semi-quantitative estimate of amount. Cassava leaves contain proanthocyanidins in the NDF that are highly correlated with the amount of pepsin insoluble NDF nitrogen (Figure 6)(Reed et al 1982).
ALKALI TREATED STRAW
Treating straw with alkali saponifies phenolic esters between phenylpropanoids (lignin) and hemicellulosic carbohydrates (Hartley and Jones 1978). If the straw is rinsed, soluble hemicellulose and phenolics are removed. These soluble cell wall components are also removed by neutral-detergent. Since phenolics absorb UV light, the optical density at 280 nm of the neutral-detergent solution can be used to test the effectiveness of alkali treatment (Figure 8) (Lau and Van Soest 1981). The saponification of lignin from the NDF of treated straw can also be used to study the effectiveness of treatment (Figures 8 and 9).
Acid-detergent lignin does not decrease upon alkali treatment without rinsing because the saponified phenolics may not be soluble at low pH (Rexen and Vestegaard Thomsen 1976). However, a sequential extraction by neutral detergent followed by acid detergent will lower the lignin value in relation to increased effectiveness of alkali treatment and increased digestibility (Van Soest 1981). Pre-extraction of unrinsed alkali treated straw with water buffered at pH 7 followed by acid-detergent extraction should have the same effect on lignin values.
SUMMATIVE EQUATION
The summative equation is based on the logic of the Lucas test for uniform nutritive availability. Cell contents have a true digestibility of 98%. Digestibility of cell wall is estimated by the lignin to ADF ratio (Goering and Van Soest 1970). The sum of digestible cell wall and digestible cell contents is an estimate of true digestibility. Apparent digestibility is obtained by subtracting an estimate of the metabolic amount from true digestibility. A correction for the effects of silica on digestibility is applied when silica is greater than 2%. For 34 straw samples from the Ethiopian Highlands the summative equation gave the same estimate of apparent digestibility as Tilley and Terry in vitro digestibility (Table 4). A metabolic amount of 12.9 and a silica correction factor of 1.4 were used in the summative equation.
Fibre quality as affected by lignin and silica is an important aspect in the utilization of cereal crop residues. The NDF is usually greater than 70% of the dry matter with small species variation (Table 5). The lignin content of cereal crop residues is low compared with crop residues from dicotyledons, thus potentially digestible fibre in cereal crop residues is greater. Potential digestibility of fibre in cereal crop residues may not be reached because nitrogen and other microbial nutrients are limiting.
| ADDM summative equation | ADDM Tilley and Terry in vitro | Paired t-testdifference | |||
|---|---|---|---|---|---|
| mean | s.d | mean | s.d | mean | s.d |
| 54.4 | 2.4 | 54.3 | 3.8 | .04* | 2.8 |
* not significant at the 5% level of probability
| N | NDF | ADF | LS | SILICA | ADDM | |
|---|---|---|---|---|---|---|
| Maize | 0.81 | 75.5 | 51.3 | 4.8 | 5.2 | 57.2 |
| Maize upper stalk | 0.41 | 75.8 | 44.8 | 4.8 | 2.0 | 58.6 |
| Maize leaf sheath | 0.33 | 83.9 | 47.4 | 4.8 | 2.2 | 57.1 |
| Maize tassel | 0.79 | 82.3 | 46.2 | 7.9 | 5.1 | 38.8 |
| Sorghum leaf sheath | 0.25 | 79.9 | 53.2 | 6.1 | 3.0 | 53.5 |
| Millet leaf sheath | 0.32 | 74.9 | 47.8 | 4.1 | 1.9 | 64.2 |
| Teff straw | 0.51 | 73.5 | 44.2 | 4.2 | 3.3 | 60.0 |
| Wheat straw | 0.41 | 72.2 | 54.3 | 5.9 | 4.5 | 55.4 |
| Rice straw | 0.77 | 71.0 | 54.2 | 3.1 | 16.2 | 54.9 |
| Rice hulls | 0.66 | 80.0 | 80.8 | 15.6 | 22.9 | 11.3 |
The quality of dicotyledon crop residues can be highly variable (Table 6). The horse bean haulm sample in Table 6 has a high fibre and lignin content and a low nitrogen and digestibility, indicating a large proportion of stem. Leafy sweet potato vines and cassava tops have higher nutritive value because of lower NDF and higher nitrogen. In the case of cassava leaves part of the nitrogen is unavailable because of tannins. Mango leaves are an interesting example because they contain a high level of biogenic silica which is unusual for dicotyledons. Mango leaves also contain tannins. The combination of both tannin and silica may account for the low in vitro digestibility.
| N | NDF | ADF | LS | SILICA | ADDM | |
|---|---|---|---|---|---|---|
| Horse bean haulms | 1.11 | 73.3 | 63.8 | 14.4 | - | 43.0 |
| Sweet potato vines | 1.56 | 39.3 | 39.2 | 14.6 | 1.1 | 65.3 |
| Cassava leaves | 3.97 | 39.6 | 25.9 | 8.9 | 0.5 | 66.1 |
| Mango leaves | 1.06 | 39.3 | 39.0 | 12.3 | 5.6 | 46.5 |

Figure 7:
Relationship between intake and neutral-detergent fibre (cell
wall). Lower figure shows the effect of increasing the correlation
by correcting the data for differences in appetite (of
sheep) (Relative intake) (r= -0.83 for upper figure versus
r= -0.88 for the lower figure) (Osbourn et al 1974)

Figure 8:
Relationship between ultraviolet absorbance of neutral detergent
(ND) extracts (solid line) and of sodium hydroxide extract of
neutral-detergent fibre of alkali treated straw with in vitro
digestibility (IVRD). The more effective treatments have higher
UV absorbance of ND extracts, but there is a point where further
increases in saponification of phenolics no longer increases
in vitro digestibility (Lau and Van Soest 1981).

Figure 9: Relationship between saponifiable groups in the neutral-detergent fibre and in vitro digestibility (IVRD) of alkali treated straw. The more effective treatments have fewer saponifiable groups because the original alkali treatments have removed phenolic esters leading to increased UV absorbance of ND extracts (see Figure 8) (Lau and Van Soest 1981).
REFERENCES
Aerts, J.V., D.L.De Brabander, B.G.Cotton,F.X.Buysse,L.A. Carlier and R.J. Moermans.1978. Some remarks on the analytical procedure of Van Soest for the prediction of forage digestibility. Animal Feed Science and Technology 3: 309–322.
Arroyo-Aguilu, J. A. and J. L. Evans. 1972. Nutrient digestibility of lower-fiber rations in the ruminant animal. J. Dairy Sci. 55:1266–1274.
Bate-Smith, E. C. 1973. Tannins of herbaceous leguminosae. Phytochem. 12:1809–1812.
Goering, H. K. and P. J. Van Soest. 1970. Forage Fiber Analysis. United States Dept. of Agri., A. R. S. Agriculture Handbook No. 379.
Hartley, R. D. and E. C. Jones. 1978. Effect of aqueous ammonia and other alkali on the in vitro digestibility of barley straw. J. Sci. Fd Agric. 29: 92–98
Lau, M. M. and P. J. Van Soest. 1981. Titratable groups and soluble phenolic compounds as indicators of the digestibility of chemically treated roughages. Animal Feed Science and Technology 6: 123–131
Lucas, H. L., Jr., W. W. G. Smart, Jr., M. A. Cipolloni and H. D. Gross. 1961. Relations between digestibility and composition of feeds and foods. S- 45 Report, North Carolina State College.
Mason, V. C. 1979. The quantitative importance of bacterial residues in non-dietary faecal nitrogen of sheep: 2. estimates of bacterial nitrogen in faecal material from 47 digestibility trials. Zieschrift fur Tierphysiologie, Tierernahrung und Futtermittelkunde 41 :140–149.
Osbourn, D. F., R. A. Terry, G. E. Outen and S. B. Cammel. 1974. The significance of a determination of cell wall as the rational basis for the nutritive evaluation of forages. Proc. XII International Grassland Congress, vol. III, part 1, pp 374–380.
Parra, R. 1978. Comparison of foregut and hindgut fermentation in herbivores. The Ecology of Arboreal Folivores (Ed., G. G. Montgomery). Smithsonian Institution Press, Washington, D. C.
Reed, J. D., R. E. Mc Dowell, P. J. Van Soest and P. J. Horvath. 1982. Condensed tannins; a factor limiting the use of cassava forage. J. Sci. Fd Agric. 33:213–220.
Reed, J. D., P. J. Horvath, M. S. Allen and P. J. Van Soest. 1984. Relationship of soluble phenolics, insoluble proanthocyanidins and fiber in plants in the diet of wild and domestic ungulates. Manuscript, International Livestock Centre for Africa, Addis Ababa, Ethiopia.
Rexen, F. and K. Vestergaard Thomsen. 1976. The effect on digestibility of a new technique for the alkali treatment of straw. Animal Feed Science and Technology 1: 73–83.
Robertson J. B. and P. J. Van Soest, 1977. Dietary fibre estimation in concentrate feedstuffs. J. Animal Sci., 45, suppl. 1, 254.
Schaller, D. R. 1976. Analysis of cereal products and ingredients. Symposium on Food Fiber, A. A. C. C., Annual Meeting.
Van Soest, P. J. 1967. Development of a comprehensive system of feed analyses and its application to forages. J. Animal Sci. 26: 119–128
Van Soest, P. J. 1981. Limiting factors in plant residues of low biodegradability. Agric. Environm. 6: 135–143.
Van Soest, P. J. 1982. Nutritional Ecology of the Ruminant. O & B Books, Corvallis, Oregon.
Van Soest, P. J. and J. B. Robertson. 1980. Systems of analysis for evaluating fibrous feeds. Standardization of Analytical Methodology for Feeds (Eds., W. J. Pigden, C. C. Balch, and M. Graham), I. D. R. C., Canada.
Van Soest, P. J. and R. H. Wine. 1967. Use of detergents in the analysis of fibrous feeds. IV. determination of plants cell-wall constituents. Assoc. Of. Analytical Chem. Jour. 50:50–55.
Welch, J. G. and A. M. Smith. 1969. Effect of varying amounts of forage intake on rumination. J. Animal Sci. 28:827–830.
Wohet, J. F., J. F. Fiallo and M. E. Miller. 1981. Composition of by-products of the essential-oil industry and their potential as feeds for ruminants. Animal Feed Science and Technology 6:115–121.
A Nefzaoui and M Vanbelle
Laboratoire de Biochimie de la Nutrition
Université Catholique de Louvain, Place Croix du Sud
3–1348 Louvain - la - Néuve, Belgium
SUMMARY
The in vitro digestibility technique of Tilley and Terry is the best available at present for predicting the nutritive value of forges and by-products in spite of some obvious disadvantages:
Enzyme techniques, despite slightly lower precision, offer several advantages:
Its major disadvantage consists in the difficulty of obtaining enzyme brands of large spectrum of action with constant activity from one batch to another.
To obtain less variable results among several laboratories it would be necessary to:
Chemical and in vitro methods are complementary. The adaptation of the fractional separation technique of Van Soest to non-conventional crop residues and agro-industrial by-products constitutes a priority for discerning the problems relative to the understanding of the cell wall indigestible fraction.
The information about the environmental conditions (eg: temperature, rainfall) the species, the state of development, can be more reliable than a simple chemical criterion.
In vitro determinations destined to predict the digestibility of feeds are not absolute measurements, and are more appropriately used for screening purposes.
INTRODUCTION
Climatic differences between temperate and subtropical or tropical regions act directly upon the nutritive value of forages and by-products (Goto and Minson 1977; Van Soest 1982). Among these differences, high temperatures have the clearest impact on the chemical composition and especially on the cell wall components. A rise in temperature involves enrichment in the plant cell wall components (Deinum et al 1968; Marten 1970; Wilson and Ford 1971; Faix 1974; Guessous 1981; Van Soest 1982). The latter act directly on the digestibility and on the intake of forages. On an average, a reduction in digestibility of 0.6, 0.56, 0.28 and 0.21 points is ascribed to an average daily increase in temperature of 1°C for the tropical and temperate grasses and legumes respectively (Guessous 1983). However, such a depressant action of the temperature on the digestibility should be lowered by the positive effect of light. Yet, this effect remains limited compared to that of the temperature (Wilson 1981). Both the content and the nature of the cell wall influence the rate of digestion and the retention time of particles in the rumen. These are two decisive factors influencing the level of intake (Mertens 1977). The quality or the feeding value of forages or of by-products is represented by the intake and the digestibility. Predictability of digestibility is above all a function of the indigestible fraction of the cell wall.
| Aspen wood | Cotton linters | Ammoniated aspen wood | |
|---|---|---|---|
| Type of tube | |||
| * valved | 11 ± 6.5 | 40 ± 13.5 | 33 ± 10.8 |
| * sealed | 20 ± 2.9 | 63 ± 5.4 | 37 ± 2.1 |
| Tube position | |||
| * horizontal | |||
| • shaken | 23 ± 0.7 | 75 ± 2.5 | -- |
| • not shaken | 24 ± 1.4 | 70 ± 7.4 | -- |
| * vertical | |||
| • shaken | 19 ± 1.8 | 61 ± 5.1 | -- |
| • not shaken | 15 ± 3.1 | 49 ± 14.0 | -- |
| * rotated | 18 ± 4.5 | 45 ± 6.2 | |

Figure 1:
Flow diagram of the Van Soest modification to Tilley-Terry in vitro digestibility
Tropical or subtropical regions are characterized by:
The determination of in vivo digestibility is long and costly and it necessitates indirect methods if one wishes to arrive quickly at concrete recommendations. Numerous literature reviews have been published as to the choice of the method to be applied (Johnson 1966; Morrison 1976; Van Soest 1976; Osbourn 1977; Barnes and Marten 1979; Jarrige 1980; Osbourn and Siddons 1980; Van Soest and Robertson 1980; Demarquilly and Jarrige 1981).
DESCRIPTION OF THE TECHNIQUES
“In vitro” fermentation techniques with rumen juice
“In vitro” investigation methods were developed long ago (Moxon and Bentley 1955; Bentley 1959; Johnson 1963). These methods differ in the preparation of rumen juice, in the respective proportions of the forage and the liquid phase, in the operational technique, in the incubation time and in the measurement of the digested constituents (DM, OM, cellulose). All have been supplanted by the two stage technique of Tilley and Terry (1963), which appears to be the most useful. In any case, the principle is always the same. The sample is put in a glass container in the presence of rumen juice (inoculum) and where the conditions are as similar as possible to those of the rumen. The amount of dry matter (DM), organic matter (OM) or cellulose which disappears after a certain incubation time is “in vitro” digestibility and this is related with “in vivo” data (digestibility and intake…). Thus this method is based on an insoluble residue.
Buffer solutions and nutritional media: Most of the utilized media are based on the “solution of McDougall” which corresponds to the artificial saliva reconstituted from the analyses of sheep saliva (McDougall 1949). But for some special reasons, certain modifications were introduced: addition of oligo- elements (Burroughs et al 1950), increase in buffer strength to avoid readjustment of the pH (Donefer et al 1960) and addition of valeric acid and biotin in the digestion studies of cellulose (Bentley et al 1954; Bryant and Doetsch 1955).
Different proportions of inoculum/buffer are used by various researchers and the ratio 1:1 seems to be the most adequate for feeds of low digestibility. Thus, Mellenberger et al (1970) have recorded in vitro DMD of aspen wood as 21.2, 23.9, 4.6 and 2.0% when the ratios of inoculum: buffer are 5:1, 4:1, 1:1, 1:4 and 1:10 respectively.
Glassware, gaseous phase, agitation, tube position: Any glass container can be used if the anaerobic conditions are respected. It is recommended especially in the studies of cellulosic materials to use equipment which reduces to the strict minimum the transference of material from one container to the other. Thus the use of centrifugation tubes which serve for the incubation and for the analysis after centrifugation reduces considerably the sources of error. The anaerobic conditions necessary for normal activity of the rumen microorganisms are ensured by saturating the medium with Co2. This gasification can be conducted differently, either in sealed or valved systems. The system with continuous passing of CO2 involves costly and complicated equipment. Between the two systems, valved or sealed, the data seem to indicate (Table 1) that the values obtained with the sealed system are higher and more accurate.
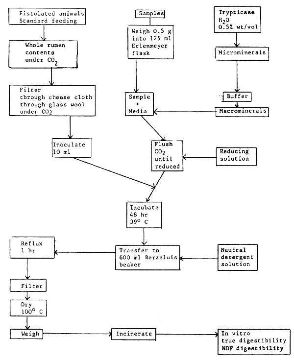
The modification by Van Soest (Goering and Van Soest 1970) (Figure 1) uses a CO2 manifold to flush 125 ml Erlenmeyer flasks. The substrate, buffer and microbial nutrient media are placed in the flask and flushed with CO2. A reducing agent and redox indicator ensure complete anaerobic conditions. Rumen contents (approximately 50% solid digesta and 50% fluid) are blended under CO2 to remove fibre-digesting organisms from the fibre, filtered under CO2, cheesecloth and glass wool. Ten ml of the inoculum are delivered into the flasks that have become anaerobic and the flasks are sealed. A manometer allows detection of leaks and ensures positive pressure from gas produced in the fermentation; CO2 is not continuously flushed through the system.
It is generally accepted that the agitation of the tubes during incubation, even with insoluble substrates, is not necessary. However, the results of Mellenberger et al (Table 1) show that the horizontal position of the tubes with agitation ensures the most elevated digestibilities and the lowest standard errors. This is very important for poor feeds.
Temperature: Usually the temperature is maintained at 39°C and a water bath with constant temperature (± 0.5°C maximum) is recommended. Temperature variations as little as 0.5°C can make the comparisons among the series difficult. It should be remembered that the rumen bacteria are very sensitive to elevated temperatures which make them lose their activity; hence it is necessary to see that the increase in temperature does not exceed 40°C.
pH: The optimum pH for cellulose digestion has been found to be 6.9 (6.7–7.0). The pH changes often during the fermentation process and it is sometimes necessary to readjust it. This readjustment depends on the rate, the extent and the type of fermentation (Johnson 1966). During cellulose digestion the production of acids is less than during starch digestion.
Incubation time: This depends on the aim of the study. Different times may be used according to the objectives of the fermentation (eg: the maximum rate of digestion and the type of substrate. Soluble sugars are very rapidly fermented and reach their activity peaks after one to two hours, whereas cellulose digestion begins only after a long incubation time and with a lower rate of digestion. In the sealed systems, it is difficult to maintain the maximum rate of fermentation for a long period because the substrate becomes limiting. Also the possible feedback effects of the end-products must be considered. Several incubation times (6, 12, 24, 48 h and more) are used by different researchers. However, for feeds with low digestibility, it is necessary to extend the incubation time beyond 48 h because, in addition to the rise in digestibility value, the variation is diminished (Table 2).
| 48 hours incubation Coefficient | 96 hours incubation Coefficient | |||||
|---|---|---|---|---|---|---|
| Digestibility (%) | of variation | Digestibility (%) | of variation | |||
| Within day | Between days | Within day | Between days | |||
| Aspen wood | 18.3 | 12.9 | 17.9 | 30.3 | 5.0 | 4.7 |
| Ammoniated aspen wood | 40.0 | 4.6 | 10.3 | 47.9 | 2.8 | 3.3 |
| Cotton linters | 73.7 | 4.3 | 11.2 | 92.1 | 0.8 | 2.6 |
| Alfalfa | 54.5 | 1.1 | -- | 61.4 | 0.8 | -- |
The technique of 6 hr “in vitro” rumen fermentation has been utilized by Allinson et al (1969) for determining the nutritive value of species of medicago, and by Ingalls (1964) and Crampton et al (1960) who showed that this technique gave values that were positively correlated with the nutritive value index (relative intake × digestibility). Since then, several authors have utilized the 6 hr degradability for predicting the intake and the nutritive value.
The source of inoculum: All the authors agree to the fact that the influence of rumen juice on in vitro digestibility measurements is the most difficult factor to control. The rumen has the advantage of being abundantly supplied with bacterial and protozoan species, but an inconvenience also results from the fact that these species change very rapidly in their proportions. These changes are due, among other factors, to the ingested ration. Moreover, animal species can influence the rumen juice activity. Several authors have emphasised that there are few differences between the rumen juice activity of sheep and cattle, as long as the two species are given the same diet (Lefevre and Kamstra 1960; Van Dyne and Weir 1964; Smith et al 1965; Drew 1966; Engels et al 1970; Van der Koelken and Dijkstr a 1971). Grant et al (1974) have concluded that after a sufficiently long time of adaptation to the ration, there was no significant difference between the rumen liquid of buffalo and that of Philippino and American dairy cows. Scales et al (1974) have shown that the inoculum of bovines is less variable than that of sheep and that the prediction equations established with the rumen juice of bovines are more precise than when the inoculum comes from sheep. On the contrary, Van Dyne and Weir (1964) have mentioned a greater variability of rumen juice activity in bulls than in sheep.
The diurnal variations of the rumen liquid activity seem to be more important than those among animals (Troelsen and Hanel 1966; Bowden and Church 1962). Opinions differ also concerning the influence of the moment of the sampling of the rumen liquid on its activity. Den Braver and Eriksson (1967) did not notice any significant difference, whereas Baumgardt et al (1962) and Wilkins (1966) are of the opinion that the moment of sampling is important. Inoculum activity diminishes and its variability increases as the sampling is delayed after feeding (Tilley and Terry 1963). The optimum dynamic conditions of the inoculum were thought to be two to four hours after feeding (Cottyn and Boucque 1968).
The influence of the ration of the donor animal on the inoculum activity is also very controversial. Some think that this factor has little or no importance (Salsbury et al 1958; Barnett 1957; Stewart and Schultz 1958; Quicke et al 1959; Walker 1959; Tilley et al 1960; Den Braver and Eriksson 1967). Others, on the contrary, are of the opinion that the ration of the donor animal can exert an important influence on the inoculum activity (Baumgards et al 1962; Asplund et al 1958; Reid et al 1959, 1960; Hungate et al 1960; Van Dyne, 1962; Barnes 1965; Bezeau 1965; Johnson 1969; Calder 1970; Nelson et al, 1972; Minson and McLeod, 1972). Tilley and Terry (1963) and Raymond and Terry (1966) have observed that only rations with an extremely low protein content had an influence on rumen juice activity. Nelson et al (1972) noticed that the effect of the ration of the donor animal tends to disappear if glucose and urea are added to the inoculum. Knipfel and Troelsen (1966) reported that the effect fades away when the incubation time passes from 12 to 48 h. Several researchers suggest that the diet of the donor animal should be identical with that of the substrate to be tested (Bryant and Burkey 1953; Church and Peterson 1960; Warner 1965; Johnson 1966). In any case it is preferable to use the rumen juice of several animals in each series, than of one alone, and to standardise the type of ration over the whole year. It is also important to sample the rumen fluid at fixed hours of the day (2–4 h after the morning feeding).
Preparation of the samples: Sample size does not seem to be a very important factor (McLeod and Minson 1978). An increase in sample size is followed by a slight reduction in digestibility and an improvement of the standard deviation (Table 3).
| Aspen wood | Cotton linters | Alfalfa | |
|---|---|---|---|
| Effect of pre-wetting | |||
| Prewetted | 20 ± 1.8 | 70 ±2.5 | 55 ± 2.1 |
| Not prewetted | 15 ± 7.5 | 72 ± 7.5 | 49 ± 3.2 |
| Effect of sample size, mg | |||
| 150 mg | 19.6 ± 5.3 | 83.9 ± 1.5 | 62.2 ± 0.4 |
| 250 mg | 18.5 ± 3.5 | 81.6 ± 0.4 | 58.6 ± 0.5 |
| 350 mg | 18.8 ± 3.9 | 77.1 ± 1.7 | 57.6 ± 1.6 |
The fineness of the grinding screen commonly used (1 mm sreen) is perfectly suitable and it seems useless to reduce further the fineness of the particles. McLeod and Minson (1978) have reported an increase from 2.7 to 3.3 in residual standard error if the fineness of the grinding passes from 1 to 0.4 mm.
Pre-wetting of the sample prior to incubation can play an important role, especially in the case of substrates with low digestibility because it increases digestibility and reduces the standard error (Table 3).
Procedures: The general scheme of “in vitro” fermentation methods that is proposed is presented in Figure 2.
Enzyme solubility techniques
The in vitro rumen fermentation method of Tilley and Terry (1963) has been widely used all over the world and has revealed itself as the most accurate for predicting the “in vivo” digestibility of forages in both temperate and tropical areas (Barnes 1973; McLeod and Minson 1969, 1976).
Procedures: The general scheme of “in vitro” fermentation methods that is proposed is presented in Figure 2.

Figure 2: General flow chart of the “in vitro” fermentation methods
Nevertheless, this method is very costly and depends on the availability of fresh rumen juice with constant activity.
The cellulolytic activity is one of the principal characteristics of the microbial population of the rumen. Donefer et al (1963) and Jarrige and Thivend (1969) have attempted to reproduce it by using the cellulase enzyme preparations extracted from fungi. These enzymes, currently called cellulase, come most frequently from Trichoderma viride or from Aspergillus niger. The first have cellulolytic, hemicellulolytic and proteolytic activities (McQueen and Van Soest 1975); moreover, they have the two components C1 and Cx, allowing them to decompose intact fibres (crystalline and amorphous zones).
Enzyme solubility techniques have several sources of variation: enzyme source, experimental conditions, composition and pH of the buffer solution.
Enzyme source: The commercial brands of enzyme are not pure and their activities can vary considerably (Table 4). This variation is inherent to their nature because they have often cellulolytic, hemicellulolytic and even proteolytic activities. Variations in one or the other of these activities has its influence on the overall result. This implies a need for determining previously the activity of the “cellulase” to be used either by using pure substrate (cellulose) or by using as substrate the product to be tested. The technique has been described by Mandels and Weber (1969).
| Brands of cellulase | Untreated straw | NaOH treated straw | ||
|---|---|---|---|---|
| Organic soluble matter % DM | Relative percentage | Organic soluble matter % DM | Relative percentage | |
| Onozuka ss (1) | 24.3 | 100 | 50.9 | 100 |
| B (2) | 13.0 | 54 | 32.9 | 65 |
| BDH (3) | 23.1 | 116 | 54.5 | 107 |
| Merck (4) | 23.4 | 96 | 41.2 | 81 |
(1) Onozuka ss, Lot 223027 (Yakult Biochemicals Co Ltd, Japan)
(2) B (Danish Brands, Grindsted Factory)
(3) BDH (British Drug Houses Chemicals, Product n° 39074)
Experimental conditions (temperature, incubation time): Generally, the temperatures used vary from 30 to 50°C (Jones and Hayward 1975; McQueen and Van Soest 1975; Goto and Minson 1977; Rexen 1977; McLeod and Minson 1978). Jones and Hayward (1973) have shown that there are no significant differences between 40 and 47°C and that the solubility of the dry matter decreases if the temperature exceeds 50°C. Rexen (1977) has concluded that there is no difference between 35 and 50°C; for practical reasons he proposes 40°C instead of 50°C with an allowance of ± 5°C without any effect on the results. McLeod and Minson (1978), on the contrary, reported an important role of temperature with feeds of low digestibility. Thus, they obtained 46.5 and 50% solubilities of the dry matter for incubation temperatures of 39 and 50°C respectively. An increase in temperature did not improve the accuracy of the prediction.
According to the literature, incubation time varies on average from 24 to 48 h (Rexen 1977; McLeod and Minson 1978). The few data available seem to indicate that it might be necessary to increase incubation time (48 h and more) for the poor feeds.

Figure 3:
Gerneral flow chart of “Cellulase” solubility methods
pH and composition of the buffer solution: It is generally accepted that an acetate buffer solution (0.05 to 0.1 M) and a pH of 4.6 are suitable for the enzyme solubility measurements (McQueen and Van Soest 1975; Goto and Minson 1977; McLeod and Minson 1978). Rexen (1977) compared two types of buffer solutions, namely acetate and citrate at different molarities (0.1 to 1.0M), and several types of enzyme brands, to solubilize the dry matter of straw treated or untreated with sodium hydroxide. He concluded that 0.1 M citrate buffer was more suitable because this maintains the pH constant throughout the incubation phase, thus avoiding the readjustment of the pH even for 8% NaOH treated straw.
Enzyme/substrate ratio: The choice of the optimum concentration of “cellulase” to be used depends on the nature of the substrate (potential solubility) and on the origin of the commercial brand of enzyme. In practice, it is necessary to determine beforehand, for each kind of substrate, an optimum concentration for a given enzyme. Standardization of this technique is highly recommended.
Thus an enzyme/substrate ratio of 1.125 of Onozuka ss is more efficient than the ratios 17 or 12 for “cellulase” and hemicellulases” of Aspergillus niger (McQueen and Van Soest 1975). Rexen (1977) used straw as substrate and three enzyme brands (BDH, Onozuka and D). There was no difference between 0.5 and 1.5 of “cellulase” for 1 g of substrate. McLeod and Minson (1978) reported that the enzyme concentration improves significantly the residual standard error of the regressions related to in vivo data (Table 5). However, higher enzyme concentrations could be envisaged for low digestibility feeds.
| Number of samples | Pepsin - cellulase method | |||
|---|---|---|---|---|
| Incubation time (hr) | 48 | 48 | 24 | |
| Cellulase concentration (g/100ml) | 2.5 | 0.625 | 2.5 | |
| All grasses | 50 | ±2.4 | ±2.7 | ±2.7 |
| All legumes | 32 | ±3.0 | ±3.4 | ±2.6 |
| All species | 82 | ±2.8 | ±3.1 | ±3.0 |
The general scheme of “cellulase” solubility techniques that is proposed is presented in Figure 3.
PRECISION OF THE METHODS
The majority of authors agree that the “in vitro” fermentation technique with rumen juice of Tilley and Terry (1963) offers the best laboratory estimation of “in vivo” digestibility (Oh et al 1966; Deinum and Van Soest 1969; McLeod and Minson 1969, 76, 78; Barnes 1973; Scales et al 1974; Schmid et al 1975; Terry et al 1978). Others hold that the enzyme solubility methods are equivalent, if not more accurate, than “in vitro” digestibility (Donefer et al 1963; Jones and Hayward 1973; Jarrige et al 1970; McLeod and Minson 1980; Demarquilly and Jarrige 1981).
| No of samples | In vitro rumen fermentation | Enzyme | solubility | ||
|---|---|---|---|---|---|
| r | RSD | r | RSD | ||
| Grasses: | |||||
| Mc Leod & Minson 1978 | 50 | - | 2.10 | 0.94 | 2.60 |
| Mellenberger et al 1970 | - | 0.90 | - | - | - |
| Aerts et al 1975–1976 | 42 | 0.92 | 2.21 | - | - |
| Deinum & Van Soest 1969 | 12 | 0.86 | 1.73 | - | - |
| Oh et al 1966 | 32 | 0.83 | - | - | - |
| Jones & Hayward 1973 | 17 | 0.95 | 2.00 | 0.91 | 2.70 |
| Johnson et al 1964 | 22 | 0.88 | - | - | - |
| Goto & Minson 1977 | 45 | - | 2.10 | 0.94 | 2.70 |
| Legumes: | |||||
| McLeod & Minson 1978 | 32 | - | 2.70 | 0.91 | 3.10 |
| Terry et al 1978 | 25 | 0.96 | 1.91 | 0.87 | 3.17 |
| Oh et al 1966 | 24 | 0.97 | - | - | - |
| Forages: | |||||
| McQueen & Van Soest 1975 | 18 | 0.95 | - | 0.80 | - |
| Mc Leod & Minson 1978 | 82 | - | 2.60 | - | 3.00 |
| Scales et al 1974 | 6 | .084 | 3.20 | - | - |
| Terry et al 1978 | 73 | .097 | 1.60 | 0.82 | 3.80 |
| Van der Koelken & Van Es 1973 | 56 | 0.88 | 2.96 | - | - |
| Hersherberger et al 1959 | 11 | 0.77 | - | - | - |
| Hersherberger et al 1959 | 35 | 0.97 | - | - | - |
| Chenost 1970 | 68 | 0.75 | 4.71 | - | - |
| Cottyn et al 1970 | 25 | 0.89 | 3.42 | - | - |
| Cottyn et al 1970 | 94 | 0.81 | 2.18 | - | - |
| Johnson et al 1964 | 26 | 0.78 | - | - | - |
| Johnson et al 1964 | 65 | 0.72 | - | - | - |
| Hays: | |||||
| Scales et al 1974 | 24 | 0.86 | 2.40 | - | - |
| Baumgardt et al 1962 | 27 | 0.78 | 3.41 | - | - |
| Asplund et al 1958 | 11 | 0.71 | - | - | - |
| Clark & Mott 1960 | 6 | 0.82 | - | - | - |
| Chenost 1970 | 57 | 0.87 | 2.75 | - | - |
| Cottyn et al 1970 | 31 | 0.93 | 0.74 | - | - |
| Silages: | |||||
| Marten et al 1975 | 25 | 0.84 | 1.78 | - | - |
| Marten et al 1975 | 26 | 0.92 | 1.90 | - | - |
| Aerts et al 1975–1976 | 56 | 0.95 | 3.43 | - | - |
| Cottyn et al 1970 | 25 | 0.62 | 2.96 | - | - |
| Alfalfa: | |||||
| Mellenberger et al 1970 | - | 0.97 | - | - | - |
| Oh et al 1966 | 21 | 0.97 | - | - | - |
| Johnson et al 1964 | 17 | 0.44 | - | - | - |
| Others: | |||||
| Giger et al 1979 | 36 | 0.94 | - | - | - |
| Rexen 1977 | 50 | 0.94 | - | 0.91 | 3.58 |
From the comparative data given in Table 6, it would seem that the enzyme solubility method gives rise to slightly lower correlation coefficients and to higher residual standard errors than the “in vitro” digestibility technique. In all the cases, the digestibility values obtained by enzyme solubility are lower than those obtained with rumen juice (Barnes et al 1964). Prior application of pepsin-HCL solubilisation improves this situation, ensuring at the same time a better precision (Jones and Hayward 1975; McQueen and Van Soest 1975). Pre-extraction with neutral detergent increases the amount of fibre degraded by cellulase (Roughan and Holland 1977; Dowman and Collins 1982). Van Soest et al (1966) reported that utilization of the digestion of the cell wall fraction (NDF) predicts more accurately “in vivo” digestibility than the digestibility of the dry matter. Scales et al (1974) and Oh et al (1966) affirm the contrary, whereas Meyer et al (1971) claimed that the two procedures were similar.
| DM intake | Relative intake* | Energy digestibility | Nutritive value index** | |
|---|---|---|---|---|
| Tilley and Terry DMD (1) | 0.21 | - | 0.90 | 0.57 |
| One stage TT DMD (1) | 0.05 | - | 0.39 | 0.05 |
| In vitro digested NDF (1) | 0.22 | - | 0.77 | 0.43 |
| In vitro cellulose digestion (2) | -- | -- | 0.78 | -- |
| In vitro DMD (3) | -- | -- | 0.92 | -- |
| 24 hrs in vitro DMD (4) | 0.76 | -- | -- | -- |
| 12 hrs in vitro cellulose dig. (5) | -- | 0.77 | 0.74 | 0.86 |
| 12 hrs in vitro cellulose dig (6) | -- | 0.83 | 0.87 | 0.91 |
| In vitro cellulose dig. (7) | -- | 0.50 | 0.76 | 0.71 |
| Cellulase solubility (5) | -- | 0.85 | 0.68 | 0.92 |
| Cellulase pepsin solubility(5) | -- | 0.86 | 0.70 | 0.93 |
* Relative intake = observed intake × 100/80 (w° .75)
** Nutritive value index = relative intake × % energy digestibility.
Prediction of intake
Generally speaking, “in vitro” techniques are not suitable for predicting the voluntary intake. Some studies have indicated limited success when intake was correlated with 6 or 12 h “in vitro” digestibility of dry matter (Chenost 1970) or with digestion of cellulose by rumen juice or “cellulase” (Donefer et al 1960, 1963). For temperate species, voluntary intake is better correlated with the cell wall content, whereas for tropical species a better index might be the resistance to grinding (McLeod and Minson 1972).
SOME REMARKS ON THE USE OF THE VAN SOEST TECHNIQUE FOR PREDICTING THE NUTRITIVE VALUE OF TROPICAL FEEDS
The apparently indigestible fraction of the cell content, considered as an entity or indigestible cytoplasm, varies little; on average, it represents 12 to 14% of the dry matter of forage according to the concordant results of several authors (Van Soest 1967; Deinum 1971; Osbourn et al 1976; Jarrige 1980). The apparently indigestible organic matter of forages depends closely on the apparently indigestible fraction of the cell walls. Predicting the digestibility of forages amounts to predicting the percentage of their non digestible cell-wall.
Among the existing chemical procedures for determining this fraction, Van Soest's method is the most commonly utilized and it is found to be suitable at least for temperate forages. The precision of the method can be slightly enhanced by prolonging the extraction time to 2 h or more, or by increasing the concentration of the acid solution (McLeod and Minson 1972).
Can the method of Van Soest be applied to all forages and to tropical crop residues and by-products? It is difficult to give a positive answer a priori and a certain adaptation in the method would seem to be necessary, especially for the non-conventional agro-industrial by-products. Thus, for example, the cell wall content of olive cake is 55% of the DM, whereas the in vivo digestibility of the DM is only 30 to 35% (Nefzaoui et al 1982, 1983). In vivo digestibility of sugar cane bagasse is 25 to 27%, while the summative equation of Van Soest predicts 38% (Molina, personal communication).
The trials made with olive cakes seem to indicate that 1 h extraction with the acid detergent solution is not sufficient for all products. While the NDF is stabilized after 1 h of extraction, the ADF goes on diminishing till 8 h and probably beyond (Figure 4). Likewise, the lignin (72% H2SO4) on the NDF residue seems to be stabilized after 2 h with a rate similar to that of the NDF. On the contrary, the lignin values determined on the ADF residue are lower and diminish if the extraction time increases. This point seems to indicate that a part of the lignin or the complete tannin protein (J Reed, personal communication) may have been solubilized during the extraction. Measurement of the optical density at 280 nm (OD 280 nm) of the extraction juice also confirms it (Figure 4). The OD 280 nm curve is a reversed image of that of the lignin.
The acid detergent fibre insoluble nitrogen (ADIN) also diminishes if the extraction time increases; but it explains only partially the reduction of the ADF. These two remarks do not exclude the solubilization of the cellulose or of a part of the lignin during the first hour of extraction. Only further investigations can provide some coherent answers. However the preliminary experiments pose clearly the problem of optimum extraction time appropriate to non-conventional by-products.
We think that the extraction with neutral detergent solution, prior to the determination of lignin, is more uniform and is more suitable than that with acid detergent solution; and that the determination of NDF does not seem to pose problems. On the contrary, problems of ADF and ADL analysis may lead to errors in the use of the summative equations for predicting nutritive value from the chemical composition of the cell wall. The OD at 280 nm reflects certainly the solubilization of a part of the lignin. Thus, the absorption measurement at 280 nm of the filtrate from alkali-treated olive cake after extraction (1 h) by refluxing with distilled water, is strongly correlated with the ADL content (Figure 2).

Figure 4:
Yields of NDF, ADF, and ADL from samples of olive cakes
hydrolysed for different times and the corresponding
optical density at 280 nm.
NDF (*—), (*—),ADL after neutral detergent extraction (•—),, ADL after acid detergent extraction (•—),, OD 280 nm on soluable NDS (*---) and OD 280 nm on Soluable ADS (*—)
The regressions show:
The OD 280 nm can be considered in this case to be as efficient for predicting the digestibility as the ADL content, or other components of the cell wall (Table 8).
| In sacco OMD % | ADLnc * % DM | ADLc** % DM | OD 280 nm | |||||
|---|---|---|---|---|---|---|---|---|
| r | RSD | r | RSD | r | RSD | r | RSD | |
| In sacco OMD, | % | -- | 0.94 | 3.26 | 0.90 | 4.23 | 0.90 | 4.24 |
| ADLnc | % DM | -- | 0.99 | 0.87 | 0.87 | 1.48 | ||
| ADLc | % DM | -- | 0.81 | 1.55 | ||||
* nc: not corrected for N bound in ADF;
** c: corrected for N bound in ADF

Figure 5:
Graphs showing regressions relating lignin to OD 280 nm
and “in sacco” OMD to lignin and OD 280 nm.
Untreated (bull), NaOH treated (bull), Na2CO3 (bull), and ammonia
treated (bull) olive cakes (Nefzaui and varibelle unpublished)
The question now is whether this relation is valid for other by-products or for other kinds of treatments involving high temperatures (heat damage - Maillard reactions)?
CONCLUSIONS
Of all the methods that have been discussed, which are to be chosen? The in vitro fermentation with rumen juice or enzyme solubility? The “in vitro” digestibility technique of Tilley and Terry is certainly the best one available at present for predicting the nutritive value of forages and by-products in spite of some obvious disadvantages:
The reproducibility is not always satisfactory from one series to another or from one laboratory to the other, even after rigorously standardizing the diet of the animals, the sampling conditions and the inoculum preparation
The necessity of supporting fistulated animals (costly).
Enzyme techniques, despite a slight lower precision, offer several advantages:
Good reproducibility and easy to manipulate, indispensable for the analyses in series,
Avoids the utilization of animals; applicable to products of low digestibility after certain pretreatments (pepsin-HCL, NDF)
The regressions established in certain cases seem to be applicable to several species or groups of feeds.
The major disadvantage is in obtaining enzyme brands of wide spectrum of action with constant activity from one batch to another.
Chemical and in vitro methods are indissociable and complementary. The adaptation of the fractional separation technique of Van Soest to non conventional crop residues and agro-industrial by-products constitutes a priority for discerning the problems relative to the understanding of the cell wall indigestible fraction.
General information about the environmental conditions (temperature, pluviometry, etc.) of the species, the state of development, can be more reliable than a simple chemical criterion.
In vitro determinations destined to predict the digestibility of feeds are not absolute techniques. Multiple factors are necessary to be able to modify the results obtained with these methods. To obtain less variable results among several laboratories it would be necessary:
To standardize very rigorously the methods of investigation in different laboratories of different countries,
To have standards of known “in vivo” digestibility which will be available in different institutions.
REFERENCES
Aerts J.V., De Brabander D.L., Cottyn B.G. and Buysse F.X. 1975. Contribution à la détermination de la valeur alimentaire des fourrages grossiers. II. Estimation de la digestibilité et de la valeur énergetique a partir de la digestibilité déterminée in vitro. Revue de l'Agriculture, 28: 15.
Aerts J.V., De Brabander D.L., Cottyn B.G. and Buysse F.X. 1976. Contribution à la détermination de la valeur alimentaire des fourrages grossiers. III. Estimation de la digestibilité et de la valeur énergetique par la méthode des sachets en nylon. Revue de l'Agriculture, 2:255.
Allinson D.W., Elliot F.C. and Tesar M.B. 1969. Variation in the nutritive value among species of Medicago genus as measured by laboratory techniques. Crop. Sci., 9: 634–637.
Asplund J.M., Berg R.T., McElroy L.W., Pigden W.J. 1958. Dry matter loss and volatile fatty acid production in the artificial rumen as indices of forage quality. Can. J. anim. Sci., 38: 171.
Barnett A.J.G. 1957. Studies on the digestibility of the cellulose fraction of grassland products. I. The relation between the digestibility of silage cellulose as determined in vitro and silage crude fibre digestion determined by feeding trials. J. Agric. Sci., 49 : 467.
Barnes R. F. 1965. The use of in vitro techniques for estimating forage digestibility and intake. Agron. J., 57: 213–216.
Barnes R. F., Mott G. O., Packett L.V. and Plumee M.P. 1964. Comparison of in vitro rumen fermentation methods. J. Anim. Sci., 23:1061.
Barnes R.F. 1973. Laboratory methods for evaluating value of herbage. In Chemistry and biochemistry of herbage. vol. 3, p. 179–214.
Barnes R.F. and Marten G.C. 1979. Recent developments in predicting forage quality. J. Anim. Sci., 48: 1554–1561.
Baumgardt B.R., Cason J.L. and Taylor M.W. 1962. Evaluation of forages in the laboratory. I. Comparative accuracy of several methods. J. Dairy Sci 45: 59–61.
Baumgardt B.R., Taylor M.W. and Cason J.L. 1962. Evaluation of forages in the laboratory. II. Simplified artificial rumen procedure for obtaining repeatable estimates of forage nutritive value. J. Dairy Sci., 45 : 62–68
Bentley O G., Johnson R. R., Vanecko S. and Hunt C.H. 1954. Studies on factors needed by rumen microorganisms for cellulose digestion in vitro. J. Anim. Sci., 13: 581.
Bentley O.G. 1959. A comparison of artificial rumen techniques. Report TJD-7578, Oklahoma Conference, Radioisotopes in Agriculture, p.181.
Bezeau L.M. 1965. Effect of source of inoculum on digestibility of substrate in in vitro trials. J. Anim. Sci., 24: 823.
Bowden D.M. and Church 1962. Artificial rumen investigations. I. Variability of dry matter and cellulose digestibility and production of volatile fatty acids. J. Dairy Sci., 45: 972.
Bryant M.P. and Burkey L.A. 1953. Numbers and some predominant groups of bacteria in the rumen of cows fed different rations. J. Dairy Sci., 6: 218.
Bryant M.P. and Doetsch R.N. 1955. Factors necessary for the growth of Bacteroides succinogenes in the volatile acid fraction of rumen fluid. J. Dairy Sci., 38 : 340.
Burroughs W., Headley H.G., Bethke R.M. and Gerlaugh P. 1950. Cellulose digestion in good and poor quality roughages using an artificial rumen. J. Animal Sci., 9: 513.
Calder F.W. 1970. Effect of barley supplement to the ration of donor animals used in in vitro digestibility determination. Can. J. Anim. Sci., 50 : 265.
Chenost M. 1970. Utilisation de la technique de digestibilité in vitro pour prévoir la valeur alimentaire des fourrages. Ann. Zootechn. 19: 253.
Church D. C. and Petersen R.G. 1960. Effect of several variables on in vitro rumen fermentation. J. Dairy Sci., 48 : 81.
Clark K.W. and Mott G.D. 1960. The dry matter digestion in vitro of forage crops. Canadian J. Plant Sci., 40: 123.
Cottyn B.G. et Boucque C.V. 1968. Variation de la composition du liquide du rumen en fonction du moment de l'echantillonnage. Revue de l'agricul ture, 21 : 1651.
Cottyn B.G., Van Hee L.P. and Carlier L.A. 1970. La détermination de la digestibilité et de la valeur nutritive des fourrages bruts au moyen de la technique de la digestibilité in vitro. Revue de l'agriculture, 23: 1491.
Crampton E.W., Donefer E. and Lloyd L.E. 1960. A nutritive value index for forages. J. Anim. Sci., 19: 538–544.
Demarquilly C. and Jarrige R. 1981. Panorama des méthodes de prévision de la digestibilité et de la valeur énergétique des fourrages. INRA Publ., 41 – 59.
Deinum B., 1971. Prediction of forage digestibility from some laboratory pro-cedures. 2. Comparaison of in vivo digestibility at two institutes. Neth. J. Afric. Sci. 19: 106.
Deinum B., Van Es A.J.H. and Van Soest P.J. 1968. Climate, nitrogen and grass. II - The influence of light intensity, temperature and nitrogen on in vivo digestibility of grass and the prediction of these effects from some chemical procedures. Neth. J. Agric. Sci., 16 : 217.
Deinum B. and Van Soest P. J. 1969. Prediction of forage digestibility from some laboratory procedure. Neth. J. Agric. Sci., 119.
Den Braver E. and Eriksson S. 1967. Determination of energy in grass hay by in vitro methods. Lantbrukshogsk. Ann. 33 : 751.
Donefer E., Crampton E.W. and Lloyd L.E. 1960. Prediction of the nutritive value of forage from in vitro rumen fermentation data. J. Anim. Sci., 19 : 545 – 552.
Donefer E., Niemann P.J., Crampton E.W., Lloyd G.E. 1963. Dry matter disappearance by enzyme and aqueous solutions to predict the nutritive value of forages. J. Dairy Sci., 46 : 965 – 970.
Dowman M.G. and Collins F.C. 1982 The use of enzymes to predict the digestibility of animal feeds. J Sci. Fd. Afgric. 33 : 689–696.
Drew K.R., 1966. The in vitro prediction of herbage digestibility. Proc. N.Z. Soc. Anim. Prod. 26 : 52.
Engels E.A.N., Van Schalkijk D.A., Niemann P.J. and Stewart J.A. 1970. The effect of source of inoculum on in vitro digestibility of forages. Agro animalia 2 : 117.
Faix J.J. 1974. The effect of temperature and daylength on the quality of morphological components of three legumes, PhD Thesis, Cornell University : Ithaca
Giger S., Lila M., Sauvant D. and Morand-Fehr P. 1979. In vitro prediction of whole ration digestibility. Ann. Zootech., 28(4): 373–379.
Goering H. K. and Van Soest P. J. 1970 Forage fibre analysis USDA-ARS Agriculture Handbook No. 379.
Goto I. and Minson D.J. 1977. Prediction of dry matter digestibility of tropical grasses using a pepsin cellulase assay. Anim. Feed Sci. Technol., 2 : 247–253.
Guessous F. 1981. Age, date of cutting and temperature as factors affecting chemical composition of berseem (Trifolium alexandrium L.) Proc. XIV Int. Grassland Cong., 475–478.
Guessous F. 1983. Composition chimique et valeur nutritive du bersim. Thèse de Doctorat d'Etat. Université Pierre et MarieCurie (Paris VI).
Grant R.J., Van Soest P.J. and McDowell R.E. 1974 Influence of rumen fluid source and fermentation time on in vitro true dry matter digestibility J. Dairy Sci., 57 : 1201.
Hersherberger T.V., Long T.A., Hartsook E.W., and Swift R.W. 1959. Use of the artificial rumen technique to estimate the nutritive value of forages. J. Anim. Sci., 18 : 770.
Hungate R.E., Phillips G.B. Hungate D/O. and MacGregor A. 1960. A comparison of the rumen fermentation in European and Zebu cattle. J. Agric. Sci., 54: 196.
Ingalls J.R. 1964. Nutritive value of several forage species as measured by in vitro and in vivo mathods. Ph.D. thesis, State Univ. (Diss. Abstr., 66: 395).
Jarrige R. and Thivend P. 1969. Action d'une cellulase fongique sur les membraes et son intèrêt pour prevoir la digestibilitè des plantes fourrageères. Ann. Biol. Anim. Bioch. Biophys., 9 : 171–190.
Jarrige R., Thivend P., Demarguilly C. 1970. Development of a cellulolytic enzyme digestion for predicting the nutritive value of forages. Proc. XI the Int. Grassld Congr., 762 764.
Jarrige R. 1980 Chemical method for predicting the energy and protein value of forages. Ann. Zootechn. 29, No hors série, 299–323.
Johnson R.R. 1963. Symposium on microbial digestion in ruminants : in vitro rumen fermentation techniques. J. Anim. Sci., 22 : 792.
Johnson R.R., Dehority B.A., McClure D.E. and Parsons J.L. 1964 A comparison of in vitro fermentation and chemical solubility methods in estimating forage nutritive value. J. Anim. Sci., 23: 1224.
Johnson R.R. 1966. Techniques and procedures for in vitro and in vivo rumen studies. J. Anim. Sci., 25 : 855–875.
Johnson R.R. 1969. The development and application of in vitro rumen fermentation methods for forage evaluation. Proc. Nat. Conf. on forage. Quality evaluation and utilization, Nebraska, Paper M.
Jones D.I.H. and Hayward M.V. 1973. A cellulase digestion technique for predicting the dry matter digestibility of grasses. J. Sci. Food Agric., 24: 1419.
Jones D.I.H. and Hayward M.V. 1975. The effect of pepsín pretreatment of herbage on the prediction of dry matter solubility in fungal cellulase solution. J. Sci. Food Agric., 26: 711–718.
Knipfel J.E. and Troelsen J.E. 1966. Interaction between inoculum donor diet and substrate in in vitro ruminant digestion studies. Can. J. Anim. Sci. 46: 91.
Lefevre C.F. and Kamstra L.D. 1960. A comparison of cellulose digestion in vitro and in vivo. J. Anim. Sci., 19: 867.
Mandels M. and Weber J. 1969. The production of celluases. In: Cellulases and their applications. G.J. Hajny and E.T. Resse, ed. Amer. Chem. Soc. Adv. Ser., 95:391.
Marten G.C. 1970. Temperature as a determinant of quality of alfalfa harvested by bloom stage or age criteria. Proc. XI Inter. Grassld Congr. 506–509
Marten G.C., Goodrich R.D., Schimdt A.R., Meiske J.C., Jordan R.M. and Linn J.G. 1975. Evaluation of laboratory methods for determining quality of corn and sorghum silages ; II - Chemical methods for predicting in vivo digestibility. Agronomy Journal, 67 :247–251.
McDougall E.I. 1949. Studies on ruminant Saliva. I. The composition and output of sheep's saliva. Biochem. J. 43:99.
McLeod M.N. and Minson D.J. 1969. Sources of variation in the in vitro digestibility of tropical grasses. J.Br. Grassl. Soc., 24: 244–249.
McLeod M.N. and Minson D.J. 1972. The effect of method of determination of acid detergent fiber on its relationship with the digestibility of grasses. J. Grassl. Soc., 27: 23–27.
McLeod M.N. and Minson D.J. 1976. The analytical and biological accuracy of estimating the dry matter digestibility of different legume species Anim. Feed Sci. Technol., 1: 61–72.
McLeod M.N. and Minson D.J. 1978. The accuracy of the pepsin cellulase technique for estimating the dry matter digestibility in vivo of grasses and legumes. Anim. Feed Sci. technol. 3: 277–287.
McLeod M.N. and Minson D.J. 1980. A note on ONOZUKA 3S cellulase as a replacement for ONOZUKA (P 1500) cellulase when estimating forage digestibility in vitro. Anim. Feed Sci., Technol., 5: 347–350.
McQueen R. and Van Soest P.J. 1975. Fungal cellulase and hemicellulase prediction of forage digestibility. J. Dairy Sci., 58: 1491.
Mellenberger R.W., Satter L.D., Millet M.A. and Bader A.J. 1970. An in vitro technique for estimating digestibility of treated and untreated wood. J. Anim. Sci., 30: 1005–1011.
Mertens D.R., 1977. Dietary fibre components: Relationship to the rate and extent of ruminal digestion. Fed. Proc., 36: 187–192.
Meyer R.M., Bartley E.E., Julius F. and Fina L.R. 1971. Comparison of four in vitro methods for predicting in vivo digestibility of forages, J. Anim. Sci., 32 :1030–1036.
Minson D.J. and McLeod M.N. 1970. The digestibility of temperate and tropical grasses, Proc. XIth Inter. Grassld. Congr. 719–722.
Minson D.J. and McLeod M.N. 1972. The in vitro technique: Its modification for estimating digestibility of large numbers of tropical pasture samples. Commonwealth Scientific and Industrial Res. Org., Div. Trop. Past., Techn. Paper No. 8.
Morrison I.M. 1976. New laboratory methods for predicting the nutritive value of forage crops. World Rev. Anim. Prod., 12 :75–80
Moxon A.L. and Bentley O.G. 1955. Research on rumen function and ruminant nutrition. Trans. Am. Ass. Cereal Chem., 13: 15.
Nefzaoui A., Marchand S. et Vanbelle M. 1982. Valorisation de la pulpe d'olive dans l'alimentation des ruminants. In “International Colloquium: Tropical Animal Production for the Benefit of Man”., Ed. Institute de Médicine Tropicale Prince Léopold, Anvers, 17–18 Dec. 1982, p. 309–314.
Nefzaoui A. Hellings, P. and Vanbelle M. 1983. Ensiling olive pulp with ammonia; Effects on voluntary intake and digestibility measured by sheep. 34th Annual Meeting of the Study Commision EAAP, Madrid, 3–6 October 1983, p. 198.
Nelson B.D., Elizey H.D., Montgomery C. and Morgan E.B. 1972 Factors affecting the variability of an in vitro rumen fermentation technique for estimating forage quality. J. Dairy Sci., 55 :358–366.
Oh H.K., Baumgardt B.R., Scholl J.M. 1966. Evaluation of forages in the laboratory. V. comparison of chemical analysis, solubility tests and in vitro fermentation. J. Animal, Sci., 49 :850–855.
Osbourn D.F., Terry R.A., Outgen G.E. and Cammell S.B. 1976. The significance of a determination of cell walls as the rational basis for the nutritive evaluation of forages. Proc. XII th. Int. Grassld. Congr., Moscow, 3: 374–380.
Osbourn D.F. 1977. Principles governing the use of chemical methods for assessing the nutritive value of forages : a review. Anim. Feed Sci. Technol., 3: 265–275.
Osbourn D.F., Siddons R.C. 1980. Enzymatic methods to predict the value of the energy and protein in feeding-stuffs. Ann. zootech., 29, n° hors serie, 325–336.
Quicks G.V., Bentley O.G., Scott H.W. and Moxon A.L. 1959. Cellulose digestion in vitro as a measure of the digestibility of forage cellulose in ruminants. J. anim., 18: 275.
Raymond W.F. and Terry R.A. 1966. Studies of herbage digestibility by an in vitro method. Outlook on Agric., 5 : 60.
Reid R.L., Shelton D.C., Welch J.A. and Jung G.A. 1959. Pasture quality as determined by in vitro and in vivo techniques. J. Anim. Sci., 18:1537
Reid R.L., Clark B., Welch J.A., Jung. G.A. and Shelton D.C. 1960. Relationship of forage digestibility and intake data to in vitro and in vivo fermentation indices. J. Anim. Sci., 19: 1312.
Rexen B. 1977. Enzyme solubility. A method for evaluating the digestibility of alkali-treated straw. Anim. Feed sci. Technol., 2: 205–218.
Roughan P.G. and Holland R, 1977 Predicting in vivo digestibilities of herbages by exhaustive enzymic hydrolysis of cell walls J Sci Fd Agric 28:1057–1064.
Salsbury R.L., Vanderkolk A.L., Baltzer B.V. and Luecke R.W. 1958. The rates of digestion of the cellulose of some plant fractions by rumen micro-organisms in vitro. J. Anim. Sci., 17: 293.
Scales G.H., Streeter C.L., Denham A.H. and Ward G.M. 1974. A comparison of indirect methods of predicting in vivo digestibility of grazed forage. J. Anim. Sci., 38: 192.
Schmid A.R., Goodrich R.D., Marte G.C., Meiske J.K., Jordan R.M. and Halgerson J.L. 1975. Evaluation of laboratory methods for determining quality of corn and sorghum silages. 1. Biological methods for predicting in vivo digestibility. Agronomy J., 67: 243.
Smith G.E., Church D.C., Oldfield J.E. and Lightfoot W.C. 1965. In vitro dry matter digestibility for predicting several in vivo indices. Proc. West Sec. Amer. Soc. Anim. Sci. 16: 54.
Stewart W.E. and Schultz L.H. 1958 In vitro volatile fatty acid production from various feeds by bovine rumen microorganisms. J. Anim Sci., 17 :737.
Terry R.A., Mundell D.C. Osbourn D.F. 1978. Comparison of two in vitro procedures using rumen liquor-pepsin or pepsin-cellulase for prediction of forage digestibility. J. Brit. Grassld. Soc., 33: 13–18.
Tilley J. M. A., Deriaz R. E. and Terry R. A. 1960 The in vitro measurement of herbage digestibility and assessment of nutritive value. Proc. 8th Int. Grassld. Congr., 533.
Tilley J. M. A. and Terry R. A. 1963. A two stage technique for the in vitro digestion of forage crops. J. Br. Grassld. Soc., 18 : 104.
Troelsen J. E. and Hanel D. J. 1966. Ruminant digestion in vitro as affected by inoculum donor, collection day, and fermentation time. Can. J. Anim. Sci., 46 : 149.
Van Der Koelken C. J. and Dijkstra N.D. 1971. Bepaling van de verteerbaarheid in vitro als hulpmiddel bij de shatting van de voederwaarde van ruwvorders. Landbouwk. Tijdsdhr., 83: 494–499.
Van Der Koelken C. J. and Van Es A. J. H. 1973. A comparison of some laboratory techniques for the estimation of the digestibility of the organic matter in forage sample. Neth. J. Agric. Sci., 21 : 199 – 205.
Van dyne G. M. 1962. Micro-methods for nutritive evaluation of range forages J. Range Management 15 : 303.
Van Dyne G. M. and Weir W. C. 1964. Variations among cattle and sheep in digestive power measured by microdigestion techniques. J. Anim Sci., 23 : 1116.
Van Soest P. J. 1967. Development of a comprehensive system of feed analysis and its application to forages. J. Anim. Sci., 26: 119.
Van Soest P. J., Wine R. H. and Moore L. A. 1966. Estimation of the true digestibility of forages by the in vitro digestion of cell walls. Proc. Xth Int. Grassld. Congr., Helsinki, 438.
Van Soest P. J. 1976. The estimation of digestibility from chemical composi tion. Carbohydrate research in plants and animals. Miscellaneous paper 12. L. H. Wageningen - N1.
Van Soest P. J. and Robertson J. B. 1980. Systems of analysis for evaluating fibrous feeds. In; Standardization of analytical methodology for feeds Ed. by W. J. Pigden, C. C. Balch and M. Graham “International Development Research Center” Ottawa, 49 – 60.
Van Soest P. J. 1982. Environment and Forage. In; Nutritional Ecology of the Ruminant Ed. P. J. Van Soest, 1982, P. 58.
Walker D. M. 1959. The in vitro digestion of roughages dry matter. J. Agric. Sci., 53 : 192.
Warner A. C. I. 1956. Criteria for establishing the validity of invitro studies with rumen microoganisms in so-called artificial rumen systems, J. Gen. Microbiol. 14: 733.
Wilkins R. J. 1966, The applications of the in vitro digestion techique to some arid-zone fodders J. Br. Grasld. Soc., 18 : 104.
Wilson J. R. and Ford C. W. 1971, Temperature influences on the growth, digestibility and carbohydrate composition of two tropical grasses, Panicum Maximum var. Trichoglume and Setaria Sphacelata, and two cultivars of temperate grass Lolium Perenne. Aust J. Agric. Res., 22 : 563 – 571.
Wilson J. R. 1981. Environmental and nutritional factors affecting herbage quality. In: Nutritional limits to animal production from pastures. Ed. by J. B. Hacker; Farnham Royal, Commonwealth Agricultural Bureaux, U. K., 111–131.