El concepto de subsistemas es muy importante, sobre todo cuando estudiamos sistemas grandes y complejos. Los subsistemas nos permiten dividir el sistema entero en partes más manejables y fáciles de entender. El análisis de subsistemas no tiene ningún misterio si tomamos en cuenta la siguiente definición.
En el Capítulo 4 hemos visto cómo un sistema puede ser conceptualizado según 9 consideraciones o preguntas (propósito, límite, contorno, componentes, interacciones, recursos, ingresos, egresos y subproductos). Los subsistemas también tienen estas nueve características; si no las tienen no se pueden clasificar como y un subsistemas (sino come componentes). Gran parte de la diferencia entre un sistema y un subsistema depende de nuestro punto de vista y de donde fijamos el límite del sistema según nuestro propósito de análisis (ej. Sección 3.4).
Otra determinante de un subsistema es la habilidad de funcionar como un sistema propiamente dicho, si no se encuentra dentro de un sistema más grande que es el objetivo de nuestro análisis. De esta manera se puede imaginar cómo un hato de carne puede ser conceptualizado comprendiendo tres subsistemas (cría, desarrollo y engorde). Las salidas de un subsistema se convierten en las entradas de otros subsistemas.
Con el fin de ver la utilidad de separar un sistema grande en subsistemas, y para entender las relaciones entre cada uno, consideraremos una isla imaginaria. Digamos que es una Isla tropical del Caribe, con una población de 500 personas y los ingresos (importaciones) y egresos (exportaciones) indicados en la Figura 8.1
Figura 8.1 Consideración de una Isla como sistema

¿ Qué es lo que se nota al querer comparar los ingresos de la Isla (el sistema) con los egresos?
Bueno, lo más impresionante es que las importaciones no guardan ninguna relación aparente con las exportaciones. Los ingresos han cambiado mucho a través del proceso de producción o conversión. A simple vista, es totalmente imposible analizar la eficiencia de la producción de jamón por ejemplo, por que todos los ingresos y recursos están mezclados. No sabemos cómo el sistema funciona con suficiente detalle, entonces su análisis resulta imposible. El primer paso es la identificación de los subsistemas relevantes.
Con acceso a información más detallada sobre nuestra Isla imaginaria (Figura 8.1), digamos que hemos logrado determinar que existen cinco subsistemas importantes:
Ahora es obvio que en este ejemplo, la mayoría de los egresos de los subsistemas no son egresos del sistema, sino que forman ingresos a otros subsistemas. Esto es importante porque a veces los egresos importantes de cierto subsistema nunca salen del sistema en sí.
¿ Podría Usted sugerir los ingresos y egresos esenciales de los 5 subsistemas según el esquema indicado en la Figura 8.2?
Figura 8.2 “La Isla” con subsistemas

Por ejemplo, los egresos de las lecherías podrían ser: leche, queso, vacas viejas, terneros machos, novillas excedentes, estiércol, etc. Ninguno de éstos sale de la Isla, entonces ¿ qué les pasa? Algunos forman ingresos a la agricultura (ej. estiércol), otros a la ganadería (ej. terneros machos) y algunos a la industrialización de alimentos (ej. vacas viejas de descarte). También hay egresos del subsistema “Lechería” que la población de la Isla consume directamente (ej. leche y queso).
Sería muy instructivo hacer listas de todos los ingresos que Ud. imagina importantes de cada uno de los 5 subsistemas (Figura 8.2). Luego, tratar de indicar las relaciones entre subsistemas en cuanto a los ingresos y egresos. Una idea sería copiar la Figura 8.2 en un papel grande e indicar los flujos con líneas y flechas.
En términos generales, las funciones y relaciones entre subsistemas están ilustradas en la Figura 8.3. Todos los egresos de los subsistemas son productos de la actividad biológica del subsistema correspondiente. Conceptualmente, algunos vuelven a la “laguna de recursos” donde son disponibles para formar ingresos a otros subsistemas, aunque en la práctica pasan directamente de un subsistema a otro, y la diferenciación entre su estatus de egreso e ingreso puede ser difícil. También hay egresos de subsistemas que pasan a formar egresos del sistema entero.
Figura 8.3 Esquema generalizado de la relación entre subsistemas, ingresos, egresos y subproductos

Para determinar los subsistemas que comprende un sistema, que equivale a una finca, es necesario hacer lo siguiente:
Asegurarse que el subsistema tenga las 9 características esenciales para determinar un sistema (Capítulo 4).
Enterarse si el subsistema podría funcionar como un sistema propiamente dicho si no estuviera dentro del sistema completo, y bajo cuales circunstancias podría comprender un sistema solo.
Al imaginar una finca o hacienda grande con varias actividades, sería relativamente fácil identificar subsistemas por unidades de producción, como por ejemplo, la lechería, el hato de carne, la porqueriza, el campo agrícola etc. Según el propósito del análisis, hasta el taller mecánico podría considerarse como un subsistema que brinda servicios a los demás subsistemas.
Un paso esencial en el análisis de un sistema complejo, es la identificación de los subsistemas. Esto ayuda a entender cómo se interacciona el funcionamiento del sistema. Por ejemplo, en una finca de producción de carne de ciclo completo de muy baja rentabilidad, sería difícil o imposible, determinar las causas y rectificarlas sin analizar por separado los tres subsistemas importantes que son cría, desarrollo y engorde.
En muchos casos, cada subsistema podría existir como un sistema (finca) propiamente dicha. En el caso de un hato de carne, esto es cierto. Sin embargo, existen subsistemas que únicamente pueden funcionar en conjunto con otros subsistemas por causa de los factores externos al sistema. Por ejemplo, en algunas zonas alejadas de los mercados, se practica el sistema mixto de producción de maíz y cerdos. En este sistema la producción de maíz para la venta no sería rentable debido a los altos costos de transporte del grano. Por otro lado, no sería posible engordar cerdos sin producir maíz, porque los alimentos balanceados no están disponibles o tienen un precio muy alto. Entonces, el sistema de producción de cerdos a base de maíz producido en la misma propiedad, representa dos subsistemas en simbiosis; uno no podría existir sin el otro.
En el caso de una porqueriza es fácil identificar las diferentes actividades o unidades de producción. La Figura 8.4 muestra el sistema entero de una porqueriza. ¿ Cree Ud. que sería posible identificar la causa de baja eficiencia (ej, kg de alimento por cada kg de carne vendida) usando este nivel de análisis? Desde luego que no es posible, primero debemos extraer y analizar los subsistemas (Figura 8.5)
Figura 8.4 Ejemplo de un sistema entero, porqueriza

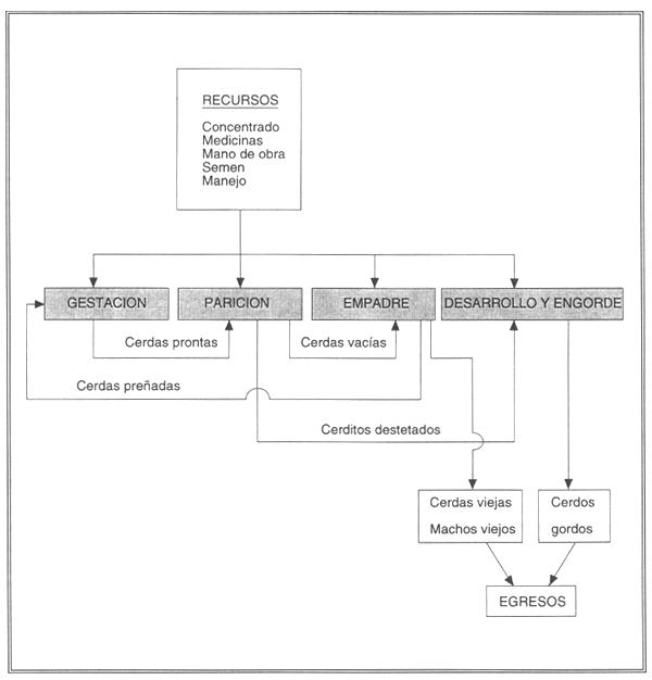
Algunas porquerizas modernas tienen edificios distintos para cada actividad (gestación, parición, empadre, desarrollo y engorde), que hace aún más fácil el análisis de cada subsistema. Si extraemos el subsistema de parición, tendríamos un esquema como se ve en la Figura 8.6. En este caso hemos cuantificado los ingresos y egresos importantes. Esto ayuda a comprender cómo funciona el sistema. Se puede calcular la eficiencia biológica y económica de cada subsistema. Sin embargo, no hay que tomar este enfoque de una manera aislada al sistema entero. Por ejemplo, en la Figura 8.6 no sabemos si la porqueriza cuenta con 100 cerdas que paren una vez por año cada una, o si existen 50 hembras que paren 2 veces por año cada una. No sabemos cuántos días pasan las cerdas dentro de la unidad de parición, lo cual determina el número de jaulas de parición necesarias, etc. Entonces, hay que tomar el enfoque por subsistemas como una parte del análisis del sistema entero.
Figura 8.5 Ejemplo de subsistemas de una porqueriza

Como ejercicio, con papel y lápiz, trate de cuantificar los ingresos y egresos de los otros subsistemas indicados en la Figura 8.5 (Gestación, empadre, desarrollo y engorde). Luego tratar de juntarlos para que formen el sistema entero.
Figura 8.6 Cuantificación del subsistema de parición

Como ya hemos visto, un subsistema no tiene necesariamente que ser definido por un edificio aparte (como en el ejemplo de los cerdos). En un hato de cría, desarrollo y engorde, aunque todos los animales esten mezclados en un potrero granden se puede identificar diferentes subsistemas.
Tomemos por ejemplo una finca de carne de ciclo completo (cría, desarrollo, engorde). Al analizar el sistema entero encontramos que la producción (o rentabilidad) es muy baja. No sabemos de inmediato por qué. El Cuadro 8.1 da algunas razones posibles.
Cuadro 8.1 Características de los subsistemas en un hato de carne que podría resultar en baja producción o baja rentabilidad.
| SUBSISTEMA CRIA | SUBSISTEMA DESARROLLO | SUBSISTEMA ENGORDE | |
| Caso 1 | Bajo % Parición | Crecimiento rápido | Crecimiento rápido |
| Caso 2 | Alta Mortalidad de Terneros | Crecimiento rápido | Crecimiento rápido |
| Caso 3 | Alto % Parición Baja Mortalidad | Crecimiento lento | Crecimiento rápido |
| Caso 4 | Alto % Parición Baja Mortalidad | Crecimiento mediocre | Crecimiento lento |
| Caso 5 | Alto % Parición Baja Mortalidad | Crecimiento rápido Alta Mortalidad | Crecimiento lento Alta Mortalidad |
| Caso 6 | Alto % Parición Alto Costo de Suplementación | Crecimiento rápido Alto Costo de manejo de pasturas | Crecimiento rápido Alto Costo de alimentación establecida |
El ejemplo presentado en el Cuadro 8.1 es muy simple, pero sirve para demostrar un punto importantísimo. Es necesario atacar los problemas más graves y urgentes primero, para lograr el máximo efecto como respuesta al esfuerzo de manejo gastado. En otras palabras, en el sistema representado por el caso 1 (Cuadro 8.1), ¿Cuál subsistema está fallando? Para mejorar la eficiencia del sistema entero, ¿Cuál subsistema debe ser mejorado? La respuesta a las dos preguntas es el subsistema de cría. Según la información que tenemos en el Cuadro 8.1 (caso 1) no vale la pena introducir mejoras en los subsistemas de desarrollo y engorde, porque el comportamiento biológico es óptimo comparado con el subsistema cría.
También en el caso 2 (Cuadro 8.1) es el subsistema cría que requiere atención, aunque por otras razones distintas a las del caso 1.
Ud. podría considerar los otros casos presentados en el Cuadro 8.1 y priorizar el subsistema que más requiere intervención por parte del administrador de la finca y cuáles aspectos técnicos deberían ser mejorados.
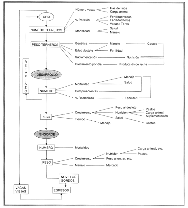
Ahora bien, en el mundo real las cosas raramente son tan sencillas. El administrador tiene que considerar y comparar los diversos parámetros de cada subsistema antes de juzgar la factibilidad, costo y posible beneficio del sistema entero de cualquier cambio de manejo. La Figura 8.7 ilustra algunos de los factores que afectan a los tres subsistemas en un hato de carne con ciclo completo.
Figura 8.7 Factores que afectan los subsistemas de Cría, Desarrollo y Engorde

Al considerar la Figura 8.7 se dará cuenta que ciertos factores son comunes a todos los subsistemas, por ejemplo, mortalidad, carga animal, régimen nutricional etc. Es posible que en alguna finca el mismo factor esté fallando en todos los subsistemas, por ejemplo si existe alta mortalidad en todas las clases de ganado. En tales casos, podemos conceptualizar otro tipo de subsistema que llamamos un subsistema integral. Hasta ahora hemos tomado subsistemas como unidades de producción o actividades distintas (como las diferentes habitaciones en una casa). Los subsistemas integrales son diferentes porque están presentes en todo el sistema (como el sistema eléctrico, tubos de agua y sistema de calefacción están presentes en todas las habitaciones de una casa). La conceptualización de esta manera es un poco difícil, sin embargo, la determinación de los subsistemas integrales como subsistema salud, subsistema nutrición, subsistema genética, nos ayuda a entender el funcionamiento del sistema entero.
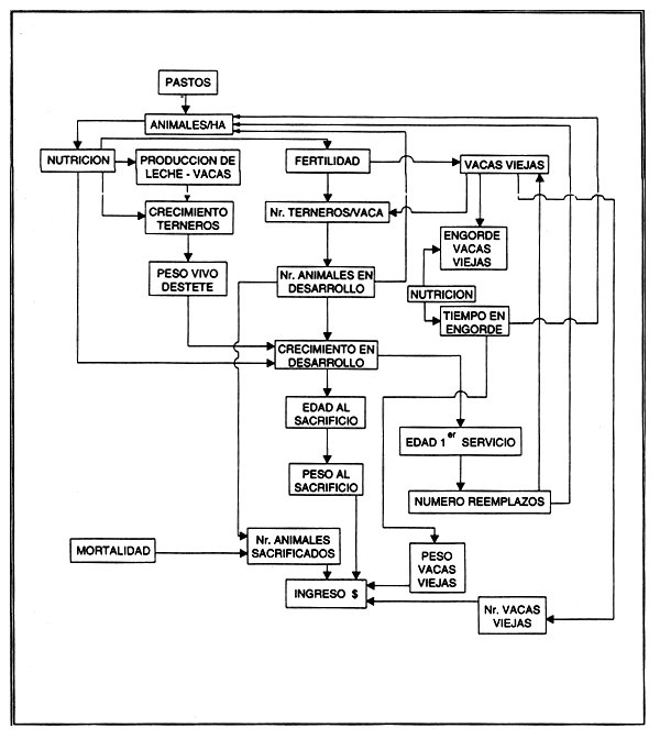
En la vida real los recursos siempre son limitados, la decisión de invertir en cierta parte de un sistema implica que no se puede invertir en otra parte. Por esta razón es necesario entender el efecto de los cambios en el subsistema salud, sobre el sistema entero, para luego compararlo con el efecto debido a una modificación en el subsistema nutrición o subsistema genético por ejemplo. Al final, el productor o administrador sabe cuáles son las inversiones que más provecho le brindarán. La Figura 8.8 indica los efectos del subsistema “utilización de pastos” en un hato de carne.
Figura 8.8 Subsistema “Utilización de Pastos”
