Esta es la última sección en este primer tomo sobre análisis de sistemas de producción animal. Ud. queda perdonado si se cuestiona la lógica de tratar el propósito al final y no al principio del texto. Aunque parece ilógico, existe un razonamiento.
Explicar precisamente en qué consiste el “enfoque por sistemas” no es cosa fácil de lograr. Desde luego, es posible dictar definiciones abstractas y explicar su significado en términos académicos. Sin embargo, no es posible captar la esencia del enfoque por sistemas sin primero experimentar, aunque superficialmente, algunas de las técnicas utilizadas en el enfoque. Por estas razones se cree conveniente presentar el concepto de un “enfoque por sistemas” al final de este texto cuando el lector ya habrá captado mucho del significado por sí mismo.
De igual manera, presentar un discurso sobre el propósito y beneficios de este enfoque antes de desarrollar una comprensión funcional de la misma, tampoco sería muy convincente. La intención de terminar este primer texto de esta manera, es para dar la oportunidad a que este enfoque “hable” por sí mismo. Si los conceptos y metodologías presentadas anteriormente no tienen suficiente mérito sin recurir a una gran campaña de persuasión, entonces no merecen ser tomados en serio. Por lo tanto, terminamos donde quizás la ‘lógica’ diría que deberíamos haber comenzado. Esto confirma una vez más que lo ‘correcto’, ‘incorrecto’, ‘lógico’ e ‘ilógico’ dependen de su punto de vista y que nuestras capacidades de analizar y cuestionar sin prejuicios, son facultades merecedoras de ser desarrolladas por cada uno de nosotros.
El propósito del enfoque por sistemas no es nada nuevo. Aunque en las ciencias biológicas de los últimos años hemos visto una verdadera explosión del uso del término “sistema”, no es una cuestión de haber descubierto la pólvora. Los pensadores han empleado este enfoque desde los tiempos antiguos.
Aristóteles, el gran filósofo griego, está acreditado con el dicho profundo y verdadero que dice:
“El todo es mucho más complejo que la suma de sus partes”
El objetivo fundamental del enfoque por sistemas es ayudarnos a comprender y utilizar este concepto. Nuestra meta al emplear este enfoque, es entender todo lo posible sobre el funcionamiento de un determinado sistema, con fines de reparar, copiar, comparar y mejorar sistemas de producción animal. Para lograr esto hay que perfeccionar los métodos de identificar, clasificar, desagregar y analizar los sistemas que nos interesan. La Figura 9.1 muestra el significado y la meta de un enfoque por sistemas para el productor, administrador o investigador de sistemas agropecuarios.
Figura 9.1 Metas de un enfoque por sistemas

Aunque el enfoque por sistemas no es un concepto nuevo, su aplicación en la ciencia moderna es una tendencia reciente y creciente. Debemos preguntarnos por qué los científicos, investigadores, profesores, catedráticos y técnicos han puesto más énfasis en este enfoque durante las últimas décadas. Para contestar la pregunta hay que pensar un momento sobre el enfoque básico de la ciencia moderna, el reduccionismo.
Durante el siglo 17 se inició una revolución en las ciencias naturales con la invención de un nuevo aparato llamado el microscopio. Esta herramienta abrió un mundo completamente nuevo para los científicos de ese entonces, y por consecuencia creó nuevas disciplinas científicas.
Sin lugar a dudas, el microscopio aceleró los avances científicos y el conocimiento científico aumentó en una tasa anteriormente inconcebible. Los botánicos, biólogos, fisiólogos y muchos otros científicos pudieron empezar a comprender y explicar el funcionamiento de fenómenos naturales a base de estructuras, componentes y factores microscópicos.
Estos cambios bruscos en la metodología científica no sólo amplió la base del conocimiento sino también afectó la manera en que los científicos practicaban su oficio. Mejorando las técnicas de construcción de microscopios, cada vez más poderosos, los científicos estudiaron las partes del organismo, luego las partes de las partes. Y así siguieron buscando respuestas a sus preguntas sobre el mundo natural reduciendo la realidad en partes cada vez más pequeñas. A este enfoque lo llamamos el Reduccionismo por razones obvias.
No tenemos por qué criticar el enfoque reduccionista, porque durante siglos y hasta el presente, esta manera de llevar a cabo la investigación científica, ha brindado beneficios innumerables para el hombre y el mundo como por ejemplo, la microbiología y la virología. Debido a suéxito muy obvio y fácilmente palpable en varios campos de la ciencia, el reduccionismo se incorporó como reglón general en todas las áreas de investigación científica, incluso en aspectos donde el reduccionismo no es el mejor enfoque como en los estudios socio-económicos, ecológicos y financieros.
La filosofía del reduccionismo ha sido responsable de la especialización progresiva de casi todas las áreas científicas, y las vinculadas con la agricultura no pueden no incluirse. Esta realidad es una de las razones por las cuales se ha desarrollado el curso que dió lugar a este libro. Hoy en día tenemos muchas especialidades con sus respectivos especialistas, quienes tienen conocimientos muy especializados y profundos referentes a un aspecto agropecuario bastante específico (Figura 9.2). Todos somos responsables de la perpetuación de esta situación al preguntar cuando nos presentan “¿Y, cuál es su especialidad?” o “Soy Fulano de Tal, soy zootecnista, mi especialidad es .….”.
Figura 9.2 Ejemplo de la especialización de profesiones en las ciencias agropecuarias.

En cierta manera esta situación es inevitable, y hasta necesaria. Mientras crece cada día más la cantidad de información y conocimientos nuevos, no es factible que estemos al corriente sobre todos los diversos aspectos de la agropecuaria. No obstante, es cierto que necesitamos personas con amplio conocimiento, quienes poseen la habilidad de conjugar las especialidades en sistemas de producción apropiados, como contra-pesos al reduccionismo. El problema en las últimas décadas ha sido que no existía este contra-peso, y todavía no existe o sigue siendo débil en muchas instituciones de educación e investigación agropecuaria en América Latina. El resultado de aplicar el reduccionismo desenfrenadamente en varias ramas de la ciencia, notablemente la agricultura, es que se ha logrado relativamente poco progreso técnico, y como consecuencia lógica no hemos logrado grandes avances en el mejoramiento de la eficiencia productiva a nivel de finca. El reduccionismo ha dado auge a una proliferación de experimentos aislados, pero que no toman en cuenta el mundo real y el contorno habitual dentro del cual se lleva a cabo la producción agropecuaria. La mayoría de estos experimentos han tratado de examinar causas y efectos según el enfoque de la ciencia clásica. Sin embargo, sabemos que los sistemas agropecuarios son mucho más complejos que la simple suma de sus partes.
A buena hora entonces, la comunidad científica se dió cuenta de que sería imposible hacer más progreso sin modificar sus metodologías de investigación; y tal vez aún más importante, su manera de pensar y considerar el mundo. A este contra-peso en el pensamiento colectivo lo llamamos el expansionismo.
El expansionismo es una ideología que es justamente lo opuesto al reduccionismo. Mientras el reduccionismo trata de separar un todo en unidades más y más pequeñas y estudiar cada micro-componente aisladamente. En cambio, el expansionismo utiliza un proceso de síntesis para comprender el mundo real en su contorno habitual y tomar en cuenta todas las complicaciones que esto implica.
El expansionismo toma más interés y pone más énfasis en la comprensión del todo y relativamente menos en las partes en sí. Aunque en muchos casos es necesario hacer investigaciones detalladas sobre ciertos componentes o partes de sistemas, esto es únicamente con la finalidad de incorporar la información descubierta en su lugar correcto dentro del funcionamiento del sistema entero. En otras palabras, la meta principal es el entendimiento del sistema entero, y cualquier estudio específico es el objetivo de definir interacciones entre componentes, siempre tomando en cuenta la estructura del sistema y el contorno dentro del cual funciona.
Para llevar a cabo el enfoque de sistemas en el marco agropecuario es necesario actuar a veces como reduccionista para poder apreciar el panorama global del expansionista (Figura 9.3).
Figura 9.3 Diferencia de enfoque entre el reduccionismo y el expansionismo.

Es muy posible que muchos lectores hayan recibido la mayoría de su formación profesional desde el punto de vista reduccionista y por disciplinas científicas específicas. La mayoría de los cursos universitarios son de este tipo, y tratan las varias disciplinas una por una. Por ejemplo, anatomía, fisiología, bacteriología, bioquímica, botánica, nutrición de rumiantes, nutrición de monogástricos etc. (sabemos la lista de memoria). Por esta razón, nuestro desafío es tratar de aplicar algo del expanisionismo si queremos comprender verdaderamente el funcionamiento de los sistemas agropecuarios. No nos falta el reduccionismo, el sistema educativo ya se encargó de esto, sino que nuestro punto débil es la habilidad de pensar en el “todo”, interesándonos en las partes únicamente como componentes del todo y no por sí mismos. Para que sea funcional el sistema, debe ser considerado indivisible y no simplemente la suma de sus partes. En este sentido el analista de sistemas agropecuarios debe entender muchas disciplinas y tener la habilidad y ganas de trabajar en actividades multidisciplinarias.
Cuando se oye la expresión “análisis de sistemas” o “analista de sistemas”, es casi inevitable imaginar oficinas futuristas llenas de computadoras y ejecutivos de alta capacidad programando, descifrando fórmulas complicadísimas, habitando en un mundo literalmente cibernético. Tal vez hoy en día estas imágenes son asociadas con el análisis de sistemas debido a las propagandas y mitos populares divulgados y estereotipados por los medios de comunicación. No obstante, no siempre fue así. La frase “análisis de sistemas” fue usada mucho antes de la invención de la computadora electrónica. Es más, no se originó en las suntuosas oficinas ejecutivas, sino el concepto fue desarrollado en medio del ruido, suciedad y sudor de las primeras fábricas industriales de América del Norte y Europa.
Durante la revolución industrial y después, existió un largo período de prosperidad económica para los pocos industriales capitalistas. Sus ganancias eran enormes, y los dueños de los medios de producción fueron garantizados con una buena recompensa como retorno a sus inversiones. Sólo con el paso del tiempo, cuando ya la industrialización estaba establecida como parte de la sociedad moderna, fue introducido el concepto de la eficiencia en los procesos industriales. El famoso fabricante de automóviles, Henry Ford, en 1910 estudió el proceso de producción en su fábrica e implementó uno de los primeros ejemplos de la producción en escala masiva por medio de una línea de ensamblaje movediza. Aún así, no fue hasta el año 1940 en adelante que el termino “análisis de sistemas” fue usado para describir la actividad comprendida en el conjunto de diseñar máquinas, procesos de apoyo, métodos de control de inventario, consideraciones lógicas e interacciones con los operarios (hombre) etc., con fines de optimización de la eficiencia en el alcance de ciertos objetivos pre-establecidos. En otras palabras, el análisis de sistemas es una metodología usado en el ambito industrial inicialmente, y que ahora está aplicada en diversos campos, incluyendo la agricultura.
Al comparar los procesos industriales con los agropecuarios es evidente que nuestra tarea es mucho más compleja porque existe un gran número de factores que está fuera del control del productor agropecuario, mientras el gerente de una fábrica domina casi todas las variables.
Nunca he tenido el gusto de ver, y no creo que jamás encontraremos un anuncio en la sección de empleos del periódico que diga“..se busca analista de sistemas agropecuarios”. No se utiliza el nombre “analista de sistemas agropecuarios” para describir ninguna profesión. No obstante cada ganadero, dueño de finca, administrador o gerente debe reconocer que gran parte de su responsabilidad es analizar el sistema de producción, y por lo tanto considerarse el “analista”, además de sus otros muchos títulos como vaquero, lechero, tractorista, contador, comerciante, peón, etc.
Ser analista de un sistema agropecuario no es simplemente hacer el balance al fin del año fiscal, sino que es una actividad continua y constante, que siempre debe formar una parte del mismo manejo de cualquier unidad de producción pecuaria.
Considerar la finca en términos de sistemas es aplicar cierta filosofía a nuestra forma de ver las cosas, en realidad es una nueva manera de pensar que facilita tomar las decisiones de manejo necesarias para asegurar que el sistema siga en la óptima eficiencia.
En los últimos años hemos visto cómo los objetivos de los sistemas de producción ya son más complejos y comprometedores que antes. Ahora existe aún mayor razón para aplicar el enfoque de sistemas en la tarea de administración. No sólo debemos considerar la rentabilidad económica del sistema, sino también su sostenibilidad ecológica, ahora que es una factor de importancia creciente. Los administradores exitosos serán los individuos que no son especialistas. Más bien son los generalistas, los que pueden ver el sistema como un todo y comprenden las interacciones en el sistema, quienes manejarán las fincas en el futuro. Ellos, a través de su comprensión de sistemas, podrán adaptar y modificar los componentes en respuesta a cambios externos para mantener el equilibrio de la empresa. Los que no logran adaptarse a tiempo no tienen un futuro muy promisorio (¿se acuerda lo que les pasó a los dinosaurios?).
Figura 9.4 Enlace de disciplinas necesarias en un administrador de finca exitoso

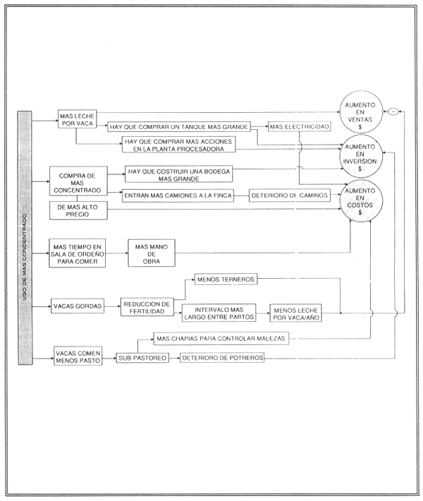
Terminamos este primer tomo con un ejemplo, con la esperanza de que Ud. pueda agregar algunos ejemplos no sistemáticos que hayan dado resultados desilusionantes de su propia experiencia. El punto importante es recordar que cualquier cambio que se haga a una parte del sistema, tendrá efectos en otras partes que podrían desencadenar una serie de consecuencias mucho más grandes que el cambio en sí. Por ejemplo, el ganadero que trató de aumentar modestamente la rentabilidad de su hato para ahorrar unos pocos centavos, en su programa de vacunación contra la fiebre aftosa, perdió la mitad de sus vacas. Este es un ejemplo obvio y fácil de entender, veremos con el siguiente ejemplo, que a veces las consecuencias finales al modificar solo una parte pueden ser inesperadas.
Había una vez un ganadero lechero con un hato de vacas holandesas, ubicado en una zona alta y por lo tanto, con clima templado en un país centroamericano. Su sistema de producción era muy parecido al modelo de lechería intensiva empleado en Europa con pastos fertilizados, concentrados balanceados para las vacas y sala de ordeño, etc. El hato mostraba una rentabilidad regular, ni mejor, ni peor que los vecinos, y las vacas producían en promedio 3500 litros de leche por lactancia, con intervalo entre partos de 14 meses. Un buen día, se le ocurrió al ganadero que se podría aumentar tanto la producción de la finca, como su rentabilidad, al hacer algunos cambios en la nutrición de las vacas. Entonces invitó a un especialista en nutrición de la Universidad para que le diera algunos consejos y le preguntó al experto “¿Cómo puedo mejorar la alimentación para que mis vacas den más leche? (Ojo: ¿Cree Ud. que esta pregunta fue adecuada?) El nutricionista, muy capaz y competente en su campo técnico, no tuvo mayores problemas en analizar los alimentos usados, calcular las cantidades suministradas, tomar en cuenta la condición de los potreros, carga animal etc. Finalmente, después de hacer varias operaciones matemáticas llegó a la conclusión y le dijo al ganadero “Puedo garantizar que Ud. puede aumentar en un 40% la producción de leche de sus vacas, al ofrecer 18 kg de alimento balanceado de 18% de proteínas a cada vaca, diariamente”. Con esto cobró la consulta y se fue de la finca. En términos científicos no podemos criticar la recomendación, la consulta fue contestada correctamente. Sin embargo, al poner en práctical el consejo específico, el ganadero no pensó en algunas consecuencias muy tristes. La Figura 9.5 muestra algunos de los efectos.
Al principio, el ganadero estaba feliz; las vacas daban más leche y el cheque que recibió de la planta procesadora de leche también creció al siguiente día de pago. Sin embargo, el hecho de producir más leche también tuvo efectos negativos; la leche ya no cabía en el tanque enfriador, las acciones que el ganadero poseía en la cooperativa no eran suficientes para abastecer su producción o cupo de leche en la fábrica. Cuando llegó la cuenta inflada por la compra de mayores cantidades de concentrado de superior calidad y costo por kg, el ganadero se empezó a fijar si realmente el aumento de leche cubría el costo adicional. Como se ve en la Figura 9.5 hasta los costos de control de malezas en los potreros aumentaba y la fertilidad y salud de la vacas fueron afectadas.
Felizmente, este es un ejemplo imaginario, pero aunque Ud. no lo crea, existen casos similares en la vida real con consecuencias hasta peores y aún más tristes. Estos ejemplos y anécdotas nos deben servir como lecciones del peligro que corremos cuando analizamos y actuamos sobre componentes de sistemas en forma aislada, sin tomar en cuenta las interacciones con otras partes del sistema. En muchos casos, al modificar un componente es necesario hacer ajustes simultánemente a otros componentes para contrarrestar cualquier efecto negativo. Hay que mantener el equilibrio en el sistema, y esto sólo es posible si analizamos todas las posibles conexiones entre las partes, antes de llevar acabo cualquier cambio al sistema.
Figura 9.5 Posibles consecuencias de hacer modificaciones en el manejo de una finca lechera sin análisis previo sistemático (ejemplo imaginario)
