Previous Page Table of Contents Next Page


CHAPTER 3 - POVERTY ALLEVIATION ON MARGINAL AREAS: THE ROLE OF THE CGIAR IN REMOVING CONSTRAINTS


3.1. The International Role of the CGIAR
3.2. Gender Considerations
3.3. Scope for Research-Based Solutions to Rural Poverty
3.4. The Way Ahead for the CGIAR - A Summary


The previous chapter made it clear that the nature and causes of the poverty found on marginal areas vary widely with the type of conditions which determine marginality of the rural population. Thus, there are significant differences between the poor farmer on the mountainous hillsides of the Andes or the Himalayas, the farmer surviving on the fringes of the Amazon forest or in the Zaire Basin, and the farmer on the drylands of the African savanna woodlands.

The solutions to alleviate poverty for the inhabitants of these diverse lands are as varied as the situations encountered. However, there are some common threads - some common requirements and opportunities - that relate to most of the diverse rural poverty situations encountered. These involve the actions that are necessary to deal with the resource, knowledge, and incentive constraints that are the fundamental barriers to poverty alleviation. Thus, the Panel has identified three types of requirements that all situations have in common:

· Reforming policies and institutions. This involves improving the social, institutional, and physical infrastructure (access to markets and market information; price policies; access to credit and essential purchased inputs; establishment and strengthening of markets; improved property rights; improved roads, communications, transportation, and so forth);

· Generating and diffusing new and improved technologies. This applies to crop, livestock, forestry, agroforestry, and fisheries. The new technologies need to fit the various biophysical and institutional characteristics and constraints of the diverse agricultural and associated lands;

· Diversifying land use systems and income opportunities. This includes increasing access to off-farm employment (e.g., through forestry, fisheries, and agro-industrial opportunities associated with improved postharvest technologies, small-scale enterprise development, etc.).

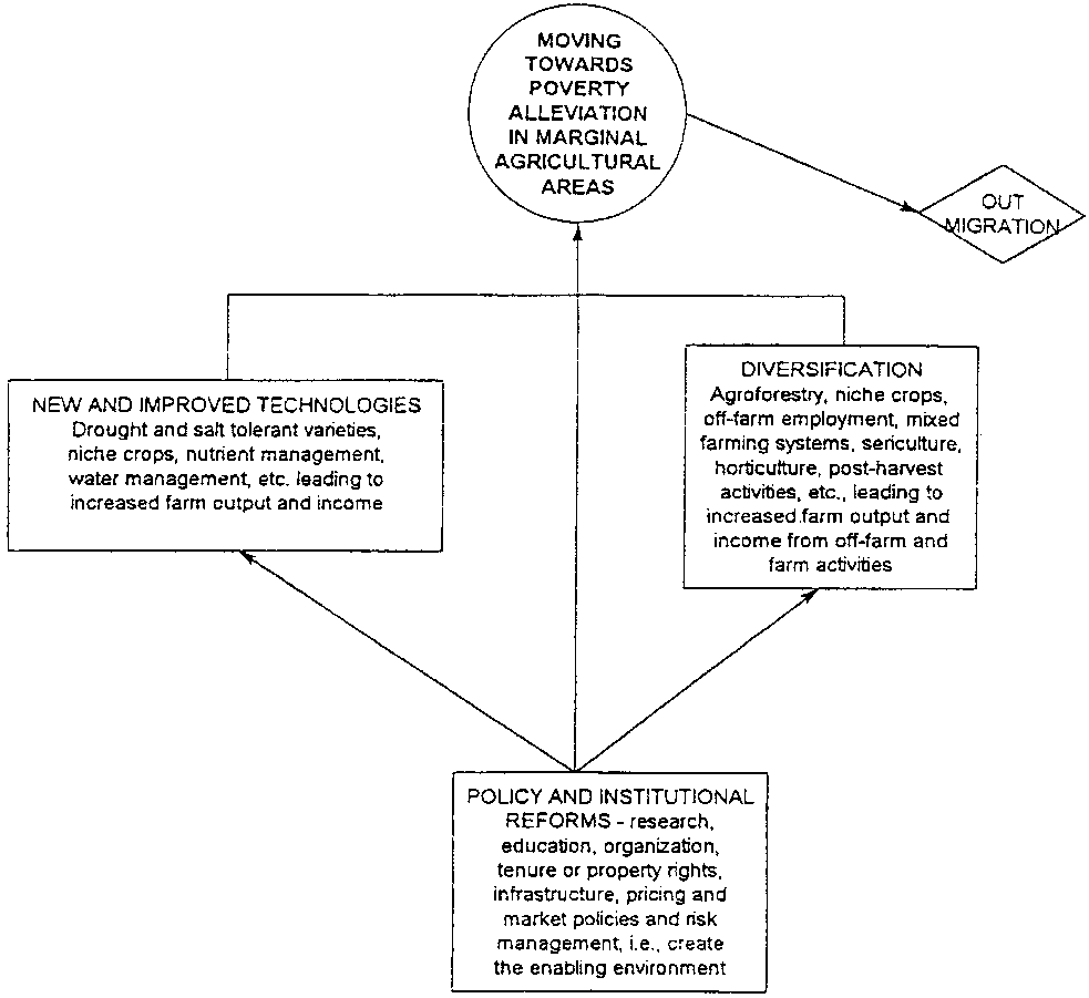
Figure 3.1 provides an overview of how these three categories of requirements/opportunities link to poverty alleviation for those who live in MAs. We emphasize the point that it generally takes integrated action in all three areas to break the 'vicious circle' of poverty and to move a marginal population along the development path.

Because these three basic requirements are common in principle and concept (although not in operational detail) for nearly all marginal land-poverty types, they provide promising areas in which to search for the international public goods research opportunities, which are the focus of the CGIAR. Thus, we look at them in more detail in the following chapters, after elaborating the Panel's understanding of what the CGIAR focus should be in this area.

Figure 3.1: Poverty Alleviation on Marginal Agricultural Lands

3.1. The International Role of the CGIAR

In considering the CGIAR's role in poverty alleviation for the poor residing in the marginal areas of the world, the Panel took into account two basic facts: 1) the CGIAR accounts for only a small proportion of global agricultural, forestry and fisheries research; thus, the most that the CGIAR can hope for is to become an advocate and a catalyst, albeit a key one, for positive action; 2) the CGIAR's particular advantage - and its mandated role - is to provide international public goods that can contribute to sustainable poverty alleviation.

The Panel's interpretation of the role of the CGIAR System is based on TAC conclusions, confirmed by the CGIAR members. Thus, international research initiatives undertaken within the System should (TAC Soil and Water Study):

· Produce research results of an international public goods nature; they should provide benefits (either directly or through externalities) across national borders.

· Globalize (or standardize) methodologies used in local studies to ensure comparability of results across ecoregions, and for use in researching common themes or problems within ecosystems; this should include methodologies that integrate biophysical and socioeconomic research.

· Involve locally relevant and responsive research within ecoregions (or watersheds), but with a global perspective to (1) take advantage of economies of scale in research, (2) maximize use of spillovers from research, (3) reduce transactions costs in doing research, and (4) allow efficient movement up the learning curve.

· Be multisectoral and multidisciplinary in nature and scope, recognizing the different sectors and disciplines dealt with across the CGIAR System. (Thus, for example, the CGIAR Systemwide SWNM Programme, or the proposed Water Programme should be explicitly linked to ecoregional activities, to germplasm improvement and commodity research activities of selected Centres, and to various policy related research issues pursued by such Centres as IFPRI, e.g., in the area of water policy and common property resource management).

· Take advantage of complementary activities of different suppliers of research, both within and outside the CGIAR System and contribute to the work of others, both NARS and advanced institutions.

Keeping these priorities and criteria for CGIAR involvement in mind at all times, the Panel then considered the CGIAR current activity, role, and options for the future in each of the three areas described above.

3.2. Gender Considerations

The Panel recognized a general point that applies to most MA poverty situations -the importance of women and the importance that needs to be given to gender issues. According to FAO's latest statistics11, women's contribution to agricultural production in Sub-Saharan Africa is some 60-80 percent of the total (compared with 50 percent in Asia and 40 percent in Latin America). Further, indicative figures for developing countries show, according to FAO, that no more than 5 percent of extension resources are received by women; yet in many areas more than 50 percent of household's are headed by women. Women's "invisibility" is further accentuated by their lack of political power and social representation. They are less educated and, thus, their contribution toward food security often is less than it could be. FAO concludes in its briefing paper to the World Food Summit that:

Since the 1970s, the number of women living below the poverty line has increased by 50 percent, in comparison with 30 percent for their male counterparts. More than 70 percent of the 1,300 million poor people today are women.

11 FAO 1996. 'Women Feed the World'. FAO Fact Sheet, World Food Summit, 13-17 November 1996, FAO, Rome.

And many of these poor women live in MAs of the world and thus are of prime interest to the present study. The Panel did not feel that it should single out the gender issue in a separate chapter or section, but rather treat the issue as an all pervasive one that applies throughout the discussion that follows; and should be a central consideration, regardless of the path taken towards poverty alleviation in MAs.

3.3. Scope for Research-Based Solutions to Rural Poverty

Rural poverty, particularly that associated with marginal areas, is a product of multiple factors, some of which fall outside the scope of research generated by the CGIAR and others. Nevertheless, the System does have a significant opportunity to bring to bear scientific objective analysis which could have an important catalytic impact on NARS, NGOs, the private sector and resource user communities.

Table 3.1 characterises some of the most critical gaps between the requirements for research and development (R&D) for MAs and the features of ongoing research efforts. Frequent reference has been made to the lack of information on MAs and the way their inhabitants gain a livelihood. This is no accident. Those responsible for decisions to collect information have considered it as either unnecessary, too costly, or a low pay-off investment. The approach requires targeting the MAs, the population groups living on these areas and the rural poverty sub-sector within the population. For any area or group, information required would include biophysical and social diversity, resource use patterns, survival strategies, sources of income and employment, migration and the dynamics of change. Focus of research based on this information should be aimed at increasing the range and quality of options open to the poor for:

- deriving income from the resources available to them;
- operating more effectively in the market for goods and services.

This option-centred approach would be based on analysis of constraints and opportunities12 to systematically accumulate information on options and the types of MA poverty situations in which they may be applied. The challenge to the CGIAR is the generation of viable partnerships and formulation of a research framework to guide the work of NARS, NGOs, etc. in assembling diagnoses and innovative field experience which will be cumulative and enriched by comparative analyses.

12 FAO, 1995. 'Special Programme on Food Production in Support of Food Security in LIFDCS: Advisory Note on Participatory Analysis of Constraints and Opportunities'.

3.4. The Way Ahead for the CGIAR - A Summary

The road to poverty alleviation for the poor living on MAs is a rocky and twisting one. Negotiating it will require concerted effort by many parties, hopefully working in concert and in a coordinated and effective way together. The role of CGIAR will be a minor, but crucial one. There is not much that the CGIAR can do, but what it can do is essential to the process.

Basically, the Panel sees the CGIAR as being able to move further in three main directions:

(1) It can provide support to policy and institutional reforms, through its work on identification of poverty processes and constraints to its alleviation; work in the area of identifying, locating, and classifying the areas and types of poverty for which it is best equipped to address; and work in the area of policy and institution strengthening. Many of the critical needs in the latter area already have been explored by the panel producing TAC's recent strategic studies on policy research and institution strengthening research and service needs.

(2) It can continue with its mainstream work with commodity improvement in agriculture, forestry, agroforestry, and fisheries, but with added emphasis on breeding and agronomic work related to the needs of the MA conditions, e.g., need for drought tolerant varieties, work on integrated soil nutrient and water balances and utilization, work on IPM and other more environment friendly approaches to agricultural intensification and improvement.

(3) The CGIAR can continue on the path of increased support to natural resources management research, and research related to land use diversification and land use systems approaches to the problems of MAs. This trend was started some eight years ago, when the CGIAR diversified and expanded its mandate to take on forestry, agroforestry, and fisheries. More recently, the System has endorsed TAC's recommendations and centre initiatives with regard to greater focus on Integrated Natural Resources Management, soil and water research, integrated pest management, ecoregional approaches to research, expansion of work on postharvest technologies, and various policy and institution strengthening activities that contribute to more diversified land use and farming systems approaches.

Table 3.1: Imperatives for Poverty-Oriented R&D and Dominant Characteristics of Current Research for MAs

1. MA Contexts and R&D Imperatives

2. Dominant Features of R & D by CG/others and the Gaps between (1) and (2)

A. Imperatives of Soil and Slope Related Constraints (e.g., erodibility, fragility, low fertility, low depth, etc.): Technology for Resource building, stabilising, upgrading, protection, conservation; Crop types: shallow rooted, nitrogen fixing; annual-perennial compatibility, favouring intensive-extensive land uses; strengthening integrated farming systems including the use of CPRs.

Considerable R&D results on soil-moisture conservation measures; agroforestry, crops (coarse grains, legumes to suit MAL). But work less oriented to local situations; focus on intensification ignoring extensification and system context; not enough learning from indigenous systems; impacts in scattered pockets; domination of product-centred over resource-centred R&D.

B. Imperatives of Water-related Constraints (e.g., short and fluctuating growing season, frequent droughts etc.): Moisture management: small-scale water harvesting, moisture conservation measures; Crops resistant to moisture uncertainty and scarcity; flexible input regimes; potential for multiple usage and salvage value as well as diversification.

Considerable results on drought resistant varieties; water conservation. But not oriented to their role in farmers' overall strategies against moisture uncertainty, scarcity and diversification; water-harvesting/moisture conservation technologies developed but their adoption still limited both due to scale factor and need for group action, as well as inability to link them with total farming system.

C. Imperative of diversity based opportunities and constraints: Site-specific Technologies for crops and resource management to suit soil/slope/moisture and infrastructural diversity - involving crops/livestock/vegetation; focus on minor crops, niche opportunities, common property resources, etc., in a "systems framework".

Work focused on limited crops and their attributes (e.g. grain yield and not total biomass), ignoring the need for diversification, and harnessing location-specific niche with high pay-off; limited learning from traditional systems for adapting to limitations and opportunities of MAs.

D. Imperatives of biophysical conditions related to social processes: Strong agro-ecosystem social system linkages to shape choice and design of production options and practices as a part of diversified farming system; Institutional arrangements for resource-use regulation.

Despite good work on farming systems, research has been persistently top-down disregarding indigenous systems and participatory approaches, resulting partly from subsidiary role of social sciences; inadequate attention to institutional aspects.

Source: Adapted from Jodha, N.S. 1991. 'Sustainable Agriculture in Fragile Resource Zones: Technological Imperatives'. Economic and Political Weekly. Vol. 26 (13).

The CGIAR System has been moving towards expansion of activities that relate directly or indirectly to the poverty issues encountered in the MAs. The Panel now is suggesting that this focus be strengthened and that some of the System's work be directly targeted to poverty alleviation for those living in MAs - always keeping in mind, of course, that the System should only be addressing those issues which have international dimensions and for which the international public goods constraint holds, and for which the System and its centres have a clear advantage vis-a-vis the many other actors involved.

It is clear to the Panel that a focus on poverty alleviation brings with it a number of challenges related to the identification, development and organization of research. Chief among these is that because of the heterogeneity and site-specificity of MAs and their internal diversity and complexity, there is a need to develop new forms of partnerships with NARS, NGOs, developed country institutions, and multi and bilateral agencies. Poverty alleviation as an over-arching objective implies a set of actors and a set of actions that go far beyond the areas in which the CGIAR has strengths. The Panel stresses this point and its firm conclusion that the CGIAR should not spread its efforts too thin. The three broad areas of activity discussed above are ones in which the CGIAR legitimately could become - or is - involved. However, its role will be narrow and small, albeit important. The key to success is establishment of the right kinds of partnerships. Its focus on systematic accumulation and dissemination of information and on methodology for addressing complex site-specific rural poverty situations should provide the necessary legitimacy to attract other actors. Thus, the Panel recommends that:

Recommendation 2: The centres should establish new forms of partnership in order to effectively address their roles in a broader poverty alleviation strategy related to those who live in marginal rural areas.

The Panel believes that the poverty alleviation focus can help provide impetus for development of innovative and effective approaches to partnership with NARS, NGOs and various other groups. Such partnerships will depend on finding complementary sources of funding for all partners involved. It will also imply development of incentives for long term collaboration and cooperation, since poverty alleviation is an evolutionary process. These activities will be facilitated once the eco-regional approach becomes operational.

Two additional points regarding the way ahead need to be stressed here:

Need to understand land and water degradation processes. As discussed in the TAC Soil and Water study, there is need to improve our understanding of land and water degradation processes. This is relevant to the purpose of the present study. There appears to be little hard evidence linking the poor, in contrast to the non-poor, to accelerated resource degradation. Degradation processes need to be understood and then linked to the poverty processes. In the case of MAs, reversal of their degradation processes will require resource-centred technologies beyond the crop-centred focus which has characterised much agricultural research to date.

Need to understand why research results on the shelf are not used for yield enhancement. Whether one is considering policy/institutions research, technology and systems research, or research on diversification options, there are many good results on the shelves of research centres which have never been used. As also suggested in the TAC Soil and Water study, the CGIAR System needs to understand better why good technologies are not put to use.

There is considerable pressure to expand research designed to reduce the rate of resource degradation which has led to encroachment on forests, salinization, loss of wetland and erosion. Results are manifested in severe shortages of fuelwood, the drying up of springs and streams, loss of valuable and relatively unique sources of genetic diversity. For example, some of the richest areas of biodiversity in the East and Central African highlands are under threat of disappearing due to changes in land use management. The Panel debated developing new and separate recommendations regarding both degradation and productivity, and decided that it could make the points better by reaffirming the recommendations as they came out of the TAC Soil and Water study, but with the added emphasis on linking the resulting information with poverty processes related to marginal areas. Better information is needed on the degradation processes, couched in the context of issues related to fragility and resilience, and to consideration of issues related to pollution, biodiversity loss and loss of other environmental services. Thus, the Panel puts forth the following two recommendations:

Recommendation 3: The CGIAR System should develop improved mechanisms by which centres can be involved with other partners in generating and interpreting improved scientific evidence on: (i) the extent and magnitude of the impacts of agriculture, forestry and fisheries on the degradation or enhancement of natural resources and the consequences for production and food security; and (ii) the linkage between poverty and observed resource degradation.

Recommendation 4: Expanded collaborative mechanisms and activities should be developed among the centres, and between centres and their non-CGIAR partners, to help focus research and institutional strengthening on issues related to adoption, adaption, and utilisation of research results that so far have remained unused.

The Panel is concerned that its recommendations related to expanded research, particularly on technologies, should be realistic and should take into account the problems in dissemination and adoption of such research. In a poverty alleviation context, the poor would not benefit from more and more research if the results merely sit on the shelves of the scientists and their agencies. This recommendation links closely to the discussion in Chapter 4 related to developing a better understanding of the aspirations and incentives of the poor from MAs.


Previous Page Top of Page Next Page