Daniel F. Fegan
Alltech Inc.
Bangkok, Thailand
[email protected]
Fegan, D.F. 2005. Preparedness and response to aquatic disease emergencies: the relevance and role of the private sector. 113–121. In: Subasinghe, R.P.;Arthur, J.R. (eds.). Regional workshop on preparedness and response to aquatic animal health emergencies in Asia. Jakarta, Indonesia, 21–23 September 2004. FAO Fisheries Proceedings. No. 4. Rome, FAO. 2005. 178p.
ABSTRACT
The private sector is often the most seriously impacted in disease emergencies and yet, paradoxically, is frequently overlooked in the planning and development of contingency plans and responses to aquatic disease emergencies. While it is true that some disease problems can be self-inflicted, this is most often due to lack of an adequate knowledge or appreciation of the disease risks associated with a particular activity. This is exacerbated by the multi-functional structure of the private sector, where different stakeholders may have drastically different motivations and attitudes to risk. Preparation of contingency plans and disease responses without adequate consideration and communication with the different private-sector stakeholders will usually result in severe problems in their implementation. This paper looks at the structure and role of the various private-sector stakeholders in the aquaculture industry and uses two shrimp disease case studies - yellowhead and white spot diseases in Thailand and “loose shell syndrome”in India - to illustrate how the public and private sectors can effectively collaborate in a structured approach to aquatic animal disease emergencies.
INTRODUCTION
Most aquaculture activities in Asia, and around the world, are conducted by the private (i.e. non-governmental) sector. These range in size and complexity from the growth of trapped fish in small ponds for household or local consumption to large conglomerates breeding and growing expensive seafood items for export, and everything in between. Governments, in general, tend to play a facilitating role (through technology transfer and extension), a regulatory role or some combination of the two. There is also a tendency of governments in Asia to adopt a largely “laissez faire”attitude, either due to the importance of private-sector aquaculture in local and national economies (including as a source of food security), or as a result of a lack of sufficient resources to manage private-sector aquaculture activities. Only recently have some governments begun to regulate more closely private-sector aquaculture, often as a result of external pressures such as disease, market pressure and/or food safety concerns. In general, however, private-sector aquaculture is generally left to develop on its own, except where obvious resource conflicts lead to the need for regulatory agencies to take action. By the same token, it is the same private sector that suffers in the event of aquatic disease emergencies through loss of stock, food, income and livelihood.
Although there are some examples of large conglomerates involved in aquaculture, usually for high-value species, this is far from common. Asian aquaculture is largely “small-scale”, even in high-value species such as shrimp, individual farmers owning a few small ponds or cages. Thus, the typical scenario in most countries is of large numbers of small farms, each owned and operated independently. This type of development also leads to constraints in effective government regulation, since the resources and logistics required to contend with large numbers of small farms, many of which may be geographically remote, are often beyond the capacity of state agencies.
THE STAKEHOLDERS
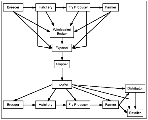
However, the farming sector represents only one group in the complex web of interconnected activities that comprise the private sector in aquaculture. If we consider the various stakeholders that have a direct stake in aquaculture production (i.e. where the aquaculture product is handled), the picture becomes more complex (Figure 1). In the direct production chain for example, we may have a differentiation between breeders, hatcheries, nurseries or fry producers and farmers. Then there are numerous trading links. Any or all of these producers may sell their products through wholesalers, brokers, shippers or exporters to other producers, distributors, processors, retailers or end users. This may involve purely local movements, or there may be a large geographic distribution. Live fish may be transported between different islands as fry or fingerlings, shrimp postlarvae are typically transported large distances and live fish may be shipped to distant markets. The latter is especially important in Asia given the traditional preference for buying live, or at least fresh, seafood.
Added to this network of direct stakeholders, are a few indirect stakeholders. The most important of these are feed manufacturers, feed suppliers and suppliers of various goods and equipment used by producers. In some countries, there is also a network of private advisors or consultants and laboratories offering services and advice to producers. Although not involved in the day-to-day running of aquaculture operations, such advisory service providers can play an important and influential role in the producers' decision-making.
FIGURE 1
Typical network of direct stakeholders in aquaculture

With such a complex network of stakeholders, it is interesting to consider what factors drive the decision-making process. Obviously, with such a large number of players and a diverse range of interests, there is seldom any hierarchical management structure that will influence the entire process. Rather, the development of private-sector aquaculture (i.e. what the private sector “does”) is the net result of decisions made in the self-interest of all of the stakeholders involved - both direct (farmers and producers) and indirect (suppliers and consultants). In each of these groups, self-interest may result in some contradictions. Feed companies want to sell more feed, and thus there is a pressure to intensify production and increase the dependence on formulated feeds. Farmers want to increase profit and reduce costs, one of the largest of which is feed. Greater intensity of production has the potential to result in more disease outbreaks but also the potential for higher profits and so on.
Much of the decision-making at farm level is based on the familiar risk:reward scenario and is largely driven by economic considerations. Even in small-scale, so-called “subsistence”farms, decisions are often made on what will provide the highest return. Higher intensity farming may carry greater risk, but the potential reward is also attractive. This can be seen particularly in the case of the rice vs shrimp farming debate. Many rice farmers who switched to shrimp saw it as a worthwhile risk given the poverty associated with rice farming and the comparatively high return from a single successful crop of shrimp. This enabled many poor rice-farming families in coastal areas to escape the poverty trap but unfortunately, outbreaks of yellowhead virus (YHV) and white spot syndrome virus (WSSV) meant that others lost more than they could afford due to the higher costs of shrimp production. Only when the perceived risk of losses due to disease was higher than the potential reward did attitudes change.
Attitude to risk, however, is also an important aspect of decision-making within private-sector aquaculture, especially with respect to disease. The acceptance of risk varies between individuals and also with the distance from the direct impact (particularly economic impact) of a given risk on an individual business. Different individuals vary in their aversion to risk, and it is clear that some farmers accept a higher level of risk than others. For example, some farmers are willing to pay extra for shrimp postlarvae that test negative for serious viral diseases such as WSSV, whereas others prefer to pay less for postlarvae that have not been tested, despite the experience of many farmers and the results of epidemiological investigations that show the probability of disease outbreaks is much lower with negative-tested postlarvae. In the case of catastrophic, easily transmitted, epidemic diseases, individuals may accept a level of risk that exposes not just themselves, but all of their neighbours, to a high risk of disease outbreak. Disease is often considered as an “external”risk factor outside the control of the producer until such time as it becomes widespread and endemic, by which time it is often too late to impose any form of control.
Similarly, the impact of disease on a single farm may be devastating for that farmer but has less effect on, for example, a hatchery or feed supplier, since their business is not dependent on a single farm and they are less exposed to the disease risk until it becomes widespread. For example, poor hatchery biosecurity and hygiene may result in problems that manifest themselves long after the animals have been stocked in ponds, resulting in losses to the farmer that may or may not be clearly attributable to the hatchery practices.
The private sector is generally concerned with its local situation and direct threats to livelihood such as disease, market demands and even government regulation (e.g. in the case of bans, moratoria and restrictions on business activities). By comparison, the public or government sector has to take account of the total picture and balance the needs of all stakeholders on a national, and sometimes international, basis. The key is how to take both of these concerns into account and balance the reduction of disease risk through means that do not excessively affect livelihoods in the private sector.
The private sector response to a disease threat or outbreak depends on several factors, and not all of the stakeholders have the same resources or access to resources that may be required. If the impact on business, real or perceived, is great, there will be a greater likelihood that the private sector will act quickly and comprehensively, especially if there is a short-term impact. This is not to say that such efforts will be concerted or well coordinated. An emergency on a single farm may result in a greater level of precaution on nearby farms but will not translate into concerted action to respond to the emergency until a disease affects a greater number of farms or appears to be spreading. This may not engender a response by suppliers until enough farms are affected that their business suffers. Similarly, processors and exporters may not be motivated until they are unable to source sufficient raw materials for their needs and so on. Only rarely, and under specific, usually epidemic, situations will the entire industry work together to resolve the problem. This is not so different from government agencies that may be unaware of the importance of a developing disease situation until a sufficiently large number of farms are affected.
Farmers
At the farm level, farmers may have access to their own, usually limited, financial resources as well as their staff and on-farm equipment. Although this would generally be used to deal with problems at their own farm, in the case of a serious epidemic, they may be pooled among a number of farms. The level of effectiveness will depend upon the level of training and education of the farmers and their staff, as well as their level of preparedness. Few farms have a contingency plan in place for catastrophic disease and thus depend on the experience of the staff on site. Training and assistance in developing on-farm contingency plans, ability to identify problems early and a well-defined system of communication can all be used to improve the level of preparedness and response to disease emergencies. This is especially true when there are well-organized farmers' groups or associations that can assist in organizing training and disseminating information. The farmers' motivation to assist in such planning is clearly linked to their suppliers.
Suppliers
Farm suppliers have the advantage of a network of sales and technical advisory staff who can support extension activities to the farms. Although often viewed as being in competition with government services or as being unreliable technically, they are generally able to provide a more frequent and better level of service and support, since their funding is derived from profits, and can usefully complement government services in some cases. For example, feed company support was elicited in the cases of WSSV and YHV outbreaks in Thailand to disseminate information (brochures, newsletters, posters etc.) prepared by the Thai Department of Fisheries to the farm level, as well as providing some additional funds for printing etc. This was justified as a way of supporting their customers to prevent disease transmission and thus protecting their market.
The major issue with private-sector technical support is the quality of services provided, especially in the event of a disease outbreak. Under such situations, opportunistic suppliers can exacerbate the problem by providing ineffective “cures”. This causes confusion and can actually delay or reduce the effectiveness of prevention and eradication programmes. Nor are such situations necessarily simply the result of unscrupulous individuals taking advantage of farmers. During an epidemic, farmers desperately search for solutions, and when they find an apparent solution, they will spread the information by word-of-mouth. Such opinions are seldom, if ever, supported by other than anecdotal evidence but often find widespread adoption. If this involves a particular product, salespeople of the product will actively promote the solution to others, especially when many farmers insist that they have seen results. Indeed, sometimes the weight of popular belief is such that government technical support services also spread the information in an attempt to assist as many farmers as possible. This is not due to a conscious attempt to take advantage of farmers but a sincere desire to help and a belief that, in the absence of scientific evidence to evaluate the claims, popular opinion carries considerable weight as evidence of efficacy.
Ensuring quality of technical support services is complex and requires considerable effort and communication between the support providers. Preparedness plans need to recognize and take account of the varied roles played by different stakeholders, their ability and willingness to assist and ensure regular communication and update between them and the relevant authorities.
In many cases, suppliers can also provide a significant source of assistance and access to finances, usually through marketing and technical support funding. Many feed companies and other suppliers provide newsletters and seminars to farmers, for example. Although primarily aimed at product support, they frequently invite third parties to contribute in key areas of expertise and interest to their customers. Prevention and control of aquatic animal diseases are usually of interest to farmers, and company-sponsored communications can be used to provide information to farmers on what to do and who to contact in the event of an emergency. Some suppliers also provide laboratory services and analyses to customers. These can be integrated so that they complement, rather than compete with, existing government services.
Buyers
Buyers may be the last group to be significantly affected by outbreaks of disease, especially if these are confined to a limited area, since they may be able to compensate for local shortfalls by sourcing raw materials from other areas. However, as businesses they are often aware of the potential impact of catastrophic disease on their profitability and ability to fulfil forward contracts and can be a significant source of support for preventative activities.
Apart from financial support, they can play an effective role in planning, since they usually have good connections directly to farms, especially with respect to harvesting. Information on harvest yields, emergency harvests and presence of unusual clinical signs in harvested animals can be gathered. They can also be an invaluable source of information on trading networks, both formal and informal. These networks need to be taken into account in preparation of contingency and preparedness plans for disease outbreaks, since they may play an important role in transmission of disease.
Multinationals
Some aquaculture industries, especially the high value ones, may involve companies that have a multinational presence. Their business may be related to feed or other supplies, or to other areas, such as animal health. Such groups may have access to international expertise, either in-house or in their network of contacts and in some cases, may be willing to use these to deal with disease outbreaks. Some companies also have access to sophisticated laboratory facilities that can complement those available to local or regional organizations. A good example of this is the assistance provided by the Intervet company in dealing with the outbreak of disease in koi carp in Indonesia in 2003.
Others
Some countries (e.g. India) have extensive private consulting networks supporting farmers. These operate as quasi-independent extension services and usually service clients in a limited local area. Many of the comments related to suppliers are also relevant here, especially when a significant portion of their income is derived from product sales or distribution.
Stakeholder motivation
Clearly, the different stakeholders need to have some motivation. This will vary depending on their involvement and role in the industry (Table 1).
TABLE 1.
Possible roles and motivations for different private-sector stakeholders.
| Stakeholder | Role | Motivation |
| Farmers/farmer groups | Development of contingency plans (farm and local), implementation | Livelihood |
| Suppliers | Reporting, advisory, dissemination of information, laboratory services | Customer support, market reputation, competitiveness |
| Buyers | Reporting, provision of incentives (?) | Maintain supply, cost-competitiveness |
| Multinationals | Technical support, information dissemination, development assistance | Investment, market development, political influence |
CASE STUDIES
The following two case studies can serve to demonstrate how the private sector can play an effective role in the development of a response to disease outbreaks - WSD and YHD of shrimp in Thailand and “loose shell syndrome (LSS)”of shrimp in India. Both of these case studies involve shrimp, mainly due to the author's experience but also due to the fact that the shrimp private sector is among the best developed in Asian aquaculture.
Case study 1: Yellowhead Disease (YHD) and White Spot Disease (WSD) in Thailand
The Thai response to the initial outbreak of WSD in shrimp benefited considerably from the experience of the industry and government agencies involved with the outbreak of YHD that had occurred a year earlier. In the YHD outbreak, a multidisciplinary task force was established which comprised members from the public and private sectors. Two government agencies were involved - The Royal Thai Department of Fisheries (DOF) and the National Center for Genetic Engineering and Biotechnology (BIOTEC), as well as researchers from several key universities such as Chulalongkorn University, Kasetsart University, Mahidol University and Prince of Songkhla University, and key groups in the aquaculture industry, mainly farmers' associations and some feed companies, such as Aquastar and Charoen Pokphand.
Following initial meetings to discuss what was known about the disease, a committee was established to determine what information was required, what steps should be taken and, more importantly, what funding was available. Based on this, several short-term research projects were established to answer specific questions aimed at managing the outbreak, such as how the disease was transmitted and, once it was established that a virus was involved, whether it could be transmitted through the feed, a major concern of farmers and feed companies alike. These projects were funded through a combination of public and private-sector funds, since government budgets did not include contingency funds for emergencies and private-sector collaboration in research was a key component of most of these projects. At the same time, it was clear that information had to be widely disseminated to farmers to allow them to identify the problem and what steps to take. The DOF oversaw the preparation of a series of brochures and posters that were partly funded by the private sector and were widely distributed through the DOF's fisheries stations and by feed companies and other farm suppliers.
These steps did not completely halt the outbreak of YHD, but it was widely agreed that they served to limit the extent of the damage, allowing the industry to recover more rapidly than would otherwise have been the case. It also provided a good model of public and private-sector collaboration to deal with a disease emergency.
In the case of WSD outbreaks (and as is the case in most disease outbreaks), the initial reports of disease came from farmers. News of unusually high mortalities was spread by word of mouth between farmers and through feed salespeople, suppliers and government agencies. The most obvious clinical signs, white spots on the carapace, led to the naming of the problem “white spot disease”and allowed easy diagnosis of affected ponds.
Initially, management and treatment efforts were based on earlier experience with YHD. Farmers' efforts were supported with advice by the DOF and the technical support teams of various suppliers. When these were unsuccessful, some of the major private-sector organizations (large farms and feed companies) requested the government agencies to reactivate the Yellowhead Task Force to plan a nationwide response. Information and experience with the problem were freely shared in order to establish an appropriate picture of the progress of the disease. Through careful examination of the available data submitted by the private sector, it was clear that mortalities were associated with postlarvae, even though at this point no pathogen had been identified. This resulted in a focus on broodstock, hatcheries and postlarvae as a principal route of transmission.
Many samples of infected shrimp were sent for histopathology, much of it paid for by the private sector. Eventually, a virus was found and transmission studies showed that it was indeed responsible for the disease. Under the guidance of the task force, the next priority was to develop a rapid diagnostic test to detect subclinical infection with a view to screening postlarvae. Researchers at Mahidol University had experience with polymerase chain reaction (PCR) technology as a diagnostic tool and quickly developed primers that could be used as a rapid test for screening. The primers were shared with other laboratories, and testing was widely implemented both for screening broodstock and postlarvae, and for searching for potential carriers or reservoir hosts.
Once again, the private sector collaborated in the preparation, funding and dissemination of information on the disease and possible control measures to mitigate the situation. In some cases, affected farmers were given additional credit by suppliers, allowing them to restock and get back into production quickly. Unfortunately, subsequent disease outbreaks and stock losses often meant that farmers were unable to meet their obligations, causing major debt problems. This, together with problems in managing debt and revenue collection, resulted in the collapse of the Aquastar contract farming system in the south of the country.
FIGURE 2.
Estimated prevalence of LSS in India in 1996–2003 (courtesy Indian Society
of Aquaculture Professionals)

As in the YHD outbreak, it is difficult to assess how effective these efforts were in reducing losses due to the disease. However, the relatively rapid recovery of the Thai shrimp industry following the WSD outbreaks compared to that of other countries does give some idea of the effectiveness of the public/private-sector collaboration in dealing with disease emergencies. In addition, the legacy of this experience can be seen in the involvement of the industry itself in preparing its own preparedness plans. Privately operated PCR laboratories, some owned by the farmers' associations themselves, now screen broodstock and postlarvae for a range of viruses, and farmers' organizations provide regular updates to members on the disease situation in the country. Some are even developing their own preparedness plans for new diseases (e.g. Taura syndrome) before they become significant problems. Feed companies and other suppliers organize regular seminars/workshops to update on important issues facing the industry, including disease threats, and the private sector is collaborating with the DOF in the development and implementation of Codes of Conduct and Good Management Practices for quality shrimp.

DANIEL FEGAN
Loose shell syndrome of P. monodon in India
Case study 2: Loose Shell Syndrome (LSS) in India
Loose shell syndrome (LSS) of shrimp, in which the meat in the tail portion of the shrimp appears shrunken inside the carapace, was first noted in 1996 but significant losses were not experienced until 1998 (Figure 2). The number of farms affected has increased over the past five years, and it is now regarded as a major factor affecting shrimp farm profitability.
Studies into the syndrome have been hampered due to the lack of a clear, consistent case definition and conflicting information as to cause. No pathogen has been identified and so transmission studies have been impossible. This made research into the problem very difficult and few studies have been reported on the disease, its development and control strategies.
As a result of industry concerns and to coordinate efforts between the public and private sectors, the newly formed Society of Aquaculture Professionals (SAP) conducted a survey in early 2004 to investigate LSS. The survey objectives were to:
understand the views of farmers, farm technicians, farm consultants and technical support staff from farm suppliers on possible causative factors.
Although the conduct of the survey suffered from some constraints, the survey was able to identify to some extent, the scale of the problem and some potential factors associated with the syndrome. The survey results, as well as the results of some research projects supported by the SAP, were presented and summarized in a specially convened workshop, again funded and organized by the SAP. The workshop participants discussed and prioritized possible causes of the syndrome and established a clearer working case definition. The SAP then agreed on an investigative strategy and arranged for samples to be collected and submitted to pathology laboratories in India and other countries such as Thailand and the United States for more detailed analysis. In order to coordinate the investigations, the SAP also established a smaller “Task Force”of farmers, consultants and private laboratories whose responsibility was to follow up on the investigation and report to the SAP and its members.
The efforts of the SAP in dealing with LSS have been undertaken largely using their own funds and resources. However, as in the Thai case study, this example clearly demonstrates the role that the private sector can play in dealing with emergencies. Experience gained in such situations provides an invaluable resource for the development of contingency and preparedness plans for subsequent disease emergencies and represents an important resource for the development of official response strategies.
CONCLUSIONS
A few observations can be drawn from these case studies:
Private-sector training in disease emergency preparedness and response is an essential part of the risk communication and risk management processes. Such training should be included in any development plan and should involve the public and private sectors, both individually and jointly.
J. Richard Arthur
PO Box 1216
Barriere, B.C.,
Canada V0E 1E0
[email protected]
Rohana P. Subasinghe
Fishery Resources Division, Fisheries Department
Food and Agriculture Organization of the United Nations
Viale delle Terme di Caracalla, 00100 Rome, Italy
[email protected]
Arthur, J.R. & Subasinghe, R.P. 2005. Protecting aquatic biodiversity through health management and risk analysis: on-going initiatives and future prospects. p. 123–131. In: Subasinghe, R.P.; Arthur, J.R. (eds.). Regional workshop on preparedness and response to aquatic animal health emergencies in Asia. Jakarta, Indonesia, 21–23 September 2004. FAO Fisheries Proceedings. No. 4. Rome, FAO. 2005. 178p.
ABSTRACT
This discussion paper reviews some of the activities related to protecting aquaculture and aquatic biodiversity from transboundary aquatic animal pathogens (TAAPs) that have recently occurred or are being planned for the Asia-Pacific Region. It also speculates on where aquatic animal health in the region is headed in the next few years.
Introduction
The impacts of transboundary diseases on cultured stocks of aquatic animals are often well documented, due to the fact that in semi-intensive and intensive aquaculture production outbreaks of disease and associated mortalities are readily observed and the losses, in terms of numbers of dead animals and their monetary value, are easily quantified when ponds or cages are harvested. In contrast, the impacts of exotic diseases on wild populations of aquatic animals are less easily seen, as moribund animals are easy prey and may be quickly taken by piscivorous fish, birds and mammals. Additionally, accurate quantification of losses is usually impossible, as estimates of original population size are often not available, and any impacts on host population structure and aquatic biodiversity are difficult to measure, due to the problems inherent in working with natural ecosystems. Nonetheless, aquatic animal health workers are beginning to realize that the impacts of exotic diseases on wild populations of fish, shellfish and molluscs may be more significant, in terms of economic and social losses and long-term ecological impacts, than diseases confined to aquaculture systems (see, for example, Arthur and Subasinghe, 2002). This discussion paper will review some of the activities related to protecting aquaculture and aquatic biodiversity from transboundary aquatic animal pathogens (TAAPs) that have recently occurred or are being planned for the Asia-Pacific Region. It will also speculate briefly on where aquatic animal health in the region is headed in the next few years.
RECENT INITIATIVES
Aquatic animal health has recently become a rather dynamic field, thanks to outbreaks of serious transboundary diseases affecting the aquaculture industry, and to international efforts by the World Trade Organization (WTO) to remove barriers to free trade, while also providing the mechanisms for member countries to protect national human, animal and plant health (the Sanitary and Phytosanitary Agreement). These events have led to a large number of recent initiatives on reducing the risks due to transboundary aquatic animal pathogens, including the use of risk analysis as a decision-making tool, and to efforts to link concerns related to transboundary aquatic animal pathogens (TAAPs) to the larger concerns associated with aquatic invasive alien species (aquatic IAS) in the Asia-Pacific Region. This section highlights some of these activities.
Risk analysis initiatives
Good risk analysis is fundamental to protecting national aquaculture, capture fisheries and biodiversity from the adverse impacts of aquatic IAS and TAAPs. However, while most Asia-Pacific countries now recognize this fact, many are still struggling with how to move beyond theory to actual practice. Thanks to a number of recent regional meetings and activities, risk analysis procedures are becoming widely understood in the Asia-Pacific Region and are increasingly being adopted by countries as a way to reduce possible ecological, pathogen and genetic risks associated with international trade in live aquatic animals and their products.
A major step forward in this direction was the Asia Pacific Economic Cooperation (APEC) Fishery Working Group (FWG) Project on Capacity and Awareness Building on Import Risk Analysis for Aquatic Animals (FWG/01/2002), which included Asian and Latin American regional meetings on risk analysis that were held in Bangkok, Thailand and Mazatlan, Mexico. The primary outputs of this project were a volume containing the proceedings of the two meetings (Arthur and Reantaso, 2004) and a risk analysis manual designed for use by developing countries (Arthur et al., 2004), documents that will prove useful to developing countries when starting risk analyses.
The World Organisation for Animal Health (OIE) has also recently published a two-volume set on qualitative and quantitative import risk analysis for animals and animal products (see Murray et al., 2004; Murray, 2004).
Another extremely useful document for those attempting a first risk analysis is the Government of Australia's “Draft Import Risk Analysis Guidelines”(AFFA, 2001).

Import risk analysis procedures are elaborated
Most encouragingly, several risk analyses have recently be undertaken by countries in the Asia-Pacific:
- Current import risk analysis: freshwater crayfish
- Current import risk analysis: freshwater finfish
- Current import risk analysis: non-viable bivalve molluscs
- Current import risk analysis: prawns and prawn products
Health management initiatives
South East Asian Fisheries Development Center Aquaculture Department's (SEAFDEC-AQD) Regional Fish Disease Project
The goals of this project, which was initiated in 2000 and is funded under the Government of Japan's Trust Fund's Regional Fish Disease Control Project (see Nagasawa, 2004), are to promote disease-free aquaculture in Southeast Asia and healthy and wholesome trade of aquaculture products; to develop standardized diagnostic methods for important diseases of cultured organisms in Southeast Asia, and to establish a disease surveillance system. Phase I of the project, “Development of Fish Disease Inspection Methodologies for Artificially Bred Seeds”, will complete in 2004, with Phase II of the project, entitled “Development of Fish Disease Surveillance System”, expected to run from 2004 – 2008.
The project has the following components:
development of a surveillance system for disease problems in the region.

Disease control techniques are developed
Ongoing research includes studies on the establishment and standardization of diagnostic methods, the biology and pathogenesis of disease agents, disease prevention and control, and establishment of evaluation methods for residual pesticides in aquaculture products.
The project has organized two regional meetings:
the “Meeting on Current Status of Transboundary Fish Diseases in Southeast Asia: Occurrence, Surveillance, Research and Training”, held in Manila in July 2004 (see Lavilla-Pitogo and Nagasawa, 2004).
It also recently co-organized, with the Fisheries Research Agency of Japan (FRA), the Ministry of Agriculture, Forestry and Fisheries of Japan (MAFF) and the OIE, the “International Symposium on Koi herpes virus Disease, which was held in Yokohama in March of 2004.
One of the stated goals of the project is to coordinate its activities with the Food and Agriculture Organization of the United Nations (FAO) and the Network of Aquaculture Centres in Asia-Pacific (NACA), through presentation of meeting results at the invasive aquatic species meeting in Penang and the current workshop in Jakarta.

Regular conferences are held and proceedings published
The Fish Health Section, Asian Fisheries Society
The Fish Health Section (FHS), which was formed in 1989, organizes the triennial “Symposium on Diseases in Asian Aquaculture”series, with the next meeting, DAA VI, being planned for October 2005 in Sri Lanka.
It also publishes the Fish Health Section Newsletter (http://afs-fhs.seafdec.org.ph) as a means of keeping members current on aquatic animal health happening in the region and world-wide. The FHS also occasionally coordinates projects of interest to its members and publishes technical documents thorough its special reports series.
NACA/FAO activities
Much of the recent activities in aquatic animal health at the regional level are continuations or direct offshoots of FAO's and NACA's seminal and catalytic regional project TCP Project - “Assistance for the Responsible Movement of Live Aquatic Animals”, which provided the countries of the region with detailed expert guidance for developing national and regional strategies for reducing the risks of disease due to transboundary movement of live aquatic animals. The TCP Project was an extensive consultative process, undertaken between 1998–2000, involving input from government-designated National Co-ordinators (NCs), NACA, FAO, OIE, and regional and international specialists. The primary output, the final Technical Guidelines, was unanimously endorsed at the Final Workshop on Asia Regional Health Management for the Responsible Trans-boundary Movement of Live Aquatic Animals, held in Beijing, PR China, 27–30 June 2000. The major outputs of the project were:
the Asia Diagnostic Guide to Aquatic Animal Diseases (FAO, 2001).

Health management guidelines and diagnostic manuals are prepared
Most of the on-going supporting activities undertaken by NACA and/or FAO, with the assistance and participation of many other agencies and national governments, directly relate to one or more of the major components of the Technical Guidelines, i.e. disease diagnosis, surveillance and reporting; national and regional policy and planning; legislation, risk analysis, training and capacity building etc. Some examples include:
Initiatives to incorporate transboundary aquatic animal pathogens (TAAPs) into the mainstream of thought and activities related to aquatic IAS (see below).

Research needs on diagnostics are evaluated
TAAPs and aquatic IAS - a meeting of the minds
Until recently, scientists, environmentalists, policy-makers and others with concerns about free-living invasive aquatic species (fish, molluscs, crustaceans, plants etc.) and those working with exotic pathogens of aquatic animals (aquatic animal health specialists, epidemiologists etc.) had little contact and indeed, the two areas were treated as almost mutually exclusive. However, this situation is changing, as both groups have recently realized their many commonalties, and it is beginning to be accepted that TAAPs are, in fact, a large (albeit highly specialized) subgroup of invasive aquatic species. A recent meeting held in Malaysia has done much to bring the two groups closer together.
NACA/ASEAN/FAO/World Fish Center/United States Department of State Workshop on “Building Capacity to Combat Impacts of Aquatic Invasive Alien Species and Associated Trans-boundary Pathogens in ASEAN Countries”
This innovative workshop was held 12–16 July 2004 in Penang, Malaysia. The workshop, which was hosted by the Malaysian Department of Fisheries, brought together experts on TAAPs and those from the broader community of scientists, environmentalists and policy-makers dealing primarily with free living aquatic invasive alien species (aquatic IAS). The 75 participants included delegates from Association of South East Asian Nations (ASEAN) member countries, resource persons with experience in IAS and aquatic animal pathogens, and representatives of regional and international organizations, research institutes, universities and the private sector.
The workshop was convened specifically to better understand the relationship of aquatic IAS and pathogens and their impacts (both positive and negative), and to identify management and capacity building needs to reduce risks. The workshop built on the recommendations from a 2002 Bangkok workshop organized by the Global Invasive Species Program (GISP) and a 2003 workshop of countries sharing the Mekong watershed, particularly in promoting awareness, establishing coordination mechanisms and information exchange systems and identifying management strategies and risk mitigation measures for aquatic IAS.
While recognizing that positive social and economic benefits have come from the introduction of some alien aquatic species, the participants concluded that aquatic IAS and invasive aquatic animal pathogens (i.e. TAAPs) significantly impact aquaculture and have negative implications for aquatic biodiversity and the social and economic well being of people in the ASEAN region. The major recommendations of the workshop were:
Assistance should be sought from regional and international organizations to implement the workshop recommendations, including from the organizers and participants of this workshop and other regional and international organizations. Progress in implementing the workshop recommendations should be assessed in three years.
Future directions
Risk analysis, which has already been used informally or formally by several countries in the Asia-Pacific Region, will become a standard procedure for countries to assess proposals for the introduction or transfer of aquatic species. The lack of knowledge on the identities, geographic distributions and biology of many pathogens of major cultured species should lead to increased government and donor support to targeted studies on key species, for good risk analyses depend on the availability of good data. Likewise there are many knowledge gaps relating to the ecology of introduced aquatic species, such that prediction of their likely impacts in new ecosystems must be based on many uncertainties. International trade in aquatic animals should thus, by necessity, lead to increased support for studies on the biology and pathogens of the species to be traded.
Increasingly, the risk analysis process will become more integrated and standardized, encompassing analysis of ecological, genetic and pathogen risks within a single framework.
The use of specific pathogen free (SPF) species, so far only developed for marine shrimp, should be extended to other widely traded species (e.g. tilapias, giant river prawn, common and koi carps). The number of pathogens for which stocks can be certified as SPF should be increased, production procedures (including disease testing procedures) should become more standardized across the industry, and guarantees of freedom from specific pathogens more strongly written and demanded. A standardized regional certification procedure for SPF and/or high health (HH) production of broodstock and juveniles could provide developing countries with much needed assurances of disease status of imported animals and would assist in reducing risks due to pathogens to below national acceptable level of protection (ALOP). Thailand has already taken measures to implement, for a limited period of time, such a system for importations of broodstock of blue shrimp (Litopenaeus vannamei) at the national level.
Wider cooperation among trading partners in the Asia-Pacific will occur, insuring the accurate, comprehensive and timely information on country disease status is provided and that certification of production facilities is done to international standards. Smaller and/or developing countries in the region should increasingly pool limited resources with regards to expertise in areas like risk analysis and disease diagnostics. Initial steps in this direction have already been taken by SPC member countries and among countries in Southeast Asia.
Exporting countries that are not members of the OIE or that are OIE members but do not provide accurate or timely reporting of information on national disease status will increasingly be penalized via lost markets, as trading partners will determine that the importation of live aquatic animals produced by their hatcheries and farms entails an unacceptably high level of disease risk. This should lead to more timely and transparent sharing of information, and ultimately, to reduction of risks and pathogen transfer.
LITERATURE CITED
AFFA. 2001. Guidelines for import risk analysis. Draft September 2001. Canberra, Agriculture, Fisheries and Forestry-Australia, 119 pp. (www.affa.gov.au/content/publications.cfm).
Arthur, J.R., Bondad-Reantaso, M., Baldock, F.C., Rodgers C.J. & Edgerton, B.F. 2004. Manual on risk analysis for the safe movement of aquatic animals (FWG/01/2002). APEC/DoF/NACA/FAO, 59 pp. APEC Publ. No. APEC #203-FS-03.1.
Arthur, J.R., Hurwood, D., Bondad-Reantaso, M.G, Lovell, E.R. & Mather, P.B. 2004. Pathogen and Ecological Risk Analysis for the Introduction of Giant River Prawn, Macrobrachium rosenbergii, from Fiji to the Cook Islands. A consultancy report prepared for the Secretariat of the Pacific Community, Noumea Cedex, New Caledonia, under Contract Pro 7/54/8.
Arthur, J.R. & Reantaso, M.B. (eds.) 2004. Capacity and awareness building on import risk analysis for aquatic animals (FWG/01/2002). Report of the Joint APEC/FAO/NACA/OIE/DoF-Thailand/INP/CONPESCA/SAGARPA Workshops, Bangkok, Thailand 1–6 April 2002 and Mazatlan, Sinaloa, Mexico, 12–17 August 2002. Asia-Pacific Economic Cooperation, APEC Fisheries Working Group. 203 pp.
Arthur, J.R. and Subasinghe, R.P. 2002. Potential adverse socio-economic and biological impacts of aquatic animal pathogens due to hatchery based enhancement of inland open-water systems, and possibilities for their minimisation. In: J.R. Arthur, M.J. Phillips, R.P. Subasinghe, M.B. Reantaso, & I.H. MacRae, (eds.) Primary aquatic animal health care in rural, small-scale, aquaculture development. pp. 113–126. FAO Fisheries Technical Paper No. 406, Rome.
Bondad-Reantaso, M.G., Lovell, E.R., Arthur, J.R., Hurwood, D. & Mather, P.B. 2004. Pathogen and Ecological Risk Analysis for the Introduction of Blue Shrimp, Litopenaeus stylirostris, from Brunei Darussalam to Fiji. A consultancy report prepared for the Secretariat of the Pacific Community, Noumea Cedex, New Caledonia, under Contract Pro 7/54/8.
FAO. 1997. Checklist of the parasites of fishes of the Philippines. by J.R. Arthur & S.L. Lumanlan-Mayo. FAO Fisheries Technical Paper No. 369, 102 pp. Rome.
FAO. 2000. DNA-based molecular diagnostic techniques: research needs for standardization and validation of the detection of aquatic animal pathogens and diseases. P. Walker, & R. Subasinghe, (eds.) FAO Fisheries Technical Paper No. 395, 93 pp., Rome.
FAO. 2001. Asia diagnostic guide to aquatic animal diseases. by M.G. Bondad-Reantaso, S.E. McGladdery, I. East, & R.P. Subasinghe, (eds.) FAO Fisheries Technical Paper No. 402, Suppl. 2, 237 pp., Rome.
FAO. 2002. Checklist of the parasites of fishes of Bangladesh. by J.R. Arthur & A.T.A. Ahmed, FAO Fisheries Technical Paper No. 392/1, 77 pp., Rome.
FAO. 2004a. Surveillance and zoning for aquatic animal diseases. by R.P. Subasinghe, S.E. McGladdery & B.J. Hill, (eds.). FAO Fisheries Technical Paper No. 451, 73 pp. Rome.
FAO. 2004b. Checklist of the parasites of fishes of Viet Nam. by J.R. Arthur & B.Q. Te. FAO Fisheries Technical Paper No. 392/2, Rome. (In press).
FAO/NACA. 2000. The Asia regional technical guidelines on health management for the responsible movement of live aquatic animals and the Beijing consensus and implementation strategy. FAO Fisheries Technical Paper No. 402, 53 pp., Rome.
FAO/NACA. 2001. Manual of procedures for the implementation of the Asia regional technical guidelines on health management for the responsible movement of live aquatic animals. FAO Fisheries Technical Paper No. 402, Supplement 1, 106 pp., Rome.
Inui, Y. & Cruz-Lacierda, E.R. (eds.) 2002. Disease control in fish and shrimp aquaculture in Southeast Asia -diagnosis and husbandry techniques. Iloilo, Philippines, SEAFDEC Aquaculture Department, 215 pp.
Lavilla-Pitogo, C.R. & Nagasawa, K. (eds.) Transboundary fish diseases in Southeast Asia: occurrence, surveillance, research and training. Iloilo, Philippines, SEAFDEC Aquaculture Department,. 254 pp.
Murray, N. 2004. Handbook on import risk analysis for animals and animal products. Vol. 2. Quantitative risk assessment, Paris, OIE, 126 pp.
Murray, N., MacDiarmid, S.C., Wooldridge, M., Gummow, B., Morley, R.S., Weber, S.E., Giovannini, A. & Wilson, D. 2004. Handbook on import risk analysis for animals and animal products. Vol. 1. Introduction and qualitative risk analysis, Paris, OIE, 59 pp.
Nagasawa, K. 2004. Background and objectives of the Meeting on Current Status of Transboundary Fish Diseases in Southeast Asia: Occurrence, Surveillance, Research and Training. In C.R. Lavilla-Pitogo & K. Nagasawa, (eds.) Transboundary fish diseases in Southeast Asia: occurrence, surveillance, research and training. pp. 3–9. Southeast Asian Fisheries Development Center, Aquaculture Department, Iloilo, Philippines.
Annick Van Houtte and
Shalini Dogra
Legal Office
Food and Agriculture
Organization of the United Nations
Viale delle Terme di
Caracalla
00100 Rome, Italy
[email protected]
Van Houtte, A. & Dogra, S. 2005. Institutional and regulatory frameworks for better preparedness for aquatic disease emergencies. p. 133–145. In: Subasinghe, R.P.; Arthur, J.R. (eds.). Regional workshop on preparedness and response to aquatic animal health emergencies in Asia. Jakarta, Indonesia, 21–23 September 2004. FAO Fisheries Proceedings. No. 4. Rome, FAO. 2005. 178p.
ABSTRACT
This paper discusses the international and Asia regional context of emergency preparedness for serious aquatic animal disease outbreaks. Examples of national approaches to regulatory frameworks for emergency preparedness for aquatic animal disease outbreaks are drawn from several developed countries (Canada, Japan and Australia). A brief review of the current Indonesian situation is made and some recommendations for improving the ability of the country to deal with aquatic disease emergencies are made.
INTRODUCTION
No country can develop aquaculture practices that eradicate the chances of future diseases in its fish farming. Diseases in fish will inevitably occur, and thus fish-farming nations should understand that they cannot guarantee a permanently disease-free aquaculture and that they must therefore prepare themselves for disease outbreaks. When combating a disease in aquaculture, a state has two major objectives: (i) controlling the disease as soon as possible and (ii) minimizing its damages. Currently, various countries have, thorough their legislation, implemented strategies to achieve one or both of these goals. This paper will illustrate a number of approaches, each one providing certain benefits for better emergency response to disease in aquaculture.
Nowadays it would be erroneous to ignore the international context in which national regulation of fish health takes place. International (global, regional and subregional) issues have grown in importance in recent years because of the interdependence of states in the trade arena, namely because of the transboundary movement of aquatic animals (and plants) for aquaculture and the aquarium trade. This has also led to a growing recognition on the part of national governments of the need or the obligation to base their own principles and standards on those prepared under the auspices of international organizations and in harmony with those prepared in other countries. Efforts to find solutions to the problems caused by movements of live fish (in particular, the spread of fish disease) have also boosted interest in collaboration in the subregional, regional and global arena in the area of fish health. A number of regional and international organizations offer guidance or other forms of advice, and serve as fora for governments and other parties to discuss and resolve fish health related concerns. Their activities, although trade driven, play a role in facilitating prevention and control of fish disease occurrence and spread, thus including better preparedness for aquatic diseases emergencies.
Finally, this Regional Workshop takes place in the ambit of a TCP/INS/2905 project, the objectives of which are, inter alia, to enhance national regulatory frameworks and legislation, improve biosecurity measures and strengthen national disease surveillance and reporting to reduce the risk of movement of pathogens, both nationally and internationally, through the movement of live aquatic animals. It is therefore appropriate to say a few words about the legal and institutional framework in Indonesia, where the government has introduced aquatic animal quarantine procedures with a view to monitoring and controlling disease outbreaks, as well as to regulating the movement of aquatic animals both locally and internationally.
THE INTERNATIONAL CONTEXT
A few organizations serve as fora for governments and other interested parties to discuss and resolve fish health related concerns or which produce and disseminate guidelines or other forms of advice. Some of these have important implications for fish health related issues, in that they assist in formulating countries' laws and regulations on fish health management. Furthermore, international and regional approaches are essential in dealing with and identifying epidemiological responses to aquatic animal diseases.
World Trade Organization
The World Trade Organization (WTO) was created on 1 January 1995 following the latest and largest negotiation round, i.e. the Uruguay Round of Multilateral Trade Negotiations from 1986 to 1994. This round incorporated not only goods but also services and intellectual property. At the heart of the WTO are a series of trade agreements, ministerial decisions and declarations that provide the legal ground rules for international trade. Currently, there are about 60 such agreements, declarations and decisions in place. It is the Agreement on the Application of Sanitary and Phytosanitary Measures (SPS Agreement) that has the most important consequences for national fish health legislation.
The SPS Agreement sets out the rights and responsibilities of WTO members wishing to apply measures to protect human and animal life and health (sanitary measures) and plant life and health (phytosanitary measures). To minimize such measures' negative effects on trade, the SPS Agreement provides that they can be applied only to the extent necessary and must be based on an assessment of risk, taking into account scientific evidence, relevant processes and production methods, inspection, sampling and testing methods, specific diseases or pests, ecological and environmental conditions and, in the case of animal and plant life and health, relevant economic factors. Furthermore, national SPS measures must be applied in a nondiscriminatory manner, and they must be applied so that they do not constitute a disguised barrier to trade.
For animal and plant life and health, measures should be based on those standards adopted and recommended by the Office International des Épizooties (OIE, the World Organisation for Animal Health) and the International Plant Protection Convention (IPPC), respectively. Although the SPS Agreement acknowledges the limitations of means, it encourages the participation of Member States, in particular developing countries, in these international organizations, so that they can contribute to the formulation of sanitary and phytosanitary measures and have sufficient information to make decisions regarding the approval of international standards.
The main implication of the SPS Agreement for national legal frameworks is that as long as a Member State employs international standards in the formulation of its national measures, these are presumed to be consistent with the provisions of the SPS Agreement. However, member states are allowed to adopt measures that establish a higher level of protection than that provided by the relevant international standard if there is a scientific justification, based on risk assessment. Measures may not arbitrarily or unjustifiably discriminate between Member States where identical or similar conditions prevail, and importing Member States are obliged to accept the measures of other Member States as equivalent if the exporting country objectively demonstrates to the importing country that its measures achieve the importing country's appropriate level of protection (ALOP). The SPS Agreement also provides that Member States are to offer advance notice of any new or changed measures through national enquiry points, thus giving other Member States an opportunity to comment on them. Finally, Member States must take into account the special needs of developing countries, in particular the least developed countries, which are granted longer time frames for compliance with sanitary and phytosanitary measures.
In 2002, the World Bank and the WTO created the Standards and Trade Development Facility (STDF), a fund with the objective of enhancing the capacity of developing countries to participate in negotiations, to develop SPS standards and to implement those standards at the national level. The Food and Agricultural Organization of the United Nations (FAO), the World Health Organization (WHO) and the OIE, all with expertise in SPS issues, have joined the initiative. The STDF provides funds for technical assistance projects in developing countries that will draw on the expertise of these international organizations. Some of the projects have focused, for example, on strengthening the capacities of developing countries to participate in the development of plant and animal health measures, and by extension, helping them to meet those standards.
Office International des Épizooties
The Office International des Épizooties (OIE), or World Organisation for Animal Health, is an international organization created in 1924 and located in Paris, France. Its objectives are to guarantee the transparency of animal disease status in countries around the world and to collect, analyze and disseminate scientific veterinary information. OIE Member Countries, usually through their official veterinary services, commit to collecting information on animal diseases present in their territories, which the OIE then analyses and disseminates in order to facilitate prevention and control elsewhere. The OIE also provides expertise and technical support to Member Countries requesting assistance with animal disease control and eradication operations, including for diseases transmissible to humans (zoonoses). In addition, the OIE develops standards for international trade in animals and animal products.
Several commissions support the work of the OIE. Regional Commissions (Africa, Americas, Asia/Far East/Oceania, Europe and the Middle East) promote and organize activities at the regional level. Specialist Commissions study problems relating to epidemiology and the prevention and control of animal diseases and develop and revise OIE's international standards. The Specialist Commissions consist of members experienced in veterinary science and regulatory issues, elected by the International Committee and drawn from all regions. As such, the Fish Diseases Commission compiles information on diseases of fish, crustaceans and mollusks and their methods of control.
Historically, the international standards for animal health developed and adopted under the auspices of the OIE were not mandatory for its Member Countries. However, after the establishment of the WTO and the coming into force of the SPS Agreement, the OIE became the principal reference body for international standards concerning animal health and accordingly, standard-setting rose in importance as a primary task of the OIE alongside its traditional role of reporting disease information and disease control methods. Since all WTO members (i.e. most OIE Member Countries) must comply with the SPS Agreement, the implementation of OIE standards in national legislation has become essential. Different standards may be applied only where the importing country demonstrates scientifically to the exporting country that national animal health conditions require standards over and above those established by the OIE.

AGUS SUNARTO
Unregulated movement of aquatic species cause spread of diseases and pathogens
The OIE's animal health standards are developed and revised by the OIE Specialist Commissions and are the result of a consensus of experts from OIE Member Countries.
The international standards prepared by the OIE for aquatic animals are collected in the Aquatic Animal Health Code and the Manual of Diagnostic Tests for Aquatic Animals (OIE, 2003, 2004). They have been developed in acknowledgement of the fact that the epidemiology of aquatic diseases and the methods of disease control differ from those of land animals. The Aquatic Code gives detailed definitions of the minimum health guarantees required of trading partners in order to avoid the risk of spreading aquatic animal diseases, and includes sections on import risk analysis and import/export procedures. It also contains sections on health control and hygiene, and includes model international health certificates for trade in live and dead aquatic animals.
An important development has been the growing recognition within OIE of the importance of the interrelationship between animal health and food safety. The OIE has also begun to focus on the prevention of animal diseases from a food safety point of view, even where the diseases may not affect animals at all (but only humans). The OIE recently created the term “animal production food safety”to reflect this new field, which captures the importance of reducing risks to human health through effective measures imposed even before the slaughter of animals and the primary processing of their products. These developments have recently led towards greater collaboration between OIE and Codex and in particular, towards improving the current level of OIE input into Codex Alimentarius texts and to develop a method for the most effective utilization of Codex expertise in the work of OIE ad hoc groups. However, the likelihood for such developments to take place in the area of aquatic animal disease is very small, primarily because the aquatic animal diseases listed by the OIE are not diseases affecting human health.
International Organization for Standardization
The International Organization for Standardization (ISO), an international nongovernmental organization (NGO) that was created to “facilitate the international coordination and unification of industrial standards,”is also active in areas related to fish health. Under development is ISO 22000, the Food Safety Management Standard, which will define the requirements for a food safety management system that covers the whole food chain from farm to fork. The extent to which this new development is likely to impact on fish health related matters is still to be seen.
Regional initiatives
Various initiatives have also been undertaken in Asia under the auspices of various organizations, including FAO, the Network of Aquaculture Centres in Asia-Pacific (NACA), OIE, and the Association of South East Asian Nations (ASEAN), as well as the South East Asian Fisheries Development Center (SEAFDEC) and the South East Asia Ministers of Education Organization (SEAMEO). Indonesia has been a strong participant in many international and regional activities aimed at preventing the transboundary spread of serious fish diseases. For instance, it participated in the FAO/NACA/OIE Regional Programme for the Development of National and Asia Regional Technical Guidelines on Health Certification and Quarantine for the Responsible Movement of Live Aquatic Animals and the ASEAN-organized Regional Seminar on the Harmonization of Quarantine Procedures for Live Fish, held 24–26 February 2003 in Penang, Malaysia, which led to the preparation of “Draft Guidelines for Harmonization of Quarantine Procedures of Live Fish among ASEAN Member Countries”. There are also some on-going regional initiatives aimed at creating awareness and enhancing capacity building activities in the region. To illustrate this, there is the NACA/FAO/OIE Quarterly Aquatic Animal Disease (QAAD) Reporting System, which provides up-to-date information on important aquatic animal diseases in the Asia-Pacific Region. Such information is important as a “warning”and for purposes of risk assessment. Under the auspices of NACA, a Regional Advisory Group on aquatic animal health has been established. It meets annually and provides specialist advice, especially on emergency diseases of concern to governments (see www.enaca.org).
NATIONAL LEGISLATION AND PREPAREDNESS TO EMERGENCY SITUATIONS
A large number of countries have adopted legislation concerning fish health with the view to controlling disease outbreaks and limiting the damages thereof. We have identified three countries whose legal and institutional framework presents such characteristics and particularities as to enable them to prevent and control efficiently fish diseases and to be prepared for emergency situations.
Canada and the adoption of the precautionary approach
The best way to prepare for an emergency is to prevent one from ever occurring. In aquaculture, the way to prevent an emergency from occurring requires not letting a situation become an emergency. National authorities should take steps to try to predict accurately what diseases will most likely emerge in aquaculture. Hence, when the foreseen disease does hit, it won't be a real emergency; the country already knew it was coming and had prepared ahead of time. Rush decisions will be avoided. Thinking about a problem ahead of time lets the legislator think with a calmer mind and gives it time to consider all possible effects of a disease occurring in the fish farms. In other words, if a country adopts and carries out the precautionary principle or precautionary approach, it can maximize its reaction time to aquaculture disease and minimize the damages.
Canadian policies demonstrate proper execution of the precautionary approach. Explicitly evident in its National Code on Introductions and Transfers of Aquatic Organisms, the country systematically takes a precautionary approach towards aquaculture disease (see Anon., 2003). The legislator has not simply decided to sit down and wait. Instead, as explicitly stated on the Web site of Canada's Department of Fisheries and Oceans (DFO), its scientific research and international trade policies are geared towards implementing efficient fish disease control procedures. The DFO proclaims it wants “Canada as the world leader in sustainable aquaculture”. To achieve this goal, the fishery ministers of each province have mutually agreed to strive towards “technological advancements, capacity for innovation and a highly knowledgeable labour force”(see www.dfo-mpo.gc.ca/home-accueil_e.htm). Canada's DFO seems to realize that to prepare itself successfully ahead of time for fish diseases, it needs to have policies based on the best available technology and have scientific findings done by researchers who actually have knowledge in the field of aquaculture. There would be no point to foreseeing diseases if the predictions had no accuracy.

Canadian policies demonstrate proper execution of precautionary approach
Obtaining different perspectives can help diffuse a stronger precautionary principle. Canada's DFO seeks to involve not only the government, but also environmentalists and aquaculturists in “maintaining the healthiest and most disease free environment for fish, either wild or cultured”. By turning to different schools of thought, all of which have an interest in controlling fish disease, Canadian legislation avails itself to more sources of information. More information will likely form more accurate and well-thought out policies and assist the legislator in taking more factors into account. Given Canada's wide-ranging economic dependency on aquaculture, the DFO admits that it must take in as much information as possible when making decisions and passing regulations. If a national legislation considers as many factors as it possibly can before an actual disease occurs in its fisheries, the country will face less surprises and thus have less emergencies to overcome.
Japan: sharing power
National legislation can go beyond turning to nongovernmental sources for information. It can write laws that allocate some of the powers and responsibilities related to fish disease control to entities such as fishery associations or universities. Japan's legislative body exemplifies power-sharing. It displays how breaking down responsibility can benefit emergency response by minimizing the damages caused by a sudden disease outbreak.
Japan's national government shares powers relating to the management of fisheries, including aquaculture, as a mechanism to reach its aquaculturists. Aquaculture responsibilities are meted out to Japan's prefectural governments, which pass some of their authority on to fishery cooperatives. The 15 member fishery cooperatives consist of nine highly experienced fishers/aquaculturists, two local authority representatives and four scientists (see www.arc-corp.co.jp/JIFRS/English/CBFMinJapanFinal.htm).
A primary purpose behind fishery cooperatives is to have a governing body at the community level. Among their various duties that relate to fisheries, including aquaculture, the cooperatives exercise authority over aquaculture rights and issues relating to fish farming. Japan's national government takes advantage of the existence the local fishing/aquaculture community body and uses it as a tool for better emergency preparedness. Involving local, community-level entities in fish disease control is valuable because fish farmers have the closest and most consistent contact with the disease-stricken aquaculture. To control disease in aquaculture, a government ultimately will have to turn to the individuals who actually do the farming. To initially find out about the occurrence of disease in its aquaculture, a government most likely has to rely on its fish farmers for reports. To enforce its aquaculture regulations, a national government needs to make sure its community base, the fish farmers, carries them out. Just as a government needs its fish farmers in the daily enforcement of fish disease control, it needs them for emergency response situations.
Japan does not stop at involving its fishers/fishfarmers' communities. To combat fish farming diseases, Japan's national government has entrusted certain responsibilities to the Japan Fisheries Conservation Association (JFCA), the Japan Veterinary Medical Association and select graduate universities (see Inouye, 2003). The JFCA has the duty of “establishing uniform techniques for disease control”. Under the umbrella of this duty, it has authority for technical extension, training and the inspection of imported live fish. In recent times, Japan's government has also started turning to the association to train fish disease technical workers. But for training specialists and technical workers, the government's Fishing Agency predominantly looks to the universities with veterinary or fishery faculties or to Japan's Veterinary Medical Association. In addition, Japan's national government relies on the scientific NGO, the Asian Fisheries Society, to distribute scientific journals and provide financial or technical assistance to fish disease researchers. By leaving the job of training specialists and assisting researchers to different nongovernmental entities, Japan's national government can expect a stronger emergency response system. By sharing responsibilities, the national authorities have fewer obligations and thus can concentrate more completely on the other aquaculture-related matters it needs to deal with. Also, entities such as the JFCA probably devote more time to studying and designing disease control tactics compared to what the national government would have available. As a result, it will likely come up with better thought out and coherently devised techniques. In Japan's system, each step in the process of aquaculture disease control separately grows strong under the relevant authority. For example, the veterinary faculties and the Japan Veterinary Medical Association are better equipped than a national legislative body to guide veterinary training. With each step going strong separately, ultimately the whole process becomes stronger. While Japan's legislation may not act under the precautionary principle, by sharing responsibility, it can at least address an emergency from different angles simultaneously and minimize the damages that come with diseases in fish farming.
Australia: specificity
Optimizing fish disease control doesn't stop at sharing responsibilities. Even after a legislator allocates some of the powers related to aquaculture management, it still has to tackle the duties it has left reserved for itself. To handle their fish disease control duties, some governments have decided to break them down as much as possible within their own legislation. By creating tailor-made laws for each type of fish disease, the legislator creates a model for how to deal with future diseases that are similar to the legislated one. While this method does not allow a government to necessarily foresee a fish disease, it does allow it to have a template to follow once a new disease emerges. When having to respond to an emergency fish disease, the government with a guiding template can react faster and be caught less off-guard.
INDONESIA
The National Strategy for Fish Health Management
Indonesia has developed its current policy with regard to fish health through its participation in the recent FAO/NACA/OIE Asia-Pacific Regional Programme for the Development of Asia Regional Technical Guidelines on Health Management for the Responsible Movement of Live Aquatic Animals (see FAO/NACA, 2000). The general objective of the National Strategy is to standardize Indonesia's fish health management programme in order to promote adequate disease control methods in aquaculture production systems, contribute to the development of sustainable aquaculture, and fulfil Indonesia's obligations as a member of the international community (Rukyani, Harjono and Sunarto, 2003).
The Government of Indonesia intends to develop and implement policies, legislation and practices that are both scientifically sound and generally accepted by regional trading partners and the broader international community. The draft National Strategy identifies ten programmes, or broad areas of concern, that need to be addressed:
Funding Resource
For each of the ten components of the programme, the draft strategy outlines objectives and benefits, current status, key issues and an action plan; the latter is actually a brief listing of specific goals or objectives that are desired (see Arthur, 2003).
International context
Indonesia is a party to a number of international agreements and arrangements dealing with issues relevant to fish health and live fish movements and consequently, has obligations and rights under these agreements. Indonesia is a member of OIE, WTO, and the International Maritime Organization (IMO) and is a party to the Convention on International Trade in Endangered Species of Wild Fauna and Flora (CITES) and to the Convention on Biological Diversity (CBD). At the regional level, Indonesia is a member of NACA, SEAFDEC and SEAMEO, regional intergovernmental organizations concerned with preventing the international spread of fish disease.
Furthermore, Indonesia has participated in a number of regional initiatives developed respectively under the auspices of the FAO/NACA/OIE Regional Programme and ASEAN. The active participation of Indonesia on the international and regional scene witnesses its willingness to deal with the issues of fish health, live fish movement and preventing the spread of fish diseases.
Legislation related to fish health management
There are currently more than 50 laws and implementing regulations (mainly “decrees”) dealing with fish health related issues (see Prayitno, 2003). Besides, draft subsidiary legislation exists, along with a number of codes and guidelines. The subsidiary legislation includes Government decrees, Presidential decrees, Ministerial decrees and Orders issued by the Directorate General for Aquaculture, as well as Center for Fish Quarantine Instruction Letters. Many of these regulations, however, are or may be obsolete, even though they are still technically in force, as they have never been formally repealed.
The Law No. 16 of 1992 concerning Animal, Fish and Plant Quarantine constitutes the framework law for the quarantine of animals, fish and plants for domestic and international movements. It sets the basic principles for the development and implementation of various quarantine actions with respect to the transit and import/export of live aquatic animals within and in and outside the country. This law has been implemented and is supplemented by the Government Decree No 15 of 2002 concerning fish quarantine. As its title suggests, it deals with fish quarantine and health certification. It goes much more into detail than the basic principles laid down in the Law of 1992. Composed of 12 Chapters, it consecutively deals with: General provisions; Quarantine requirements, Quarantine actions in case of entry, export, transit, mooring and landings in case of force majeurs etc.; Quarantine zones; Quarantine pests and diseases of fish and the carrier; Places of entry and exit/designation; Quarantine officers/competencies and installation; Quarantine Service tax; Development of quarantine awareness/community participation and Inter-country cooperation.
A quarantine action is defined as “the actions as the effort to prevent the introduction into, dissemination from one area to another within, or the exportation from, the territory of the Republic of Indonesia of quarantine pests and diseases of fish.”Health certificates must accompany any introduction into the country of or the transport within the country from one area to another of a fish and/or other article capable of carrying quarantine pests and diseases of fish (called “a carrier”). They are issued in case of export of a carrier, if the importing country so requires.
Reference is made to risk analysis requirements (art.3) and factors that need to be taken into account for purposes of defining the distributional range of the pest or disease. These factors include namely whether the pest or fish disease outbreak occurred naturally; the impact of quarantine requirements and actions on trade and transport of people and articles, cost-benefit analysis and government capability to prevent the spread of pests and diseases.
Besides these two very basic instruments, there is a myriad of regulations pertaining to the scope of the quarantine activities, the operational aspects, the import and export of specific aquatic species (CITES related), the monitoring and control of the national and international spread of certain serious diseases (e.g. Koi herpes virus) and institutional matters. To illustrate the latter, Orders have been issued by the Directorate General for Aquaculture concerning the establishment of a national task force to overcome freshwater fish diseases.1
The current legal framework allows the Ministry of Marine Affairs and Fisheries (MMAF) to implement effectively a national policy for fish health management, including quarantine and certification procedures. The myriad of regulations expresses the concern of the ministry to deal with fish health related issues, whether operational or institutional, with a certain degree of specificity; however the approach taken is often piecemeal and ad hoc, as the problems arise.
Law enforcement (surveillance, control and fish inspection) is a major constraint to fish health management in Indonesia. The problem is often reported by officials. Lack of equipment and financial resources, lack of training in fish health matters by enforcement officers, insufficient coordination and cooperation between the MMAF and other national and regional authorities, absence of a surveillance and monitoring plan and lack of clarity in the roles and responsibilities of agencies and departments involved in surveillance and control activities have been reported as the major constraints to an effective control and enforcement scheme in Indonesia. There is no need to reiterate such findings, which are primarily policy issues, but some key legal issues need to be addressed in the basic legal framework on fish health management, namely the designation of relevant control/enforcement officers and the determination of their powers. Indeed, special attention should be given to enforcement provisions in the law.
Institutional framework: a myriad of institutions
A large number of national and provincial institutions are active in fish health management or have fish health related issues within their mandates. At the national level, within the MMAF, several primary units are mandated to deal with fish health:
the Agency for Marine and Fishery Research: Fish Disease Laboratory
A description of the respective mandates of these units can be found in the report of the International Consultant on Fish Health Management, Dr Arthur, under TCP/INS/2905 (see Arthur, 2003). Fish quarantine operational actions are conducted primarily by the Center for Fish Quarantine. The status of the latter is equivalent to the directorate. Suggestions were made to centralize the fish quarantine operational actions and related activities into one service, upgraded at the level of Directorate General, without distinction between capture fish and fishery products, aquaculture products or between import/export activities or movements within the country.
Some four expert commissions and committees have been established by the Directorate of Fish Health and Environment to address national fish health concerns; however, the purposes and tasks of these committees appear to be ill defined and overlapping.
Besides this central structure, there are a number (30) of Fish Quarantine Implementing Units (2 main fish quarantine stations, 7 regional fish quarantine stations, 10 fish quarantine stations Class I, 12 fish quarantine stations Class II and 1 Fish quarantine experimental unit). Some of these technical units are under both the Directorate General for Aquaculture and the Provincial Fisheries Services. In addition, there are some 380 checkpoints. These technical units are responsible for actual conduct of fish quarantine inspection and health certification. Quarantine checkpoints primarily check all shipments of live fish with a view to controlling the documentation, including the health certificates, accompanying the shipments. Discussions reported a need for development of expertise and capacity of the technical units to address fish health problems.
Other ministries play equally a role in international trade in live fish and products thereof. They are:
There are also some private developments, where ISO-approved companies are internationally recognized to issue health certificates.
Whether the implementation of the Autonomy Law has implications for the management of fish health is difficult to assess. However, uncertainty remains as to the nature and extent of the authority to be transferred from the central government to the various levels of local government. To ensure the success of the decentralization process, it is crucial that the relevant laws and regulations clearly spell out the nature and scope of the competence and powers to be transferred from the central government to provincial and district authorities. It is advisable that the MMAF prepares guidelines for the management of fish diseases and pests at the provincial level.
The primary weaknesses of the institutional structure lays in the lack of clear definition of the functions of the various authorities involved and the lack of communication between them. This seems to result in gaps and overlapping duties, from which interested parties (fish farmers, traders and others) benefit and suffer. Besides, several officers complained about the absence or lack of communication and networking between the various authorities involved. Lack of communication between the Directorate of Fish Health and Environment, the Center for Fish Quarantine and the Research Agency should be prevented if preparedness for emergencies has to be developed. Representatives of these institutions should meet on a regular basis to review progress made in dealing with important fish health related issues and generally speaking, once the National Strategy on Fish Health Management is adopted, to review its implementation. In other countries, universities (which provide scientific advice) and private-sector representatives have respective duties and opportunities to meet with government authorities with a view to addressing fish health related matters in order to increase the sustainability of aquaculture development and the industry's competitiveness in national and international markets and last but not least, prevent the occurrence of fish diseases and limit the damages caused by outbreaks. A forum should be identified where the private and public sectors could collaborate to use their findings in making decisions regarding regulations and industry practices, such as those relating to siting, feeding practices, introductions and transfers etc.

AGUS SUNARTO
Establishing farmer associations helped control of KHV outbreaks in Indonesia
CONCLUSIONS
Guidelines and standards developed at the international level cannot be “imported”-they have to be tailored within specific national contexts. But regulatory problems can be shared among countries with similar circumstances, and so international and regional solutions devised and last but not least, trade can be improved. The last decade has witnessed a growing interest in the inter-relationship between food safety and other areas of agriculture, including fisheries, which were treated separately in earlier times, such as plant quarantine and animal quarantine. More recently, these topics happen to come under the heading “biosecurity,”which is generally understood to mean protection from the environmental, economic and human health risks of potentially harmful organisms. At the national level, governments began to vest food safety, animal quarantine and plant quarantine authority in a single executive agency that carries out inspections “from farm to fork”and aims to protect animal, plant and human life and health. International developments have driven these changes. NACA further implemented, in collaboration with other international organizations, an APEC Fisheries Working-Group funded project (APEC FWG 01/2002) “Capacity and Awareness Building on Import Risk Analysis for Aquatic Animals.”An important output is the Manual on Risk Analysis for the Safe Movement of Aquatic Animals (Arthur et al., 2004).
Canada, Japan and Australia fall along the spectrum of emergency response. Canada seems the most ready. It structures its policies according to the precautionary principle. Together with an express aim of preventing diseases in aquaculture from occurring in the first place, it's Department of Fisheries and Oceans (DFO) reveals also elements of power-sharing and specificity. DFO involves environmentalists, aquaculturists and minority groups such as aborigines. With such a multifaceted approach, Canada strives to be the best equipped to deal with emergencies in fish farming because it maximizes its response time and minimizes disease-caused damages. While Canada tries to include all the possible actors related to aquaculture, including economists and environmentalists, Japan turns primarily to its fishers/aquaculturists. When Japanese fishery cooperatives make decisions about aquaculture, they rely on their members/fish farmers to compile information and report directly from the field. Japan, by sharing power, has prepared itself better for emergency situations because it will likely minimize damage. However Japan may not necessarily maximize its reaction time by sharing power. It can still be caught by surprise. Australia, on the other hand, through its very detailed and specified legislation, does save time because it creates guiding models for itself. Australia and Japan have focused efforts on what to do when a disease strikes fish farms. Canada, however tries to optimize its technology and research and policies ahead of time, before the disease occurs, so that it can be best equipped for when sickness does strike its fish farms.
Ultimately to succeed, emergency preparedness response legislation requires proper enforcement. Canada, Japan and Australia demonstrate what a country should do at the legislative level to prepare itself for diseases in aquaculture. But realistically, each one of these countries needs to have reliable enforcement techniques. For example, in the Canadian DFO, dedication to scientific advancement and research won't sufficiently guarantee the most up-to-date valid research; the scientists and researchers themselves need to display dedication and willingness to conduct research and undertake acute risk assessments. In Japan, looking to fishery association and fishery management organizations means trusting fish farmers to report occurrences of disease. While Canada, Japan and Australia may fall at different points along the spectrum of preparedness for emergencies in aquaculture, all three countries share one commonality: they must look to various actors for actual implementation. Scientists, enforcement officials and fish farmers need to be motivated to carry out relevant emergency preparedness response measures in aquaculture practices.
RECOMMENDATIONS FOR INDONESIA WITH REGARD TO FUTURE ACTIVITIES
Legislation may play a useful role to enhance responses to aquatic animal health emergencies. To this effect and with a view to promoting sound fish farming practices, combating fish disease occurrences and limiting their damage, the current laws and regulations of Indonesia should be carefully reviewed, reformulated and/or amended. Choices should be made: precautionary approach, power sharing, specificity or other? Such legislation should address a number of issues, like disease surveillance, control and eradication; contingency plans; new species introductions; domestic movement of live fish and their products; and fish inspection and quarantine. Besides, the challenge is also to design legislation that both enables and guides those (public and private sector) involved in fish health related activities. It should clearly redefine the duties of various authorities involved in matters of fish health at the national, provincial and district levels and promote effective coordination, power-sharing and communication between all those involved. The private sector should not be left behind. As providers of information and reports, fish farmers should be enabled to play a role in decision-making processes relating to the implementation of fish health management programmes.
The international agreements and regional guidelines set important parameters governing the adoption and implementation of fish health standards and measures.
LITERATURE CITED
Anon. 2003. National code on introductions and transfers of aquatic organisms. Department of Fisheries and Oceans Canada, September 2003, 53 pp. (www.dfo-mpo.gc.ca/aquaculture/ref/NCITAO_e.pdf)
Arthur, J.R. 2003. Fish health management for Indonesia. Report of international consultant on legislation. Project TCP/INS/2905(A). Health Management in Freshwater Aquaculture FAO, Rome. 55 pp.
Arthur, J.R., Bondad-Reantaso, M.G., Baldock, F.C., Rodgers, C.J. & Edgerton, B.F. 2004. Manual on risk analysis for the safe movement of aquatic animals. (FWG/01/2002). APEC/DOF/NACA/FAO, 59pp.
FAO/NACA. 2000 Asia regional technical guidelines on health management for the responsible movement of live aquatic animals and the Beijing consensus and implementation strategy. FAO Fisheries Technical Paper No. 402, 53 pp.
Inouye, K. 1996. An overview of health management of coldwater fish and shrimp in Japanese aquaculture. pp. 104–114. In: Subasinghe, R.P., Arthur, J.R. & Shariff, M. Health management in Asian aquaculture. FAO Fisheries Technical Paper No. 360.
OIE. 2003. Manual of diagnostic tests for aquatic animals. 4th Edn. Paris. (www.oie.int/eng/normes/fmanual/A_summry.htm)
OIE. 2004. Aquatic animal health code. 7th Edn. Paris. (www.oie.int/eng/normes/fcode/A_summry.htm)
Prayitno, S.B. 2003. Legislation on fish health management: report of national consultant in legislation. TCP/INS/2905(A). Health Management in Freshwater Aquaculture. FAO, Rome. 38 pp.
Rukyani, A., Hardjono & Sunarto, A. 2003. Status of quarantine procedures for live fish in Indonesia. Paper presented at the Regional Seminar on the Harmonization of Quarantine Procedures for Live Fish, 24–26 February 2003, Penang, Malaysia, 18 pp.