Previous Page Table of Contents Next Page


3 ORGANIZATION AND PERSONNEL


3.1 Function and aims of the institute
3.2 Scope of the laboratory
3.3 Organigram
3.4 Description of processes
3.5 Job descriptions, personnel records, job allocation, replacement of staff
3.6 Education and training of staff
3.7 Introduction of new staff
SOPs


In this chapter the place and internal structure of the Organization or Institute, of which the laboratory is a part, is discussed. The description of the internal structure inherently includes the job description of the various positions throughout the organization as well as a list of all the involved personnel, their qualifications, knowledge, experience and responsibilities. Because of the continuity of the work it is important that in case of illness or other absence of staff replacement by a qualified and experienced colleague is pre-arranged.

3.1 Function and aims of the institute

The function and/or the aims of the institute should be drawn up in order to set a framework defining the character of the laboratory. This description should rest in several places so that it can easily be produced upon request (Directorate, Secretariat, heads of departments or sections including Personnel & Organization, as well as the public relations officer). As an example, the aims of ISRIC, an institute with an analytical laboratory, are given.

3.2 Scope of the laboratory

If the field of work, or the scope of the laboratory, is not made specifically clear in the description of the Institute's activities, it should be elaborated in a separate statement. Soil analysis for soil characterization and land evaluation is not the same as analysis for soil fertility purposes and advice to farmers. Such a statement should be kept with the overall statement about the scope of the institute.

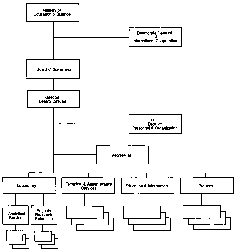
3.3 Organigram

The organizational set-up of an institute can conveniently be represented in a diagram, the organigram (also called organogram). An organigram should be drawn by the department of Personnel & Organization (P&O) (or equivalent) on behalf of the Directorate. Since the organization of an institute is usually quite dynamic, frequent updating of this document might be necessary. For the laboratory an important aspect of the organigram is the hierarchical line of responsibilities, particularly in case of problems such as damage, accidents or complaints from clients. Not all details of these responsibilities can be given in the main organigram. Such details are to be documented in sub-organigrams, the various job descriptions (see 3.5) as well as in regulations and statutes of the institute as a whole.

As an example the simplified organigram of ISRIC is given (Model ORG 001); a sub-organigram of the laboratory is given on a Job Description Form (Model PERS 011).

3.4 Description of processes

The way work is organized in the laboratory should be described in a SOP. This includes the kind and frequency of consultations and meetings, how jobs are assigned to laboratory personnel, how instructions are given and how results are reported. The statement that personnel are protected from improper pressure of work can also be made in this SOP.

3.5 Job descriptions, personnel records, job allocation, replacement of staff


3.5.1 Job descriptions
3.5.2 Personnel records
3.5.3 Substitution of staff


Quality assurance in the laboratory requires that all work is done by staff which are qualified for the job. Thus, to ensure a job is done by the right man or woman, it is essential for the management to have records of all personal skills and qualifications of staff as well as of the required qualifications for the various jobs.

3.5.1 Job descriptions

The professional requirements for each position in an organization has to be established and laid down in a Job Description Form which for clarity may carry an organigram or sub-organigram showing the position (Model PERS 011).

The job description of the heads of departments or sections is usually done by the department of P&O in consultation with the directorate, other jobs are done by P&O (on behalf of the directorate) in consultation with the respective heads of departments or sections. Copies should rest with P&O and the heads of departments concerned, as well as with the person(s) filling the position.

3.5.2 Personnel records

The list of laboratory personnel with their capabilities and skills is made by the head of laboratory in consultation with the department of Personnel & Organization and both should have a copy. A record of the personal qualifications and skills of each staff member can be called a Staff Record Form and a model is shown here as PERS 012 . When this form is completed the place of the person in the organization can be indicated by a code of the position as shown in the sub-organigram drawn on the Job Description Forms (Model PERS 011), in this case capitals A, B, C, etc.

From the Job Descriptions and the Qualifications of Staff (PERS Oil and PERS 012) a short-list can be derived indicating the positions of staff. An example of such a list is Model PERS 013. For quick reference, a matrix table is a convenient and surveyable way of listing the skills of staff. This is shown in Model PERS 014 where per person is recorded for which job he or she is qualified. In fact, such a proficiency list is the basis of the job allocation to staff. This allocation of jobs, i.e. a listing of all relevant tasks with the persons who perform the tasks (who-is-doing-what), including substitutes, can be indicated on a Job Allocation Form (Model PERS 015). Combinations of lists are always possible of course, e.g. PERS 013 and 014).

All these lists are prepared by the heads of departments and P&O, and should be made available to the directorate, secretariat, and heads of other departments. Staff of departments should at least have access to a copy of these lists of their own department. Although for small working groups such lists may seem to be overdone and perhaps superfluous, in departments with many people they are necessary.

3.5.3 Substitution of staff

The absence of a staff member may create a problem as a part of the work of the laboratory is interrupted. For holidays this problem is usually limited as these are planned and measures can be taken in advance: a job can be properly completed or a substitute can be organized in time. Unexpected absence, such as in the case of illness, presents a different situation, as for certain procedures a substitute needs to be arranged at short notice and a person might not to be readily available. The extent of disruption varies with the type of job concerned. Some jobs can be left unattended for a few days but others need instant take-over, e.g. when extracts have been prepared and need to be measured soon after. Other jobs are essential for the continuity of the work programme. If the preparation of samples is interrupted, the supply to the laboratory stops. When moisture determinations are not done, the calculation of results of many analyses cannot be done. Usually the head of laboratory, knowing his staff, will ask a colleague of the absentee to stand in. However, such a simple solution may not always be at hand. The colleague may be engaged in a job at the time, he may be absent also, or the head himself may be away and then his deputy, who may not have the same insight, has to act. To cope with these situations a scenario for substitution has to be available. To a large extent such a scenario is based on the personal qualifications, skills and experience of the laboratory staff. Sometimes, help must sought from outside: when the necessary expertise is not available, or when the absence is too protracted.

A scenario for substitution can be made in several ways. The most obvious way is based on the Job Allocation Form (PERS 015). First on the list for each task is the one who normally performs the job. In case of absence and no one is available for substitution several options can be considered.

1. The job is not carried out (perhaps someone becomes available soon).

2. Someone from outside the laboratory is hired or borrowed (having ascertained that he or she has the necessary skills).

3. The job is put out to contract (ascertain that the other laboratory has satisfactory quality standards).

In case of incidental short-term substitution of a staff member in the laboratory, e.g. in the case of illness, this change from the normal occupation can usually adequately be documented in laboratory Notebooks and on the various worksheets and/or data sheets pertaining to the jobs concerned. In any case, the head of laboratory should keep a record in his own Notebook. More permanent changes in staff or in the organization, however, require more paper work. All such changes have to be recorded on all the relevant registration forms mentioned above. Therefore, these must be revised accordingly. As observed in Chapter 1, the most onerous aspect of the procedure is the distribution of the revised documents to the persons and offices where they are required (and the obsolete ones taken back). On the other hand, should the work involved provide an incentive to limit changes in laboratory staff, then it serves an unintended additional purpose: a rapid turn-over of staff is, generally, detrimental to the continuity and quality of the work.

3.6 Education and training of staff

To maintain or improve the quality of the work, it is essential that staff members follow training or refresher courses from time to time. These may concern new developments in analytical techniques or approaches, data handling, the use of computers, laboratory management (such as Quality Management and LIMS) or training in the use of newly acquired instruments.

Such training can be given within the institute, by outside specialists, or centrally conducted courses can be attended, if necessary abroad. In certain cases it may be worthwhile to second someone to another laboratory for a certain period to get in-service training and experience in a different laboratory culture.

Ideally, after training or attending a course, the staff member should report and convey his experience or knowledge to colleagues and make proposals for any change of existing procedures or adoption of new practices to improve the performance of the laboratory. Tests to assess the proficiency of analysts are discussed in Chapter 6.

In many laboratories it is common practice that technicians change duties from time to time (e.g. each half year) or carry out more than one type of analysis in order to avoid creating bad habits and to increase job satisfaction and motivation. An advantage is gained in an increased flexibility of the laboratory staff with respects to skills, but a disadvantage is the possible reduction of productivity and quality of results in the transitional period.

3.7 Introduction of new staff

When a new employee is appointed in the laboratory, he or she should be properly introduced to the other staff, to the rules of the laboratory in general and in particular to details of his/her new job. In order to ensure that this is properly done it is useful to draw up a SOP with a checklist of all aspects involved. A programme of training and monitoring the settling into the job has to be made. After a probationary period the head of laboratory will make an evaluation and report this to P&O. If applicable, a final decision as to the appointment can be made.

Example of concise description of function and aims of an institute.

INTERNATIONAL SOIL REFERENCE AND INFORMATION CENTRE (ISRIC),
Wageningen, Netherlands

Position

The International Soil Reference and Information Centre, ISRIC, is a centre for documentation, research, and training about the world's soils, with emphasis on the resources of developing countries. It houses a large collection of soil monoliths with related data and documents, books, reports and maps.

ISRIC collects, generates and transfers information on soils by lecturing and by publishing monographs and papers on the collected materials and research data. Training courses are given, usually in developing countries.

Participation in scientific working groups is directed towards developments in soil genesis, classification and correlation, mapping, soil databases (e.g. the use of Geographic Information Systems - GIS), and land evaluation.

ISRIC was born out of an initiative of the International Society of Soil Science. It was adopted by Unesco as one of its activities in the field of earth sciences. The Centre was founded in 1966 by the Government of the Netherlands,

Advice on the programme and activities of ISRIC is given by a Scientific Advisory Council with members from the Dutch agricultural scientific community and from international organisations such as FAO and Unesco. Core funds are provided by the Dutch Directorate-General for Development Cooperation. Project activities are generally externally funded,

Aims

· To serve as a Data Centre for documentation about soil as a natural resource, through assembling soil monoliths, reports,: maps and other information on soils of the world, with emphasis on the developing countries,

· To contribute to an increase in the understanding of the soil for sustained utilization in a changing global environment.

· To improve the accessibility of soil and terrain information for the widest possible range of users through applied research, improvement of research methods, and advice on the establishment of soil laboratories, soil reference collections and databases,

· To contribute to developments in soil classification, soil mapping and land evaluation and in the development of geographically referenced soils and terrain digital databases.

Visitors services

ISRIC provides information on soils of the world, on the preparation of soil monoliths for display, and techniques of soil information systems, etc.

Visitors may consult the collections of soil monoliths, reports, maps, books and soil databases through

- individual visits during which visitors may consult the collections with or without help of the staff.

- group visits which include one or two day visits by groups of students to get an introduction to soil classification and/or to practice classification,

- individual guest research of 3-12 months during which scientists may use ISRIC's collections for a specific study.

Depending on the purpose of the study and the degree of staff involvement, a fee may be charged. ISRIC provides staff for analytical services, consulting and training, against payment. Details of tariffs will be provided on request.

Activities

Soil monolith collections and NASRECs

Assembling and analyzing representative profiles of the major soils of the world and displaying a reference collection of soil monoliths at ISRIC. The present collection comprises more than 900 profiles from over 70 countries. Assembling a collection of: laterite profiles and developing a descriptive terminology and classification of laterites for interdisciplinary use (CORLAT).

Advising on the establishment of national soil reference collections and databases (NASRECs) for training, research, land use planning and agricultural extension services in individual countries, A bi-annual Unesco-ISRIC training course is given for this purpose. On-site support is given on project basis.

Laboratory

- Analyzing samples, representative of the soil collection, testing and improving methods and procedures of soil analysis.

- Advising and instructing soil laboratories on organization, equipment and procedures with the aim to improve their performance. Aspects are the introduction of Quality Management and the development of systems for quality control: a Laboratory Information Management System for soil and plant laboratories (SOILIMS).

- Seat of the Bureau of the Wageningen Soil, Plant and Water Analytical Laboratories (WaLab), a cooperation of four Wageningen research laboratories to perform a wide range of quality analyses for third parties.

Soil inventory and mapping

Assembling a collection of soil and related maps, geo-referenced databases and reports for consultation and various uses. ISRIC's Soil Information System (ISIS) contains data of the collected soil profiles. ISRIC has a library and an extensive map collection, mainly from developing countries.

- ISRIC is the World Data Centre for Soils of the International Council of Scientific Unions (ICSU).

- Participation in international soil mapping programmes, e.g. the World Soils and Terrain Digital Database (SOTER, an ISSS initiative),

- Assessment of Global Soil Degradation (GLASOD, a UNEP project).

- World Inventory of Soil Emissions (WISE).

- Mapping of Soil and Terrain Vulnerability in central and eastern Europe (SOVEUR).

- World Overview of Conservation Approaches and Technologies (WOCAT).

- Southeast Asian Land Resources Information Systems (SALRIS).

Publications

Issuing publications on the soils collection, analytical methods and techniques, proceedings of international workshops and conferences, procedure and training manuals, and preparation of teaching materials.

Soil classification

Study and correlation of major soil classification systems; assistance in the elaboration of new classification systems (World Reference base for soil classification, WRB).

Guest research

ISRIC accommodates visiting scientists, who study the soil monolith collection for comparison and correlation, or participate in other ongoing activities. Recent studies have been on Podzols, Andosols, Vertisols and Ferralsols.

Consulting and Training

Carrying out short-term and long-term consultancies in the fields of soil science and agroclimatology.

Training both on-the-spot and at ISRIC in soil classification, data(base) handling and interpretation, laboratory management and analytical procedures, and establishments of NASRECs.

ISRIC
P.O. Box 353
6700 AJ Wageningen
the Netherlands
Phone: (31)(0)317-471711
Fax: (31)(0)317-471700
E-mail: [email protected]
Internet: http://www/isric.nl

Visiting address: 9 Duivendaal, 6701 AR Wageningen

SOPs


ORG 001 - Organigram
PERS 011 - Job Description Form
PERS 012 - Qualifications and skills of laboratory staff
PERS 013 - List of laboratory staff
PERS 014 - Proficiency list of laboratory staff
PERS 015 - Job allocation laboratory staff


ORG 001 - Organigram

LOGO

GENERAL INFORMATION FORM

Page: 1 # 1


Model: ORG 001

Version: 1

Date: 96-06-04


Title: Organigram of International Soil Reference and Information Centre, Wageningen, the Netherlands

File:

Figure

Author:

Sign.:

QA Officer (sign.):

Date of Expiry:

PERS 011 - Job Description Form

LOGO

JOB DESCRIPTION FORM

Page: 1 # 3


Model: PERS 011

Version: 1



Position: Senior technician

P&O sign.:

Date: 95-06-05

Institute:

International Soil Reference and Information Centre, Duivendaal 9, Wageningen.

Department:

Laboratory

Section:

Physical analysis

Position code:

B

Salary scale(s):

6-9

Required education:

Certificate Technical College, majoring in Chemistry or Physics or: B.Sc, in Chemistry, Physics, or Agriculture (soil science),

Who is direct chief?:

Head of laboratory

In charge of how many people?:

One (technician)





Give relevant section of Organigram and indicate (circle) position concerned:

Figure

Job Description (main aspects):

1. Execute physical analysis on soil samples
2. Interpret and report results of analysis (with PC-based programs)
3. Improve existing and develop new techniques of analysis
4. Give training to students and trainees
5. Execute consulting missions in laboratory assistance

Additional information related to main aspects:

1. Personally execute various types of physical analysis on soil samples, e.g. water retention characteristics, bulk density, particle density, specific surface area, structure stability. Delegate part of the work to technician.

2. Calculate results of analyses, interpret data and report them in a publishable manner to Head of Laboratory. For this, use is made of personal computers (mainly Lotus 123, dBASE, and Excel programs).

3. Etc., etc.

4.

5.

Is work executed according to instructions, manuals, prescriptions, schemes and the like?

Yes, where it concerns analytical work.


Interpretation of results using tables, reports etc., as well as experience.


Improvement of new techniques according to approved workplan. Reports on this in writing.


Give training according to schemes, using lecture notes and other training material, as well as experience


Consulting missions ditto.

What technical equipment is used?

Usual laboratory equipment. In addition: soil moisture equipment, AAS, autoanalyzer, flame photometer, colorimeter, sieving and grinding equipment. PC with specialized software.

How are orders usually received? (orally, in writing, extensive, brief)

In writing and orally, brief. Making workplans for projects, training and consulting, interactive with direct chief (HoL).

To what extent can execution of work be influenced? (planning, choice of procedure and materials, own ideas)

Etc., etc.

What is the procedure in case of problems in the execution of the job? (consultation with chief, client, colleagues, of literature)


If job requires writing of letters, reports, operating procedures or other writing work, what is the nature of this?


Are there certain well-defined mandates for signing, giving clearance, advising purchasing or other financial commitments?


Other information relevant for the job description




PERS 012 - Qualifications and skills of laboratory staff

LOGO

STAFF RECORD FORM

Page: 1 of 1


Model: PERS 012

Version: 1

Date: 95-06-19


Title: Qualifications and skills of laboratory staff



Position code(s):..............

Name:


Address:


Date of birth:


Education/qualifications/certificates/diplomas: (with date when obtained):


Previous positions experience:


Specialist in (analysis, techniques):


Specialist in (equipment):


Knowledge of (equipment):


Other relevant information:


Author:

Sign.:

QA Officer (sign.):

Date of Expiry:

PERS 013 - List of laboratory staff

LOGO

STAFF RECORD FORM

Page: 1 # 1


Model: PERS 013

Version: 1

Date: 96-06-11


Title: List of laboratory staff


(Position code corresponds with codes on forms PERS 011, PERS 012 and PERS 014)

Position code(s)

Name

Position

A

Peters, Martin

Head

B

Williams, John J.

Senior technician

C

Farr, Susan

Technician

D

Johnson, Frederick

Senior technician

E

Carlson, Elisabeth

Technician

F

Pedro, Manuel

Technician

G

James, Hugh

Junior technician

H

Jackson, Michael M.

Junior technician

I

O'Brien, Patrick

Senior technician

Date:

Revised:

Revised:

Revised

P&O sign.:

P&O sign.:

P&O sign.:

P&O sign.:

PERS 014 - Proficiency list of laboratory staff

LOGO

STAFF RECORD FORM

Page: 1 # 1


Model: PERS 014

Version: 1

Date: 96-06-16


Title: Proficiency list of laboratory staff

HoL Sign.:

Name

Technique


Prep

pH

PSA

CEC

XRD

OC

N-Kj

Caeq

Crop



Peters. M.

Q

Q

Q

Q

Q

Q

Q

Q

Q



Williams, J.J.

Q

Q

Q

S

S

S

S

Q

Q



Farr, S.

Q

Q

S



Q






Johnson, F.

Q

Q


Q




S

Q



Carlson, E,


S


Q

Q

Q






Pedro, M.

Q

Q

Q



S

S

S

Q



James, H.

S

Q

Q





Q




Jackson, M.M.

Q

Q





Q

Q

Q



O'Brien, P.

S

Q

S

Q








































































































































































































Abbreviation of techniques:

Prep

sample preparation;

pH

pH determination;

PSA

particle-size analysis;

CEC

cation exchange capacity and exchangeable bases;

XRD

X-ray diffraction;

OC

organic carbon (Walkley-B);

N-Kj

nitrogen with Kjeldahl method;

Caeq

calcium carbonate equivalent;

Crop

crop analysis.

S

specialist;

Q

qualified,

(Position codes correspond with codes on forms PERS 011, PERS 012, and PERS 013)

NON-ANALYTICAL TASKS

1. Checking First Aid kit, eye washers and other safety facilities: Carlson (E). Subst.: Pedro (F).

2. Preparing lists for ordering supplies: Johnson (D). Subst.: Williams (B)

3. Checking and registering supplies: Johnson (D). Subst.: Williams (B)

4. Receiving samples: Jackson (H). Subst.: James (G)

5. Preparing analytical programme for work order: Peters (A). Subst.: Williams (B)

6. Registration and labelling samples, preparing work orders: Williams (B). Subst: Johnson (D)

7. Preparing work list: Williams (B). Subst.: Johnson (D)

8. Etc.

9. Etc.

Date:

Revised:

Revised:

Revised

P&O sign.:

P&O sign.:

P&O sign.:

P&O sign.:

PERS 015 - Job allocation laboratory staff

LOGO

JOB ALLOCATION FORM

Page: 1 # 1


Model: PERS 015

Version: 1

Date: 96-06-14


Title: Job allocation laboratory staff (with substitutes)

HoL Sign.:

(Position codes correspond with codes on forms PERS 011, PERS 012, PERS 013 and PERS 014)

ANALYTICAL TASKS

1. Sample preparation: James (G). Subst: Jackson (H); Farr (C)
2. Moisture determination: James (G). Subst,: Jackson (H)
3. Particle-size analysis: Farr (C). Subst.: O'Brien (I)
4. pH and EC: Carlson (E). Subst.: Jackson (H)
5. Organic carbon (Walkley-B): Johnson (D). Subst.: Pedro (F)
6. Kjeldahl-nitrogen: Williams (B). Subst.: Pedro (F)
7. Calcium carbonate equivalent: Pedro (F), Subst.: Johnson (D)
8. Etc.
9. Etc.

Date:

Revised:

Revised:

Revised

P&O sign.:

P&O sign.:

P&O sign.:

P&O sign.:


Previous Page Top of Page Next Page