6.1. Préparation du
poisson
6.2. Transformation du poisson
conditionné sous atmosphère modifiée
6.3. Transformation du poisson
congelé
6.4. Transformation du poisson
haché
6.5. Emballage, étiquettes et
ingrédients
En ce qui concerne les contrôles à effectuer aux
différentes étapes de transformation, cette section donne des
exemples de dangers et de défauts potentiels et des conseils techniques
qui pourront servir pour élaborer des mesures de maîtrise et des
actions correctives. A chaque étape, seuls sont
énumérés les dangers et les défauts qui peuvent
être introduits ou maîtrisés à cette même
étape. Il convient de noter que, lors de la mise au point dun plan
HACCP et/ou DAP, il est indispensable de consulter la section 5 où
lon trouve des conseils pour lapplication des principes
danalyse HACCP et DAP. Cependant, dans le cadre du présent code, il
est impossible dindiquer en détail les seuils critiques,
la surveillance, la tenue des registres et la vérification
relatifs à chaque étape, car ils diffèrent selon les
dangers et défauts.
En général, la transformation du poisson, frais,
congelé ou haché est plus ou moins sophistiquée. Dans sa
forme la plus simple, le poisson frais ou congelé transformé peut
se présenter à létat cru, comme paré, filet ou
haché pour être distribué sur les marchés et
établissements commerciaux ou utilisés dans les usines de
transformation. Pour ces dernières, la transformation du poisson frais,
congelé ou haché est souvent une étape intermédiaire
dans la production de produits à valeur ajoutée (par exemple, le
poisson fumé décrit à la section 12, le poisson en conserve
à la section 13, le poisson pané ou enrobé de pâte
à frire congelé à la section 15). Les méthodes
traditionnelles lemportent souvent dans la conception dun processus.
Toutefois, la technologie alimentaire scientifique moderne joue un rôle
grandissant pour renforcer la conservation et la stabilité dun
produit. Quelque soit la complexité du procédé, la
fabrication dun produit donné passe par une série
détapes consécutives. Comme le souligne le présent
code, lapplication des éléments appropriés du
programme de conditions préalables (section 3) et des principes HACCP
(section 5) à ces étapes fournira au transformateur une assurance
raisonnable que les spécifications de qualité essentielle, de
composition et détiquetage de la norme Codex pertinente sont
respectées et que les problèmes de salubrité alimentaire
maîtrisés.
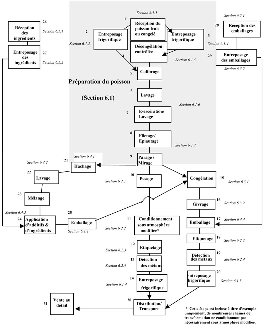
Lexemple de diagramme ci-après (figure 6.1)
fournit des indications sur quelques unes des étapes les plus courantes
entrant dans une chaîne de préparation de filets de poisson, et
présente trois types de produit fini: poisson conditionné sous
atmosphère modifiée, poisson haché et poisson
congelé. Comme cest le cas pour la transformation du poisson frais
en un produit conditionné sous atmosphère modifiée, en
poisson haché ou en poisson congelé, la section
«préparation du poisson» sert de base à toutes les
autres opérations de transformation du poisson (section 7-15), selon le
cas.
Figure 6.1. Exemple de diagramme
des opérations pour une chaîne de préparation de filets de
poisson, y compris conditionnement sous atmosphère modifiée,
hachage et congélation
Le diagramme ci-après est présenté uniquement
à titre dexemple. Pour mettre en oeuvre un plan HACCP, chaque usine
devra établir un diagramme complet et détaille pour chaque procédé.
6.1. Préparation du
poisson
Les conditions dhygiène et les techniques de
préparation du poisson sont semblables et peu influencées par
lutilisation prévue (distribution directe ou transformation
ultérieure). Cependant, la chair de poisson frais sera utilisée
sous des formes différentes, qui pourront être notamment, mais pas
uniquement, paré, filet ou tranche.
6.1.1 Réception du poisson cru, frais ou
congelé (Etape de transformation 1)
Dangers potentiels: Agents pathogènes
microbiologiques, parasites viables, produits chimiques (y compris
résidus de médicaments vétérinaires) et
contamination physique
Défauts potentiels: Décomposition,
parasites, contamination physique
Conseils techniques:
- Pour le poisson cru, les spécifications pourraient comprendre les
caractéristiques suivantes:
- caractéristiques organoleptiques comme laspect, lodeur,
la texture, etc.;
- indicateurs chimiques de décomposition et/ou de contamination,
par exemple, TVBN, histamine, métaux lourds, résidus de pesticides,
nitrates etc;
- critères microbiologiques, en particulier pour des matières
premières intermédiaires, afin dempêcher le traitement
de matières premières contenant des toxines microbiennes.
- matières étrangères,
- caractéristiques physiques comme la taille du poisson,
- homogénéité de lespèce.
- Il faudrait dispenser une formation sur lidentification despèces
et communiquer les spécifications de produit à ceux qui manipulent
le poisson et au personnel approprié afin que le poisson à la
réception soit sans danger lorsquil existe des protocoles écrits.
Notamment, la réception et le tri des espèces halieutiques qui
présentent un risque de biotoxines, comme la ciguatoxine que lon
peut trouver dans les grands poissons carnivores des récifs tropicaux
ou sub-tropicaux ou la scombrotoxine dans les scombridés ou les parasites;
- Ceux qui manipulent le poisson et le personnel concerné devraient
acquérir les techniques dévaluation sensorielle nécessaires
afin de garantir que le poisson cru soit conforme aux dispositions de qualité
essentielle de la norme Codex pertinente;
- Le poisson à éviscérer à son arrivée
dans lusine de transformation devrait être éviscéré
correctement, sans délai et avec soin pour éviter la contamination
(voir section 6.1.5 - lavage et éviscération);
- Il faudrait rejeter le poisson contenant des substances dangereuses, décomposées
ou étrangères, qui ne pourront être éliminées
ou réduites à un niveau acceptable par les procédures
normales de tri ou de préparation.
- Information sur la zone de récolte.
6.1.1.1 Evaluation sensorielle du poisson
Les techniques dévaluation sensorielle
constituent le meilleur moyen dévaluer la fraîcheur ou la
détérioration du poisson[22]. Il
est recommandé dutiliser des critères appropriés
dévaluation sensorielle pour vérifier
lacceptabilité du poisson frais et éliminer le poisson ne
correspondant plus aux dispositions de qualité essentielle des normes
Codex pertinentes. Par exemple, les espèces de poisson blanc frais sont
jugées inacceptables lorsquelles présentent les
caractéristiques suivantes:
Peau/mucus: peau rugueuse et terne, mucus
taché de jaune foncé.Yeux: concaves, opaques, enfoncés,
décolorés.
Branchies: gris brun ou en voie de décoloration,
mucus opaque, jaune, épais ou grumeleux
Odeur: odeur de la chair: damines,
dammoniac, de lait acide, de sulfure, de fèces, de
décomposition, de rance.
6.1.2 Entreposage frigorifique (Etapes de transformation 2
& 14)Dangers potentiels: Agents pathogènes
microbiologiques et biotoxines.
Défauts potentiels: Décomposition,
dommages physiques
Conseils techniques:
- Le poisson devrait être transporté dans linstallation
frigorifique sans retard;
- Linstallation devrait pouvoir maintenir la température du
poisson entre [0° - +4°C];
- La pièce de réfrigération devrait être équipée
dun thermomètre indicateur étalonné. Linstallation
de thermomètres enregistreurs est vivement recommandée;
- Les plans de rotation des stocks devraient assurer lutilisation correcte
du poisson;
- Le poisson devrait être conservé en couches peu épaisses
et entouré de quantités suffisantes de glace finement pilée
ou dans un mélange de glace et deau avant la transformation;
- Le poisson devrait être conservé de manière à
éviter quil soit endommagé par un empilage ou un remplissage
excessif des caisses;
- Il faudrait rejeter le poisson contenant des substances dangereuses, décomposées
ou étrangères, qui ne pourront pas être éliminées
ou réduites à un niveau acceptable par les procédures
normales de tri ou de préparation. Il faudrait conduire une évaluation
appropriée pour déterminer la ou les raison(s) de la perte de
maîtrise et modifier le cas échéant le plan HACCP ou DAP.
- Le cas échéant, remettre de la glace sur le poisson ou modifier
la température de la pièce.
6.1.3 Entreposage frigorifique (Etapes de transformation 3
& 20)
Dangers potentiels: Peu probables. Agents
pathogènes microbiologiques, toxines, parasites viables
Défauts potentiels: Déshydratation,
rancissement, perte de qualité nutritionnelle
Conseils techniques:
- Linstallation devrait pouvoir maintenir la température du
poisson à - 18°C ou moins, et avec le moins possible de fluctuations
de température;
- Lentrepôt devrait être équipé avec un thermomètre
indicateur étalonné. Linstallation dun thermomètre
enregistreur est vivement recommandée;
- Un plan de rotation systématique des stocks devrait être mis
au point et maintenu;
- Le produit devrait être givré et/ou emballé pour éviter
quil se déshydrate;
- Le poisson devrait être rejeté sil contient des défauts
qui ne pourront être éliminés ou réduits à
un niveau acceptable en le retraitant. Il faudrait conduire une évaluation
appropriée pour déterminer la ou les raison(s) de la perte de
maîtrise et modifier le cas échéant le plan DAP.
6.1.4 Décongélation contrôlée
(Etape de transformation 4)
Dangers potentiels: Agents pathogènes
microbiologiques et biotoxines
Défauts potentiels:
Décomposition
Conseils techniques:
- La méthode de décongélation devrait être clairement
définie et indiquer la durée et la température de décongélation,
linstrument utilisé pour mesurer la température et lemplacement
des dispositifs de mesure. Le programme de décongélation (paramètres
de durée et de température) devrait être soigneusement
vérifié. Le choix de la méthode de décongélation
devrait prendre en compte en particulier lépaisseur des produits
à décongeler et luniformité des produits à
décongeler;
- La durée et la température de décongélation
et les seuils critiques de température du poisson devraient être
choisis de manière à maîtriser lapparition de micro-organismes,
dhistamine, lorsquil sagit despèces à
haut risque, ou dodeurs et de saveurs indésirables persistantes
et nettes signes de décomposition ou de rancissement,
- Lorsquon utilise leau pour la décongélation,
elle doit être de qualité potable;
- Lorsquil sagit deau recyclée, il faut prendre
soin déviter laccumulation de micro-organismes;
- En cas dutilisation deau, on veillera à ce que la circulation
soit suffisante pour que la décongélation soit régulière;
- Durant la décongélation, selon la méthode utilisée,
les produits ne devraient pas être exposés à des températures
excessivement élevées;
- On veillera en particulier à contrôler la condensation et
légouttage du poisson. Un bon écoulement des eaux devrait
être assuré;
- Après la décongélation, les poissons devraient être
immédiatement traités ou réfrigérés et
conservés à la température voulue (température
de la glace qui fond);
- Le poisson devrait être rejeté sil contient des substances
dangereuses, décomposées ou étrangères, qui ne
pourront être éliminées ou réduites à un
niveau acceptable par les procédures normales de tri ou de préparation.
Il faudrait conduire une évaluation appropriée pour déterminer
la ou les raison(s) de la perte de maîtrise et modifier le cas échéant
le plan HACCP ou DAP.
- Le programme de décongélation devrait être examiné
comme il convient et modifié si nécessaire.
6.1.5 Lavage et éviscération (Etapes de
transformation 6 & 7)
Dangers potentiels: Agents pathogènes
microbiologiques et toxines.
Défauts potentiels: Présence de
viscères, meurtrissures, odeurs, erreurs de tranchage.
Conseils techniques:
- Léviscération est complète lorsque le tractus
intestinal et les organes internes ont été enlevés;
- Il faudrait assurer un approvisionnement en eau de mer propre ou en eau
potable suffisant pour laver:
- le poisson entier pour éliminer les débris étrangers
et réduire la charge bactérienne avant léviscération;
- le poisson éviscéré pour éliminer le sang
et les viscères se trouvant dans la cavité abdominale;
- la surface du poisson pour enlever les écailles restantes;
- le matériel et les outils déviscération pour
réduire au minimum laccumulation de mucus, sang et déchets;
- En fonction du déroulement des opérations sur le bateau ou
dans lusine de transformation et lorsquun seuil critique pour
la durée et la température de lopération a été
établi pour la maîtrise de lhistamine ou dun défaut,
le poisson éviscéré devrait être égoutté
et mis sous glace ou réfrigéré convenablement dans des
récipients propres et conservé dans des zones conçues
à cet effet à lintérieur de lusine de transformation.
- Des installations dentreposage séparées et adéquates
devraient être fournies pour les ufs, la laitance et le foie si
ceux-ci doivent être utilisés par la suite.
6.1.6 Filetage, épiautage, parage et mirage (Etapes
de transformation 8 & 9)
Dangers potentiels: Parasites viables, agents
pathogènes microbiologiques et biotoxines, présence
darêtes.
Défauts potentiels: Parasites, présence
darêtes, matières indésirables (par exemple, peau,
écailles, etc..), décomposition.
Conseils techniques:
- Afin de réduire au minimum les délais, les chaînes
de filetage et de mirage, le cas échéant, devraient être
conçues pour une transformation continue et dans lordre pour
permettre la circulation régulière du poisson sans arrêts
ou ralentissements et lélimination des déchets;
- Il faudrait assurer un approvisionnement suffisant en eau propre ou en
eau potable pour laver:
¨ le poisson avant le filetage ou
le tranchage notamment sil sagit de poisson écaillé;
¨ les filets après filetage, épiautage
ou parage afin déliminer toute trace de sang, décailles
ou de viscères;
¨ le matériel et les outils de filetage
pour réduire laccumulation de mucus, sang et déchets;
¨ en ce qui concerne les filets devant être
commercialisés et désignés comme sans arête,
ceux qui manipulent le poisson devraient adopter les techniques appropriées
dinspection et utiliser les instruments nécessaires pour ôter
les arêtes, conformément aux normes Codex[23],[24]
ou aux spécifications commerciales;
- Le mirage des filets sans peau par un personnel compétent, dans
un emplacement approprié qui optimise les effets déclairage,
est une technique efficace de contrôle des parasites (dans le poisson
frais) et devrait être utilisée pour les espèces concernées;
- La table de mirage devrait être nettoyée fréquemment
pendant lopération afin de minimiser lactivité microbienne
des surfaces de contact et le dessèchement des résidus de poisson
dû à la chaleur dégagée par la lampe;
- Lorsquun seuil critique pour la durée et la température
de lopération a été établi pour la maîtrise
de lhistamine ou dun défaut, les filets de poisson devraient
être mis sous glace ou réfrigérés convenablement
dans des récipients propres, protégés de la déshydratation
et entreposés dans des zones appropriées à lintérieur
de lusine de transformation.
6.2. Transformation du poisson
conditionné sous atmosphère modifiée
Cette section complète la section sur la transformation
du poisson frais avec des étapes concernant spécifiquement le
conditionnement du poisson sous atmosphère modifiée (voir
également Annexe I).
6.2.1 Pesage (Etape de transformation 10)
Dangers potentiels: Peu probables
Défauts potentiels: Poids net
erroné
Conseil technique:
- Les balances devraient être périodiquement étalonnées
avec une masse normalisée pour en garantir lexactitude.
6.2.2 Conditionnement sous atmosphère
modifiée (Etape de transformation 11)
Dangers potentiels: Agents pathogènes
microbiologiques et biotoxines ultérieurs, contamination physique
(métaux).
Défauts potentiels: Décomposition
ultérieure.
Conseils techniques:
La mesure dans laquelle la conservation du produit peut
être prolongée par la procédure de conditionnement sous
atmosphère modifiée dépendra de lespèce, de la
teneur en graisses, de la charge bactérienne initiale, du mélange
de gaz, du type de matériau demballage et, principalement, de la
température dentreposage. Se reporter à lAnnexe I pour
les questions de contrôle des procédés durant le
conditionnement sous atmosphère modifiée.
- Le conditionnement sous atmosphère modifiée devrait être
rigoureusement contrôlé, notamment:
¨ surveillance du rapport gaz/produit;
¨ types et rapport des mélanges de gaz
utilisés;
¨ type de film utilisé;
¨ type et intégrité de la soudure.
¨ contrôle de la température du
produit durant lentreposage;
- La chair du poisson ne devrait pas être en contact de la zone de
soudure;
- Les matériaux demballage devraient être inspectés
avant usage afin de vérifier quils ne sont pas endommagés
ni contaminés;
- Lintégrité du conditionnement du produit fini devrait
être inspectée à intervalles réguliers par un personnel
ayant reçu une formation adéquate afin de vérifier lefficacité
de la soudure et le fonctionnement correct de lappareil de conditionnement;
- Après soudure, les produits conditionnés sous atmosphère
modifiée devraient être transférés avec précaution
et sans délai dans lentrepôt frigorifique.
6.2.3 Etiquetage (Etapes de transformation 12 &
18)
Dangers potentiels: Peu probables
Défauts potentiels: Etiquetage
erroné
Conseils techniques:
- Avant dappliquer les étiquettes, il faudrait vérifier
que tous les renseignements donnés sont conformes, le cas échéant,
à la Norme générale Codex pour létiquetage
des denrées alimentaires préemballées[25] aux dispositions détiquetage de la norme Codex correspondante
et/ou à dautres dispositions législatives nationales;
- Très souvent, il sera possible de réétiqueter les
produits mal étiquetés. Il faudrait effectuer une évaluation
appropriée afin de déterminer la ou les raison(s) de létiquetage
défectueux et modifier en conséquence le plan DAP;
6.2.4 Détection de métaux (Etapes de transformation 13 &
19)
Dangers potentiels: Contamination par les métaux
Défauts potentiels: Peu probables
Conseils techniques:
- Il importe dajuster la vitesse de la chaîne afin que le détecteur
de métaux puisse fonctionner correctement;
- Il faudrait mettre en place des procédures de routine assurant que
la cause du rejet dun produit par le détecteur sera recherchée;
- En cas dutilisation de détecteurs de métaux, il faudrait
que ceux-ci soient régulièrement étalonnés à
laide dune norme reconnue pour en assurer le fonctionnement correct.
6.3. Transformation du poisson
congelé
La présente section complète la section sur la
transformation du poisson frais avec des étapes spécifiques de la
transformation du poisson congelé.
6.3.1 Congélation (Etape de transformation
15)
Dangers potentiels: Parasites viables.
Défauts potentiels: Détérioration
de la texture, apparition dodeurs de rance, brûlures dues à
la congélation
Conseils techniques:
Les produits halieutiques devraient être congelés
aussi rapidement que possible car les retards inutiles avant la
congélation provoqueront une hausse de température des produits,
et donc une baisse de qualité et une diminution de la durée de
conservation en raison de laction des micro-organismes et des
réactions chimiques indésirables.
- Il faudrait fixer un régime de durée et de température
de la congélation en fonction du matériel de congélation
et de sa capacité; de la nature du produit, notamment la conductivité
thermique, lépaisseur, la forme et la température, et
le volume de la production, afin que la zone des températures de cristallisation
maximale soit traversée le plus vite possible;
- Lépaisseur, la forme et la température des produits
halieutiques à congeler devraient être aussi uniformes que possible;
- La production de lusine de transformation devrait être fonction
de la capacité des congélateurs;
- Les produits congelés devraient être transférés
immédiatement dans lentrepôt frigorifique;
- La température centrale du poisson congelé devrait être
vérifiée régulièrement pour assurer que la congélation
soit complète;
- Il faudrait procéder régulièrement à des vérifications
afin de garantir que la congélation est effectuée de manière
correcte;
- Il faudrait tenir des registres détaillés de toutes les opérations
de congélation.
6.3.2 Givrage (Etape de transformation 16)
Dangers potentiels: Agents pathogènes
microbiologiques et biotoxines
Défauts potentiels: Déshydratation
ultérieure, poids net erroné
Conseils techniques:
- On estime que le givrage est terminé lorsque toute la surface du
produit congelé est couverte de la couche de glace protectrice voulue
et quil ne reste aucune zone non protégée où la
déshydratation (brûlure de congélation) pourrait survenir;
- Si des additifs sont employés dans leau pour le givrage, il
faut veiller à ce que les proportions et lapplication soient
conformes aux spécifications du produit;
- En ce qui concerne létiquetage dun produit, la quantité
ou proportion de givre appliquée à un produit ou une série
de production devrait être notée et utilisée pour déterminer
le poids net qui ne comprend pas le givre;
- Le cas échéant, il faudrait vérifier de manière
appropriée que les asperseurs ne sont pas bloqués;
- Lorsque le givrage se fait par bains il est important de remplacer la solution
de givrage régulièrement pour minimiser la charge bactérienne
et laccumulation de protéines de poisson, qui peuvent nuire à
la qualité de la congélation;
6.4. Transformation du poisson
haché
La présente section complète la section
consacrée à la transformation du poisson frais (avant hachage) et
celle consacrée à la transformation du poisson congelé
(après hachage) avec des opérations concernant
spécifiquement la transformation du poisson haché.
6.4.1 Traitement du poisson haché
préparé par séparation mécanique (Etape de
transformation 21)
Danger potentiels: Agents pathogènes
microbiologiques et biotoxines, contamination physique (métaux,
arêtes, caoutchouc provenant des courroies du séparateur,
etc.)
Défauts potentiels: Séparation
défectueuse (par exemple, matières indésirables),
décomposition, présence darêtes,
parasites.
Conseils techniques:
- Le séparateur devrait être alimenté en continu, mais
non excessivement;
- il est recommandé de procéder au mirage du poisson si lon
suspecte quil contient beaucoup de parasites;
- les morceaux ou filets de poisson devraient être mis dans le séparateur
de sorte que les surfaces tranchées fassent contact avec la surface
perforée de la machine;
- le séparateur devrait être alimenté en morceaux de
poisson dun calibre quil est capable de manipuler;
- afin déviter des pertes de temps pour ajustement du matériel
et des variations de qualité du produit fini, il faudrait trier les
matières premières de divers espèces et types et planifier
avec soin leur transformation par lots distincts;
- le diamètre des perforations du séparateur, ainsi que la
pression appliquée aux matières premières, devraient
être adaptées aux caractéristiques souhaitées dans
le produit fini;
- les matières résiduelles séparées devraient
être éliminées avec soin, en continu ou en semi-continu,
avant le prochain stade de transformation.
- la surveillance de la température devrait éviter des hausses
indésirables de la température du produit.
6.4.2 Lavage du poisson haché (Etape de
transformation 22)
Danger potentiels: Agents pathogènes
microbiologiques et biotoxines.
Défauts potentiels: Couleurs et textures peu
satisfaisantes, excès deau.
Conseils techniques:
- le hachis devrait être lavé le cas échéant et
le lavage devrait convenir au type de produit prévu
- lagitation en cours de lavage devrait être effectuée
avec précaution et être aussi douce que possible pour éviter
toute désintégration excessive de la chair hachée susceptible
de réduire le rendement par suite de la formation de particules trop
fines;
- le hachis lavé peut être partiellement égoutté
à laide de tamis rotatif ou dun matériel de centrifugation
et le procédé complété par pression jusquà
ce que sa teneur en eau soit satisfaisante;
- le cas échéant, le hachis égoutté devrait être
passé au crible ou émulsifié, compte tenu de son éventuelle
utilisation finale;
- il faudrait sassurer tout particulièrement que les hachis
soient maintenus sous réfrigération lorsquon les passe
au crible;
- leau usée doit être jetée dune manière
appropriée après les opérations.
6.4.3 Mélange et application dadditifs et
dingrédients aux hachis (Etapes de transformation 23 &
24)
Danger potentiels: Contamination physique, additifs
et/ou ingrédients non agréés.
Défauts potentiels: Contamination physique,
adjonction non correcte dadditifs
Conseils techniques:
- si lon doit ajouter du poisson, des ingrédients et/ou des
additifs, il faudrait les mélanger dans des proportions convenables
pour parvenir à la qualité organoleptique voulue;
- les additifs devraient satisfaire aux dispositions de la Norme générale
du Codex pour les additifs alimentaires;
- le hachis devrait être emballé et congelé immédiatement
après préparation; si non, il devrait être refroidi, en
attendant dêtre congelé ou utilisé.
6.4.4 Empaquetage et emballage (Etapes de transformation 17
& 25)
Dangers potentiels: Peu probables.
Défauts potentiels: Déshydratation
ultérieure, décomposition
Conseils techniques:
- les matériaux demballage devraient être propres, solides,
durables, adaptés à lusage prévu et convenant aux
aliments;
- lopération demballage devrait être effectuée
de manière à réduire au minimum le risque de contamination
et de décomposition;
- les produits devraient satisfaire aux normes appropriées concernant
létiquetage et les poids.
6.5. Emballage, étiquettes et
ingrédients
6.5.1 Réception - Emballages, étiquettes
& ingrédients (Etapes de transformation 26 & 28)
Danger potentiels: Agents pathogènes
microbiologiques, biotoxines, contamination chimique et physique.
Défauts potentiels: Description
erronée
Conseils techniques:
- Seuls les ingrédients, matériaux demballage et étiquettes
conformes aux spécifications du transformateur devraient être
acceptées dans lusine de transformation;
- Les étiquettes utilisées en contact direct avec le poisson
devraient être fabriquées avec un matériau non absorbant
et lencre ou teinture appliquée sur celles-ci devrait être
agréée par lautorité compétente;
- Il faudrait vérifier si les ingrédients et les matériaux
demballage sont agréés par lautorité compétente,
sinon les refuser à la réception.
6.5.2 Entreposage - Emballages, étiquettes &
ingrédients (Etapes de transformation 27 & 29)
Dangers potentiels: Agents pathogènes
microbiologiques, biotoxines, contamination chimique et physique.
Défauts potentiels: Perte des
caractéristiques de qualité des matériaux demballage
ou des ingrédients.
Conseils techniques:
- Les ingrédients et les emballage devraient être entreposés
dans des conditions de température et dhumidité appropriées;
- Il faudrait mettre en place et maintenir un plan de rotation systématique
des stocks de manière à éviter que les matériaux
ne soient périmés;
- Les ingrédients et les emballages devraient être correctement
protégés et séparés afin déviter
la contamination croisée;
- Les ingrédients et emballages défectueux ne devraient pas
être utilisés.
[22] Directives pour lévaluation
sensorielle du poisson et des mollusques (CAC/GL 31-1999).
[23] Norme Codex pour les blocs surgelés
de filets de poisson et de chair de poisson hachée et de mélanges
de filets et de poisson haché (Codex Stan.,165-1989, Rév. 1-1995)
[24] Norme Codex pour les
filets de poisson surgelés (Codex Stan. 190-1995)
[25]Norme générale Codex pour létiquetage
des denrées alimentaires préemballées (Codex Stan 1-1985,
Rév. 2-1999)